Vyvojove diagramy revizorskej citacky na baze OS Android

Stranka zdruzuje vyvojove diagramy ako usecase, class, state, component, class diagram business logik.

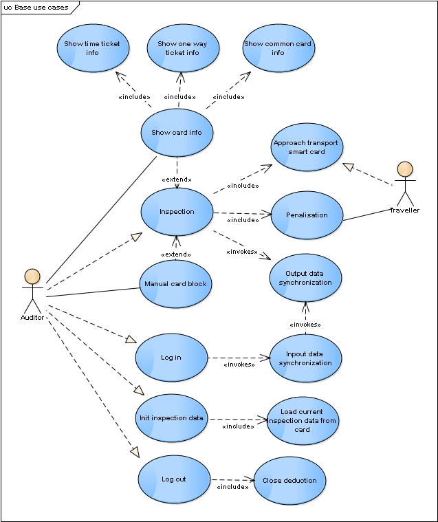
Use case diagram

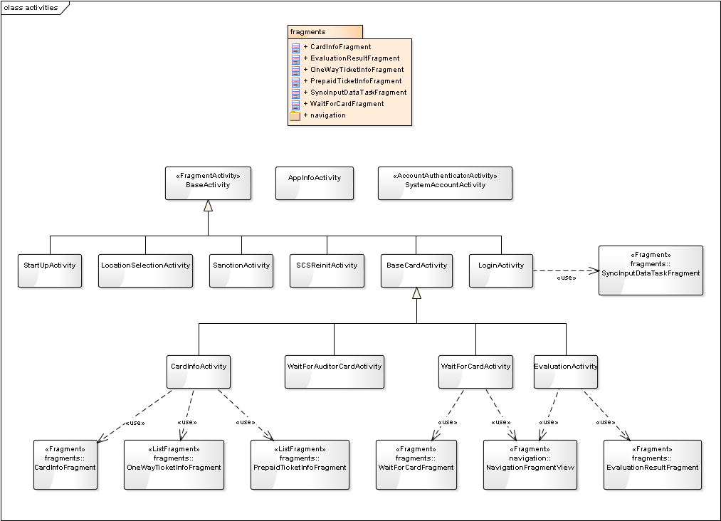
Class diagram

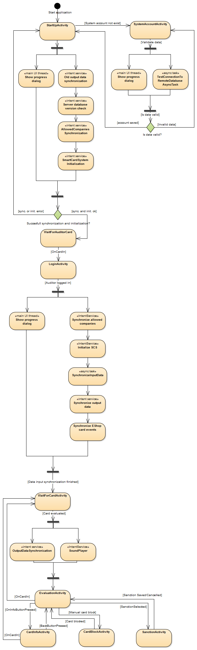
Stavovy diagram

Komponent diagram softveroveho riesenia

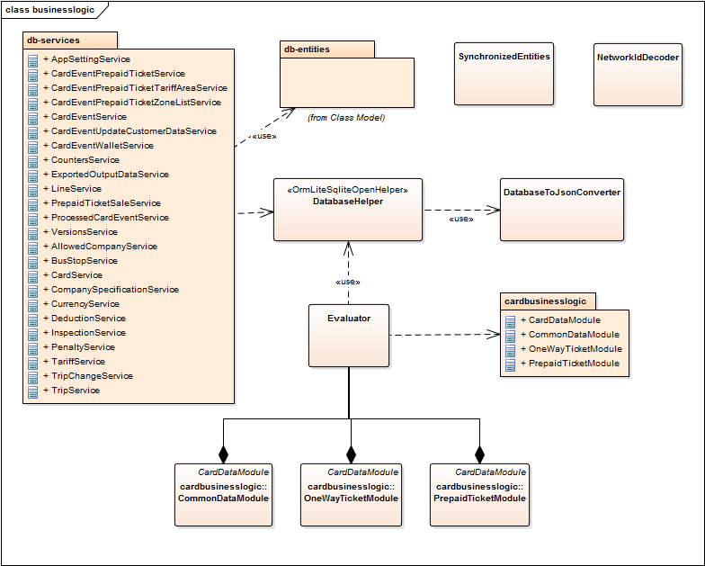
Class diagram business logik vyhodnocovania platnosti listkov

 
intro/rc_android_development_diagrams.txt · Last modified: 2016/11/22 09:27 by 192.168.242.81
 
Recent changes RSS feed Creative Commons License Donate Powered by PHP Valid XHTML 1.0 Valid CSS Driven by DokuWiki