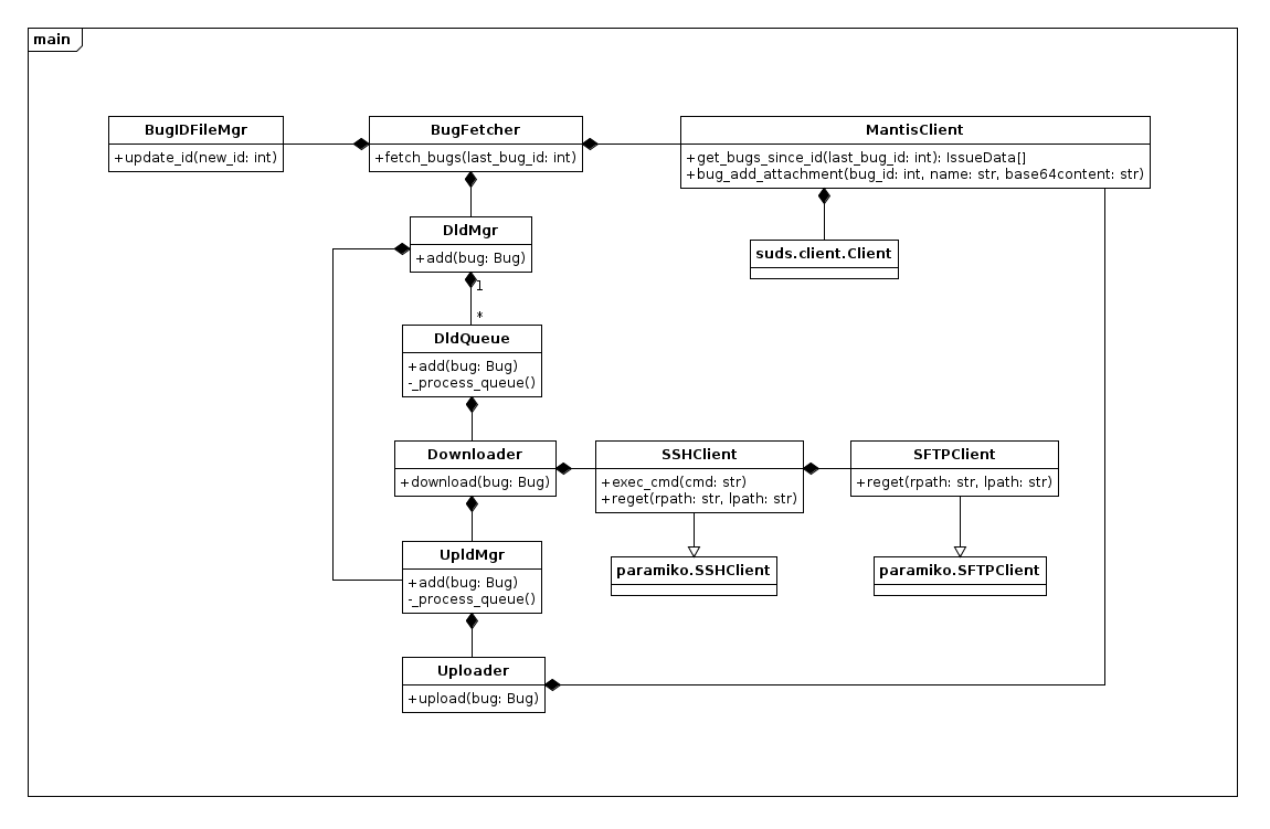
Class

Main

Bug

Log

 
troubleshoot/diagramy_class.txt · Last modified: 2016/09/13 12:20 by 192.168.242.215
 
Recent changes RSS feed Creative Commons License Donate Powered by PHP Valid XHTML 1.0 Valid CSS Driven by DokuWiki