|
AppCore
|

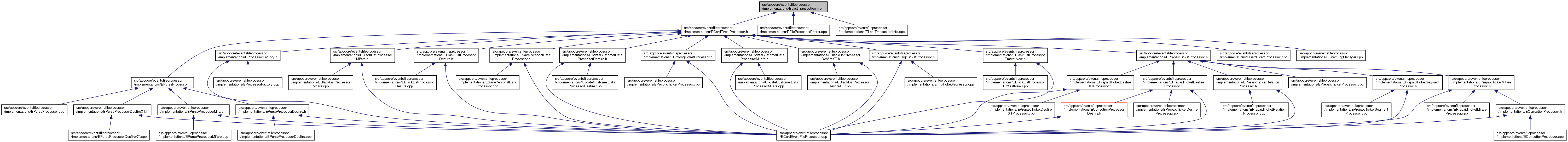
Go to the source code of this file.
Classes | |
| class | EM::EventFileProcessor::ELastTransactionInfo |
| Storage class containing information about last processed event. More... | |
Namespaces | |
| namespace | EM |
| SYSTEM INCLUDES. | |
| namespace | EM::EventFileProcessor |