AppCore
Loading...
Searching...
No Matches
Typedefs | Functions | Variables
cardevent.h File Reference
#include <string>
#include <list>
#include "appcore/cardevent/managed_defines.h"
#include "appcore/cardevent/id_defines.h"
#include "appcore/cardevent/LibCardEvent.h"
Include dependency graph for cardevent.h:
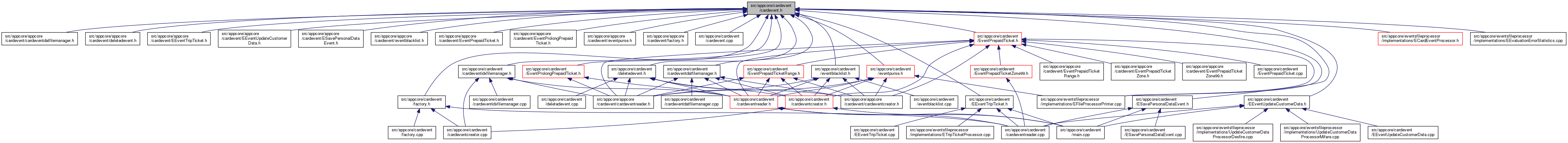
This graph shows which files directly or indirectly include this file:

Go to the source code of this file.

Typedefs

typedef std::list< CardEvent * > CardEventCol
 

Functions

 CardEvent (const CardEvent __EVALREF source)
 
virtual ~CardEvent ()
 
virtual __ESTRING GetClassName ()
 
virtual void Serialize (char *buffer)
 
virtual void Deserialize (char *buffer)
 
virtual int GetClassID ()
 
virtual short GetSize ()
 
virtual CardEvent __EDATAPTR Clone ()
 
long long GetSNR ()
 
unsigned long GetCardEventID ()
 
unsigned char GetCardTypeID ()
 
unsigned char GetCardEventType ()
 
unsigned short GetCompany ()
 
unsigned long GetDateTime ()
 
unsigned long GetOperator ()
 
unsigned char GetMACType ()
 
unsigned char GetMACLength ()
 
__EBYTEARR __EDATAPTR GetDataMAC ()
 
char GetCorrection ()
 
unsigned char GetTypeDBID ()
 
void SetSNR (long long value)
 
void SetCardEventID (unsigned long value)
 
void SetCardTypeID (unsigned char value)
 
void SetCorrection (char correction)
 
void TypeDBID (unsigned char typeDBID)
 
void SetCardEventType (unsigned char value)
 
void SetCompany (unsigned short value)
 
void SetDateTime (unsigned long value)
 
void SetOperator (unsigned long value)
 
void SetMACType (unsigned char MACtype)
 
void SetMACLength (unsigned char MACLength)
 
void SetDataMAC (__EBYTEARR __EDATAPTR dataMAC)
 

Variables

__ECLASS CardEventPr
 
__EPUBLIC __ECLASS LIBCARDEVENT_API CardEvent
 The ancestor of all events. Contains common information for all events.
 

Typedef Documentation

◆ CardEventCol

typedef std::list<CardEvent*> CardEventCol

Function Documentation

◆ CardEvent()

CardEvent ( const CardEvent __EVALREF  source)

◆ Clone()

virtual CardEvent __EDATAPTR Clone ( )
virtual

Creates and returns new instance of CardEvent class. This method should be overriden in all child classes

Returns
CardEvent pointer - pointer to CardEvent class instance

◆ Deserialize()

virtual void Deserialize ( char *  buffer)
virtual

Method deserializes class from given data passed as paramater. This method should be overriden in all child classes

Parameters
buffer: char* - data

◆ GetCardEventID()

unsigned long GetCardEventID ( )

Returns event ID - unique identifier of event

See also
SetCardEventID
Returns
unsigned long - event ID

◆ GetCardEventType()

unsigned char GetCardEventType ( )

Returns event type

See also
SetCardEventType
Returns
unsigned char - event type

#define PURSE 1 // filling electronic purse #define PREPAIDTICKET 2 // prepaid ticket #define BLACKLIST 3 // blocking card #define PROLONGTICKET 5 // prolonging prepaid ticket #define TRIP_TICKET 8 // trip ticket #define SAVE_PERSONAL_DATA 9 // save personal data

◆ GetCardTypeID()

unsigned char GetCardTypeID ( )

Returns card type

See also
SetCardTypeID
Returns
unsigned char - card type

◆ GetClassID()

virtual int GetClassID ( )
virtual

Return class ID. This method should be overriden in all child classes

Returns
int - class ID

◆ GetClassName()

virtual __ESTRING GetClassName ( )
virtual

Returns class name. This method should be overriden in all child classes

Returns
string : class name

◆ GetCompany()

unsigned short GetCompany ( )

Returns company number

See also
SetCompany
Returns
unsigned short - company number

◆ GetCorrection()

char GetCorrection ( )

Returns correction flag

See also
SetCorrection
Returns
char - correction flag (1 = correction, 0 = not correction)

◆ GetDataMAC()

__EBYTEARR __EDATAPTR GetDataMAC ( )

Returns MAC data (not used yet / RFU)

See also
SetDataMAC
Returns
data stream : MAC data

◆ GetDateTime()

unsigned long GetDateTime ( )

Returns dateTime of creation

See also
SetDateTime
Returns
unsigned long - dateTime as unix timestamp (number of seconds since January 1st, 1970)

◆ GetMACLength()

unsigned char GetMACLength ( )

Returns MAC length (not used yet / RFU)

See also
SetMACLength
Returns
unsigned char - MAC length

◆ GetMACType()

unsigned char GetMACType ( )

Returns MAC type (not used yet / RFU)

See also
SetMACType
Returns
unsigned char - MAC type

◆ GetOperator()

unsigned long GetOperator ( )

Returns operator number

See also
SetOperator
Returns
unsigned long - operator number

◆ GetSize()

virtual short GetSize ( )
virtual

Returns class data size. This method should be overriden in all child classes

Returns
short : class data size

◆ GetSNR()

long long GetSNR ( )

Returns card serial number

See also
SetSNR
Returns
long long - card serial number

◆ GetTypeDBID()

unsigned char GetTypeDBID ( )

Returns database type of event (internal card event type identificator used in database)

See also
TypeDBID
Returns
unsigned char - database type of event

◆ Serialize()

virtual void Serialize ( char *  buffer)
virtual

Method serializes class to data array passed as parameter. This method should be overriden in all child classes

Parameters
buffer: char* - data

◆ SetCardEventID()

void SetCardEventID ( unsigned long  value)

Sets card event ID (unique identifier of event)

See also
GetCardEventID
Parameters
value: unsigned long - card event ID

◆ SetCardEventType()

void SetCardEventType ( unsigned char  value)
protected

Sets card event type. This is protected method because each class sets card event type by itself and client should not be able to modify it from the outside.

See also
GetCardEventType
Parameters
value: unsigned char - card event type

◆ SetCardTypeID()

void SetCardTypeID ( unsigned char  value)

Sets card type ID

See also
GetCardTypeID
Parameters
value: unsigned char - card type ID

◆ SetCompany()

void SetCompany ( unsigned short  value)

Sets company number

See also
GetCompany
Parameters
value: unsigned short - company number

◆ SetCorrection()

void SetCorrection ( char  correction)

Sets correction flag

See also
GetCorrection
Parameters
correction: char - correction flag

◆ SetDataMAC()

void SetDataMAC ( __EBYTEARR __EDATAPTR  dataMAC)

Sets MAC data (not used yet / RFU)

See also
GetDataMAC
Parameters
dataMAC: byte array - MAC data

◆ SetDateTime()

void SetDateTime ( unsigned long  value)

Sets dateTime of creation

See also
GetDateTime
Parameters
value: unsigned long - dateTime as unix timestamp (number of seconds since January 1st, 1970)

◆ SetMACLength()

void SetMACLength ( unsigned char  MACLength)

Sets MAC length (not used yet / RFU)

See also
GetMACLength
Parameters
MACLength: unsigned char - MAC length

◆ SetMACType()

void SetMACType ( unsigned char  MACtype)

Sets MAC type (not used yet / RFU)

See also
GetMACType
Parameters
MACtype: unsigned char - MAC type

◆ SetOperator()

void SetOperator ( unsigned long  value)

Sets operator number

See also
GetOperator
Parameters
value: unsigned long - operator number

◆ SetSNR()

void SetSNR ( long long  value)

Sets card serial number

See also
GetSNR
Parameters
value: long long - card serial number

◆ TypeDBID()

void TypeDBID ( unsigned char  typeDBID)

Sets database type of event (internal card event type identificator used in database)

See also
GetTypeDBID
Parameters
typeDBID: unsigned char - database type of event

◆ ~CardEvent()

virtual ~CardEvent ( )
virtual

Variable Documentation

◆ CardEvent

Initial value:
{
private:
__ECLASS CardEventPr
Definition cardevent.h:10
#define __EDATAPTR
Definition managed_defines.h:14

The ancestor of all events. Contains common information for all events.

◆ CardEventPr

__ECLASS CardEventPr