|
AppCore
|
#include <ECardDataFacadeCommon.h>
Public Member Functions | |
| ECardDataFacadeCommon (ECardDataStorage *cardDataStorage) | |
| in construcotr create dataclass create dataClass More... | |
| virtual | ~ECardDataFacadeCommon () |
| standard virtual destrcutor More... | |
| ECardFacadeDefines::ReturnValues | Init () |
| set to member actual card implementation and call init on actual implementation More... | |
| bool | GetLogicalCardNumber (unsigned long &logicalCardNumber, const signed char index=-1) const |
| bool | GetLogicalCardNumber (std::string &logicalCardNumber, const signed char index=-1) const |
| bool | GetCardNumber (unsigned long &cardNumber) const |
| bool | SetCardNumber (const unsigned long cardNumber) const |
| bool | GetCardValidityEnd (unsigned long &cardValidityEnd) const |
| bool | SetCardValidityEnd (const unsigned long cardValidityEnd) const |
| bool | GetCardAdditionalDiscountValidity (unsigned long &additionalDiscountValidity, const signed char index=-1) const |
| bool | SetCardAdditionalDiscountValidity (const unsigned long additionalDiscountValidity, const signed char index=-1) const |
| bool | GetCardRegionCode (unsigned long ®ionCode) const |
| bool | GetCardCityCode (unsigned long &cityCode) const |
| bool | SetCardRegionCode (const unsigned long regionCode) const |
| bool | IsDiscountCouponValid (bool &isDiscountCouponValid, const signed char couponIndex) const |
| IsDiscountCouponValid checks structure data validity. More... | |
| bool | GetNumberOfDiscountCoupons (unsigned long &numberOfCoupons) const |
| GetNumberOfDiscountCoupons return by numberOfCoupons coupon count in coupon collection. More... | |
| bool | GetDiscountCouponValidityEnd (unsigned long &couponValidityEnd, const signed char couponIndex) const |
| GetDiscountCouponValidityEnd return by couponValidityEnd coupon validity end. More... | |
| bool | SetDiscountCouponValidityEnd (const unsigned long couponValidityEnd, const signed char couponIndex) const |
| SetDiscountCouponValidityEnd set valdity end. More... | |
| bool | GetDiscountCouponValidityStart (unsigned long &couponValidityStart, const signed char couponIndex) const |
| GetDiscountCouponValidityStart return by couponValidityStart coupon validity start. More... | |
| bool | GetDiscountCouponRegionCode (unsigned long &couponRegionCode, const signed char couponIndex) const |
| GetDiscountCouponValidityEnd return by couponRegionCode coupon region code. More... | |
| bool | GetDiscountCouponType (unsigned long &couponType, const signed char couponIndex) const |
| GetDiscountCouponVersion return by couponRegionCode coupon version. More... | |
| bool | GetCustomerProfilesCount (unsigned char &customerProfilesCount) const |
| Tells how many customer profiles are on card. More... | |
| bool | GetCustomerProfileValidityEnd (unsigned long &customerProfileValidityEnd, const unsigned char customerProfileIndex=0, const signed char index=-1) const |
| bool | SetCustomerProfileValidityEnd (const unsigned long customerProfileValidityEnd, const unsigned char customerProfileIndex=0, const signed char index=-1) const |
| bool | GetCustomerProfileValidityStart (unsigned long &customerProfileValidityStart, const unsigned char customerProfileIndex=0, const signed char index=-1) const |
| bool | SetCustomerProfileValidityStart (const unsigned long customerProfileValidityStart, const unsigned char customerProfileIndex=0, const signed char index=-1) const |
| bool | GetCardTypeAndSubType (unsigned short &cardType, unsigned short &cardSubType, ECardFacadeDefines::CardTypeStandard &cardStandard, const unsigned char customerProfileIndex, const signed char index=-1) const |
| bool | SetCardTypeAndSubType (const unsigned short cardType, const unsigned short cardSubType, const unsigned char customerProfileIndex, const signed char index=-1) const |
| bool | GetFareProviderNumber (unsigned short &fareProviderNumber, const signed char fareProviderIndex=-1) const |
| bool | SetFareProviderNumber (const unsigned short providerNumber, const signed char fareProviderIndex=-1) const |
| SetFareProviderNumber - set provider to FareDataDirectory. Supported only for TransData desfire medium. More... | |
| bool | GetCardPublisherNumber (unsigned short &cardPublisherNumber) const |
| bool | SetCardPublisherNumber (const unsigned short cardPublisherNumber) const |
| bool | GetNetworkCode (unsigned short &networkCodeInBCD) const |
| bool | SetNetworkCode (const unsigned short networkCodeInBCD) const |
| bool | GetCountryCode (unsigned short &countryCodeInBCD) const |
| bool | SetCountryCode (const unsigned short countryCodeInBCD) const |
| bool | GetAppExpireDate (unsigned long &appExpireDate) const |
| bool | SetAppExpireDate (const unsigned long appExpireDate) const |
| bool | GetAppIssuerType (unsigned short &appIssuerType) const |
| bool | SetAppIssuerType (const unsigned short appIssuerType) const |
| DEPRECATED (bool GetSaleDate(unsigned long &saleDate, const signed char index=-1) const ) | |
| DEPRECATED (bool SetSaleDate(const unsigned long saleDate, const signed char index=-1) const ) | |
| bool | IsCardBlocked (bool &cardBlocked, const signed char index=-1) const |
| Check status of card (ok, blocked ...). On Em-DesFire virtual card status is checked, on other cards it is simply card status. More... | |
| bool | SetCardBlocked (const bool blocked, const signed char index=-1) const |
| Set status ofcard (ok, blocked ...). On Em-DesFire virtual card status is set, on other cards it is simply card status. More... | |
| bool | IsCardSold (bool &cardSold, const signed char index=-1) const |
| bool | SetCardSold (const bool sold, const signed char index=-1) const |
| bool | GetUID (std::string &uid) const |
| bool | GetRawUID (unsigned char *&uid) const |
| bool | IsServiceCard (bool &serviceCard) const |
| bool | SetServiceCard (const bool serviceCard) const |
| bool | GetBornNumber (unsigned long &bornNumber) const |
| function return by reference owner More... | |
| bool | SetBornNumber (const unsigned long bornNumber) const |
| function saved owner More... | |
| bool | GetCardOwnerName (char *ownerName, unsigned short &nameLength, ECardFacadeDefines::TextEncoding &encoding) const |
| function return owner card name More... | |
| bool | SetCardOwnerName (const char *ownerName, const unsigned short nameLength) const |
| function set new owner card name More... | |
| bool | GetCardOwnerSurname (char *ownerSurname, unsigned short &surnameLength, ECardFacadeDefines::TextEncoding &encoding) const |
| function return owner card surname More... | |
| bool | SetCardOwnerSurname (const char *ownerSurname, const unsigned short surnameLength) const |
| function set new owner card surname More... | |
| bool | GetEventCount (unsigned long &eventCount) const |
| function retrun event count fromevent collection More... | |
| bool | GetCommonDataCount (unsigned char &commonDataCount) const |
| bool | GetCardPublisherVersion (unsigned char &publisherVersion) |
| GetCardPublisherVersion return version of publisher structure on card. More... | |
| bool | SetCardPublisherVersion (unsigned char publisherVersion) |
| SetCardPublisherVersion set version of publisher structure on card. More... | |
| bool | IsTransportSectionValid (bool &tranportSectionValid, const signed char index=-1) const |
| function check if transportsection on common card data is valid More... | |
| bool | GetDailyCappingDate (unsigned long &dailyCappingDate) |
| GetDailyCappingDate. More... | |
| bool | SetDailyCappingDate (unsigned long dailyCappingDate) |
| SetDailyCappingDate - method sets daily capping date. More... | |
| bool | GetDailyCappingSum (unsigned short &dailyCappingSum) |
| GetDailyCappingSum. More... | |
| bool | SetDailyCappingSum (unsigned short dailyCappingSum) |
| SetDailyCappingSum. More... | |
| bool | GetWeeklyCappingDate (unsigned long &weeklyCappingDate) |
| GetWeeklyCappingDate. More... | |
| bool | SetWeeklyCappingDate (unsigned long weeklyCappingDate) |
| SetWeeklyCappingDate - method sets weekly capping date. More... | |
| bool | GetWeeklyCappingSum (unsigned short &weeklyCappingSum) |
| GetWeeklyCappingSum. More... | |
| bool | SetWeeklyCappingSum (unsigned short weeklyCappingSum) |
| SetWeeklyCappingSum. More... | |
| bool | GetCappingProvider (unsigned short &cappingProvider) |
| GetCappingProvider. More... | |
| bool | SetCappingProvider (unsigned short cappingProvider) |
| SetCappingProvider. More... | |
| bool | GetCappingProviderType (ECardFacadeDefines::CappingProviderType &cappingProviderType) |
| GetCappingProviderType. More... | |
| bool | SetCappingProviderType (ECardFacadeDefines::CappingProviderType cappingProviderType) |
| SetCappingProviderType. More... | |
| void | Clear () |
| clear all data More... | |
| bool | IsModifiedData () const |
| |
| bool | PrepareWriteRequest (EM::PT::EDataCollection *writeRequest) const |
| bool | AddDataToWriteRequest (EM::PT::EDataCollection *writeRequest) const |
| bool | AddDataTypeToReadRequest (PT::EAplRequest *readRequest[], const unsigned short dataTypesOperation) const |
| bool | IsCommonDataFeatureEnabled (const ECardFacadeDefines::CommonDataFeatures feature, bool &enabled) const |
| bool | IsCardFeatureEnabled (const ECardFacadeDefines::CommonCardFeatures feature, bool &enabled) const |
| bool | IsDataValid (bool &validData, const signed char index=-1) |
| IsDataValid checks if commonData is valid (is not null) More... | |
| unsigned short | GetRequiredDataReadOperation (const unsigned short dataTypesOperation) const |
| ECardDataFacadeCommon (ECardDataStorage *cardDataStorage) | |
| in construcotr create dataclass create dataClass More... | |
| virtual | ~ECardDataFacadeCommon () |
| standard virtual destrcutor More... | |
| ECardFacadeDefines::ReturnValues | Init () |
| set to member actual card implementation and call init on actual implementation More... | |
| bool | GetLogicalCardNumber (unsigned long &logicalCardNumber, const signed char index=-1) const |
| bool | GetLogicalCardNumber (std::string &logicalCardNumber, const signed char index=-1) const |
| bool | GetCardNumber (unsigned long &cardNumber) const |
| bool | SetCardNumber (const unsigned long cardNumber) const |
| bool | GetCardValidityEnd (unsigned long &cardValidityEnd) const |
| bool | SetCardValidityEnd (const unsigned long cardValidityEnd) const |
| bool | GetCardAdditionalDiscountValidity (unsigned long &additionalDiscountValidity, const signed char index=-1) const |
| bool | SetCardAdditionalDiscountValidity (const unsigned long additionalDiscountValidity, const signed char index=-1) const |
| bool | GetCardRegionCode (unsigned long ®ionCode) const |
| bool | GetCardCityCode (unsigned long &cityCode) const |
| bool | SetCardRegionCode (const unsigned long regionCode) const |
| bool | IsDiscountCouponValid (bool &isDiscountCouponValid, const signed char couponIndex) const |
| IsDiscountCouponValid checks structure data validity. More... | |
| bool | GetNumberOfDiscountCoupons (unsigned long &numberOfCoupons) const |
| GetNumberOfDiscountCoupons return by numberOfCoupons coupon count in coupon collection. More... | |
| bool | GetDiscountCouponValidityEnd (unsigned long &couponValidityEnd, const signed char couponIndex) const |
| GetDiscountCouponValidityEnd return by couponValidityEnd coupon validity end. More... | |
| bool | SetDiscountCouponValidityEnd (const unsigned long couponValidityEnd, const signed char couponIndex) const |
| SetDiscountCouponValidityEnd set valdity end. More... | |
| bool | GetDiscountCouponValidityStart (unsigned long &couponValidityStart, const signed char couponIndex) const |
| GetDiscountCouponValidityStart return by couponValidityStart coupon validity start. More... | |
| bool | GetDiscountCouponRegionCode (unsigned long &couponRegionCode, const signed char couponIndex) const |
| GetDiscountCouponValidityEnd return by couponRegionCode coupon region code. More... | |
| bool | GetDiscountCouponType (unsigned long &couponType, const signed char couponIndex) const |
| GetDiscountCouponVersion return by couponRegionCode coupon version. More... | |
| bool | GetCustomerProfilesCount (unsigned char &customerProfilesCount) const |
| Tells how many customer profiles are on card. More... | |
| bool | GetCustomerProfileValidityEnd (unsigned long &customerProfileValidityEnd, const unsigned char customerProfileIndex=0, const signed char index=-1) const |
| bool | SetCustomerProfileValidityEnd (const unsigned long customerProfileValidityEnd, const unsigned char customerProfileIndex=0, const signed char index=-1) const |
| bool | GetCustomerProfileValidityStart (unsigned long &customerProfileValidityStart, const unsigned char customerProfileIndex=0, const signed char index=-1) const |
| bool | SetCustomerProfileValidityStart (const unsigned long customerProfileValidityStart, const unsigned char customerProfileIndex=0, const signed char index=-1) const |
| bool | GetCardTypeAndSubType (unsigned short &cardType, unsigned short &cardSubType, ECardFacadeDefines::CardTypeStandard &cardStandard, const unsigned char customerProfileIndex, const signed char index=-1) const |
| bool | SetCardTypeAndSubType (const unsigned short cardType, const unsigned short cardSubType, const unsigned char customerProfileIndex, const signed char index=-1) const |
| bool | GetFareProviderNumber (unsigned short &fareProviderNumber, const signed char fareProviderIndex=-1) const |
| bool | SetFareProviderNumber (const unsigned short providerNumber, const signed char fareProviderIndex=-1) const |
| SetFareProviderNumber - set provider to FareDataDirectory. Supported only for TransData desfire medium. More... | |
| bool | GetCardPublisherNumber (unsigned short &cardPublisherNumber) const |
| bool | SetCardPublisherNumber (const unsigned short cardPublisherNumber) const |
| bool | GetNetworkCode (unsigned short &networkCodeInBCD) const |
| bool | SetNetworkCode (const unsigned short networkCodeInBCD) const |
| bool | GetCountryCode (unsigned short &countryCodeInBCD) const |
| bool | SetCountryCode (const unsigned short countryCodeInBCD) const |
| bool | GetAppExpireDate (unsigned long &appExpireDate) const |
| bool | SetAppExpireDate (const unsigned long appExpireDate) const |
| bool | GetAppIssuerType (unsigned short &appIssuerType) const |
| bool | SetAppIssuerType (const unsigned short appIssuerType) const |
| DEPRECATED (bool GetSaleDate(unsigned long &saleDate, const signed char index=-1) const ) | |
| DEPRECATED (bool SetSaleDate(const unsigned long saleDate, const signed char index=-1) const ) | |
| bool | IsCardBlocked (bool &cardBlocked, const signed char index=-1) const |
| Check status of card (ok, blocked ...). On Em-DesFire virtual card status is checked, on other cards it is simply card status. More... | |
| bool | SetCardBlocked (const bool blocked, const signed char index=-1) const |
| Set status ofcard (ok, blocked ...). On Em-DesFire virtual card status is set, on other cards it is simply card status. More... | |
| bool | IsCardSold (bool &cardSold, const signed char index=-1) const |
| bool | SetCardSold (const bool sold, const signed char index=-1) const |
| bool | GetUID (std::string &uid) const |
| bool | GetRawUID (unsigned char *&uid) const |
| bool | IsServiceCard (bool &serviceCard) const |
| bool | SetServiceCard (const bool serviceCard) const |
| bool | GetBornNumber (unsigned long &bornNumber) const |
| function return by reference owner More... | |
| bool | SetBornNumber (const unsigned long bornNumber) const |
| function saved owner More... | |
| bool | GetCardOwnerName (char *ownerName, unsigned short &nameLength, ECardFacadeDefines::TextEncoding &encoding) const |
| function return owner card name More... | |
| bool | SetCardOwnerName (const char *ownerName, const unsigned short nameLength) const |
| function set new owner card name More... | |
| bool | GetCardOwnerSurname (char *ownerSurname, unsigned short &surnameLength, ECardFacadeDefines::TextEncoding &encoding) const |
| function return owner card surname More... | |
| bool | SetCardOwnerSurname (const char *ownerSurname, const unsigned short surnameLength) const |
| function set new owner card surname More... | |
| bool | GetEventCount (unsigned long &eventCount) const |
| function retrun event count fromevent collection More... | |
| bool | GetCommonDataCount (unsigned char &commonDataCount) const |
| bool | GetCardPublisherVersion (unsigned char &publisherVersion) |
| GetCardPublisherVersion return version of publisher structure on card. More... | |
| bool | SetCardPublisherVersion (unsigned char publisherVersion) |
| SetCardPublisherVersion set version of publisher structure on card. More... | |
| bool | IsTransportSectionValid (bool &tranportSectionValid, const signed char index=-1) const |
| function check if transportsection on common card data is valid More... | |
| bool | GetDailyCappingDate (unsigned long &dailyCappingDate) |
| GetDailyCappingDate. More... | |
| bool | SetDailyCappingDate (unsigned long dailyCappingDate) |
| SetDailyCappingDate - method sets daily capping date. More... | |
| bool | GetDailyCappingSum (unsigned short &dailyCappingSum) |
| GetDailyCappingSum. More... | |
| bool | SetDailyCappingSum (unsigned short dailyCappingSum) |
| SetDailyCappingSum. More... | |
| bool | GetWeeklyCappingDate (unsigned long &weeklyCappingDate) |
| GetWeeklyCappingDate. More... | |
| bool | SetWeeklyCappingDate (unsigned long weeklyCappingDate) |
| SetWeeklyCappingDate - method sets weekly capping date. More... | |
| bool | GetWeeklyCappingSum (unsigned short &weeklyCappingSum) |
| GetWeeklyCappingSum. More... | |
| bool | SetWeeklyCappingSum (unsigned short weeklyCappingSum) |
| SetWeeklyCappingSum. More... | |
| bool | GetCappingProvider (unsigned short &cappingProvider) |
| GetCappingProvider. More... | |
| bool | SetCappingProvider (unsigned short cappingProvider) |
| SetCappingProvider. More... | |
| bool | GetCappingProviderType (ECardFacadeDefines::CappingProviderType &cappingProviderType) |
| GetCappingProviderType. More... | |
| bool | SetCappingProviderType (ECardFacadeDefines::CappingProviderType cappingProviderType) |
| SetCappingProviderType. More... | |
| void | Clear () |
| clear all data More... | |
| bool | IsModifiedData () const |
| |
| bool | PrepareWriteRequest (EM::PT::EDataCollection *writeRequest) const |
| bool | AddDataToWriteRequest (EM::PT::EDataCollection *writeRequest) const |
| bool | AddDataTypeToReadRequest (PT::EAplRequest *readRequest[], const unsigned short dataTypesOperation) const |
| bool | IsCommonDataFeatureEnabled (const ECardFacadeDefines::CommonDataFeatures feature, bool &enabled) const |
| bool | IsCardFeatureEnabled (const ECardFacadeDefines::CommonCardFeatures feature, bool &enabled) const |
| bool | IsDataValid (bool &validData, const signed char index=-1) |
| IsDataValid checks if commonData is valid (is not null) More... | |
| unsigned short | GetRequiredDataReadOperation (const unsigned short dataTypesOperation) const |
| INTERNAL ECardDataFacadeCommon::ECardDataFacadeCommon | ( | ECardDataStorage * | cardDataStorage | ) |
in construcotr create dataclass create dataClass
CONSTRUCTOR
|
virtual |
standard virtual destrcutor
DESTRUCTOR
| EM::CardFacade::ECardDataFacadeCommon::ECardDataFacadeCommon | ( | ECardDataStorage * | cardDataStorage | ) |
in construcotr create dataclass create dataClass
|
virtual |
standard virtual destrcutor
| bool EM::CardFacade::ECardDataFacadeCommon::AddDataToWriteRequest | ( | EM::PT::EDataCollection * | writeRequest | ) | const |
| writeRequest | - EDataCollection instance of write request |
| bool EM::CardFacade::ECardDataFacadeCommon::AddDataToWriteRequest | ( | EM::PT::EDataCollection * | writeRequest | ) | const |
| writeRequest | - EDataCollection instance of write request |
| bool EM::CardFacade::ECardDataFacadeCommon::AddDataTypeToReadRequest | ( | PT::EAplRequest * | readRequest[], |
| const unsigned short | dataTypesOperation | ||
| ) | const |
| requestRead | - instance of read request - add data type into this collection |
| bool EM::CardFacade::ECardDataFacadeCommon::AddDataTypeToReadRequest | ( | PT::EAplRequest * | readRequest[], |
| const unsigned short | dataTypesOperation | ||
| ) | const |
| requestRead | - instance of read request - add data type into this collection |
| void ECardDataFacadeCommon::Clear | ( | ) |
clear all data
| void EM::CardFacade::ECardDataFacadeCommon::Clear | ( | ) |
clear all data
| EM::CardFacade::ECardDataFacadeCommon::DEPRECATED | ( | bool GetSaleDate(unsigned long &saleDate, const signed char index=-1) | const | ) |
| saleDate | - retrun by reference saleDate in seconds from 1.1.1970 |
| index | - sometimes in readedDataCollection is not one commonData, but commonDataColl. Index is order of commonData saved in commonDataColl, from which saleDate is readed |
| EM::CardFacade::ECardDataFacadeCommon::DEPRECATED | ( | bool GetSaleDate(unsigned long &saleDate, const signed char index=-1) | const | ) |
| saleDate | - retrun by reference saleDate in seconds from 1.1.1970 |
| index | - sometimes in readedDataCollection is not one commonData, but commonDataColl. Index is order of commonData saved in commonDataColl, from which saleDate is readed |
| EM::CardFacade::ECardDataFacadeCommon::DEPRECATED | ( | bool SetSaleDate(const unsigned long saleDate, const signed char index=-1) | const | ) |
| saleDate | - new sale date in seconds from 1.1.1970 |
| index | - sometimes in readedDataCollection is not one commonData, but commonDataColl. Index is order of commonData saved in commonDataColl, from which saleDate is readed |
| EM::CardFacade::ECardDataFacadeCommon::DEPRECATED | ( | bool SetSaleDate(const unsigned long saleDate, const signed char index=-1) | const | ) |
| saleDate | - new sale date in seconds from 1.1.1970 |
| index | - sometimes in readedDataCollection is not one commonData, but commonDataColl. Index is order of commonData saved in commonDataColl, from which saleDate is readed |
| bool ECardDataFacadeCommon::GetAppExpireDate | ( | unsigned long & | appExpireDate | ) | const |
| appExpireDate | - retrun by reference value from structure |
| bool EM::CardFacade::ECardDataFacadeCommon::GetAppExpireDate | ( | unsigned long & | appExpireDate | ) | const |
| appExpireDate | - retrun by reference value from structure |
| bool ECardDataFacadeCommon::GetAppIssuerType | ( | unsigned short & | appIssuerType | ) | const |
| appIssuerType | - retrun by reference value from structure |

| bool EM::CardFacade::ECardDataFacadeCommon::GetAppIssuerType | ( | unsigned short & | appIssuerType | ) | const |
| appIssuerType | - retrun by reference value from structure |
| bool EM::CardFacade::ECardDataFacadeCommon::GetBornNumber | ( | unsigned long & | bornNumber | ) | const |
function return by reference owner
| bornNumber | - output param born number is saved in mifare card holder |
| bool ECardDataFacadeCommon::GetBornNumber | ( | unsigned long & | bornNumber | ) | const |
function return by reference owner
| bornNumber | - output param born number is saved in mifare card holder |

| bool ECardDataFacadeCommon::GetCappingProvider | ( | unsigned short & | cappingProvider | ) |
GetCappingProvider.
| cappingProvider |
| bool EM::CardFacade::ECardDataFacadeCommon::GetCappingProvider | ( | unsigned short & | cappingProvider | ) |
GetCappingProvider.
| cappingProvider |
| bool ECardDataFacadeCommon::GetCappingProviderType | ( | ECardFacadeDefines::CappingProviderType & | cappingProviderType | ) |
GetCappingProviderType.
| cappingProviderType |
| bool EM::CardFacade::ECardDataFacadeCommon::GetCappingProviderType | ( | ECardFacadeDefines::CappingProviderType & | cappingProviderType | ) |
GetCappingProviderType.
| cappingProviderType |
| bool ECardDataFacadeCommon::GetCardAdditionalDiscountValidity | ( | unsigned long & | additionalDiscountValidity, |
| const signed char | index = -1 |
||
| ) | const |
| additionalDiscountValidity | - value in DAYS without time information |
| index | - sometimes in readDataCollection is not one commonData, but commonDataColl. Index is order of commonData saved in commonDataColl, from which additionalDiscountValidity is readed |

| bool EM::CardFacade::ECardDataFacadeCommon::GetCardAdditionalDiscountValidity | ( | unsigned long & | additionalDiscountValidity, |
| const signed char | index = -1 |
||
| ) | const |
| additionalDiscountValidity | - value in DAYS without time information |
| index | - sometimes in readDataCollection is not one commonData, but commonDataColl. Index is order of commonData saved in commonDataColl, from which additionalDiscountValidity is readed |
| bool ECardDataFacadeCommon::GetCardCityCode | ( | unsigned long & | cityCode | ) | const |
| cityCode | - output param |
List of city codes:

| bool EM::CardFacade::ECardDataFacadeCommon::GetCardCityCode | ( | unsigned long & | cityCode | ) | const |
| cityCode | - output param |
List of city codes:
| bool ECardDataFacadeCommon::GetCardNumber | ( | unsigned long & | cardNumber | ) | const |

| bool EM::CardFacade::ECardDataFacadeCommon::GetCardNumber | ( | unsigned long & | cardNumber | ) | const |
| bool EM::CardFacade::ECardDataFacadeCommon::GetCardOwnerName | ( | char * | ownerName, |
| unsigned short & | nameLength, | ||
| ECardFacadeDefines::TextEncoding & | encoding | ||
| ) | const |
function return owner card name
| ownerName | - string represent name |
| nameLength | - string length |
| encoding | - in which encoding the text is encoded (EncodingUndefined means that application has to decide according to the project) |
| bool ECardDataFacadeCommon::GetCardOwnerName | ( | char * | ownerName, |
| unsigned short & | nameLength, | ||
| ECardFacadeDefines::TextEncoding & | encoding | ||
| ) | const |
function return owner card name
| ownerName | - string represent name |
| nameLength | - string length |
| encoding | - in which encoding the text is encoded (EncodingUndefined means that application has to decide according to the project) |
| bool EM::CardFacade::ECardDataFacadeCommon::GetCardOwnerSurname | ( | char * | ownerSurname, |
| unsigned short & | surnameLength, | ||
| ECardFacadeDefines::TextEncoding & | encoding | ||
| ) | const |
function return owner card surname
| ownerSurname | - string represent surname |
| surnameLength | - string length |
| encoding | - in which encoding the text is encoded (EncodingUndefined means that application has to decide according to the project) |
| bool ECardDataFacadeCommon::GetCardOwnerSurname | ( | char * | ownerSurname, |
| unsigned short & | surnameLength, | ||
| ECardFacadeDefines::TextEncoding & | encoding | ||
| ) | const |
function return owner card surname
| ownerSurname | - string represent surname |
| surnameLength | - string length |
| encoding | - in which encoding the text is encoded (EncodingUndefined means that application has to decide according to the project) |
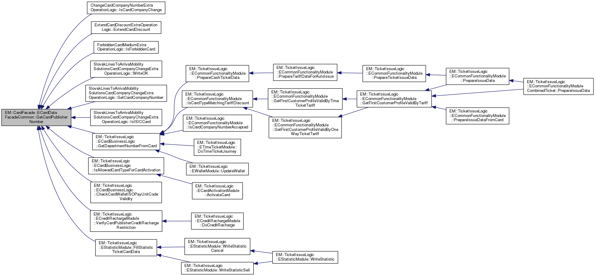
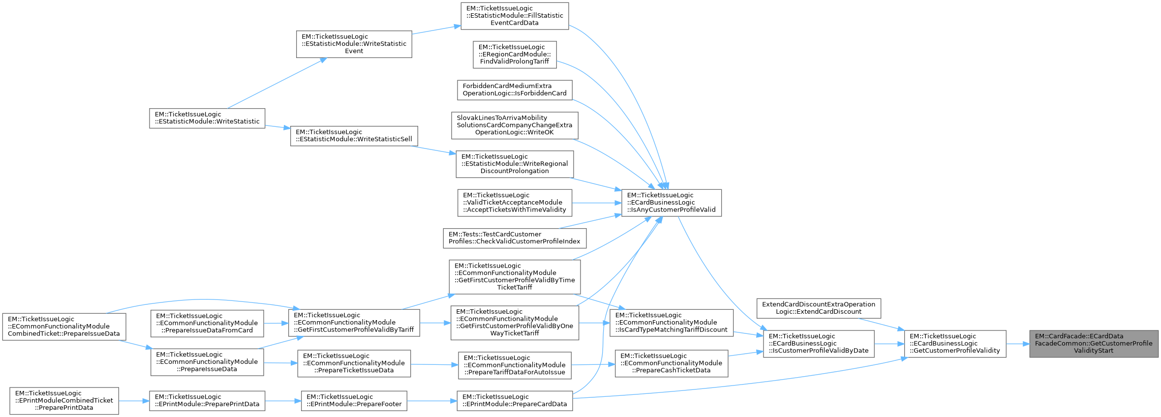
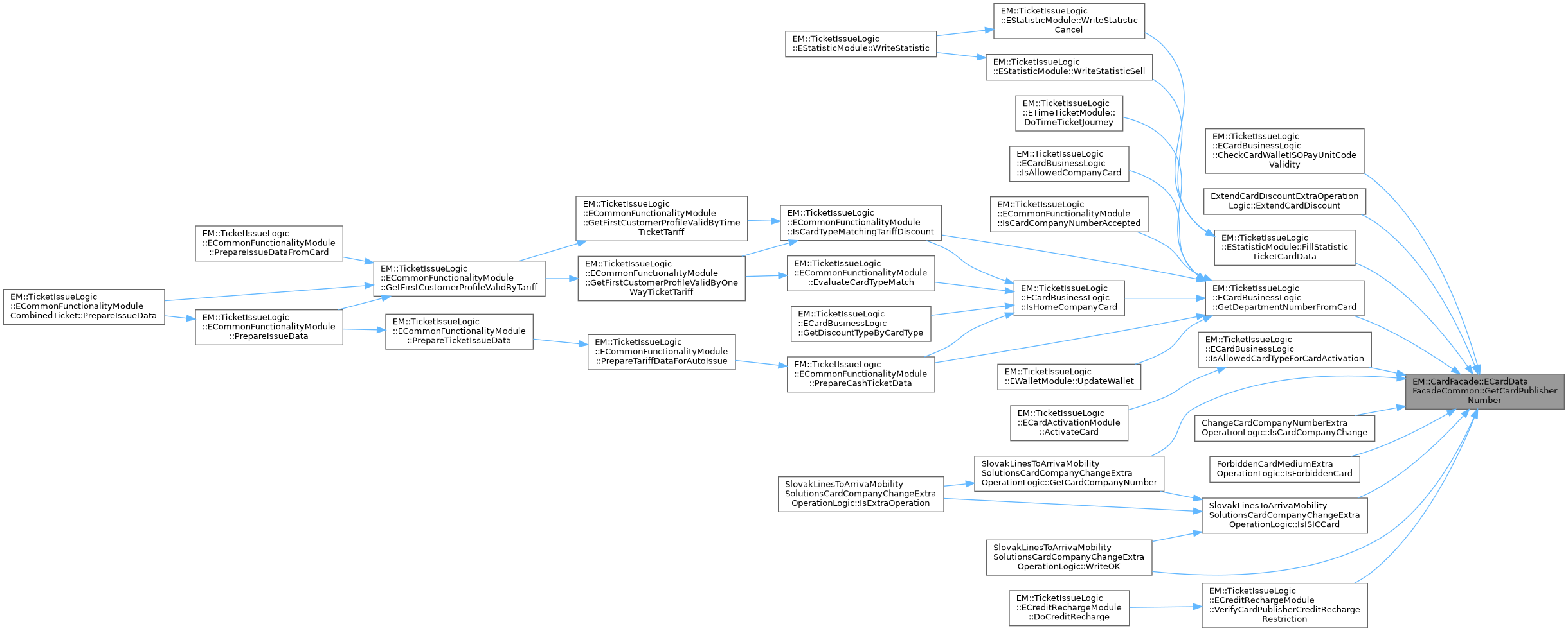
| bool ECardDataFacadeCommon::GetCardPublisherNumber | ( | unsigned short & | cardPublisherNumber | ) | const |
| cardPublisherNumber | - card publisher number |

| bool EM::CardFacade::ECardDataFacadeCommon::GetCardPublisherNumber | ( | unsigned short & | cardPublisherNumber | ) | const |
| cardPublisherNumber | - card publisher number |
| bool EM::CardFacade::ECardDataFacadeCommon::GetCardPublisherVersion | ( | unsigned char & | publisherVersion | ) |
GetCardPublisherVersion return version of publisher structure on card.
| bool ECardDataFacadeCommon::GetCardPublisherVersion | ( | unsigned char & | publisherVersion | ) |
GetCardPublisherVersion return version of publisher structure on card.

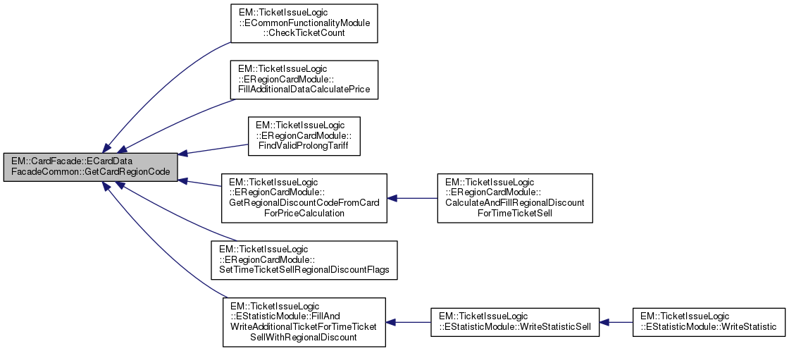
| bool ECardDataFacadeCommon::GetCardRegionCode | ( | unsigned long & | regionCode | ) | const |
| regionCode | - output param |
List of region codes:

| bool EM::CardFacade::ECardDataFacadeCommon::GetCardRegionCode | ( | unsigned long & | regionCode | ) | const |
| regionCode | - output param |
List of region codes:
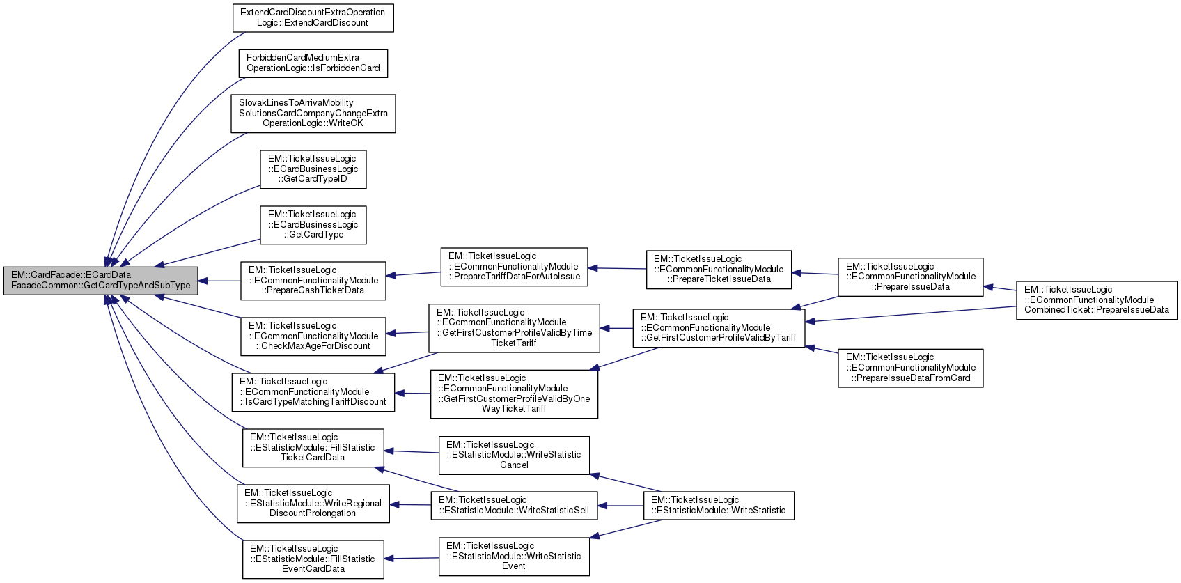
| bool EM::CardFacade::ECardDataFacadeCommon::GetCardTypeAndSubType | ( | unsigned short & | cardType, |
| unsigned short & | cardSubType, | ||
| ECardFacadeDefines::CardTypeStandard & | cardStandard, | ||
| const unsigned char | customerProfileIndex, | ||
| const signed char | index = -1 |
||
| ) | const |
| card | type - retrun by reference value from structure |
| card | cardStandart - retrun by card User if it is unambiguous |
| index | - sometimes in readedDataCollection is not one commonData, but commonDataColl. Index is order of commonData saved in commonDataColl, from which cardType is readed |
| bool ECardDataFacadeCommon::GetCardTypeAndSubType | ( | unsigned short & | cardType, |
| unsigned short & | cardSubType, | ||
| ECardFacadeDefines::CardTypeStandard & | cardStandard, | ||
| const unsigned char | customerProfileIndex, | ||
| const signed char | index = -1 |
||
| ) | const |
| card | type - retrun by reference value from structure |
| card | cardStandart - retrun by card User if it is unambiguous |
| index | - sometimes in readedDataCollection is not one commonData, but commonDataColl. Index is order of commonData saved in commonDataColl, from which cardType is readed |

| bool EM::CardFacade::ECardDataFacadeCommon::GetCardValidityEnd | ( | unsigned long & | cardValidityEnd | ) | const |
| cardValidityend | - retrun by reference time validity in second from 1.1.1970 |
| bool ECardDataFacadeCommon::GetCardValidityEnd | ( | unsigned long & | cardValidityEnd | ) | const |
| cardValidityend | - retrun by reference time validity in second from 1.1.1970 |

| bool EM::CardFacade::ECardDataFacadeCommon::GetCommonDataCount | ( | unsigned char & | commonDataCount | ) | const |
| bool ECardDataFacadeCommon::GetCommonDataCount | ( | unsigned char & | commonDataCount | ) | const |

| bool ECardDataFacadeCommon::GetCountryCode | ( | unsigned short & | countryCodeInBCD | ) | const |
| countryCode | - return by reference value from structure |

| bool EM::CardFacade::ECardDataFacadeCommon::GetCountryCode | ( | unsigned short & | countryCodeInBCD | ) | const |
| countryCode | - return by reference value from structure |
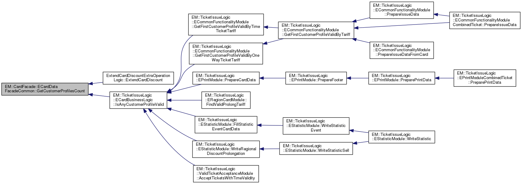
| bool ECardDataFacadeCommon::GetCustomerProfilesCount | ( | unsigned char & | customerProfilesCount | ) | const |
Tells how many customer profiles are on card.
| customerProfilesCount | - return by reference number of customer profiles on card |

| bool EM::CardFacade::ECardDataFacadeCommon::GetCustomerProfilesCount | ( | unsigned char & | customerProfilesCount | ) | const |
Tells how many customer profiles are on card.
| customerProfilesCount | - return by reference number of customer profiles on card |
| bool ECardDataFacadeCommon::GetCustomerProfileValidityEnd | ( | unsigned long & | customerProfileValidityEnd, |
| const unsigned char | customerProfileIndex = 0, |
||
| const signed char | index = -1 |
||
| ) | const |
| customerProfileValidityEnd | - return by reference discount validity in seconds from 1.1.1970 ( card discount validity ) |
| customerProfileIndex | - if it is equal to 0, takes first customerProfileValidity, otherwise other customer profile validity |
| index | - sometimes in readedDataCollection is not one commonData, but commonDataColl. Index is order of commonData saved in commonDataColl, from which customerProfileValidity is readed |

| bool EM::CardFacade::ECardDataFacadeCommon::GetCustomerProfileValidityEnd | ( | unsigned long & | customerProfileValidityEnd, |
| const unsigned char | customerProfileIndex = 0, |
||
| const signed char | index = -1 |
||
| ) | const |
| customerProfileValidityEnd | - return by reference discount validity in seconds from 1.1.1970 ( card discount validity ) |
| customerProfileIndex | - if it is equal to 0, takes first customerProfileValidity, otherwise other customer profile validity |
| index | - sometimes in readedDataCollection is not one commonData, but commonDataColl. Index is order of commonData saved in commonDataColl, from which customerProfileValidity is readed |
| bool ECardDataFacadeCommon::GetCustomerProfileValidityStart | ( | unsigned long & | customerProfileValidityStart, |
| const unsigned char | customerProfileIndex = 0, |
||
| const signed char | index = -1 |
||
| ) | const |
| customerProfileValidityStart | - return by reference discount validity start in seconds from 1.1.1970 ( card discount validity ) |
| customerProfileIndex | - if it is equal to 0, takes first customerProfileValidity, otherwise other customer profile validity |
| index | - sometimes in readedDataCollection is not one commonData, but commonDataColl. Index is order of commonData saved in commonDataColl, from which customerProfileValidity is readed |

| bool EM::CardFacade::ECardDataFacadeCommon::GetCustomerProfileValidityStart | ( | unsigned long & | customerProfileValidityStart, |
| const unsigned char | customerProfileIndex = 0, |
||
| const signed char | index = -1 |
||
| ) | const |
| customerProfileValidityStart | - return by reference discount validity start in seconds from 1.1.1970 ( card discount validity ) |
| customerProfileIndex | - if it is equal to 0, takes first customerProfileValidity, otherwise other customer profile validity |
| index | - sometimes in readedDataCollection is not one commonData, but commonDataColl. Index is order of commonData saved in commonDataColl, from which customerProfileValidity is readed |
| bool EM::CardFacade::ECardDataFacadeCommon::GetDailyCappingDate | ( | unsigned long & | dailyCappingDate | ) |
GetDailyCappingDate.
| dailyCappingDate |
| bool ECardDataFacadeCommon::GetDailyCappingDate | ( | unsigned long & | dailyCappingDate | ) |
GetDailyCappingDate.
| dailyCappingDate |
| bool EM::CardFacade::ECardDataFacadeCommon::GetDailyCappingSum | ( | unsigned short & | dailyCappingSum | ) |
GetDailyCappingSum.
| dailyCappingSum |
| bool ECardDataFacadeCommon::GetDailyCappingSum | ( | unsigned short & | dailyCappingSum | ) |
GetDailyCappingSum.
| dailyCappingSum |
| bool ECardDataFacadeCommon::GetDiscountCouponRegionCode | ( | unsigned long & | couponRegionCode, |
| const signed char | couponIndex | ||
| ) | const |
GetDiscountCouponValidityEnd return by couponRegionCode coupon region code.
| couponIndex | - concrete coupon index in coupon collection |

| bool EM::CardFacade::ECardDataFacadeCommon::GetDiscountCouponRegionCode | ( | unsigned long & | couponRegionCode, |
| const signed char | couponIndex | ||
| ) | const |
GetDiscountCouponValidityEnd return by couponRegionCode coupon region code.
| couponIndex | - concrete coupon index in coupon collection |
| bool ECardDataFacadeCommon::GetDiscountCouponType | ( | unsigned long & | couponType, |
| const signed char | couponIndex | ||
| ) | const |
GetDiscountCouponVersion return by couponRegionCode coupon version.
| couponIndex | - concrete coupon index in coupon collection |
| bool EM::CardFacade::ECardDataFacadeCommon::GetDiscountCouponType | ( | unsigned long & | couponType, |
| const signed char | couponIndex | ||
| ) | const |
GetDiscountCouponVersion return by couponRegionCode coupon version.
| couponIndex | - concrete coupon index in coupon collection |
| bool EM::CardFacade::ECardDataFacadeCommon::GetDiscountCouponValidityEnd | ( | unsigned long & | couponValidityEnd, |
| const signed char | couponIndex | ||
| ) | const |
GetDiscountCouponValidityEnd return by couponValidityEnd coupon validity end.
| couponIndex | - concrete coupon index in coupon collection |
| bool ECardDataFacadeCommon::GetDiscountCouponValidityEnd | ( | unsigned long & | couponValidityEnd, |
| const signed char | couponIndex | ||
| ) | const |
GetDiscountCouponValidityEnd return by couponValidityEnd coupon validity end.
| couponIndex | - concrete coupon index in coupon collection |

| bool ECardDataFacadeCommon::GetDiscountCouponValidityStart | ( | unsigned long & | couponValidityStart, |
| const signed char | couponIndex | ||
| ) | const |
GetDiscountCouponValidityStart return by couponValidityStart coupon validity start.
| couponIndex | - concrete coupon index in coupon collection |
| bool EM::CardFacade::ECardDataFacadeCommon::GetDiscountCouponValidityStart | ( | unsigned long & | couponValidityStart, |
| const signed char | couponIndex | ||
| ) | const |
GetDiscountCouponValidityStart return by couponValidityStart coupon validity start.
| couponIndex | - concrete coupon index in coupon collection |
| bool EM::CardFacade::ECardDataFacadeCommon::GetEventCount | ( | unsigned long & | eventCount | ) | const |
function retrun event count fromevent collection
| eventCount | - output param saved in event collection |
| bool ECardDataFacadeCommon::GetEventCount | ( | unsigned long & | eventCount | ) | const |
function retrun event count fromevent collection
| eventCount | - output param saved in event collection |
| bool ECardDataFacadeCommon::GetFareProviderNumber | ( | unsigned short & | fareProviderNumber, |
| const signed char | fareProviderIndex = -1 |
||
| ) | const |
| providerNumber | - return by reference value provider number |
| fareProviderIndex | - Provider will be returned from FareDataDirectory in case that index is set (supported only for transdata desfire structures). This is special case for virtual cards
|

| bool EM::CardFacade::ECardDataFacadeCommon::GetFareProviderNumber | ( | unsigned short & | fareProviderNumber, |
| const signed char | fareProviderIndex = -1 |
||
| ) | const |
| providerNumber | - return by reference value provider number |
| fareProviderIndex | - Provider will be returned from FareDataDirectory in case that index is set (supported only for transdata desfire structures). This is special case for virtual cards
|
| bool ECardDataFacadeCommon::GetLogicalCardNumber | ( | unsigned long & | logicalCardNumber, |
| const signed char | index = -1 |
||
| ) | const |
| logicalCardNumber | - retrun by reference value from structure |
| index | - sometimes in readedDataCollection is not one commonData, but commonDataColl. Index is order of commonData saved in commonDataColl, from which discountValidity is readed |

| bool EM::CardFacade::ECardDataFacadeCommon::GetLogicalCardNumber | ( | unsigned long & | logicalCardNumber, |
| const signed char | index = -1 |
||
| ) | const |
| logicalCardNumber | - retrun by reference value from structure |
| index | - sometimes in readedDataCollection is not one commonData, but commonDataColl. Index is order of commonData saved in commonDataColl, from which discountValidity is readed |
| bool EM::CardFacade::ECardDataFacadeCommon::GetLogicalCardNumber | ( | std::string & | logicalCardNumber, |
| const signed char | index = -1 |
||
| ) | const |
| logicalCardNumber | - retrun by reference value from structure |
| index | - sometimes in readedDataCollection is not one commonData, but commonDataColl. Index is order of commonData saved in commonDataColl, from which discountValidity is readed |
| bool ECardDataFacadeCommon::GetLogicalCardNumber | ( | std::string & | logicalCardNumber, |
| const signed char | index = -1 |
||
| ) | const |
| logicalCardNumber | - retrun by reference value from structure |
| index | - sometimes in readedDataCollection is not one commonData, but commonDataColl. Index is order of commonData saved in commonDataColl, from which discountValidity is readed |
| bool EM::CardFacade::ECardDataFacadeCommon::GetNetworkCode | ( | unsigned short & | networkCodeInBCD | ) | const |
| networkCode | - return by reference value network code in BCD format |
| bool ECardDataFacadeCommon::GetNetworkCode | ( | unsigned short & | networkCodeInBCD | ) | const |
| networkCode | - return by reference value network code in BCD format |

| bool EM::CardFacade::ECardDataFacadeCommon::GetNumberOfDiscountCoupons | ( | unsigned long & | numberOfCoupons | ) | const |
GetNumberOfDiscountCoupons return by numberOfCoupons coupon count in coupon collection.
| bool ECardDataFacadeCommon::GetNumberOfDiscountCoupons | ( | unsigned long & | numberOfCoupons | ) | const |
GetNumberOfDiscountCoupons return by numberOfCoupons coupon count in coupon collection.
| bool ECardDataFacadeCommon::GetRawUID | ( | unsigned char *& | uid | ) | const |
| get | uid (unified card ID) in raw byte array (allocate 10 bytes - EPT writes 10 bytes) |

| bool EM::CardFacade::ECardDataFacadeCommon::GetRawUID | ( | unsigned char *& | uid | ) | const |
| get | uid (unified card ID) in raw byte array (allocate 10 bytes - EPT writes 10 bytes) |
| unsigned short ECardDataFacadeCommon::GetRequiredDataReadOperation | ( | const unsigned short | dataTypesOperation | ) | const |

| unsigned short EM::CardFacade::ECardDataFacadeCommon::GetRequiredDataReadOperation | ( | const unsigned short | dataTypesOperation | ) | const |
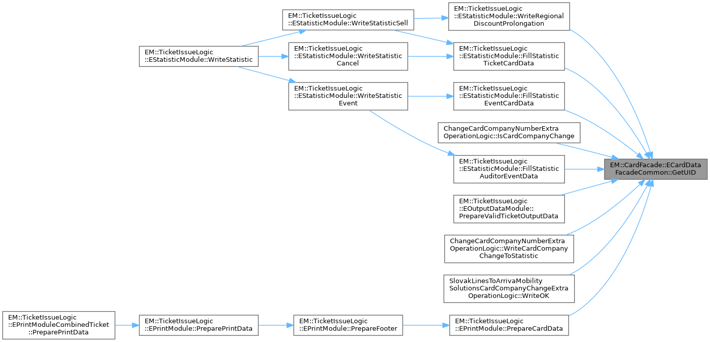
| bool ECardDataFacadeCommon::GetUID | ( | std::string & | uid | ) | const |
| get | to uid unified card ID |

| bool EM::CardFacade::ECardDataFacadeCommon::GetUID | ( | std::string & | uid | ) | const |
| get | to uid unified card ID |
| bool ECardDataFacadeCommon::GetWeeklyCappingDate | ( | unsigned long & | weeklyCappingDate | ) |
GetWeeklyCappingDate.
| weeklyCappingDate |
| bool EM::CardFacade::ECardDataFacadeCommon::GetWeeklyCappingDate | ( | unsigned long & | weeklyCappingDate | ) |
GetWeeklyCappingDate.
| weeklyCappingDate |
| bool ECardDataFacadeCommon::GetWeeklyCappingSum | ( | unsigned short & | weeklyCappingSum | ) |
GetWeeklyCappingSum.
| weeklyCappingSum |
| bool EM::CardFacade::ECardDataFacadeCommon::GetWeeklyCappingSum | ( | unsigned short & | weeklyCappingSum | ) |
GetWeeklyCappingSum.
| weeklyCappingSum |
| ECardFacadeDefines::ReturnValues ECardDataFacadeCommon::Init | ( | ) |
set to member actual card implementation and call init on actual implementation
| ECardFacadeDefines::ReturnValues EM::CardFacade::ECardDataFacadeCommon::Init | ( | ) |
set to member actual card implementation and call init on actual implementation
| bool ECardDataFacadeCommon::IsCardBlocked | ( | bool & | cardBlocked, |
| const signed char | index = -1 |
||
| ) | const |
Check status of card (ok, blocked ...). On Em-DesFire virtual card status is checked, on other cards it is simply card status.
| cardBlocked | - return by reference card blocked |
| index | - sometimes in readedDataCollection is not one commonData, but commonDataColl. Index is order of commonData saved in commonDataColl, from which cardBlocked is readed |
| bool EM::CardFacade::ECardDataFacadeCommon::IsCardBlocked | ( | bool & | cardBlocked, |
| const signed char | index = -1 |
||
| ) | const |
Check status of card (ok, blocked ...). On Em-DesFire virtual card status is checked, on other cards it is simply card status.
| cardBlocked | - return by reference card blocked |
| index | - sometimes in readedDataCollection is not one commonData, but commonDataColl. Index is order of commonData saved in commonDataColl, from which cardBlocked is readed |
| bool ECardDataFacadeCommon::IsCardFeatureEnabled | ( | const ECardFacadeDefines::CommonCardFeatures | feature, |
| bool & | enabled | ||
| ) | const |

| bool EM::CardFacade::ECardDataFacadeCommon::IsCardFeatureEnabled | ( | const ECardFacadeDefines::CommonCardFeatures | feature, |
| bool & | enabled | ||
| ) | const |
| bool ECardDataFacadeCommon::IsCardSold | ( | bool & | cardSold, |
| const signed char | index = -1 |
||
| ) | const |
| cardSold | - return by reference flag card sold |
| index | - sometimes in readedDataCollection is not one commonData, but commonDataColl. Index is order of commonData saved in commonDataColl, from which cardSold is readed |
| bool EM::CardFacade::ECardDataFacadeCommon::IsCardSold | ( | bool & | cardSold, |
| const signed char | index = -1 |
||
| ) | const |
| cardSold | - return by reference flag card sold |
| index | - sometimes in readedDataCollection is not one commonData, but commonDataColl. Index is order of commonData saved in commonDataColl, from which cardSold is readed |
| bool EM::CardFacade::ECardDataFacadeCommon::IsCommonDataFeatureEnabled | ( | const ECardFacadeDefines::CommonDataFeatures | feature, |
| bool & | enabled | ||
| ) | const |
| bool ECardDataFacadeCommon::IsCommonDataFeatureEnabled | ( | const ECardFacadeDefines::CommonDataFeatures | feature, |
| bool & | enabled | ||
| ) | const |

| bool EM::CardFacade::ECardDataFacadeCommon::IsDataValid | ( | bool & | validData, |
| const signed char | index = -1 |
||
| ) |
IsDataValid checks if commonData is valid (is not null)
| validData | - output param indicates commonData validity |
| index | - sometimes in readedDataCollection is not one commonData, but commonDataColl. Index is order of commonData saved in commonDataColl, from which cardBlocked is readed |
| bool EM::CardFacade::ECardDataFacadeCommon::IsDataValid | ( | bool & | validData, |
| const signed char | index = -1 |
||
| ) |
IsDataValid checks if commonData is valid (is not null)
| validData | - output param indicates commonData validity |
| index | - sometimes in readedDataCollection is not one commonData, but commonDataColl. Index is order of commonData saved in commonDataColl, from which cardBlocked is readed |

| bool EM::CardFacade::ECardDataFacadeCommon::IsDiscountCouponValid | ( | bool & | isDiscountCouponValid, |
| const signed char | couponIndex | ||
| ) | const |
IsDiscountCouponValid checks structure data validity.
| couponIndex | - concrete copuon index in coupon collection |
| bool ECardDataFacadeCommon::IsDiscountCouponValid | ( | bool & | isDiscountCouponValid, |
| const signed char | couponIndex | ||
| ) | const |
IsDiscountCouponValid checks structure data validity.
| couponIndex | - concrete copuon index in coupon collection |
| bool EM::CardFacade::ECardDataFacadeCommon::IsModifiedData | ( | ) | const |
| bool ECardDataFacadeCommon::IsModifiedData | ( | ) | const |
| bool EM::CardFacade::ECardDataFacadeCommon::IsServiceCard | ( | bool & | serviceCard | ) | const |
| serviceCard | - return by reference flag service card |
| bool ECardDataFacadeCommon::IsServiceCard | ( | bool & | serviceCard | ) | const |
| serviceCard | - return by reference flag service card |

| bool EM::CardFacade::ECardDataFacadeCommon::IsTransportSectionValid | ( | bool & | tranportSectionValid, |
| const signed char | index = -1 |
||
| ) | const |
function check if transportsection on common card data is valid
| output | param indicate transport common data validity |
| index | - sometimes in readedDataCollection is not one commonData, but commonDataColl. Index is order of commonData saved in commonDataColl, from which tranportSectionValid is readed |
| bool ECardDataFacadeCommon::IsTransportSectionValid | ( | bool & | tranportSectionValid, |
| const signed char | index = -1 |
||
| ) | const |
function check if transportsection on common card data is valid
| output | param indicate transport common data validity |
| index | - sometimes in readedDataCollection is not one commonData, but commonDataColl. Index is order of commonData saved in commonDataColl, from which tranportSectionValid is readed |
| bool EM::CardFacade::ECardDataFacadeCommon::PrepareWriteRequest | ( | EM::PT::EDataCollection * | writeRequest | ) | const |
| writeRequest | - EDataCollection instance of write request |
| bool EM::CardFacade::ECardDataFacadeCommon::PrepareWriteRequest | ( | EM::PT::EDataCollection * | writeRequest | ) | const |
| writeRequest | - EDataCollection instance of write request |

| bool ECardDataFacadeCommon::SetAppExpireDate | ( | const unsigned long | appExpireDate | ) | const |
| appExpireDate | - card application issuer expire date |
| bool EM::CardFacade::ECardDataFacadeCommon::SetAppExpireDate | ( | const unsigned long | appExpireDate | ) | const |
| appExpireDate | - card application issuer expire date |
| bool EM::CardFacade::ECardDataFacadeCommon::SetAppIssuerType | ( | const unsigned short | appIssuerType | ) | const |
| appIssuerType | - card application issuer type |
| bool ECardDataFacadeCommon::SetAppIssuerType | ( | const unsigned short | appIssuerType | ) | const |
| appIssuerType | - card application issuer type |
| bool EM::CardFacade::ECardDataFacadeCommon::SetBornNumber | ( | const unsigned long | bornNumber | ) | const |
function saved owner
| bornNumber | - value saved to structure mifare card holder |
| bool ECardDataFacadeCommon::SetBornNumber | ( | const unsigned long | bornNumber | ) | const |
function saved owner
| bornNumber | - value saved to structure mifare card holder |

| bool ECardDataFacadeCommon::SetCappingProvider | ( | unsigned short | cappingProvider | ) |
SetCappingProvider.
| cappingProvider |

| bool EM::CardFacade::ECardDataFacadeCommon::SetCappingProvider | ( | unsigned short | cappingProvider | ) |
SetCappingProvider.
| cappingProvider |
| bool EM::CardFacade::ECardDataFacadeCommon::SetCappingProviderType | ( | ECardFacadeDefines::CappingProviderType | cappingProviderType | ) |
SetCappingProviderType.
| cappingProviderType |
| bool ECardDataFacadeCommon::SetCappingProviderType | ( | ECardFacadeDefines::CappingProviderType | cappingProviderType | ) |
SetCappingProviderType.
| cappingProviderType |

| bool EM::CardFacade::ECardDataFacadeCommon::SetCardAdditionalDiscountValidity | ( | const unsigned long | additionalDiscountValidity, |
| const signed char | index = -1 |
||
| ) | const |
| additionalDiscountValidity | - value in DAYS without time information |
| index | - sometimes in readedDataCollection is not one commonData, but commonDataColl. Index is order of commonData saved in commonDataColl, from which additionalDiscountValidity is readed |
| bool ECardDataFacadeCommon::SetCardAdditionalDiscountValidity | ( | const unsigned long | additionalDiscountValidity, |
| const signed char | index = -1 |
||
| ) | const |
| additionalDiscountValidity | - value in DAYS without time information |
| index | - sometimes in readedDataCollection is not one commonData, but commonDataColl. Index is order of commonData saved in commonDataColl, from which additionalDiscountValidity is readed |

| bool EM::CardFacade::ECardDataFacadeCommon::SetCardBlocked | ( | const bool | blocked, |
| const signed char | index = -1 |
||
| ) | const |
Set status ofcard (ok, blocked ...). On Em-DesFire virtual card status is set, on other cards it is simply card status.
| blocked | - true if i want block card false if i want unblock card |
| index | - sometimes in readedDataCollection is not one commonData, but commonDataColl. Index is order of commonData saved in commonDataColl, from which cardBlocked is readed |
| bool ECardDataFacadeCommon::SetCardBlocked | ( | const bool | blocked, |
| const signed char | index = -1 |
||
| ) | const |
Set status ofcard (ok, blocked ...). On Em-DesFire virtual card status is set, on other cards it is simply card status.
| blocked | - true if i want block card false if i want unblock card |
| index | - sometimes in readedDataCollection is not one commonData, but commonDataColl. Index is order of commonData saved in commonDataColl, from which cardBlocked is readed |
| bool ECardDataFacadeCommon::SetCardNumber | ( | const unsigned long | cardNumber | ) | const |
| cardNumber | is new CardNumber, which write to actual common data |
| bool EM::CardFacade::ECardDataFacadeCommon::SetCardNumber | ( | const unsigned long | cardNumber | ) | const |
| cardNumber | is new CardNumber, which write to actual common data |
| bool EM::CardFacade::ECardDataFacadeCommon::SetCardOwnerName | ( | const char * | ownerName, |
| const unsigned short | nameLength | ||
| ) | const |
function set new owner card name
| ownerName | - string represent name |
| nameLength | - string length |
| bool ECardDataFacadeCommon::SetCardOwnerName | ( | const char * | ownerName, |
| const unsigned short | nameLength | ||
| ) | const |
function set new owner card name
| ownerName | - string represent name |
| nameLength | - string length |
| bool EM::CardFacade::ECardDataFacadeCommon::SetCardOwnerSurname | ( | const char * | ownerSurname, |
| const unsigned short | surnameLength | ||
| ) | const |
function set new owner card surname
| ownerSurname | - string represent surname |
| surnameLength | - string length |
| bool ECardDataFacadeCommon::SetCardOwnerSurname | ( | const char * | ownerSurname, |
| const unsigned short | surnameLength | ||
| ) | const |
function set new owner card surname
| ownerSurname | - string represent surname |
| surnameLength | - string length |
| bool EM::CardFacade::ECardDataFacadeCommon::SetCardPublisherNumber | ( | const unsigned short | cardPublisherNumber | ) | const |
| cardPublisherNumber | - card publisher number |
| bool ECardDataFacadeCommon::SetCardPublisherNumber | ( | const unsigned short | cardPublisherNumber | ) | const |
| cardPublisherNumber | - card publisher number |

| bool ECardDataFacadeCommon::SetCardPublisherVersion | ( | unsigned char | publisherVersion | ) |
SetCardPublisherVersion set version of publisher structure on card.

| bool EM::CardFacade::ECardDataFacadeCommon::SetCardPublisherVersion | ( | unsigned char | publisherVersion | ) |
SetCardPublisherVersion set version of publisher structure on card.
| bool ECardDataFacadeCommon::SetCardRegionCode | ( | const unsigned long | regionCode | ) | const |
| regionCode | - card region code |
| bool EM::CardFacade::ECardDataFacadeCommon::SetCardRegionCode | ( | const unsigned long | regionCode | ) | const |
| regionCode | - card region code |
| bool EM::CardFacade::ECardDataFacadeCommon::SetCardSold | ( | const bool | sold, |
| const signed char | index = -1 |
||
| ) | const |
| sold | - true if i want card sold
|
| index | - sometimes in readedDataCollection is not one commonData, but commonDataColl. Index is order of commonData saved in commonDataColl, from which cardSold is readed |
| bool ECardDataFacadeCommon::SetCardSold | ( | const bool | sold, |
| const signed char | index = -1 |
||
| ) | const |
| sold | - true if i want card sold
|
| index | - sometimes in readedDataCollection is not one commonData, but commonDataColl. Index is order of commonData saved in commonDataColl, from which cardSold is readed |
| bool EM::CardFacade::ECardDataFacadeCommon::SetCardTypeAndSubType | ( | const unsigned short | cardType, |
| const unsigned short | cardSubType, | ||
| const unsigned char | customerProfileIndex, | ||
| const signed char | index = -1 |
||
| ) | const |
| cardType | - new card type, which write to actual common data |
| index | - sometimes in readedDataCollection is not one commonData, but commonDataColl. Index is order of commonData saved in commonDataColl, from which cardType is readed |
| bool ECardDataFacadeCommon::SetCardTypeAndSubType | ( | const unsigned short | cardType, |
| const unsigned short | cardSubType, | ||
| const unsigned char | customerProfileIndex, | ||
| const signed char | index = -1 |
||
| ) | const |
| cardType | - new card type, which write to actual common data |
| index | - sometimes in readedDataCollection is not one commonData, but commonDataColl. Index is order of commonData saved in commonDataColl, from which cardType is readed |
| bool EM::CardFacade::ECardDataFacadeCommon::SetCardValidityEnd | ( | const unsigned long | cardValidityEnd | ) | const |
| cardValidityEnd | - new cardValidity in seconds from 1.1.1970 |
| bool ECardDataFacadeCommon::SetCardValidityEnd | ( | const unsigned long | cardValidityEnd | ) | const |
| cardValidityEnd | - new cardValidity in seconds from 1.1.1970 |
| bool EM::CardFacade::ECardDataFacadeCommon::SetCountryCode | ( | const unsigned short | countryCodeInBCD | ) | const |
| countryCode | - card country ISO code |
| bool ECardDataFacadeCommon::SetCountryCode | ( | const unsigned short | countryCodeInBCD | ) | const |
| countryCode | - card country ISO code |
| bool EM::CardFacade::ECardDataFacadeCommon::SetCustomerProfileValidityEnd | ( | const unsigned long | customerProfileValidityEnd, |
| const unsigned char | customerProfileIndex = 0, |
||
| const signed char | index = -1 |
||
| ) | const |
| customerProfileValidityEnd | - new customer profile validity in seconds from 1.1.1970 ( card discount validity ) |
| index | - sometimes in readedDataCollection is not one commonData, but commonDataColl. Index is order of commonData saved in commonDataColl, from which customerProfileValidity is readed |
| bool ECardDataFacadeCommon::SetCustomerProfileValidityEnd | ( | const unsigned long | customerProfileValidityEnd, |
| const unsigned char | customerProfileIndex = 0, |
||
| const signed char | index = -1 |
||
| ) | const |
| customerProfileValidityEnd | - new customer profile validity in seconds from 1.1.1970 ( card discount validity ) |
| index | - sometimes in readedDataCollection is not one commonData, but commonDataColl. Index is order of commonData saved in commonDataColl, from which customerProfileValidity is readed |

| bool EM::CardFacade::ECardDataFacadeCommon::SetCustomerProfileValidityStart | ( | const unsigned long | customerProfileValidityStart, |
| const unsigned char | customerProfileIndex = 0, |
||
| const signed char | index = -1 |
||
| ) | const |
| customerProfileValidityStart | - new customer profile validity in seconds from 1.1.1970 ( card discount validity ) |
| index | - sometimes in readedDataCollection is not one commonData, but commonDataColl. Index is order of commonData saved in commonDataColl, from which customerProfileValidity is readed |
| bool ECardDataFacadeCommon::SetCustomerProfileValidityStart | ( | const unsigned long | customerProfileValidityStart, |
| const unsigned char | customerProfileIndex = 0, |
||
| const signed char | index = -1 |
||
| ) | const |
| customerProfileValidityStart | - new customer profile validity in seconds from 1.1.1970 ( card discount validity ) |
| index | - sometimes in readedDataCollection is not one commonData, but commonDataColl. Index is order of commonData saved in commonDataColl, from which customerProfileValidity is readed |

| bool EM::CardFacade::ECardDataFacadeCommon::SetDailyCappingDate | ( | unsigned long | dailyCappingDate | ) |
SetDailyCappingDate - method sets daily capping date.
| dailyCappingDate | - date (without time) that daily capping date will be set to |
| bool ECardDataFacadeCommon::SetDailyCappingDate | ( | unsigned long | dailyCappingDate | ) |
SetDailyCappingDate - method sets daily capping date.
| dailyCappingDate | - date (without time) that daily capping date will be set to |

| bool ECardDataFacadeCommon::SetDailyCappingSum | ( | unsigned short | dailyCappingSum | ) |
SetDailyCappingSum.
| dailyCappingSum |

| bool EM::CardFacade::ECardDataFacadeCommon::SetDailyCappingSum | ( | unsigned short | dailyCappingSum | ) |
SetDailyCappingSum.
| dailyCappingSum |
| bool EM::CardFacade::ECardDataFacadeCommon::SetDiscountCouponValidityEnd | ( | const unsigned long | couponValidityEnd, |
| const signed char | couponIndex | ||
| ) | const |
SetDiscountCouponValidityEnd set valdity end.
| couponIndex | - concrete coupon index in coupon collection |
| bool ECardDataFacadeCommon::SetDiscountCouponValidityEnd | ( | const unsigned long | couponValidityEnd, |
| const signed char | couponIndex | ||
| ) | const |
SetDiscountCouponValidityEnd set valdity end.
| couponIndex | - concrete coupon index in coupon collection |

| bool ECardDataFacadeCommon::SetFareProviderNumber | ( | const unsigned short | providerNumber, |
| const signed char | fareProviderIndex = -1 |
||
| ) | const |
SetFareProviderNumber - set provider to FareDataDirectory. Supported only for TransData desfire medium.
| providerNumber | - new provider number ( concrete company provider number ) |
| fareProviderIndex | - sometimes in readedDataCollection is not one commonData, but commonDataColl. Index is order of commonData saved in commonDataColl, from which providerNumber is readed |

| bool EM::CardFacade::ECardDataFacadeCommon::SetFareProviderNumber | ( | const unsigned short | providerNumber, |
| const signed char | fareProviderIndex = -1 |
||
| ) | const |
SetFareProviderNumber - set provider to FareDataDirectory. Supported only for TransData desfire medium.
| providerNumber | - new provider number ( concrete company provider number ) |
| fareProviderIndex | - sometimes in readedDataCollection is not one commonData, but commonDataColl. Index is order of commonData saved in commonDataColl, from which providerNumber is readed |
| bool ECardDataFacadeCommon::SetNetworkCode | ( | const unsigned short | networkCodeInBCD | ) | const |
| networkCode | - card network code |
| bool EM::CardFacade::ECardDataFacadeCommon::SetNetworkCode | ( | const unsigned short | networkCodeInBCD | ) | const |
| networkCode | - card network code |
| bool EM::CardFacade::ECardDataFacadeCommon::SetServiceCard | ( | const bool | serviceCard | ) | const |
| serviceCard | - true is service card
|
| bool ECardDataFacadeCommon::SetServiceCard | ( | const bool | serviceCard | ) | const |
| serviceCard | - true is service card
|
| bool EM::CardFacade::ECardDataFacadeCommon::SetWeeklyCappingDate | ( | unsigned long | weeklyCappingDate | ) |
SetWeeklyCappingDate - method sets weekly capping date.
| weeklyCappingDate | - date (without time) that weekly capping date will be set to |
| bool ECardDataFacadeCommon::SetWeeklyCappingDate | ( | unsigned long | weeklyCappingDate | ) |
SetWeeklyCappingDate - method sets weekly capping date.
| weeklyCappingDate | - date (without time) that weekly capping date will be set to |

| bool EM::CardFacade::ECardDataFacadeCommon::SetWeeklyCappingSum | ( | unsigned short | weeklyCappingSum | ) |
SetWeeklyCappingSum.
| weeklyCappingSum |
| bool ECardDataFacadeCommon::SetWeeklyCappingSum | ( | unsigned short | weeklyCappingSum | ) |
SetWeeklyCappingSum.
| weeklyCappingSum |

1.8.8