|
AppCore
|
#include <ECardDataFacadeOneWayTicket.h>
Public Member Functions | |
| ECardDataFacadeOneWayTicket (ECardDataStorage *cardDataStorage) | |
| virtual | ~ECardDataFacadeOneWayTicket () |
| in destructor destroy data class More... | |
| ECardFacadeDefines::ReturnValues | Init () |
| set to member actual card implementation and call init on actual implementation More... | |
| bool | GetPrice (const unsigned char ticketIndex, EMoneyData &price) const |
| bool | SetPrice (const unsigned char ticketIndex, const EMoneyData &price) const |
| bool | GetSummaryPrice (EMoneyData &summaryPrice) const |
| bool | SetSummaryPrice (const EMoneyData &summaryPrice) const |
| bool | GetFlagWasPurchased (const unsigned char ticketIndex, char &wasPurchased) const |
| bool | SetFlagWasPurchased (const unsigned char ticketIndex, const char wasPurchased) const |
| bool | GetFlagWasInterchange (const unsigned char ticketIndex, char &flagWasInterchange) const |
| bool | SetFlagWasInterchange (const unsigned char ticketIndex, const char wasInterchange) const |
| bool | GetProtectNumber (const unsigned char ticketIndex, long &protectNumber) const |
| bool | SetProtectNumber (const unsigned char ticketIndex, const long protectNumber) const |
| bool | GetTicketCount (const unsigned char ticketIndex, long &ticketCount) const |
| bool | SetTicketCount (const unsigned char ticketIndex, const long ticketCount) const |
| bool | GetLineNumber (const unsigned char ticketIndex, long &lineNumber) const |
| bool | SetLineNumber (const unsigned char ticketIndex, const long lineNumber) const |
| bool | GetTripNumber (const unsigned char ticketIndex, long &tripNumber) const |
| bool | SetTripNumber (const unsigned char ticketIndex, const long tripNumber) const |
| bool | GetTimeTicketFlag (const unsigned char ticketIndex, bool &timeTicketFlag) const |
| bool | SetTimeTicketFlag (const unsigned char ticketIndex, const bool isTimeTicketUsed) const |
| bool | GetTariffTicketNumber (const unsigned char ticketIndex, long &tariffTicketNumber) const |
| bool | SetTariffTicketNumber (const unsigned char ticketIndex, const unsigned short tariffTicketNumber) const |
| bool | GetTicketTariffProfile (const unsigned char ticketIndex, unsigned char &tariffProfile) const |
| bool | SetTicketTariffProfile (const unsigned char ticketIndex, const unsigned char tariffProfile) const |
| bool | GetTicketCustomerProfile (const unsigned char ticketIndex, unsigned char &customerProfile) const |
| bool | SetTicketCustomerProfile (const unsigned char ticketIndex, const unsigned char customerProfile) const |
| bool | GetTimeTicketNumber (const unsigned char ticketIndex, long &timeTicketNumber) const |
| bool | SetTimeTicketNumber (const unsigned char ticketIndex, const unsigned short timeTicketNumber) const |
| bool | GetDiscountType (const unsigned char ticketIndex, short &discountType) const |
| bool | SetDiscountType (const unsigned char ticketIndex, const unsigned short discountType) const |
| bool | GetCheckOutBusStop (const unsigned char ticketIndex, long &checkoutBusStop) const |
| bool | SetCheckOutBusStop (const unsigned char ticketIndex, long checkOutBusStop) const |
| bool | GetCheckInBusStop (const unsigned char ticketIndex, long &checkinBusStop) const |
| bool | SetCheckInBusStop (const unsigned char ticketIndex, const long checkInBusStop) const |
| bool | GetCheckOutBusStopID (const unsigned char ticketIndex, long &checkoutBusStopID) const |
| bool | SetCheckOutBusStopID (const unsigned char ticketIndex, long checkOutBusStopID) |
| bool | GetCheckInBusStopID (const unsigned char ticketIndex, long &checkinBusStopID) const |
| bool | SetCheckInBusStopID (const unsigned char ticketIndex, const long checkInBusStopID) |
| bool | GetUrbanTransportIdentificationNumber (const unsigned char ticketIndex, long &urbanTransportIdentificationNumber) const |
| bool | SetUrbanTransportIdentificationNumber (const unsigned char ticketIndex, const long urbanTransportIDNumber) const |
| bool | GetCompanyNumber (const unsigned char ticketIndex, long &companyNumber) const |
| bool | SetCompanyNumber (const unsigned char ticketIndex, const long companyNumber) const |
| bool | SetWasCheckout (const unsigned char ticketIndex, const bool wasCheckOut) const |
| bool | GetWasCheckOut (const unsigned char ticketIndex, bool &wasCheckout) const |
| void | Clear () |
| clear all data More... | |
| bool | IsModifiedData () const |
| bool | SetCountryCode (const unsigned char ticketIndex, const unsigned short countryCodeInBCD) const |
| bool | GetCountryCode (const unsigned char ticketIndex, unsigned short &countryCodeInBCD) const |
| bool | SetNetworkCode (const unsigned char ticketIndex, const unsigned long networkCodeInBCD) const |
| bool | GetNetworkCode (const unsigned char ticketIndex, unsigned long &networkCodeInBCD) const |
| bool | SetProvider (const unsigned char ticketIndex, const unsigned short providerNumber) const |
| bool | GetProvider (const unsigned char ticketIndex, unsigned short &providerNumber) const |
| bool | SetPriceUnit (const unsigned char ticketIndex, const unsigned char priceUnit) const |
| bool | GetPriceUnit (const unsigned char ticketIndex, unsigned char &priceUnit) const |
| bool | SetPaymentMeans (const unsigned char ticketIndex, const unsigned char paymentMeans) const |
| bool | GetPaymentMeans (const unsigned char ticketIndex, unsigned char &paymentMeans) const |
| bool | SetPaymentMode (const unsigned char ticketIndex, const unsigned char paymentMode) const |
| bool | GetPaymentMode (const unsigned char ticketIndex, unsigned char &paymentMode) const |
| bool | SetVehicleClass (const unsigned char ticketIndex, const unsigned char vehicleClass) const |
| bool | GetVehicleClass (const unsigned char ticketIndex, unsigned char &vehicleClass) const |
| bool | SetSeatReservation (const unsigned char ticketIndex, const unsigned char seatReservation) const |
| bool | GetSeatReservation (const unsigned char ticketIndex, unsigned char &seatReservation) const |
| bool | SetZoneSize (const unsigned char zoneSize) const |
| bool | GetCheckInZone (const unsigned char ticketIndex, unsigned short &checkInZone) const |
| bool | SetCheckInZone (const unsigned char ticketIndex, const unsigned short checkInZone) const |
| bool | GetCheckOutZone (const unsigned char ticketIndex, unsigned short &checkOutZone) const |
| bool | SetCheckOutZone (const unsigned char ticketIndex, const unsigned short checkOutZone) const |
| bool | GetZoneList (const unsigned char ticketIndex, std::list< unsigned long > &zoneList) const |
| bool | SetZoneList (const unsigned char ticketIndex, const std::list< unsigned long > &zoneList) const |
| bool | GetZoneAmount (const unsigned char ticketIndex, unsigned char &zoneAmount) const |
| bool | SetZoneAmount (const unsigned char ticketIndex, const unsigned char zoneAmount) const |
| bool | GetEndOfJourney (const unsigned char ticketIndex, unsigned long &endOfJourney) const |
| bool | SetEndOfJourney (const unsigned char ticketIndex, unsigned long endOfJourney) |
| bool | IsTransportSectionValid (bool &transportSectionValidity) const |
| bool | GetTicketType (const unsigned char ticketIndex, ECardFacadeDefines::OneWayTicketType &ticketType) const |
| bool | SetTicketType (const ECardFacadeDefines::OneWayTicketType newTicketType) const |
| bool | AddDataTypeToReadRequest (PT::EAplRequest *readRequest[], const unsigned short dataTypesOperation) const |
| bool | AddDataToWriteRequest (EM::PT::EDataCollection *writeRequest) const |
| bool | IsCardFeatureEnabled (const ECardFacadeDefines::OneWayTicketCardFeaturesEnum feature, bool &enabled) const |
| bool | GetDeviceSNR (const unsigned char ticketIndex, unsigned long &snr) const |
| bool | SetDeviceSNR (const unsigned char ticketIndex, const unsigned long snr) const |
| bool | GetDriverNumber (const unsigned char ticketIndex, unsigned long &driverNumber) const |
| bool | SetDriverNumber (const unsigned char ticketIndex, const unsigned long driverNumber) const |
| bool | GetTicketNumber (const unsigned char ticketIndex, unsigned long &ticketNumber) const |
| bool | SetTicketNumber (const unsigned char ticketIndex, const unsigned long ticketNumber) const |
| bool | GetTicketCounter (const unsigned char ticketIndex, unsigned short &ticketCounter) const |
| bool | SetTicketCounter (const unsigned char ticketIndex, const unsigned short ticketCounter) const |
| bool | GetPriceListRowNumber (const unsigned char ticketIndex, unsigned short &priceListRowNumber) const |
| bool | SetPriceListRowNumber (const unsigned char ticketIndex, const unsigned short priceListRowNumber) const |
| bool | GetFlagExplicitlySelected (const unsigned char ticketIndex, bool &explicitlySelected) const |
| bool | SetFlagExplicitlySelected (const unsigned char ticketIndex, const bool explicitlySelected) const |
| bool | GetPositionCountOnOWTCollection (unsigned char &positionCountOnOWTCollection) const |
| bool | SetTimeValidity (const unsigned char ticketIndex, const unsigned long validityStartTime, const unsigned long validityEndTime) const |
| SetTimeValidity. More... | |
| bool | GetTimeValidityStart (const unsigned char ticketIndex, unsigned long &validityStartTime) const |
| bool | GetTimeValidityEnd (const unsigned char ticketIndex, unsigned long &validityEndTime) const |
| bool | GetOneWayTicketValidityStatus (const unsigned char ticketIndex, bool &valid) const |
| bool | SetOneWayTicketValidityStatus (const unsigned char ticketIndex, const bool valid) const |
| bool | GetJourneyCounter (const unsigned char ticketIndex, unsigned long &journeyCounter) const |
| GetJourneyCounter. More... | |
| bool | SetJourneyCounter (const unsigned char ticketIndex, const unsigned long journeyCounter) const |
| SetJourneyCounter. More... | |
| unsigned short | GetRequiredDataReadOperation () const |
| bool | CreateSnapshotData (const unsigned char ticketIndex, std::string &data) |
| CreateSnapshotData - serializes ticket on specified position and returns serialized data of ticket in base64 format. More... | |
| bool | FillFromSnapshot (const unsigned char ticketIndex, const std::string &data) |
| FillFromSnapshot - deserializes ticket data (in base64 format) into one way ticket on specified position. More... | |
| unsigned long | GetFellowTravellerTicketCountCardLimitPerTicketIndex () const |
| GetFellowTravellerTicketCountCardLimitPerTicketIndex - returns fellow traveller ticket count card limit per single ticket index. More... | |
| ECardDataFacadeOneWayTicket (ECardDataStorage *cardDataStorage) | |
| virtual | ~ECardDataFacadeOneWayTicket () |
| ECardFacadeDefines::ReturnValues | Init () |
| bool | GetPrice (const unsigned char ticketIndex, EMoneyData &price) const |
| bool | SetPrice (const unsigned char ticketIndex, const EMoneyData &price) const |
| bool | GetSummaryPrice (EMoneyData &summaryPrice) const |
| bool | SetSummaryPrice (const EMoneyData &summaryPrice) const |
| bool | GetFlagWasPurchased (const unsigned char ticketIndex, char &wasPurchased) const |
| bool | SetFlagWasPurchased (const unsigned char ticketIndex, const char wasPurchased) const |
| bool | GetFlagWasInterchange (const unsigned char ticketIndex, char &flagWasInterchange) const |
| bool | SetFlagWasInterchange (const unsigned char ticketIndex, const char wasInterchange) const |
| bool | GetProtectNumber (const unsigned char ticketIndex, long &protectNumber) const |
| bool | SetProtectNumber (const unsigned char ticketIndex, const long protectNumber) const |
| bool | GetTicketCount (const unsigned char ticketIndex, long &ticketCount) const |
| bool | SetTicketCount (const unsigned char ticketIndex, const long ticketCount) const |
| bool | GetLineNumber (const unsigned char ticketIndex, long &lineNumber) const |
| bool | SetLineNumber (const unsigned char ticketIndex, const long lineNumber) const |
| bool | GetTripNumber (const unsigned char ticketIndex, long &tripNumber) const |
| bool | SetTripNumber (const unsigned char ticketIndex, const long tripNumber) const |
| bool | GetTimeTicketFlag (const unsigned char ticketIndex, bool &timeTicketFlag) const |
| bool | SetTimeTicketFlag (const unsigned char ticketIndex, const bool isTimeTicketUsed) const |
| bool | GetTariffTicketNumber (const unsigned char ticketIndex, long &tariffTicketNumber) const |
| bool | SetTariffTicketNumber (const unsigned char ticketIndex, const unsigned short tariffTicketNumber) const |
| bool | GetTicketTariffProfile (const unsigned char ticketIndex, unsigned char &tariffProfile) const |
| bool | SetTicketTariffProfile (const unsigned char ticketIndex, const unsigned char tariffProfile) const |
| bool | GetTicketCustomerProfile (const unsigned char ticketIndex, unsigned char &customerProfile) const |
| bool | SetTicketCustomerProfile (const unsigned char ticketIndex, const unsigned char customerProfile) const |
| bool | GetTimeTicketNumber (const unsigned char ticketIndex, long &timeTicketNumber) const |
| bool | SetTimeTicketNumber (const unsigned char ticketIndex, const unsigned short timeTicketNumber) const |
| bool | GetDiscountType (const unsigned char ticketIndex, short &discountType) const |
| bool | SetDiscountType (const unsigned char ticketIndex, const unsigned short discountType) const |
| bool | GetCheckOutBusStop (const unsigned char ticketIndex, long &checkoutBusStop) const |
| bool | SetCheckOutBusStop (const unsigned char ticketIndex, long checkOutBusStop) const |
| bool | GetCheckInBusStop (const unsigned char ticketIndex, long &checkinBusStop) const |
| bool | SetCheckInBusStop (const unsigned char ticketIndex, const long checkInBusStop) const |
| bool | GetCheckOutBusStopID (const unsigned char ticketIndex, long &checkoutBusStopID) const |
| bool | SetCheckOutBusStopID (const unsigned char ticketIndex, long checkOutBusStopID) |
| bool | GetCheckInBusStopID (const unsigned char ticketIndex, long &checkinBusStopID) const |
| bool | SetCheckInBusStopID (const unsigned char ticketIndex, const long checkInBusStopID) |
| bool | GetUrbanTransportIdentificationNumber (const unsigned char ticketIndex, long &urbanTransportIdentificationNumber) const |
| bool | SetUrbanTransportIdentificationNumber (const unsigned char ticketIndex, const long urbanTransportIDNumber) const |
| bool | GetCompanyNumber (const unsigned char ticketIndex, long &companyNumber) const |
| bool | SetCompanyNumber (const unsigned char ticketIndex, const long companyNumber) const |
| bool | SetWasCheckout (const unsigned char ticketIndex, const bool wasCheckOut) const |
| bool | GetWasCheckOut (const unsigned char ticketIndex, bool &wasCheckout) const |
| void | Clear () |
| bool | IsModifiedData () const |
| bool | SetCountryCode (const unsigned char ticketIndex, const unsigned short countryCodeInBCD) const |
| bool | GetCountryCode (const unsigned char ticketIndex, unsigned short &countryCodeInBCD) const |
| bool | SetNetworkCode (const unsigned char ticketIndex, const unsigned long networkCodeInBCD) const |
| bool | GetNetworkCode (const unsigned char ticketIndex, unsigned long &networkCodeInBCD) const |
| bool | SetProvider (const unsigned char ticketIndex, const unsigned short providerNumber) const |
| bool | GetProvider (const unsigned char ticketIndex, unsigned short &providerNumber) const |
| bool | SetPriceUnit (const unsigned char ticketIndex, const unsigned char priceUnit) const |
| bool | GetPriceUnit (const unsigned char ticketIndex, unsigned char &priceUnit) const |
| bool | SetPaymentMeans (const unsigned char ticketIndex, const unsigned char paymentMeans) const |
| bool | GetPaymentMeans (const unsigned char ticketIndex, unsigned char &paymentMeans) const |
| bool | SetPaymentMode (const unsigned char ticketIndex, const unsigned char paymentMode) const |
| bool | GetPaymentMode (const unsigned char ticketIndex, unsigned char &paymentMode) const |
| bool | SetVehicleClass (const unsigned char ticketIndex, const unsigned char vehicleClass) const |
| bool | GetVehicleClass (const unsigned char ticketIndex, unsigned char &vehicleClass) const |
| bool | SetSeatReservation (const unsigned char ticketIndex, const unsigned char seatReservation) const |
| bool | GetSeatReservation (const unsigned char ticketIndex, unsigned char &seatReservation) const |
| bool | SetZoneSize (const unsigned char zoneSize) const |
| bool | GetCheckInZone (const unsigned char ticketIndex, unsigned short &checkInZone) const |
| bool | SetCheckInZone (const unsigned char ticketIndex, const unsigned short checkInZone) const |
| bool | GetCheckOutZone (const unsigned char ticketIndex, unsigned short &checkOutZone) const |
| bool | SetCheckOutZone (const unsigned char ticketIndex, const unsigned short checkOutZone) const |
| bool | GetZoneList (const unsigned char ticketIndex, std::list< unsigned long > &zoneList) const |
| bool | SetZoneList (const unsigned char ticketIndex, const std::list< unsigned long > &zoneList) const |
| bool | GetZoneAmount (const unsigned char ticketIndex, unsigned char &zoneAmount) const |
| bool | SetZoneAmount (const unsigned char ticketIndex, const unsigned char zoneAmount) const |
| bool | GetEndOfJourney (const unsigned char ticketIndex, unsigned long &endOfJourney) const |
| bool | SetEndOfJourney (const unsigned char ticketIndex, unsigned long endOfJourney) |
| bool | IsTransportSectionValid (bool &transportSectionValidity) const |
| bool | GetTicketType (const unsigned char ticketIndex, ECardFacadeDefines::OneWayTicketType &ticketType) const |
| bool | SetTicketType (const ECardFacadeDefines::OneWayTicketType newTicketType) const |
| bool | AddDataTypeToReadRequest (PT::EAplRequest *readRequest[], const unsigned short dataTypesOperation) const |
| bool | AddDataToWriteRequest (EM::PT::EDataCollection *writeRequest) const |
| bool | IsCardFeatureEnabled (const ECardFacadeDefines::OneWayTicketCardFeaturesEnum feature, bool &enabled) const |
| bool | GetDeviceSNR (const unsigned char ticketIndex, unsigned long &snr) const |
| bool | SetDeviceSNR (const unsigned char ticketIndex, const unsigned long snr) const |
| bool | GetDriverNumber (const unsigned char ticketIndex, unsigned long &driverNumber) const |
| bool | SetDriverNumber (const unsigned char ticketIndex, const unsigned long driverNumber) const |
| bool | GetTicketNumber (const unsigned char ticketIndex, unsigned long &ticketNumber) const |
| bool | SetTicketNumber (const unsigned char ticketIndex, const unsigned long ticketNumber) const |
| bool | GetTicketCounter (const unsigned char ticketIndex, unsigned short &ticketCounter) const |
| bool | SetTicketCounter (const unsigned char ticketIndex, const unsigned short ticketCounter) const |
| bool | GetPriceListRowNumber (const unsigned char ticketIndex, unsigned short &priceListRowNumber) const |
| bool | SetPriceListRowNumber (const unsigned char ticketIndex, const unsigned short priceListRowNumber) const |
| bool | GetFlagExplicitlySelected (const unsigned char ticketIndex, bool &explicitlySelected) const |
| bool | SetFlagExplicitlySelected (const unsigned char ticketIndex, const bool explicitlySelected) const |
| bool | GetPositionCountOnOWTCollection (unsigned char &positionCountOnOWTCollection) const |
| bool | SetTimeValidity (const unsigned char ticketIndex, const unsigned long validityStartTime, const unsigned long validityEndTime) const |
| SetTimeValidity. More... | |
| bool | GetTimeValidityStart (const unsigned char ticketIndex, unsigned long &validityStartTime) const |
| bool | GetTimeValidityEnd (const unsigned char ticketIndex, unsigned long &validityEndTime) const |
| bool | GetOneWayTicketValidityStatus (const unsigned char ticketIndex, bool &valid) const |
| bool | SetOneWayTicketValidityStatus (const unsigned char ticketIndex, const bool valid) const |
| bool | GetJourneyCounter (const unsigned char ticketIndex, unsigned long &journeyCounter) const |
| GetJourneyCounter. More... | |
| bool | SetJourneyCounter (const unsigned char ticketIndex, const unsigned long journeyCounter) const |
| SetJourneyCounter. More... | |
| unsigned short | GetRequiredDataReadOperation () const |
| bool | CreateSnapshotData (const unsigned char ticketIndex, std::string &data) |
| CreateSnapshotData - serializes ticket on specified position and returns serialized data of ticket in base64 format. More... | |
| bool | FillFromSnapshot (const unsigned char ticketIndex, const std::string &data) |
| FillFromSnapshot - deserializes ticket data (in base64 format) into one way ticket on specified position. More... | |
| unsigned long | GetFellowTravellerTicketCountCardLimitPerTicketIndex () const |
| GetFellowTravellerTicketCountCardLimitPerTicketIndex - returns fellow traveller ticket count card limit per single ticket index. More... | |
| INTERNAL ECardDataFacadeOneWayTicket::ECardDataFacadeOneWayTicket | ( | ECardDataStorage * | cardDataStorage | ) |
CONSTRUCTOR
|
virtual |
in destructor destroy data class
DESTRUCTOR
| EM::CardFacade::ECardDataFacadeOneWayTicket::ECardDataFacadeOneWayTicket | ( | ECardDataStorage * | cardDataStorage | ) |
|
virtual |
| bool EM::CardFacade::ECardDataFacadeOneWayTicket::AddDataToWriteRequest | ( | EM::PT::EDataCollection * | writeRequest | ) | const |
| bool EM::CardFacade::ECardDataFacadeOneWayTicket::AddDataToWriteRequest | ( | EM::PT::EDataCollection * | writeRequest | ) | const |
| bool EM::CardFacade::ECardDataFacadeOneWayTicket::AddDataTypeToReadRequest | ( | PT::EAplRequest * | readRequest[], |
| const unsigned short | dataTypesOperation | ||
| ) | const |
| bool EM::CardFacade::ECardDataFacadeOneWayTicket::AddDataTypeToReadRequest | ( | PT::EAplRequest * | readRequest[], |
| const unsigned short | dataTypesOperation | ||
| ) | const |
| EM::CardFacade::ECardDataFacadeOneWayTicket::Clear | ( | ) |
clear all data
| void EM::CardFacade::ECardDataFacadeOneWayTicket::Clear | ( | ) |
| bool ECardDataFacadeOneWayTicket::CreateSnapshotData | ( | const unsigned char | ticketIndex, |
| std::string & | data | ||
| ) |
CreateSnapshotData - serializes ticket on specified position and returns serialized data of ticket in base64 format.
| ticketIndex | - index of ticket to be serialized |
| data | - output parameter where data of ticket will be stored (in base64 format) |
| bool EM::CardFacade::ECardDataFacadeOneWayTicket::CreateSnapshotData | ( | const unsigned char | ticketIndex, |
| std::string & | data | ||
| ) |
CreateSnapshotData - serializes ticket on specified position and returns serialized data of ticket in base64 format.
| ticketIndex | - index of ticket to be serialized |
| data | - output parameter where data of ticket will be stored (in base64 format) |
| bool ECardDataFacadeOneWayTicket::FillFromSnapshot | ( | const unsigned char | ticketIndex, |
| const std::string & | data | ||
| ) |
FillFromSnapshot - deserializes ticket data (in base64 format) into one way ticket on specified position.
| ticketIndex | - index of ticket to be set (deserialized) |
| data | - serialized ticket data in base64 format |

| bool EM::CardFacade::ECardDataFacadeOneWayTicket::FillFromSnapshot | ( | const unsigned char | ticketIndex, |
| const std::string & | data | ||
| ) |
FillFromSnapshot - deserializes ticket data (in base64 format) into one way ticket on specified position.
| ticketIndex | - index of ticket to be set (deserialized) |
| data | - serialized ticket data in base64 format |
| bool EM::CardFacade::ECardDataFacadeOneWayTicket::GetCheckInBusStop | ( | const unsigned char | ticketIndex, |
| long & | checkinBusStop | ||
| ) | const |
| bool ECardDataFacadeOneWayTicket::GetCheckInBusStop | ( | const unsigned char | ticketIndex, |
| long & | checkinBusStop | ||
| ) | const |

| bool EM::CardFacade::ECardDataFacadeOneWayTicket::GetCheckInBusStopID | ( | const unsigned char | ticketIndex, |
| long & | checkinBusStopID | ||
| ) | const |
| bool ECardDataFacadeOneWayTicket::GetCheckInBusStopID | ( | const unsigned char | ticketIndex, |
| long & | checkinBusStopID | ||
| ) | const |

| bool EM::CardFacade::ECardDataFacadeOneWayTicket::GetCheckInZone | ( | const unsigned char | ticketIndex, |
| unsigned short & | checkInZone | ||
| ) | const |
| bool ECardDataFacadeOneWayTicket::GetCheckInZone | ( | const unsigned char | ticketIndex, |
| unsigned short & | checkInZone | ||
| ) | const |

| bool EM::CardFacade::ECardDataFacadeOneWayTicket::GetCheckOutBusStop | ( | const unsigned char | ticketIndex, |
| long & | checkoutBusStop | ||
| ) | const |
| bool ECardDataFacadeOneWayTicket::GetCheckOutBusStop | ( | const unsigned char | ticketIndex, |
| long & | checkoutBusStop | ||
| ) | const |
| bool EM::CardFacade::ECardDataFacadeOneWayTicket::GetCheckOutBusStopID | ( | const unsigned char | ticketIndex, |
| long & | checkoutBusStopID | ||
| ) | const |
| bool ECardDataFacadeOneWayTicket::GetCheckOutBusStopID | ( | const unsigned char | ticketIndex, |
| long & | checkoutBusStopID | ||
| ) | const |

| bool ECardDataFacadeOneWayTicket::GetCheckOutZone | ( | const unsigned char | ticketIndex, |
| unsigned short & | checkOutZone | ||
| ) | const |

| bool EM::CardFacade::ECardDataFacadeOneWayTicket::GetCheckOutZone | ( | const unsigned char | ticketIndex, |
| unsigned short & | checkOutZone | ||
| ) | const |
| bool EM::CardFacade::ECardDataFacadeOneWayTicket::GetCompanyNumber | ( | const unsigned char | ticketIndex, |
| long & | companyNumber | ||
| ) | const |
| bool ECardDataFacadeOneWayTicket::GetCompanyNumber | ( | const unsigned char | ticketIndex, |
| long & | companyNumber | ||
| ) | const |

| bool EM::CardFacade::ECardDataFacadeOneWayTicket::GetCountryCode | ( | const unsigned char | ticketIndex, |
| unsigned short & | countryCodeInBCD | ||
| ) | const |
| bool ECardDataFacadeOneWayTicket::GetCountryCode | ( | const unsigned char | ticketIndex, |
| unsigned short & | countryCodeInBCD | ||
| ) | const |
| bool ECardDataFacadeOneWayTicket::GetDeviceSNR | ( | const unsigned char | ticketIndex, |
| unsigned long & | snr | ||
| ) | const |
| ticketIndex | - index to get concrete ticket structure ( starts by 0 ) |
| snr | - (returned by reference) SNR of device where ticket was selled |
| bool EM::CardFacade::ECardDataFacadeOneWayTicket::GetDeviceSNR | ( | const unsigned char | ticketIndex, |
| unsigned long & | snr | ||
| ) | const |
| ticketIndex | - index to get concrete ticket structure ( starts by 0 ) |
| snr | - (returned by reference) SNR of device where ticket was selled |
| bool EM::CardFacade::ECardDataFacadeOneWayTicket::GetDiscountType | ( | const unsigned char | ticketIndex, |
| short & | discountType | ||
| ) | const |
| bool ECardDataFacadeOneWayTicket::GetDiscountType | ( | const unsigned char | ticketIndex, |
| short & | discountType | ||
| ) | const |
| bool ECardDataFacadeOneWayTicket::GetDriverNumber | ( | const unsigned char | ticketIndex, |
| unsigned long & | driverNumber | ||
| ) | const |
| ticketIndex | - index to get concrete ticket structure ( starts by 0 ) |
| driverNumber | - (returned by reference) number of driver of bus where ticket was selled |
| bool EM::CardFacade::ECardDataFacadeOneWayTicket::GetDriverNumber | ( | const unsigned char | ticketIndex, |
| unsigned long & | driverNumber | ||
| ) | const |
| ticketIndex | - index to get concrete ticket structure ( starts by 0 ) |
| driverNumber | - (returned by reference) number of driver of bus where ticket was selled |
| bool ECardDataFacadeOneWayTicket::GetEndOfJourney | ( | const unsigned char | ticketIndex, |
| unsigned long & | endOfJourney | ||
| ) | const |
| ticketIndex | - index to get concrete ticket structure ( starts by 0 ) |
| endOfJourney | - (returned by reference) destination stop (BusStopID) of transferable ticket |

| bool EM::CardFacade::ECardDataFacadeOneWayTicket::GetEndOfJourney | ( | const unsigned char | ticketIndex, |
| unsigned long & | endOfJourney | ||
| ) | const |
| ticketIndex | - index to get concrete ticket structure ( starts by 0 ) |
| endOfJourney | - (returned by reference) destination stop (BusStopID) of transferable ticket |
| unsigned long ECardDataFacadeOneWayTicket::GetFellowTravellerTicketCountCardLimitPerTicketIndex | ( | ) | const |
GetFellowTravellerTicketCountCardLimitPerTicketIndex - returns fellow traveller ticket count card limit per single ticket index.

| unsigned long EM::CardFacade::ECardDataFacadeOneWayTicket::GetFellowTravellerTicketCountCardLimitPerTicketIndex | ( | ) | const |
GetFellowTravellerTicketCountCardLimitPerTicketIndex - returns fellow traveller ticket count card limit per single ticket index.
| bool ECardDataFacadeOneWayTicket::GetFlagExplicitlySelected | ( | const unsigned char | ticketIndex, |
| bool & | explicitlySelected | ||
| ) | const |
| ticketIndex | - index to get concrete ticket structure ( starts by 0 ) |
| explicitlySelected | - flag telling that tariff was explicitly chosen by passenger |

| bool EM::CardFacade::ECardDataFacadeOneWayTicket::GetFlagExplicitlySelected | ( | const unsigned char | ticketIndex, |
| bool & | explicitlySelected | ||
| ) | const |
| ticketIndex | - index to get concrete ticket structure ( starts by 0 ) |
| explicitlySelected | - flag telling that tariff was explicitly chosen by passenger |
| bool EM::CardFacade::ECardDataFacadeOneWayTicket::GetFlagWasInterchange | ( | const unsigned char | ticketIndex, |
| char & | flagWasInterchange | ||
| ) | const |
| bool ECardDataFacadeOneWayTicket::GetFlagWasInterchange | ( | const unsigned char | ticketIndex, |
| char & | flagWasInterchange | ||
| ) | const |

| bool ECardDataFacadeOneWayTicket::GetFlagWasPurchased | ( | const unsigned char | ticketIndex, |
| char & | wasPurchased | ||
| ) | const |

| bool EM::CardFacade::ECardDataFacadeOneWayTicket::GetFlagWasPurchased | ( | const unsigned char | ticketIndex, |
| char & | wasPurchased | ||
| ) | const |
| bool EM::CardFacade::ECardDataFacadeOneWayTicket::GetJourneyCounter | ( | const unsigned char | ticketIndex, |
| unsigned long & | journeyCounter | ||
| ) | const |
GetJourneyCounter.
| ticketIndex | - index to get concrete ticket structure ( starts by 0 ) |
| journeyCounter | - returns journey counter |
| bool EM::CardFacade::ECardDataFacadeOneWayTicket::GetJourneyCounter | ( | const unsigned char | ticketIndex, |
| unsigned long & | journeyCounter | ||
| ) | const |
GetJourneyCounter.
| ticketIndex | - index to get concrete ticket structure ( starts by 0 ) |
| journeyCounter | - returns journey counter |

| bool EM::CardFacade::ECardDataFacadeOneWayTicket::GetLineNumber | ( | const unsigned char | ticketIndex, |
| long & | lineNumber | ||
| ) | const |
| bool ECardDataFacadeOneWayTicket::GetLineNumber | ( | const unsigned char | ticketIndex, |
| long & | lineNumber | ||
| ) | const |

| bool EM::CardFacade::ECardDataFacadeOneWayTicket::GetNetworkCode | ( | const unsigned char | ticketIndex, |
| unsigned long & | networkCodeInBCD | ||
| ) | const |
| network | - return by reference network code number in BCD format |
| ticketIndex | - index to get concrete ticket structure |
| bool ECardDataFacadeOneWayTicket::GetNetworkCode | ( | const unsigned char | ticketIndex, |
| unsigned long & | networkCodeInBCD | ||
| ) | const |
| network | - return by reference network code number in BCD format |
| ticketIndex | - index to get concrete ticket structure |

| bool ECardDataFacadeOneWayTicket::GetOneWayTicketValidityStatus | ( | const unsigned char | ticketIndex, |
| bool & | valid | ||
| ) | const |
| ticketIndex | - index to get concrete ticket structure ( starts by 0 ) |
| valid | - returns whether one way ticket is valid on card ( e.g. not cancelled ) |
Card medium validity status:

| bool EM::CardFacade::ECardDataFacadeOneWayTicket::GetOneWayTicketValidityStatus | ( | const unsigned char | ticketIndex, |
| bool & | valid | ||
| ) | const |
| ticketIndex | - index to get concrete ticket structure ( starts by 0 ) |
| valid | - returns whether one way ticket is valid on card ( e.g. not cancelled ) |
Card medium validity status:
| bool EM::CardFacade::ECardDataFacadeOneWayTicket::GetPaymentMeans | ( | const unsigned char | ticketIndex, |
| unsigned char & | paymentMeans | ||
| ) | const |
| bool ECardDataFacadeOneWayTicket::GetPaymentMeans | ( | const unsigned char | ticketIndex, |
| unsigned char & | paymentMeans | ||
| ) | const |
| bool EM::CardFacade::ECardDataFacadeOneWayTicket::GetPaymentMode | ( | const unsigned char | ticketIndex, |
| unsigned char & | paymentMode | ||
| ) | const |
| bool ECardDataFacadeOneWayTicket::GetPaymentMode | ( | const unsigned char | ticketIndex, |
| unsigned char & | paymentMode | ||
| ) | const |
| bool ECardDataFacadeOneWayTicket::GetPositionCountOnOWTCollection | ( | unsigned char & | positionCountOnOWTCollection | ) | const |
| positionCountOnOWTCollection | - (returned by reference) ticket count that could be written on card |

| bool EM::CardFacade::ECardDataFacadeOneWayTicket::GetPositionCountOnOWTCollection | ( | unsigned char & | positionCountOnOWTCollection | ) | const |
| positionCountOnOWTCollection | - (returned by reference) ticket count that could be written on card |
| bool EM::CardFacade::ECardDataFacadeOneWayTicket::GetPrice | ( | const unsigned char | ticketIndex, |
| EMoneyData & | price | ||
| ) | const |
| bool ECardDataFacadeOneWayTicket::GetPrice | ( | const unsigned char | ticketIndex, |
| EMoneyData & | price | ||
| ) | const |

| bool ECardDataFacadeOneWayTicket::GetPriceListRowNumber | ( | const unsigned char | ticketIndex, |
| unsigned short & | priceListRowNumber | ||
| ) | const |
| ticketIndex | - index to get concrete ticket structure ( starts by 0 ) |
| ticketCounter | - (returned by reference) number of price list row used to calculate price |

| bool EM::CardFacade::ECardDataFacadeOneWayTicket::GetPriceListRowNumber | ( | const unsigned char | ticketIndex, |
| unsigned short & | priceListRowNumber | ||
| ) | const |
| ticketIndex | - index to get concrete ticket structure ( starts by 0 ) |
| ticketCounter | - (returned by reference) number of price list row used to calculate price |
| bool EM::CardFacade::ECardDataFacadeOneWayTicket::GetPriceUnit | ( | const unsigned char | ticketIndex, |
| unsigned char & | priceUnit | ||
| ) | const |
| bool ECardDataFacadeOneWayTicket::GetPriceUnit | ( | const unsigned char | ticketIndex, |
| unsigned char & | priceUnit | ||
| ) | const |
| bool ECardDataFacadeOneWayTicket::GetProtectNumber | ( | const unsigned char | ticketIndex, |
| long & | protectNumber | ||
| ) | const |

| bool EM::CardFacade::ECardDataFacadeOneWayTicket::GetProtectNumber | ( | const unsigned char | ticketIndex, |
| long & | protectNumber | ||
| ) | const |
| bool EM::CardFacade::ECardDataFacadeOneWayTicket::GetProvider | ( | const unsigned char | ticketIndex, |
| unsigned short & | providerNumber | ||
| ) | const |
| bool ECardDataFacadeOneWayTicket::GetProvider | ( | const unsigned char | ticketIndex, |
| unsigned short & | providerNumber | ||
| ) | const |

| unsigned short ECardDataFacadeOneWayTicket::GetRequiredDataReadOperation | ( | ) | const |
| unsigned short EM::CardFacade::ECardDataFacadeOneWayTicket::GetRequiredDataReadOperation | ( | ) | const |
| bool EM::CardFacade::ECardDataFacadeOneWayTicket::GetSeatReservation | ( | const unsigned char | ticketIndex, |
| unsigned char & | seatReservation | ||
| ) | const |
| bool ECardDataFacadeOneWayTicket::GetSeatReservation | ( | const unsigned char | ticketIndex, |
| unsigned char & | seatReservation | ||
| ) | const |
| bool ECardDataFacadeOneWayTicket::GetSummaryPrice | ( | EMoneyData & | summaryPrice | ) | const |

| bool EM::CardFacade::ECardDataFacadeOneWayTicket::GetSummaryPrice | ( | EMoneyData & | summaryPrice | ) | const |
| bool ECardDataFacadeOneWayTicket::GetTariffTicketNumber | ( | const unsigned char | ticketIndex, |
| long & | tariffTicketNumber | ||
| ) | const |

| bool EM::CardFacade::ECardDataFacadeOneWayTicket::GetTariffTicketNumber | ( | const unsigned char | ticketIndex, |
| long & | tariffTicketNumber | ||
| ) | const |
| bool ECardDataFacadeOneWayTicket::GetTicketCount | ( | const unsigned char | ticketIndex, |
| long & | ticketCount | ||
| ) | const |

| bool EM::CardFacade::ECardDataFacadeOneWayTicket::GetTicketCount | ( | const unsigned char | ticketIndex, |
| long & | ticketCount | ||
| ) | const |
| bool ECardDataFacadeOneWayTicket::GetTicketCounter | ( | const unsigned char | ticketIndex, |
| unsigned short & | ticketCounter | ||
| ) | const |
| ticketIndex | - index to get concrete ticket structure ( starts by 0 ) |
| ticketCounter | - (returned by reference) counter that should be incremented after each ticket sale |

| bool EM::CardFacade::ECardDataFacadeOneWayTicket::GetTicketCounter | ( | const unsigned char | ticketIndex, |
| unsigned short & | ticketCounter | ||
| ) | const |
| ticketIndex | - index to get concrete ticket structure ( starts by 0 ) |
| ticketCounter | - (returned by reference) counter that should be incremented after each ticket sale |
| bool ECardDataFacadeOneWayTicket::GetTicketCustomerProfile | ( | const unsigned char | ticketIndex, |
| unsigned char & | customerProfile | ||
| ) | const |
| bool EM::CardFacade::ECardDataFacadeOneWayTicket::GetTicketCustomerProfile | ( | const unsigned char | ticketIndex, |
| unsigned char & | customerProfile | ||
| ) | const |
| bool ECardDataFacadeOneWayTicket::GetTicketNumber | ( | const unsigned char | ticketIndex, |
| unsigned long & | ticketNumber | ||
| ) | const |
| ticketIndex | - index to get concrete ticket structure ( starts by 0 ) |
| ticketNumber | - (returned by reference) number of ticket that was written into statistics |
| bool EM::CardFacade::ECardDataFacadeOneWayTicket::GetTicketNumber | ( | const unsigned char | ticketIndex, |
| unsigned long & | ticketNumber | ||
| ) | const |
| ticketIndex | - index to get concrete ticket structure ( starts by 0 ) |
| ticketNumber | - (returned by reference) number of ticket that was written into statistics |
| bool ECardDataFacadeOneWayTicket::GetTicketTariffProfile | ( | const unsigned char | ticketIndex, |
| unsigned char & | tariffProfile | ||
| ) | const |
| bool EM::CardFacade::ECardDataFacadeOneWayTicket::GetTicketTariffProfile | ( | const unsigned char | ticketIndex, |
| unsigned char & | tariffProfile | ||
| ) | const |
| bool ECardDataFacadeOneWayTicket::GetTicketType | ( | const unsigned char | ticketIndex, |
| ECardFacadeDefines::OneWayTicketType & | ticketType | ||
| ) | const |
| ticketIndex | - index to get concrete ticket structure ( starts by 0 ) |
| ticketType | - return by reference ticket type |

| bool EM::CardFacade::ECardDataFacadeOneWayTicket::GetTicketType | ( | const unsigned char | ticketIndex, |
| ECardFacadeDefines::OneWayTicketType & | ticketType | ||
| ) | const |
| ticketIndex | - index to get concrete ticket structure ( starts by 0 ) |
| ticketType | - return by reference ticket type |
| bool ECardDataFacadeOneWayTicket::GetTimeTicketFlag | ( | const unsigned char | ticketIndex, |
| bool & | timeTicketFlag | ||
| ) | const |

| bool EM::CardFacade::ECardDataFacadeOneWayTicket::GetTimeTicketFlag | ( | const unsigned char | ticketIndex, |
| bool & | timeTicketFlag | ||
| ) | const |
| bool EM::CardFacade::ECardDataFacadeOneWayTicket::GetTimeTicketNumber | ( | const unsigned char | ticketIndex, |
| long & | timeTicketNumber | ||
| ) | const |
| bool ECardDataFacadeOneWayTicket::GetTimeTicketNumber | ( | const unsigned char | ticketIndex, |
| long & | timeTicketNumber | ||
| ) | const |

| bool ECardDataFacadeOneWayTicket::GetTimeValidityEnd | ( | const unsigned char | ticketIndex, |
| unsigned long & | validityEndTime | ||
| ) | const |

| bool EM::CardFacade::ECardDataFacadeOneWayTicket::GetTimeValidityEnd | ( | const unsigned char | ticketIndex, |
| unsigned long & | validityEndTime | ||
| ) | const |
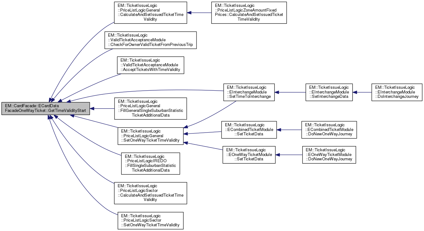
| bool ECardDataFacadeOneWayTicket::GetTimeValidityStart | ( | const unsigned char | ticketIndex, |
| unsigned long & | validityStartTime | ||
| ) | const |

| bool EM::CardFacade::ECardDataFacadeOneWayTicket::GetTimeValidityStart | ( | const unsigned char | ticketIndex, |
| unsigned long & | validityStartTime | ||
| ) | const |
| bool ECardDataFacadeOneWayTicket::GetTripNumber | ( | const unsigned char | ticketIndex, |
| long & | tripNumber | ||
| ) | const |

| bool EM::CardFacade::ECardDataFacadeOneWayTicket::GetTripNumber | ( | const unsigned char | ticketIndex, |
| long & | tripNumber | ||
| ) | const |
| bool EM::CardFacade::ECardDataFacadeOneWayTicket::GetUrbanTransportIdentificationNumber | ( | const unsigned char | ticketIndex, |
| long & | urbanTransportIdentificationNumber | ||
| ) | const |
| bool ECardDataFacadeOneWayTicket::GetUrbanTransportIdentificationNumber | ( | const unsigned char | ticketIndex, |
| long & | urbanTransportIdentificationNumber | ||
| ) | const |
| bool EM::CardFacade::ECardDataFacadeOneWayTicket::GetVehicleClass | ( | const unsigned char | ticketIndex, |
| unsigned char & | vehicleClass | ||
| ) | const |
| bool ECardDataFacadeOneWayTicket::GetVehicleClass | ( | const unsigned char | ticketIndex, |
| unsigned char & | vehicleClass | ||
| ) | const |
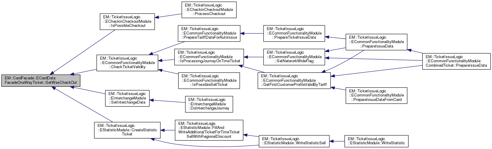
| bool EM::CardFacade::ECardDataFacadeOneWayTicket::GetWasCheckOut | ( | const unsigned char | ticketIndex, |
| bool & | wasCheckout | ||
| ) | const |
| bool ECardDataFacadeOneWayTicket::GetWasCheckOut | ( | const unsigned char | ticketIndex, |
| bool & | wasCheckout | ||
| ) | const |

| bool ECardDataFacadeOneWayTicket::GetZoneAmount | ( | const unsigned char | ticketIndex, |
| unsigned char & | zoneAmount | ||
| ) | const |
| ticketIndex | - index to get concrete ticket structure ( starts by 0 ) |
| zoneAmount | - (returned by reference) number of valid zones |

| bool EM::CardFacade::ECardDataFacadeOneWayTicket::GetZoneAmount | ( | const unsigned char | ticketIndex, |
| unsigned char & | zoneAmount | ||
| ) | const |
| ticketIndex | - index to get concrete ticket structure ( starts by 0 ) |
| zoneAmount | - (returned by reference) number of valid zones |
| bool ECardDataFacadeOneWayTicket::GetZoneList | ( | const unsigned char | ticketIndex, |
| std::list< unsigned long > & | zoneList | ||
| ) | const |
| ticketIndex | - index to get concrete ticket structure ( starts by 0 ) |
| zoneList | - (returned by reference) list of via zones |

| bool EM::CardFacade::ECardDataFacadeOneWayTicket::GetZoneList | ( | const unsigned char | ticketIndex, |
| std::list< unsigned long > & | zoneList | ||
| ) | const |
| ticketIndex | - index to get concrete ticket structure ( starts by 0 ) |
| zoneList | - (returned by reference) list of via zones |
| EM::CardFacade::ECardDataFacadeOneWayTicket::Init | ( | ) |
set to member actual card implementation and call init on actual implementation
| ECardFacadeDefines::ReturnValues EM::CardFacade::ECardDataFacadeOneWayTicket::Init | ( | ) |
| bool ECardDataFacadeOneWayTicket::IsCardFeatureEnabled | ( | const ECardFacadeDefines::OneWayTicketCardFeaturesEnum | feature, |
| bool & | enabled | ||
| ) | const |

| bool EM::CardFacade::ECardDataFacadeOneWayTicket::IsCardFeatureEnabled | ( | const ECardFacadeDefines::OneWayTicketCardFeaturesEnum | feature, |
| bool & | enabled | ||
| ) | const |
| bool EM::CardFacade::ECardDataFacadeOneWayTicket::IsModifiedData | ( | ) | const |
| bool ECardDataFacadeOneWayTicket::IsModifiedData | ( | ) | const |
| bool ECardDataFacadeOneWayTicket::IsTransportSectionValid | ( | bool & | transportSectionValidity | ) | const |
| bool EM::CardFacade::ECardDataFacadeOneWayTicket::IsTransportSectionValid | ( | bool & | transportSectionValidity | ) | const |
| bool ECardDataFacadeOneWayTicket::SetCheckInBusStop | ( | const unsigned char | ticketIndex, |
| const long | checkInBusStop | ||
| ) | const |

| bool EM::CardFacade::ECardDataFacadeOneWayTicket::SetCheckInBusStop | ( | const unsigned char | ticketIndex, |
| const long | checkInBusStop | ||
| ) | const |
| bool EM::CardFacade::ECardDataFacadeOneWayTicket::SetCheckInBusStopID | ( | const unsigned char | ticketIndex, |
| const long | checkInBusStopID | ||
| ) |
| bool ECardDataFacadeOneWayTicket::SetCheckInBusStopID | ( | const unsigned char | ticketIndex, |
| const long | checkInBusStopID | ||
| ) |
| bool ECardDataFacadeOneWayTicket::SetCheckInZone | ( | const unsigned char | ticketIndex, |
| const unsigned short | checkInZone | ||
| ) | const |

| bool EM::CardFacade::ECardDataFacadeOneWayTicket::SetCheckInZone | ( | const unsigned char | ticketIndex, |
| const unsigned short | checkInZone | ||
| ) | const |
| bool EM::CardFacade::ECardDataFacadeOneWayTicket::SetCheckOutBusStop | ( | const unsigned char | ticketIndex, |
| long | checkOutBusStop | ||
| ) | const |
| bool ECardDataFacadeOneWayTicket::SetCheckOutBusStop | ( | const unsigned char | ticketIndex, |
| long | checkOutBusStop | ||
| ) | const |

| bool EM::CardFacade::ECardDataFacadeOneWayTicket::SetCheckOutBusStopID | ( | const unsigned char | ticketIndex, |
| long | checkOutBusStopID | ||
| ) |
| bool ECardDataFacadeOneWayTicket::SetCheckOutBusStopID | ( | const unsigned char | ticketIndex, |
| long | checkOutBusStopID | ||
| ) |
| bool EM::CardFacade::ECardDataFacadeOneWayTicket::SetCheckOutZone | ( | const unsigned char | ticketIndex, |
| const unsigned short | checkOutZone | ||
| ) | const |
| bool ECardDataFacadeOneWayTicket::SetCheckOutZone | ( | const unsigned char | ticketIndex, |
| const unsigned short | checkOutZone | ||
| ) | const |

| bool EM::CardFacade::ECardDataFacadeOneWayTicket::SetCompanyNumber | ( | const unsigned char | ticketIndex, |
| const long | companyNumber | ||
| ) | const |
| bool ECardDataFacadeOneWayTicket::SetCompanyNumber | ( | const unsigned char | ticketIndex, |
| const long | companyNumber | ||
| ) | const |

| bool ECardDataFacadeOneWayTicket::SetCountryCode | ( | const unsigned char | ticketIndex, |
| const unsigned short | countryCodeInBCD | ||
| ) | const |

| bool EM::CardFacade::ECardDataFacadeOneWayTicket::SetCountryCode | ( | const unsigned char | ticketIndex, |
| const unsigned short | countryCodeInBCD | ||
| ) | const |
| bool ECardDataFacadeOneWayTicket::SetDeviceSNR | ( | const unsigned char | ticketIndex, |
| const unsigned long | snr | ||
| ) | const |
| ticketIndex | - index to get concrete ticket structure ( starts by 0 ) |
| snr | - SNR of device where ticket was selled |

| bool EM::CardFacade::ECardDataFacadeOneWayTicket::SetDeviceSNR | ( | const unsigned char | ticketIndex, |
| const unsigned long | snr | ||
| ) | const |
| ticketIndex | - index to get concrete ticket structure ( starts by 0 ) |
| snr | - SNR of device where ticket was selled |
| bool EM::CardFacade::ECardDataFacadeOneWayTicket::SetDiscountType | ( | const unsigned char | ticketIndex, |
| const unsigned short | discountType | ||
| ) | const |
| bool ECardDataFacadeOneWayTicket::SetDiscountType | ( | const unsigned char | ticketIndex, |
| const unsigned short | discountType | ||
| ) | const |

| bool ECardDataFacadeOneWayTicket::SetDriverNumber | ( | const unsigned char | ticketIndex, |
| const unsigned long | driverNumber | ||
| ) | const |
| ticketIndex | - index to get concrete ticket structure ( starts by 0 ) |
| driverNumber | - number of driver of bus where ticket was selled |

| bool EM::CardFacade::ECardDataFacadeOneWayTicket::SetDriverNumber | ( | const unsigned char | ticketIndex, |
| const unsigned long | driverNumber | ||
| ) | const |
| ticketIndex | - index to get concrete ticket structure ( starts by 0 ) |
| driverNumber | - number of driver of bus where ticket was selled |
| bool ECardDataFacadeOneWayTicket::SetEndOfJourney | ( | const unsigned char | ticketIndex, |
| unsigned long | endOfJourney | ||
| ) |
| ticketIndex | - index to get concrete ticket structure ( starts by 0 ) |
| endOfJourney | - destination stop (BusStopID) of transferable ticket |
| bool EM::CardFacade::ECardDataFacadeOneWayTicket::SetEndOfJourney | ( | const unsigned char | ticketIndex, |
| unsigned long | endOfJourney | ||
| ) |
| ticketIndex | - index to get concrete ticket structure ( starts by 0 ) |
| endOfJourney | - destination stop (BusStopID) of transferable ticket |
| bool ECardDataFacadeOneWayTicket::SetFlagExplicitlySelected | ( | const unsigned char | ticketIndex, |
| const bool | explicitlySelected | ||
| ) | const |
| ticketIndex | - index to get concrete ticket structure ( starts by 0 ) |
| explicitlySelected | - flag telling that tariff was explicitly chosen by passenger |

| bool EM::CardFacade::ECardDataFacadeOneWayTicket::SetFlagExplicitlySelected | ( | const unsigned char | ticketIndex, |
| const bool | explicitlySelected | ||
| ) | const |
| ticketIndex | - index to get concrete ticket structure ( starts by 0 ) |
| explicitlySelected | - flag telling that tariff was explicitly chosen by passenger |
| bool ECardDataFacadeOneWayTicket::SetFlagWasInterchange | ( | const unsigned char | ticketIndex, |
| const char | wasInterchange | ||
| ) | const |

| bool EM::CardFacade::ECardDataFacadeOneWayTicket::SetFlagWasInterchange | ( | const unsigned char | ticketIndex, |
| const char | wasInterchange | ||
| ) | const |
| bool EM::CardFacade::ECardDataFacadeOneWayTicket::SetFlagWasPurchased | ( | const unsigned char | ticketIndex, |
| const char | wasPurchased | ||
| ) | const |
| bool ECardDataFacadeOneWayTicket::SetFlagWasPurchased | ( | const unsigned char | ticketIndex, |
| const char | wasPurchased | ||
| ) | const |

| bool EM::CardFacade::ECardDataFacadeOneWayTicket::SetJourneyCounter | ( | const unsigned char | ticketIndex, |
| const unsigned long | journeyCounter | ||
| ) | const |
SetJourneyCounter.
| ticketIndex | - index to get concrete ticket structure ( starts by 0 ) |
| journeyCounter | - sets journey counter |

| bool EM::CardFacade::ECardDataFacadeOneWayTicket::SetJourneyCounter | ( | const unsigned char | ticketIndex, |
| const unsigned long | journeyCounter | ||
| ) | const |
SetJourneyCounter.
| ticketIndex | - index to get concrete ticket structure ( starts by 0 ) |
| journeyCounter | - sets journey counter |
| bool EM::CardFacade::ECardDataFacadeOneWayTicket::SetLineNumber | ( | const unsigned char | ticketIndex, |
| const long | lineNumber | ||
| ) | const |
| bool ECardDataFacadeOneWayTicket::SetLineNumber | ( | const unsigned char | ticketIndex, |
| const long | lineNumber | ||
| ) | const |

| bool EM::CardFacade::ECardDataFacadeOneWayTicket::SetNetworkCode | ( | const unsigned char | ticketIndex, |
| const unsigned long | networkCodeInBCD | ||
| ) | const |
| networkCodeInBCD | - network code number in BCD format |
| ticketIndex | - index to get concrete ticket structure |
| bool ECardDataFacadeOneWayTicket::SetNetworkCode | ( | const unsigned char | ticketIndex, |
| const unsigned long | networkCodeInBCD | ||
| ) | const |
| networkCodeInBCD | - network code number in BCD format |
| ticketIndex | - index to get concrete ticket structure |

| bool ECardDataFacadeOneWayTicket::SetOneWayTicketValidityStatus | ( | const unsigned char | ticketIndex, |
| const bool | valid | ||
| ) | const |
| ticketIndex | - index to get concrete ticket structure ( starts by 0 ) |
| valid | - sets whether time ticket is valid on card ( e.g. not cancelled ) |

| bool EM::CardFacade::ECardDataFacadeOneWayTicket::SetOneWayTicketValidityStatus | ( | const unsigned char | ticketIndex, |
| const bool | valid | ||
| ) | const |
| ticketIndex | - index to get concrete ticket structure ( starts by 0 ) |
| valid | - sets whether time ticket is valid on card ( e.g. not cancelled ) |
| bool EM::CardFacade::ECardDataFacadeOneWayTicket::SetPaymentMeans | ( | const unsigned char | ticketIndex, |
| const unsigned char | paymentMeans | ||
| ) | const |
| bool ECardDataFacadeOneWayTicket::SetPaymentMeans | ( | const unsigned char | ticketIndex, |
| const unsigned char | paymentMeans | ||
| ) | const |

| bool EM::CardFacade::ECardDataFacadeOneWayTicket::SetPaymentMode | ( | const unsigned char | ticketIndex, |
| const unsigned char | paymentMode | ||
| ) | const |
| bool ECardDataFacadeOneWayTicket::SetPaymentMode | ( | const unsigned char | ticketIndex, |
| const unsigned char | paymentMode | ||
| ) | const |

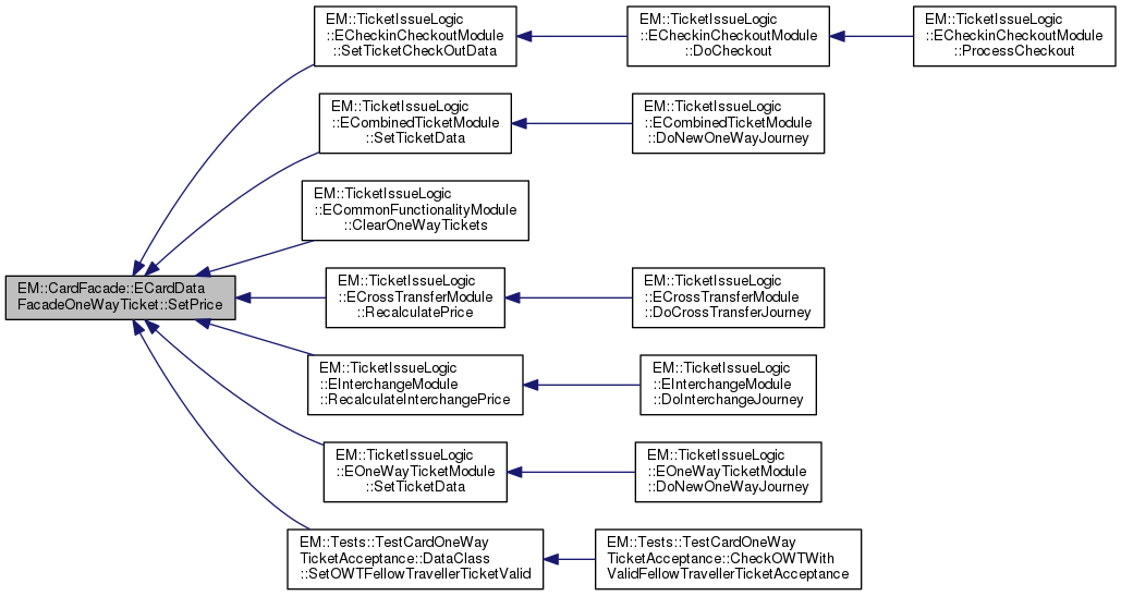
| bool ECardDataFacadeOneWayTicket::SetPrice | ( | const unsigned char | ticketIndex, |
| const EMoneyData & | price | ||
| ) | const |

| bool EM::CardFacade::ECardDataFacadeOneWayTicket::SetPrice | ( | const unsigned char | ticketIndex, |
| const EMoneyData & | price | ||
| ) | const |
| bool ECardDataFacadeOneWayTicket::SetPriceListRowNumber | ( | const unsigned char | ticketIndex, |
| const unsigned short | priceListRowNumber | ||
| ) | const |
| ticketIndex | - index to get concrete ticket structure ( starts by 0 ) |
| ticketCounter | - number of price list row used to calculate price |

| bool EM::CardFacade::ECardDataFacadeOneWayTicket::SetPriceListRowNumber | ( | const unsigned char | ticketIndex, |
| const unsigned short | priceListRowNumber | ||
| ) | const |
| ticketIndex | - index to get concrete ticket structure ( starts by 0 ) |
| ticketCounter | - number of price list row used to calculate price |
| bool EM::CardFacade::ECardDataFacadeOneWayTicket::SetPriceUnit | ( | const unsigned char | ticketIndex, |
| const unsigned char | priceUnit | ||
| ) | const |
| bool ECardDataFacadeOneWayTicket::SetPriceUnit | ( | const unsigned char | ticketIndex, |
| const unsigned char | priceUnit | ||
| ) | const |

| bool EM::CardFacade::ECardDataFacadeOneWayTicket::SetProtectNumber | ( | const unsigned char | ticketIndex, |
| const long | protectNumber | ||
| ) | const |
| bool ECardDataFacadeOneWayTicket::SetProtectNumber | ( | const unsigned char | ticketIndex, |
| const long | protectNumber | ||
| ) | const |

| bool EM::CardFacade::ECardDataFacadeOneWayTicket::SetProvider | ( | const unsigned char | ticketIndex, |
| const unsigned short | providerNumber | ||
| ) | const |
| bool ECardDataFacadeOneWayTicket::SetProvider | ( | const unsigned char | ticketIndex, |
| const unsigned short | providerNumber | ||
| ) | const |

| bool EM::CardFacade::ECardDataFacadeOneWayTicket::SetSeatReservation | ( | const unsigned char | ticketIndex, |
| const unsigned char | seatReservation | ||
| ) | const |
| bool ECardDataFacadeOneWayTicket::SetSeatReservation | ( | const unsigned char | ticketIndex, |
| const unsigned char | seatReservation | ||
| ) | const |

| bool EM::CardFacade::ECardDataFacadeOneWayTicket::SetSummaryPrice | ( | const EMoneyData & | summaryPrice | ) | const |
| bool ECardDataFacadeOneWayTicket::SetSummaryPrice | ( | const EMoneyData & | summaryPrice | ) | const |

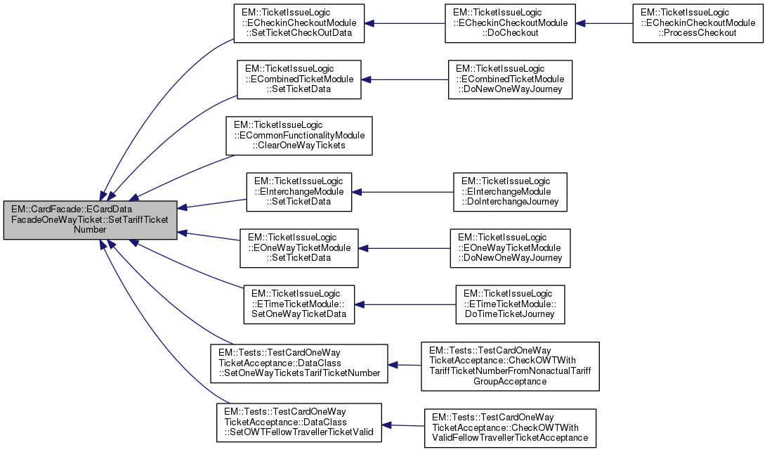
| bool ECardDataFacadeOneWayTicket::SetTariffTicketNumber | ( | const unsigned char | ticketIndex, |
| const unsigned short | tariffTicketNumber | ||
| ) | const |

| bool EM::CardFacade::ECardDataFacadeOneWayTicket::SetTariffTicketNumber | ( | const unsigned char | ticketIndex, |
| const unsigned short | tariffTicketNumber | ||
| ) | const |
| bool ECardDataFacadeOneWayTicket::SetTicketCount | ( | const unsigned char | ticketIndex, |
| const long | ticketCount | ||
| ) | const |

| bool EM::CardFacade::ECardDataFacadeOneWayTicket::SetTicketCount | ( | const unsigned char | ticketIndex, |
| const long | ticketCount | ||
| ) | const |
| bool ECardDataFacadeOneWayTicket::SetTicketCounter | ( | const unsigned char | ticketIndex, |
| const unsigned short | ticketCounter | ||
| ) | const |
| ticketIndex | - index to get concrete ticket structure ( starts by 0 ) |
| ticketCounter | - counter that should be incremented after each ticket sale |

| bool EM::CardFacade::ECardDataFacadeOneWayTicket::SetTicketCounter | ( | const unsigned char | ticketIndex, |
| const unsigned short | ticketCounter | ||
| ) | const |
| ticketIndex | - index to get concrete ticket structure ( starts by 0 ) |
| ticketCounter | - counter that should be incremented after each ticket sale |
| bool ECardDataFacadeOneWayTicket::SetTicketCustomerProfile | ( | const unsigned char | ticketIndex, |
| const unsigned char | customerProfile | ||
| ) | const |

| bool EM::CardFacade::ECardDataFacadeOneWayTicket::SetTicketCustomerProfile | ( | const unsigned char | ticketIndex, |
| const unsigned char | customerProfile | ||
| ) | const |
| bool ECardDataFacadeOneWayTicket::SetTicketNumber | ( | const unsigned char | ticketIndex, |
| const unsigned long | ticketNumber | ||
| ) | const |
| ticketIndex | - index to get concrete ticket structure ( starts by 0 ) |
| ticketNumber | - number of ticket that was written into statistics |

| bool EM::CardFacade::ECardDataFacadeOneWayTicket::SetTicketNumber | ( | const unsigned char | ticketIndex, |
| const unsigned long | ticketNumber | ||
| ) | const |
| ticketIndex | - index to get concrete ticket structure ( starts by 0 ) |
| ticketNumber | - number of ticket that was written into statistics |
| bool EM::CardFacade::ECardDataFacadeOneWayTicket::SetTicketTariffProfile | ( | const unsigned char | ticketIndex, |
| const unsigned char | tariffProfile | ||
| ) | const |
| bool ECardDataFacadeOneWayTicket::SetTicketTariffProfile | ( | const unsigned char | ticketIndex, |
| const unsigned char | tariffProfile | ||
| ) | const |

| bool EM::CardFacade::ECardDataFacadeOneWayTicket::SetTicketType | ( | const ECardFacadeDefines::OneWayTicketType | newTicketType | ) | const |
| bool ECardDataFacadeOneWayTicket::SetTicketType | ( | const ECardFacadeDefines::OneWayTicketType | newTicketType | ) | const |

| bool EM::CardFacade::ECardDataFacadeOneWayTicket::SetTimeTicketFlag | ( | const unsigned char | ticketIndex, |
| const bool | isTimeTicketUsed | ||
| ) | const |
| bool ECardDataFacadeOneWayTicket::SetTimeTicketFlag | ( | const unsigned char | ticketIndex, |
| const bool | isTimeTicketUsed | ||
| ) | const |

| bool ECardDataFacadeOneWayTicket::SetTimeTicketNumber | ( | const unsigned char | ticketIndex, |
| const unsigned short | timeTicketNumber | ||
| ) | const |

| bool EM::CardFacade::ECardDataFacadeOneWayTicket::SetTimeTicketNumber | ( | const unsigned char | ticketIndex, |
| const unsigned short | timeTicketNumber | ||
| ) | const |
| bool ECardDataFacadeOneWayTicket::SetTimeValidity | ( | const unsigned char | ticketIndex, |
| const unsigned long | validityStartTime, | ||
| const unsigned long | validityEndTime | ||
| ) | const |
SetTimeValidity.
| ticketIndex | |
| validityStartTime | validity start time in unix format |
| validityEndTime | validity start time in unix format |

| bool EM::CardFacade::ECardDataFacadeOneWayTicket::SetTimeValidity | ( | const unsigned char | ticketIndex, |
| const unsigned long | validityStartTime, | ||
| const unsigned long | validityEndTime | ||
| ) | const |
SetTimeValidity.
| ticketIndex | |
| validityStartTime | validity start time in unix format |
| validityEndTime | validity start time in unix format |
| bool ECardDataFacadeOneWayTicket::SetTripNumber | ( | const unsigned char | ticketIndex, |
| const long | tripNumber | ||
| ) | const |

| bool EM::CardFacade::ECardDataFacadeOneWayTicket::SetTripNumber | ( | const unsigned char | ticketIndex, |
| const long | tripNumber | ||
| ) | const |
| bool ECardDataFacadeOneWayTicket::SetUrbanTransportIdentificationNumber | ( | const unsigned char | ticketIndex, |
| const long | urbanTransportIDNumber | ||
| ) | const |
| bool EM::CardFacade::ECardDataFacadeOneWayTicket::SetUrbanTransportIdentificationNumber | ( | const unsigned char | ticketIndex, |
| const long | urbanTransportIDNumber | ||
| ) | const |
| bool ECardDataFacadeOneWayTicket::SetVehicleClass | ( | const unsigned char | ticketIndex, |
| const unsigned char | vehicleClass | ||
| ) | const |

| bool EM::CardFacade::ECardDataFacadeOneWayTicket::SetVehicleClass | ( | const unsigned char | ticketIndex, |
| const unsigned char | vehicleClass | ||
| ) | const |
| bool ECardDataFacadeOneWayTicket::SetWasCheckout | ( | const unsigned char | ticketIndex, |
| const bool | wasCheckOut | ||
| ) | const |

| bool EM::CardFacade::ECardDataFacadeOneWayTicket::SetWasCheckout | ( | const unsigned char | ticketIndex, |
| const bool | wasCheckOut | ||
| ) | const |
| bool EM::CardFacade::ECardDataFacadeOneWayTicket::SetZoneAmount | ( | const unsigned char | ticketIndex, |
| const unsigned char | zoneAmount | ||
| ) | const |
| ticketIndex | - index to get concrete ticket structure ( starts by 0 ) |
| zoneAmount | - number of valid zones |
| bool ECardDataFacadeOneWayTicket::SetZoneAmount | ( | const unsigned char | ticketIndex, |
| const unsigned char | zoneAmount | ||
| ) | const |
| ticketIndex | - index to get concrete ticket structure ( starts by 0 ) |
| zoneAmount | - number of valid zones |

| bool ECardDataFacadeOneWayTicket::SetZoneList | ( | const unsigned char | ticketIndex, |
| const std::list< unsigned long > & | zoneList | ||
| ) | const |
| ticketIndex | - index to get concrete ticket structure ( starts by 0 ) |
| zoneList | - list of via zones |

| bool EM::CardFacade::ECardDataFacadeOneWayTicket::SetZoneList | ( | const unsigned char | ticketIndex, |
| const std::list< unsigned long > & | zoneList | ||
| ) | const |
| ticketIndex | - index to get concrete ticket structure ( starts by 0 ) |
| zoneList | - list of via zones |
| bool ECardDataFacadeOneWayTicket::SetZoneSize | ( | const unsigned char | zoneSize | ) | const |
| bool EM::CardFacade::ECardDataFacadeOneWayTicket::SetZoneSize | ( | const unsigned char | zoneSize | ) | const |
1.8.8