|
AppCore
|
Prepaid coupon processor implementation for mifare classic cards. More...
#include <EPrepaidTicketMifareProcessor.h>


Classes | |
| class | DataClass |
Protected Member Functions | |
| void | NaplnTimeTicket (EM::PT::ETimeTicketEmtestBase *timeTicket, EM::PT::ETimeTicketsData *timeTicketsData, EventPrepaidTicket *cardEvent, EEventFillerAttribute *eventFillerAttribute) |
| EM::PT::ETimeTicketEmtestBase * | CreateTimeTicket (EEventFillerAttribute *eventFillerAttribute, EventPrepaidTicket *cardEvent) |
| void | FillZones (EM::PT::ETimeTicketEmtestBase *timeTicketEmtest, CardEvent *cardEvent) |
| EM::PT::ETimeTicketEmtestBase * | VyhodnotZapis (EM::PT::ETimeTicketsData *timeTicketsData, EventPrepaidTicket *cardEvent, EEventFillerAttribute *eventFillerAttribute) |
Protected Member Functions inherited from EM::EventFileProcessor::EPrepaidTicketProcessor | |
| unsigned short | GetPrepaidCouponNumber () |
| void | SetPrepaidCouponNumber (unsigned short prepaidCouponNumber) |
| EM::Strojcek::VstupneUdaje::TarifnySystem::ETarifa * | FindTariff (unsigned short productID) |
| bool | CheckTimeTicketEventValidity (EventPrepaidTicket *prepaidTicketEvent, EStatisticsCollection &statistics) |
| bool | CheckFirstTimeUseTimeTicket (EventPrepaidTicket *prepaidTicketEvent) |
| bool | ShouldProlongCardValidity (EventPrepaidTicket *prepaidTicketEvent) |
| void | SetProlongingCardValidity (bool prolongingCardValidity) |
Protected Member Functions inherited from EM::EventFileProcessor::ECardEventProcessor | |
| bool | GetWritePhysically () |
| EEventFillerAttribute * | GetEventFillerAttribute () |
| void | WriteEvaluationErrorStatistics (unsigned char errorID, CardEvent *cardEvent, EStatisticsCollection &statistics) |
| void | WriteAdditionalEvaluationError (CardEvent *cardEvent, EEventLogManager::EEventLogType evaluationError) |
Additional Inherited Members | |
Static Protected Member Functions inherited from EM::EventFileProcessor::EPrepaidTicketProcessor | |
| static EM::Strojcek::VstupneUdaje::TarifnySystem::ECennik::TypCennikaID | GetPricelistType (CardEvent *cardEvent) |
| static unsigned char | GetKilometers (EM::Strojcek::VstupneUdaje::TarifnySystem::ETarifa *tariff, unsigned char tariffZoneID) |
Prepaid coupon processor implementation for mifare classic cards.
| EPrepaidTicketMifareProcessor::EPrepaidTicketMifareProcessor | ( | ) |
CONSTRUCTOR

| EPrepaidTicketMifareProcessor::EPrepaidTicketMifareProcessor | ( | EPrepaidTicketMifareProcessor & | source | ) |
COPY CONSTRUCTOR

|
virtual |
DESTRUCTOR
|
virtual |
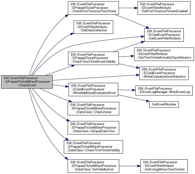
CheckEvent
udalost mesacnika platneho od prveho pouzitia
casovy listok od prveho pouzitia zatial neaktivovany
normalny mesacnik
udalost normalneho mesacnika
Implements EM::EventFileProcessor::ECardEventProcessor.
Reimplemented in EM::EventFileProcessor::ECorrectionProcessor.

|
virtual |
Clone
Reimplemented from EM::EventFileProcessor::EPrepaidTicketProcessor.
Reimplemented in EM::EventFileProcessor::ECorrectionProcessor.

|
protected |
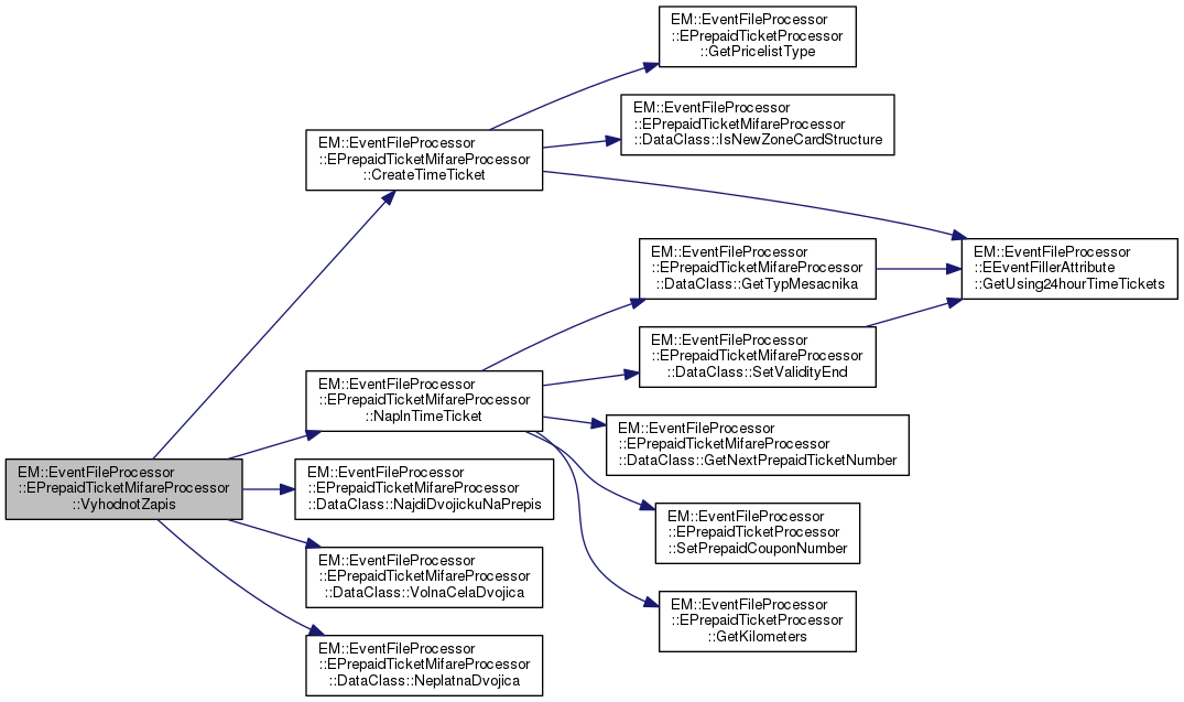
CreateTimeTicket


|
protected |
FillZones


|
protected |
NaplnTimeTicket
first time use time ticket
Euro = 14


|
protected |
VyhodnotZapis


|
virtual |
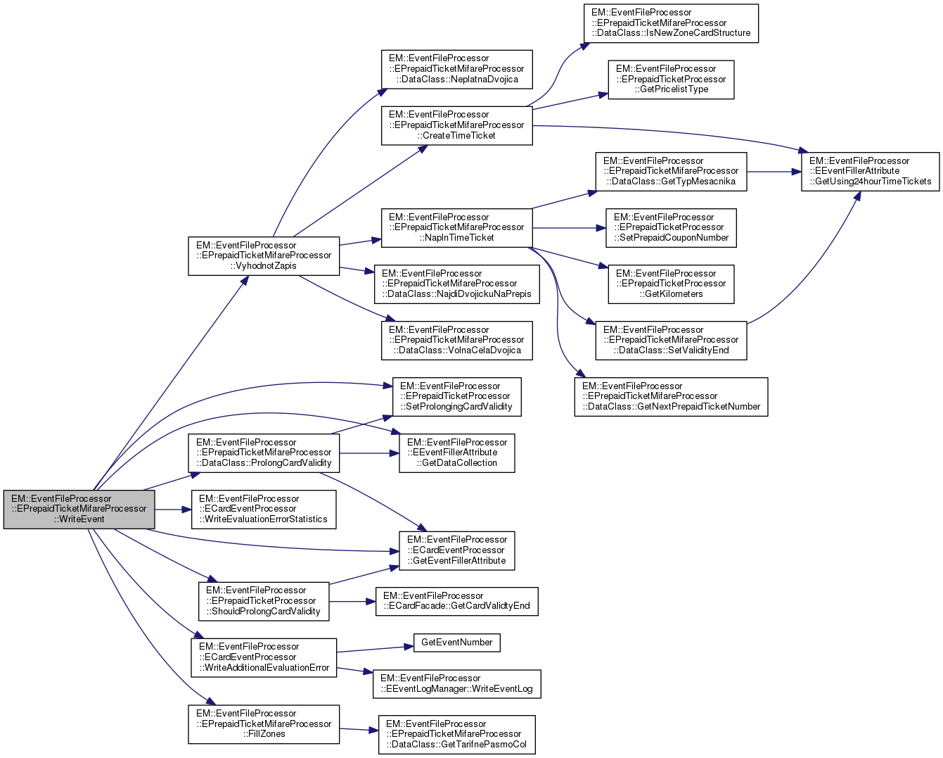
WriteEvent
Implements EM::EventFileProcessor::ECardEventProcessor.
Reimplemented in EM::EventFileProcessor::ECorrectionProcessor.

|
virtual |
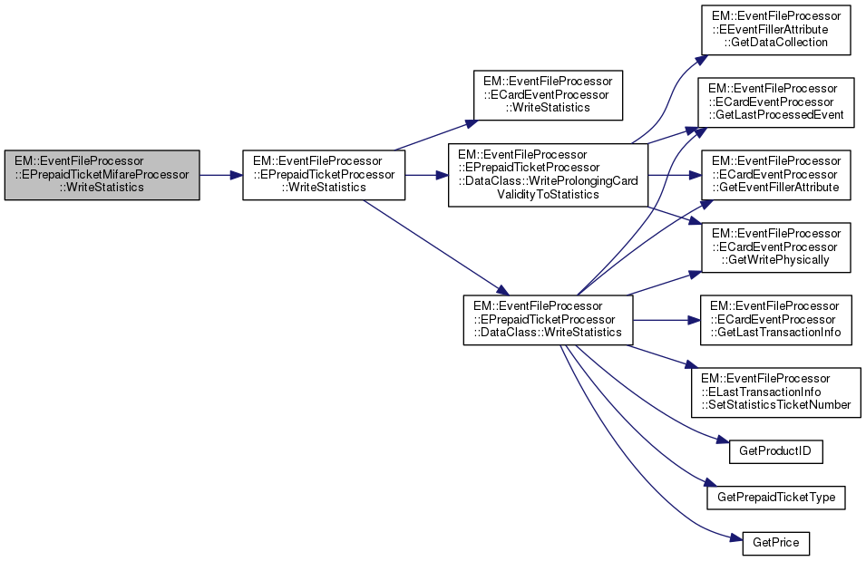
WriteStatistics
Reimplemented from EM::EventFileProcessor::EPrepaidTicketProcessor.
Reimplemented in EM::EventFileProcessor::ECorrectionProcessor.

1.8.8