|
AppCore
|
#include <ECheckinCheckoutModule.h>


Public Member Functions | |
| ECheckinCheckoutModule (ETicketIssueLogic *ticketIssueLogic, ETicketIssueLogicDataStorage *dataStorage, std::string moduleName=E_CHECKIN_CHECKOUT_MODULE) | |
| virtual | ~ECheckinCheckoutModule () |
| virtual EIssueLogicDefines::ReturnValues | Init () |
| Init module data. More... | |
| virtual EIssueLogicDefines::ReturnValues | IsPossibleCheckout (EIssueLogicDefines::CICOStatus &cicoStatus) |
| check flag on one way ticket "check out" More... | |
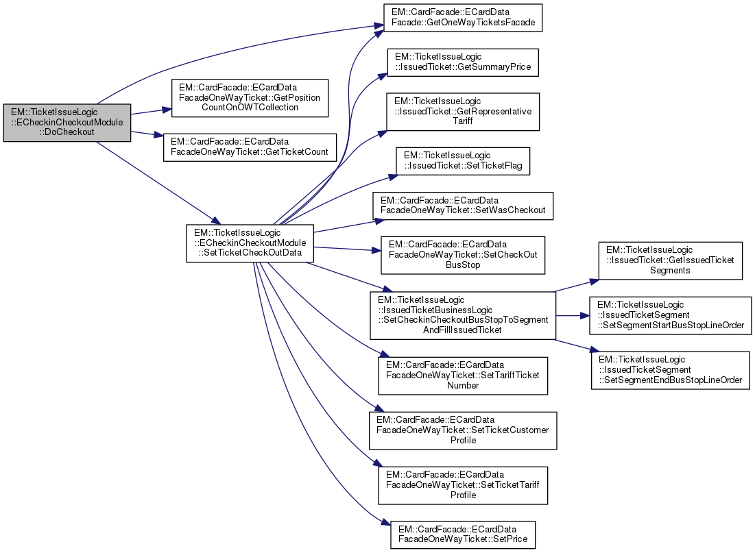
| virtual EIssueLogicDefines::ReturnValues | DoCheckout (long &totalRefundPrice) |
| Function calculate payBack, set checkout flags on card and call UpdatePurse. More... | |
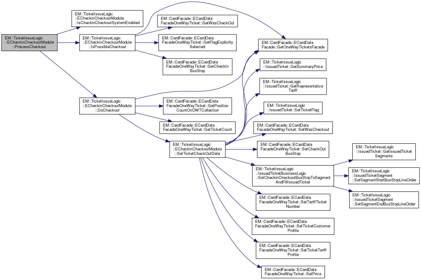
| virtual EIssueLogicDefines::ReturnValues | ProcessCheckout () |
| ProcessCheckOut - function prepare and checkout or prepare valid checkout. More... | |
| EIssueLogicDefines::ReturnValues | IsCheckinCheckoutSystemEnabled (bool &enabled) |
Public Member Functions inherited from EM::TicketIssueLogic::ETicketIssueModule | |
| ETicketIssueModule (const std::string &name, EIssueLogicDefines::ModuleFamily moduleFamily) | |
| virtual | ~ETicketIssueModule () |
| bool | GetName (std::string &moduleName) |
| unique module identificator More... | |
| bool | GetModuleFamily (EIssueLogicDefines::ModuleFamily &moduleFamily) |
| return by reference module family More... | |
Protected Member Functions | |
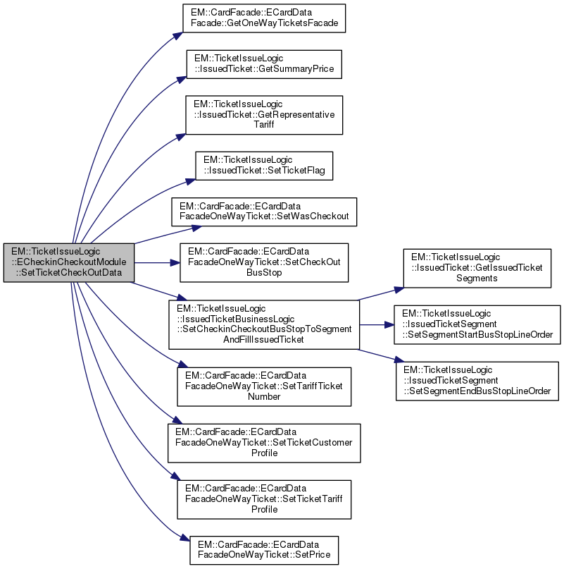
| virtual EIssueLogicDefines::ReturnValues | SetTicketCheckOutData (unsigned char ticketIndex) |
| Function set checkout flags on card. More... | |
| INTERNAL ECheckinCheckoutModule::ECheckinCheckoutModule | ( | ETicketIssueLogic * | ticketIssueLogic, |
| ETicketIssueLogicDataStorage * | dataStorage, | ||
| std::string | moduleName = E_CHECKIN_CHECKOUT_MODULE |
||
| ) |
CONSTRUCTOR
|
virtual |
DESTRUCTOR
|
virtual |
Function calculate payBack, set checkout flags on card and call UpdatePurse.
DoCheckout


|
virtual |
Init module data.
Reimplemented from EM::TicketIssueLogic::ETicketIssueModule.

| EIssueLogicDefines::ReturnValues ECheckinCheckoutModule::IsCheckinCheckoutSystemEnabled | ( | bool & | enabled | ) |
IsCheckinCheckoutSystemEnabled

|
virtual |
check flag on one way ticket "check out"
| checkout | - output param indicate check out |
IsCheckout


|
virtual |
ProcessCheckOut - function prepare and checkout or prepare valid checkout.
ProcessCheckout

|
protectedvirtual |
Function set checkout flags on card.
SetTicketCheckOutData


1.8.8