|
AppCore
|
#include <ECrossTransferModule.h>


Public Member Functions | |
| ECrossTransferModule (ETicketIssueLogic *ticketIssueLogic, ETicketIssueLogicDataStorage *dataStorage, std::string moduleName=E_CROSS_TRANSFER_MODULE_NAME) | |
| virtual | ~ECrossTransferModule () |
| virtual EIssueLogicDefines::ReturnValues | Init () |
| virtual EIssueLogicDefines::ReturnValues | IsCrossTransferPossible (const unsigned char ticketIndex, bool &crossTransferFound) |
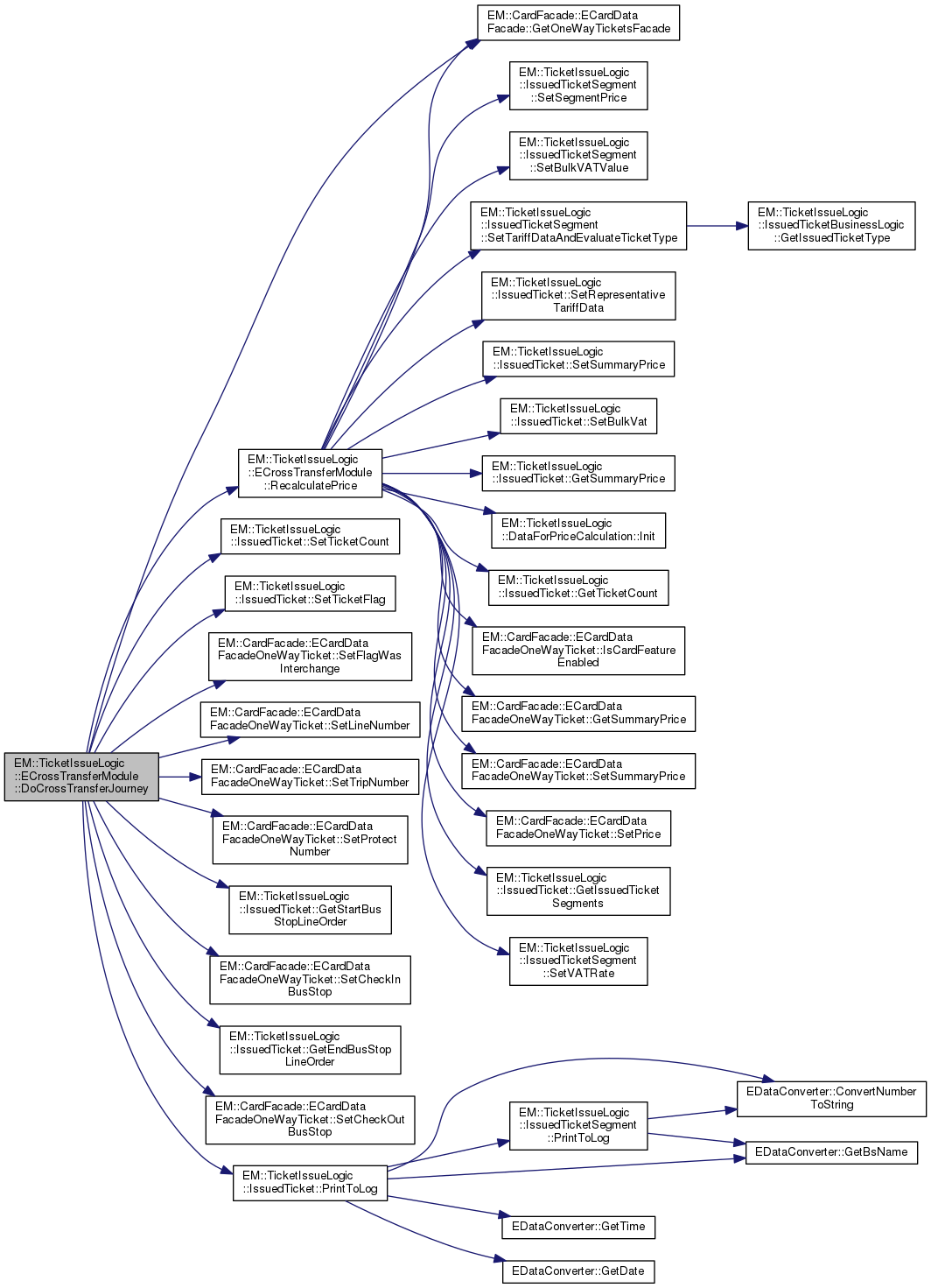
| virtual EIssueLogicDefines::ReturnValues | DoCrossTransferJourney (const unsigned char ticketIndex) |
| void | ClearFoundTransfer () |
| virtual EIssueLogicDefines::ReturnValues | FillAdditionalDataCalculatePrice (const DataForPriceCalculation &dataForPriceCalculation, Strojcek::VstupneUdaje::_VSTUPNA_STRUKTURA &inputDataCalculatePrice) |
| Fill cross transfer data for price calculation. If no cross transfer is set, do nothing. More... | |
Public Member Functions inherited from EM::TicketIssueLogic::ETicketIssueModule | |
| ETicketIssueModule (const std::string &name, EIssueLogicDefines::ModuleFamily moduleFamily) | |
| virtual | ~ETicketIssueModule () |
| bool | GetName (std::string &moduleName) |
| unique module identificator More... | |
| bool | GetModuleFamily (EIssueLogicDefines::ModuleFamily &moduleFamily) |
| return by reference module family More... | |
Protected Member Functions | |
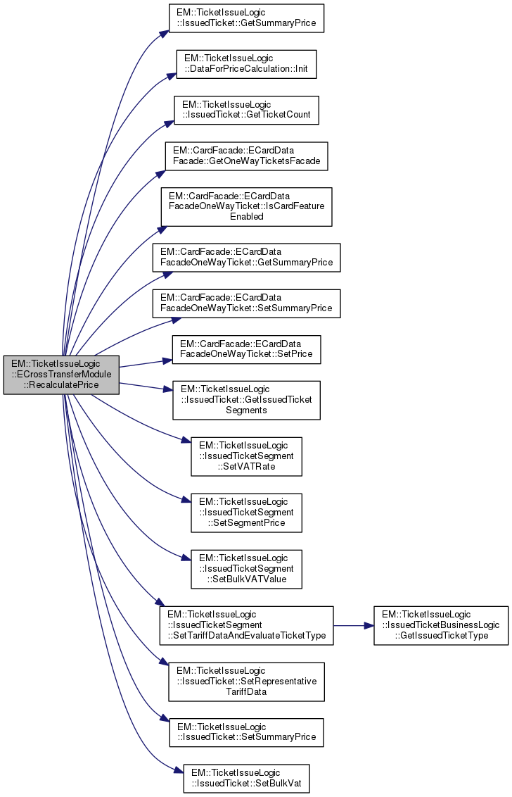
| EIssueLogicDefines::ReturnValues | RecalculatePrice (const unsigned char ticketIndex) |
| INTERNAL ECrossTransferModule::ECrossTransferModule | ( | ETicketIssueLogic * | ticketIssueLogic, |
| ETicketIssueLogicDataStorage * | dataStorage, | ||
| std::string | moduleName = E_CROSS_TRANSFER_MODULE_NAME |
||
| ) |
|
virtual |
| void ECrossTransferModule::ClearFoundTransfer | ( | ) |
ClearFoundTransfer
|
virtual |
DoCrossTransferJourney

|
virtual |
Fill cross transfer data for price calculation. If no cross transfer is set, do nothing.
| inputDataCalculatePrice | - instance of input data structure, which is sent to CalculatePrice() |
Implements EM::TicketIssueLogic::ECalculatePriceModuleInterface.
|
virtual |
Init
Reimplemented from EM::TicketIssueLogic::ETicketIssueModule.

|
virtual |
IsCrossTransferPossible

|
protected |
RecalculatePrice


1.8.8