|
AppCore
|
#include <EInterchangeModule.h>


Protected Member Functions | |
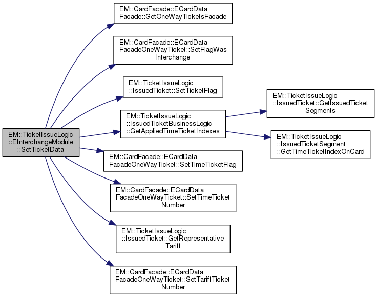
| virtual EIssueLogicDefines::ReturnValues | SetTicketData (unsigned char ticketIndex) |
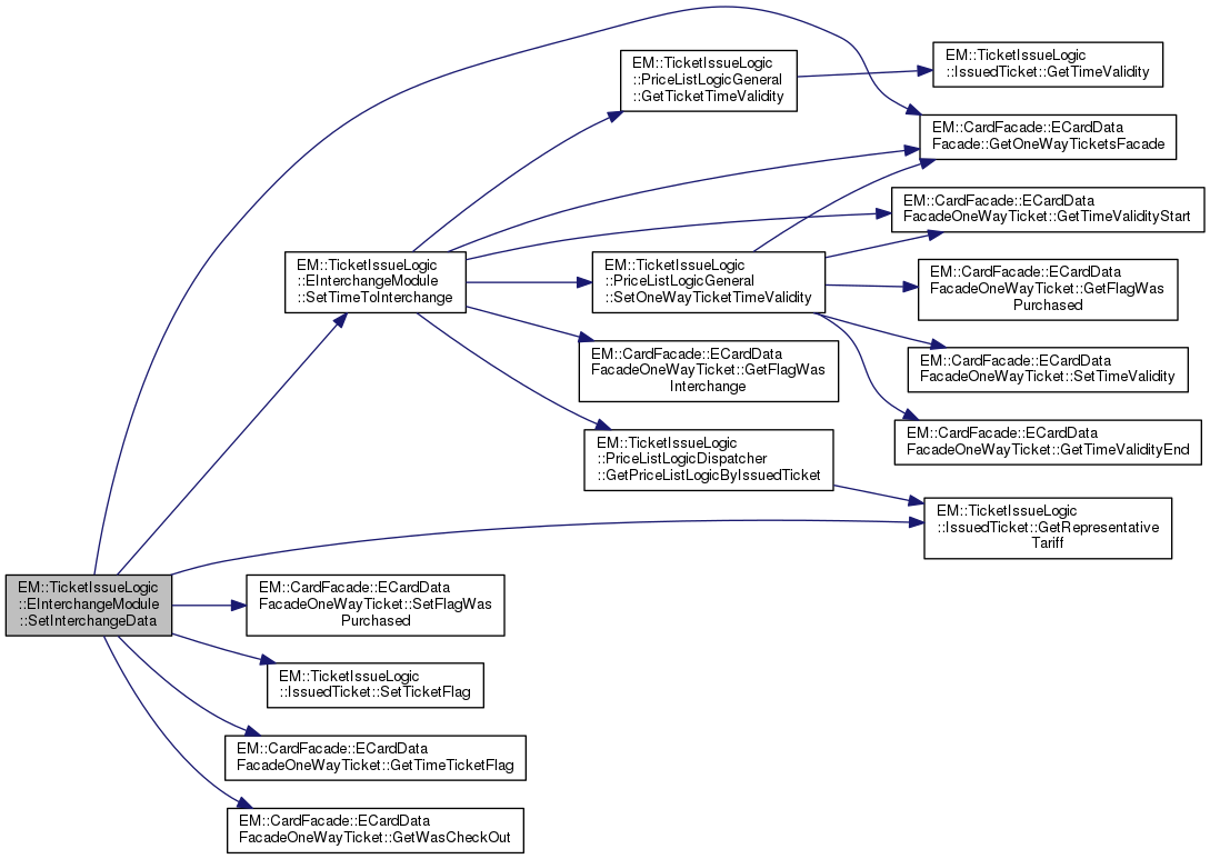
| EIssueLogicDefines::ReturnValues | SetTimeToInterchange (bool checkOut) |
| Function sets time to interchange on the card. More... | |
| INTERNAL EInterchangeModule::EInterchangeModule | ( | ETicketIssueLogic * | ticketIssueLogic, |
| ETicketIssueLogicDataStorage * | dataStorage, | ||
| std::string | moduleName = E_INTERCHANGE_MODULE_NAME |
||
| ) |
CONSTRUCTOR
|
virtual |
DESTRUCTOR
|
virtual |
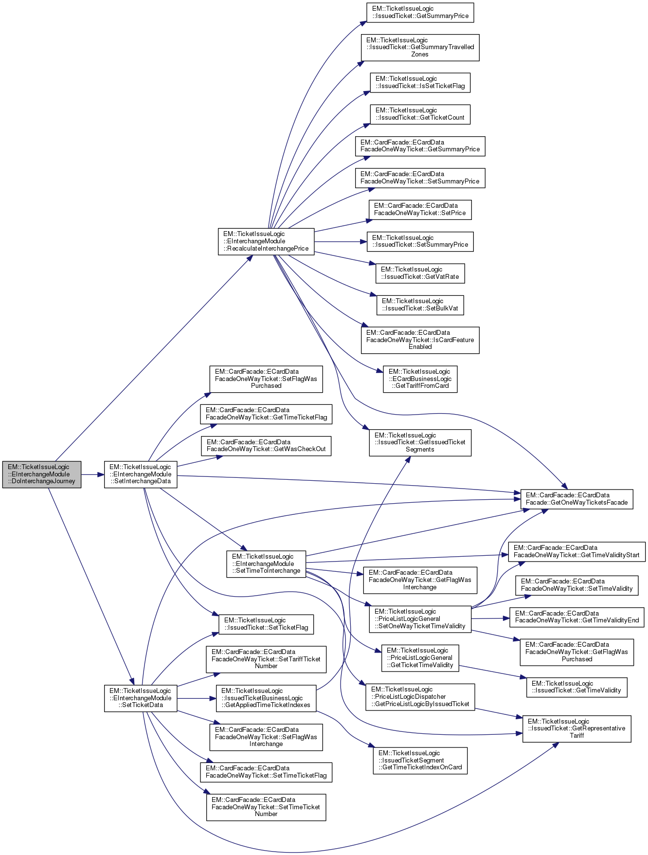
DoInterchangeJourney

|
virtual |
Init
Reimplemented from EM::TicketIssueLogic::ETicketIssueModule.

|
virtual |
IsInterchangePossible
|
virtual |
IsTicketInterchangable

|
virtual |
RecalculateInterchangePrice


|
virtual |
SetInterchangeData


|
protectedvirtual |
SetTicketData


|
protected |
Function sets time to interchange on the card.
| checkOut | - true - on check out; false - on check in |
SetTimeToInterchange


1.8.8