|
AppCore
|
#include <ValidTicketAcceptanceModule.h>


Classes | |
| class | DataClass |
Public Member Functions | |
| ValidTicketAcceptanceModule (ETicketIssueLogic *ticketIssueLogic, ETicketIssueLogicDataStorage *dataStorage, std::string moduleName=VALID_TICKET_ACCEPTANCE_MODULE_NAME) | |
| virtual | ~ValidTicketAcceptanceModule () |
| virtual EIssueLogicDefines::ReturnValues | Init () |
| init module input data ( for example other module ) More... | |
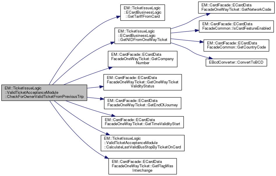
| EIssueLogicDefines::ReturnValues | CheckForOwnerValidTicketFromPreviousTrip (bool &ownerHasValidTicketFromPreviousTrip) |
| Function checks if there's one way ticket with time validity from previous trip that is still valid. More... | |
| EIssueLogicDefines::ReturnValues | CalculateLastValidBusStopByTicketOnCard (long &lastValidBusStopTripOrder) |
| CalculateLastValidBusStopForTimeValidOneWayTicket. More... | |
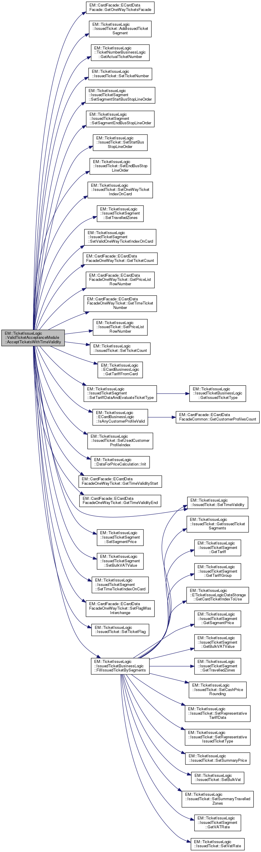
| EIssueLogicDefines::ReturnValues | AcceptTicketsWithTimeValidity () |
| Accepts all one way tickets with time validity written on card. More... | |
Public Member Functions inherited from EM::TicketIssueLogic::ETicketIssueModule | |
| ETicketIssueModule (const std::string &name, EIssueLogicDefines::ModuleFamily moduleFamily) | |
| virtual | ~ETicketIssueModule () |
| bool | GetName (std::string &moduleName) |
| unique module identificator More... | |
| bool | GetModuleFamily (EIssueLogicDefines::ModuleFamily &moduleFamily) |
| return by reference module family More... | |
| ValidTicketAcceptanceModule::ValidTicketAcceptanceModule | ( | ETicketIssueLogic * | ticketIssueLogic, |
| ETicketIssueLogicDataStorage * | dataStorage, | ||
| std::string | moduleName = VALID_TICKET_ACCEPTANCE_MODULE_NAME |
||
| ) |
|
virtual |
| EIssueLogicDefines::ReturnValues ValidTicketAcceptanceModule::AcceptTicketsWithTimeValidity | ( | ) |
Accepts all one way tickets with time validity written on card.

| EIssueLogicDefines::ReturnValues ValidTicketAcceptanceModule::CalculateLastValidBusStopByTicketOnCard | ( | long & | lastValidBusStopTripOrder | ) |
CalculateLastValidBusStopForTimeValidOneWayTicket.
| lastValidBusStop | - output parameter set to last |

| EIssueLogicDefines::ReturnValues ValidTicketAcceptanceModule::CheckForOwnerValidTicketFromPreviousTrip | ( | bool & | ownerHasValidTicketFromPreviousTrip | ) |
Function checks if there's one way ticket with time validity from previous trip that is still valid.
| isTicketValid | - output value - true valid ticket, false otherwise |

|
virtual |
init module input data ( for example other module )
Init
Reimplemented from EM::TicketIssueLogic::ETicketIssueModule.

1.8.8