AppCore
Loading...
Searching...
No Matches
Public Member Functions | Public Attributes | List of all members
EventDownloader::IFCEmcardSoapProxy Class Reference

#include <EventDownloaderIFCEmcardSoapProxy.h>

Inheritance diagram for EventDownloader::IFCEmcardSoapProxy:
Inheritance graph
[legend]
Collaboration diagram for EventDownloader::IFCEmcardSoapProxy:
Collaboration graph
[legend]

Public Member Functions

 IFCEmcardSoapProxy ()
 Constructor.
 
 IFCEmcardSoapProxy (soap_mode iomode)
 Constructor with engine input+output mode control.
 
 IFCEmcardSoapProxy (soap_mode imode, soap_mode omode)
 Constructor with engine input and output mode control.
 
virtual ~IFCEmcardSoapProxy ()
 Destructor frees deserialized data.
 
virtual void IFCEmcardSoapProxy_init (soap_mode imode, soap_mode omode)
 Initializer used by constructor.
 
virtual void soap_noheader ()
 Disables and removes SOAP Header from message.
 
virtual const SOAP_ENV__Faultsoap_fault ()
 Get SOAP Fault structure (NULL when absent)
 
virtual const char * soap_fault_string ()
 Get SOAP Fault string (NULL when absent)
 
virtual const char * soap_fault_detail ()
 Get SOAP Fault detail as string (NULL when absent)
 
virtual int GenerateEventFile (_ns1__GenerateEventFile *ns1__GenerateEventFile, _ns1__GenerateEventFileResponse *ns1__GenerateEventFileResponse)
 Web service operation 'GenerateEventFile' (return error code or SOAP_OK)
 
virtual int GenerateIncrementalEventFile (_ns1__GenerateIncrementalEventFile *ns1__GenerateIncrementalEventFile, _ns1__GenerateIncrementalEventFileResponse *ns1__GenerateIncrementalEventFileResponse)
 Web service operation 'GenerateIncrementalEventFile' (return error code or SOAP_OK)
 
virtual int GenerateTicketExport (_ns1__GenerateTicketExport *ns1__GenerateTicketExport, _ns1__GenerateTicketExportResponse *ns1__GenerateTicketExportResponse)
 Web service operation 'GenerateTicketExport' (return error code or SOAP_OK)
 
virtual int GenerateTicketExportByCityNumber (_ns1__GenerateTicketExportByCityNumber *ns1__GenerateTicketExportByCityNumber, _ns1__GenerateTicketExportByCityNumberResponse *ns1__GenerateTicketExportByCityNumberResponse)
 Web service operation 'GenerateTicketExportByCityNumber' (return error code or SOAP_OK)
 
virtual int WriteProcessedEvents (_ns1__WriteProcessedEvents *ns1__WriteProcessedEvents, _ns1__WriteProcessedEventsResponse *ns1__WriteProcessedEventsResponse)
 Web service operation 'WriteProcessedEvents' (return error code or SOAP_OK)
 
virtual int WriteProcessedEvents2 (_ns1__WriteProcessedEvents2 *ns1__WriteProcessedEvents2, _ns1__WriteProcessedEvents2Response *ns1__WriteProcessedEvents2Response)
 Web service operation 'WriteProcessedEvents2' (return error code or SOAP_OK)
 
virtual int ProcessEventFile (_ns1__ProcessEventFile *ns1__ProcessEventFile, _ns1__ProcessEventFileResponse *ns1__ProcessEventFileResponse)
 Web service operation 'ProcessEventFile' (return error code or SOAP_OK)
 
virtual int ProcessEventFile2 (_ns1__ProcessEventFile2 *ns1__ProcessEventFile2, _ns1__ProcessEventFile2Response *ns1__ProcessEventFile2Response)
 Web service operation 'ProcessEventFile2' (return error code or SOAP_OK)
 
virtual int CheckStatus (_ns1__CheckStatus *ns1__CheckStatus, _ns1__CheckStatusResponse *ns1__CheckStatusResponse)
 Web service operation 'CheckStatus' (return error code or SOAP_OK)
 
virtual int TEST (_ns1__TEST *ns1__TEST, _ns1__TESTResponse *ns1__TESTResponse)
 Web service operation 'TEST' (return error code or SOAP_OK)
 
virtual int SendReaderStatus (_ns1__SendReaderStatus *ns1__SendReaderStatus, _ns1__SendReaderStatusResponse *ns1__SendReaderStatusResponse)
 Web service operation 'SendReaderStatus' (return error code or SOAP_OK)
 
virtual int ImportCardRegister (_ns1__ImportCardRegister *ns1__ImportCardRegister, _ns1__ImportCardRegisterResponse *ns1__ImportCardRegisterResponse)
 Web service operation 'ImportCardRegister' (return error code or SOAP_OK)
 
virtual int GenerateOnlineTicketExport (_ns1__GenerateOnlineTicketExport *ns1__GenerateOnlineTicketExport, _ns1__GenerateOnlineTicketExportResponse *ns1__GenerateOnlineTicketExportResponse)
 Web service operation 'GenerateOnlineTicketExport' (return error code or SOAP_OK)
 
virtual int ImportCardBlocking (_ns1__ImportCardBlocking *ns1__ImportCardBlocking, _ns1__ImportCardBlockingResponse *ns1__ImportCardBlockingResponse)
 Web service operation 'ImportCardBlocking' (return error code or SOAP_OK)
 
virtual int ImportCardRegisterUpdate (_ns1__ImportCardRegisterUpdate *ns1__ImportCardRegisterUpdate, _ns1__ImportCardRegisterUpdateResponse *ns1__ImportCardRegisterUpdateResponse)
 Web service operation 'ImportCardRegisterUpdate' (return error code or SOAP_OK)
 
virtual int ImportCardRegisterUpdate2 (_ns1__ImportCardRegisterUpdate2 *ns1__ImportCardRegisterUpdate2, _ns1__ImportCardRegisterUpdate2Response *ns1__ImportCardRegisterUpdate2Response)
 Web service operation 'ImportCardRegisterUpdate2' (return error code or SOAP_OK)
 
virtual int GenerateAllowedProvidersFile (_ns1__GenerateAllowedProvidersFile *ns1__GenerateAllowedProvidersFile, _ns1__GenerateAllowedProvidersFileResponse *ns1__GenerateAllowedProvidersFileResponse)
 Web service operation 'GenerateAllowedProvidersFile' (return error code or SOAP_OK)
 
virtual int ExportCardBlocking (_ns1__ExportCardBlocking *ns1__ExportCardBlocking, _ns1__ExportCardBlockingResponse *ns1__ExportCardBlockingResponse)
 Web service operation 'ExportCardBlocking' (return error code or SOAP_OK)
 
virtual int ImportVCardActivation (_ns1__ImportVCardActivation *ns1__ImportVCardActivation, _ns1__ImportVCardActivationResponse *ns1__ImportVCardActivationResponse)
 Web service operation 'ImportVCardActivation' (return error code or SOAP_OK)
 
virtual int ImportApplicationSettings (_ns1__ImportApplicationSettings *ns1__ImportApplicationSettings, _ns1__ImportApplicationSettingsResponse *ns1__ImportApplicationSettingsResponse)
 Web service operation 'ImportApplicationSettings' (return error code or SOAP_OK)
 
virtual int ImportMulticardPersonalData (_ns1__ImportMulticardPersonalData *ns1__ImportMulticardPersonalData, _ns1__ImportMulticardPersonalDataResponse *ns1__ImportMulticardPersonalDataResponse)
 Web service operation 'ImportMulticardPersonalData' (return error code or SOAP_OK)
 
virtual int GenerateTicketExport2 (_ns1__GenerateTicketExport2 *ns1__GenerateTicketExport2, _ns1__GenerateTicketExport2Response *ns1__GenerateTicketExport2Response)
 Web service operation 'GenerateTicketExport2' (return error code or SOAP_OK)
 
virtual int GenerateTicketExportByCityNumber2 (_ns1__GenerateTicketExportByCityNumber2 *ns1__GenerateTicketExportByCityNumber2, _ns1__GenerateTicketExportByCityNumber2Response *ns1__GenerateTicketExportByCityNumber2Response)
 Web service operation 'GenerateTicketExportByCityNumber2' (return error code or SOAP_OK)
 
virtual int CheckCard (_ns1__CheckCard *ns1__CheckCard, _ns1__CheckCardResponse *ns1__CheckCardResponse)
 Web service operation 'CheckCard' (return error code or SOAP_OK)
 
virtual int SetCardBlocking (_ns1__SetCardBlocking *ns1__SetCardBlocking, _ns1__SetCardBlockingResponse *ns1__SetCardBlockingResponse)
 Web service operation 'SetCardBlocking' (return error code or SOAP_OK)
 
 IFCEmcardSoapProxy ()
 Constructor.
 
 IFCEmcardSoapProxy (soap_mode iomode)
 Constructor with engine input+output mode control.
 
 IFCEmcardSoapProxy (soap_mode imode, soap_mode omode)
 Constructor with engine input and output mode control.
 
virtual ~IFCEmcardSoapProxy ()
 Destructor frees deserialized data.
 
virtual void IFCEmcardSoapProxy_init (soap_mode imode, soap_mode omode)
 Initializer used by constructor.
 
virtual void soap_noheader ()
 Disables and removes SOAP Header from message.
 
virtual const SOAP_ENV__Faultsoap_fault ()
 Get SOAP Fault structure (NULL when absent)
 
virtual const char * soap_fault_string ()
 Get SOAP Fault string (NULL when absent)
 
virtual const char * soap_fault_detail ()
 Get SOAP Fault detail as string (NULL when absent)
 
virtual int GenerateEventFile (_ns1__GenerateEventFile *ns1__GenerateEventFile, _ns1__GenerateEventFileResponse *ns1__GenerateEventFileResponse)
 Web service operation 'GenerateEventFile' (return error code or SOAP_OK)
 
virtual int GenerateIncrementalEventFile (_ns1__GenerateIncrementalEventFile *ns1__GenerateIncrementalEventFile, _ns1__GenerateIncrementalEventFileResponse *ns1__GenerateIncrementalEventFileResponse)
 Web service operation 'GenerateIncrementalEventFile' (return error code or SOAP_OK)
 
virtual int GenerateTicketExport (_ns1__GenerateTicketExport *ns1__GenerateTicketExport, _ns1__GenerateTicketExportResponse *ns1__GenerateTicketExportResponse)
 Web service operation 'GenerateTicketExport' (return error code or SOAP_OK)
 
virtual int GenerateTicketExportByCityNumber (_ns1__GenerateTicketExportByCityNumber *ns1__GenerateTicketExportByCityNumber, _ns1__GenerateTicketExportByCityNumberResponse *ns1__GenerateTicketExportByCityNumberResponse)
 Web service operation 'GenerateTicketExportByCityNumber' (return error code or SOAP_OK)
 
virtual int WriteProcessedEvents (_ns1__WriteProcessedEvents *ns1__WriteProcessedEvents, _ns1__WriteProcessedEventsResponse *ns1__WriteProcessedEventsResponse)
 Web service operation 'WriteProcessedEvents' (return error code or SOAP_OK)
 
virtual int WriteProcessedEvents2 (_ns1__WriteProcessedEvents2 *ns1__WriteProcessedEvents2, _ns1__WriteProcessedEvents2Response *ns1__WriteProcessedEvents2Response)
 Web service operation 'WriteProcessedEvents2' (return error code or SOAP_OK)
 
virtual int ProcessEventFile (_ns1__ProcessEventFile *ns1__ProcessEventFile, _ns1__ProcessEventFileResponse *ns1__ProcessEventFileResponse)
 Web service operation 'ProcessEventFile' (return error code or SOAP_OK)
 
virtual int ProcessEventFile2 (_ns1__ProcessEventFile2 *ns1__ProcessEventFile2, _ns1__ProcessEventFile2Response *ns1__ProcessEventFile2Response)
 Web service operation 'ProcessEventFile2' (return error code or SOAP_OK)
 
virtual int CheckStatus (_ns1__CheckStatus *ns1__CheckStatus, _ns1__CheckStatusResponse *ns1__CheckStatusResponse)
 Web service operation 'CheckStatus' (return error code or SOAP_OK)
 
virtual int TEST (_ns1__TEST *ns1__TEST, _ns1__TESTResponse *ns1__TESTResponse)
 Web service operation 'TEST' (return error code or SOAP_OK)
 
virtual int SendReaderStatus (_ns1__SendReaderStatus *ns1__SendReaderStatus, _ns1__SendReaderStatusResponse *ns1__SendReaderStatusResponse)
 Web service operation 'SendReaderStatus' (return error code or SOAP_OK)
 
virtual int ImportCardRegister (_ns1__ImportCardRegister *ns1__ImportCardRegister, _ns1__ImportCardRegisterResponse *ns1__ImportCardRegisterResponse)
 Web service operation 'ImportCardRegister' (return error code or SOAP_OK)
 
virtual int GenerateOnlineTicketExport (_ns1__GenerateOnlineTicketExport *ns1__GenerateOnlineTicketExport, _ns1__GenerateOnlineTicketExportResponse *ns1__GenerateOnlineTicketExportResponse)
 Web service operation 'GenerateOnlineTicketExport' (return error code or SOAP_OK)
 
virtual int ImportCardBlocking (_ns1__ImportCardBlocking *ns1__ImportCardBlocking, _ns1__ImportCardBlockingResponse *ns1__ImportCardBlockingResponse)
 Web service operation 'ImportCardBlocking' (return error code or SOAP_OK)
 
virtual int ImportCardRegisterUpdate (_ns1__ImportCardRegisterUpdate *ns1__ImportCardRegisterUpdate, _ns1__ImportCardRegisterUpdateResponse *ns1__ImportCardRegisterUpdateResponse)
 Web service operation 'ImportCardRegisterUpdate' (return error code or SOAP_OK)
 
virtual int ImportCardRegisterUpdate2 (_ns1__ImportCardRegisterUpdate2 *ns1__ImportCardRegisterUpdate2, _ns1__ImportCardRegisterUpdate2Response *ns1__ImportCardRegisterUpdate2Response)
 Web service operation 'ImportCardRegisterUpdate2' (return error code or SOAP_OK)
 
virtual int GenerateAllowedProvidersFile (_ns1__GenerateAllowedProvidersFile *ns1__GenerateAllowedProvidersFile, _ns1__GenerateAllowedProvidersFileResponse *ns1__GenerateAllowedProvidersFileResponse)
 Web service operation 'GenerateAllowedProvidersFile' (return error code or SOAP_OK)
 
virtual int ExportCardBlocking (_ns1__ExportCardBlocking *ns1__ExportCardBlocking, _ns1__ExportCardBlockingResponse *ns1__ExportCardBlockingResponse)
 Web service operation 'ExportCardBlocking' (return error code or SOAP_OK)
 
virtual int ImportVCardActivation (_ns1__ImportVCardActivation *ns1__ImportVCardActivation, _ns1__ImportVCardActivationResponse *ns1__ImportVCardActivationResponse)
 Web service operation 'ImportVCardActivation' (return error code or SOAP_OK)
 
virtual int ImportApplicationSettings (_ns1__ImportApplicationSettings *ns1__ImportApplicationSettings, _ns1__ImportApplicationSettingsResponse *ns1__ImportApplicationSettingsResponse)
 Web service operation 'ImportApplicationSettings' (return error code or SOAP_OK)
 
virtual int ImportMulticardPersonalData (_ns1__ImportMulticardPersonalData *ns1__ImportMulticardPersonalData, _ns1__ImportMulticardPersonalDataResponse *ns1__ImportMulticardPersonalDataResponse)
 Web service operation 'ImportMulticardPersonalData' (return error code or SOAP_OK)
 
virtual int GenerateTicketExport2 (_ns1__GenerateTicketExport2 *ns1__GenerateTicketExport2, _ns1__GenerateTicketExport2Response *ns1__GenerateTicketExport2Response)
 Web service operation 'GenerateTicketExport2' (return error code or SOAP_OK)
 
virtual int GenerateTicketExportByCityNumber2 (_ns1__GenerateTicketExportByCityNumber2 *ns1__GenerateTicketExportByCityNumber2, _ns1__GenerateTicketExportByCityNumber2Response *ns1__GenerateTicketExportByCityNumber2Response)
 Web service operation 'GenerateTicketExportByCityNumber2' (return error code or SOAP_OK)
 
virtual int CheckCard (_ns1__CheckCard *ns1__CheckCard, _ns1__CheckCardResponse *ns1__CheckCardResponse)
 Web service operation 'CheckCard' (return error code or SOAP_OK)
 
virtual int SetCardBlocking (_ns1__SetCardBlocking *ns1__SetCardBlocking, _ns1__SetCardBlockingResponse *ns1__SetCardBlockingResponse)
 Web service operation 'SetCardBlocking' (return error code or SOAP_OK)
 

Public Attributes

const char * soap_endpoint
 Endpoint URL of service 'IFCEmcardSoapProxy' (change as needed)
 

Constructor & Destructor Documentation

◆ IFCEmcardSoapProxy() [1/6]

EventDownloader::IFCEmcardSoapProxy::IFCEmcardSoapProxy ( )

Constructor.

Here is the call graph for this function:

◆ IFCEmcardSoapProxy() [2/6]

EventDownloader::IFCEmcardSoapProxy::IFCEmcardSoapProxy ( soap_mode  iomode)

Constructor with engine input+output mode control.

Here is the call graph for this function:

◆ IFCEmcardSoapProxy() [3/6]

EventDownloader::IFCEmcardSoapProxy::IFCEmcardSoapProxy ( soap_mode  imode,
soap_mode  omode 
)

Constructor with engine input and output mode control.

Here is the call graph for this function:

◆ ~IFCEmcardSoapProxy() [1/2]

EventDownloader::IFCEmcardSoapProxy::~IFCEmcardSoapProxy ( )
virtual

Destructor frees deserialized data.

◆ IFCEmcardSoapProxy() [4/6]

EventDownloader::IFCEmcardSoapProxy::IFCEmcardSoapProxy ( )

Constructor.

◆ IFCEmcardSoapProxy() [5/6]

EventDownloader::IFCEmcardSoapProxy::IFCEmcardSoapProxy ( soap_mode  iomode)

Constructor with engine input+output mode control.

◆ IFCEmcardSoapProxy() [6/6]

EventDownloader::IFCEmcardSoapProxy::IFCEmcardSoapProxy ( soap_mode  imode,
soap_mode  omode 
)

Constructor with engine input and output mode control.

◆ ~IFCEmcardSoapProxy() [2/2]

virtual EventDownloader::IFCEmcardSoapProxy::~IFCEmcardSoapProxy ( )
virtual

Destructor frees deserialized data.

Member Function Documentation

◆ CheckCard() [1/2]

int EventDownloader::IFCEmcardSoapProxy::CheckCard ( _ns1__CheckCard ns1__CheckCard,
_ns1__CheckCardResponse ns1__CheckCardResponse 
)
virtual

Web service operation 'CheckCard' (return error code or SOAP_OK)

Here is the call graph for this function:

◆ CheckCard() [2/2]

virtual int EventDownloader::IFCEmcardSoapProxy::CheckCard ( _ns1__CheckCard ns1__CheckCard,
_ns1__CheckCardResponse ns1__CheckCardResponse 
)
virtual

Web service operation 'CheckCard' (return error code or SOAP_OK)

◆ CheckStatus() [1/2]

int EventDownloader::IFCEmcardSoapProxy::CheckStatus ( _ns1__CheckStatus ns1__CheckStatus,
_ns1__CheckStatusResponse ns1__CheckStatusResponse 
)
virtual

Web service operation 'CheckStatus' (return error code or SOAP_OK)

Here is the call graph for this function:

◆ CheckStatus() [2/2]

virtual int EventDownloader::IFCEmcardSoapProxy::CheckStatus ( _ns1__CheckStatus ns1__CheckStatus,
_ns1__CheckStatusResponse ns1__CheckStatusResponse 
)
virtual

Web service operation 'CheckStatus' (return error code or SOAP_OK)

◆ ExportCardBlocking() [1/2]

int EventDownloader::IFCEmcardSoapProxy::ExportCardBlocking ( _ns1__ExportCardBlocking ns1__ExportCardBlocking,
_ns1__ExportCardBlockingResponse ns1__ExportCardBlockingResponse 
)
virtual

Web service operation 'ExportCardBlocking' (return error code or SOAP_OK)

Here is the call graph for this function:

◆ ExportCardBlocking() [2/2]

virtual int EventDownloader::IFCEmcardSoapProxy::ExportCardBlocking ( _ns1__ExportCardBlocking ns1__ExportCardBlocking,
_ns1__ExportCardBlockingResponse ns1__ExportCardBlockingResponse 
)
virtual

Web service operation 'ExportCardBlocking' (return error code or SOAP_OK)

◆ GenerateAllowedProvidersFile() [1/2]

int EventDownloader::IFCEmcardSoapProxy::GenerateAllowedProvidersFile ( _ns1__GenerateAllowedProvidersFile ns1__GenerateAllowedProvidersFile,
_ns1__GenerateAllowedProvidersFileResponse ns1__GenerateAllowedProvidersFileResponse 
)
virtual

Web service operation 'GenerateAllowedProvidersFile' (return error code or SOAP_OK)

Here is the call graph for this function:

◆ GenerateAllowedProvidersFile() [2/2]

virtual int EventDownloader::IFCEmcardSoapProxy::GenerateAllowedProvidersFile ( _ns1__GenerateAllowedProvidersFile ns1__GenerateAllowedProvidersFile,
_ns1__GenerateAllowedProvidersFileResponse ns1__GenerateAllowedProvidersFileResponse 
)
virtual

Web service operation 'GenerateAllowedProvidersFile' (return error code or SOAP_OK)

◆ GenerateEventFile() [1/2]

int EventDownloader::IFCEmcardSoapProxy::GenerateEventFile ( _ns1__GenerateEventFile ns1__GenerateEventFile,
_ns1__GenerateEventFileResponse ns1__GenerateEventFileResponse 
)
virtual

Web service operation 'GenerateEventFile' (return error code or SOAP_OK)

Here is the call graph for this function:

◆ GenerateEventFile() [2/2]

virtual int EventDownloader::IFCEmcardSoapProxy::GenerateEventFile ( _ns1__GenerateEventFile ns1__GenerateEventFile,
_ns1__GenerateEventFileResponse ns1__GenerateEventFileResponse 
)
virtual

Web service operation 'GenerateEventFile' (return error code or SOAP_OK)

◆ GenerateIncrementalEventFile() [1/2]

int EventDownloader::IFCEmcardSoapProxy::GenerateIncrementalEventFile ( _ns1__GenerateIncrementalEventFile ns1__GenerateIncrementalEventFile,
_ns1__GenerateIncrementalEventFileResponse ns1__GenerateIncrementalEventFileResponse 
)
virtual

Web service operation 'GenerateIncrementalEventFile' (return error code or SOAP_OK)

Here is the call graph for this function:
Here is the caller graph for this function:

◆ GenerateIncrementalEventFile() [2/2]

virtual int EventDownloader::IFCEmcardSoapProxy::GenerateIncrementalEventFile ( _ns1__GenerateIncrementalEventFile ns1__GenerateIncrementalEventFile,
_ns1__GenerateIncrementalEventFileResponse ns1__GenerateIncrementalEventFileResponse 
)
virtual

Web service operation 'GenerateIncrementalEventFile' (return error code or SOAP_OK)

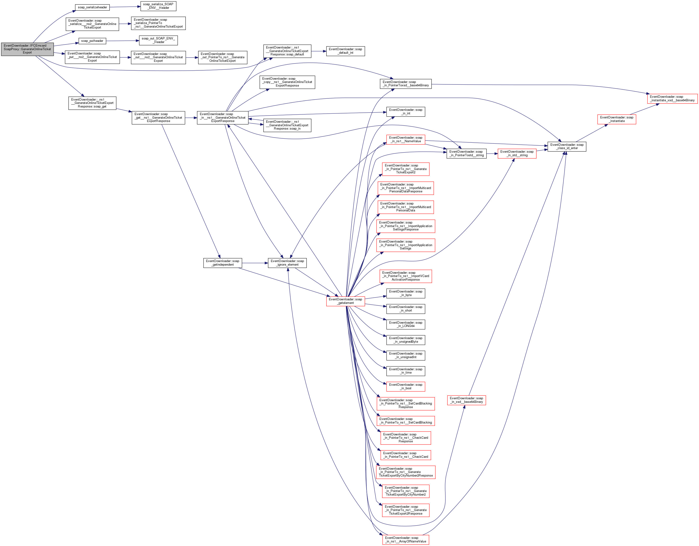
◆ GenerateOnlineTicketExport() [1/2]

int EventDownloader::IFCEmcardSoapProxy::GenerateOnlineTicketExport ( _ns1__GenerateOnlineTicketExport ns1__GenerateOnlineTicketExport,
_ns1__GenerateOnlineTicketExportResponse ns1__GenerateOnlineTicketExportResponse 
)
virtual

Web service operation 'GenerateOnlineTicketExport' (return error code or SOAP_OK)

Here is the call graph for this function:

◆ GenerateOnlineTicketExport() [2/2]

virtual int EventDownloader::IFCEmcardSoapProxy::GenerateOnlineTicketExport ( _ns1__GenerateOnlineTicketExport ns1__GenerateOnlineTicketExport,
_ns1__GenerateOnlineTicketExportResponse ns1__GenerateOnlineTicketExportResponse 
)
virtual

Web service operation 'GenerateOnlineTicketExport' (return error code or SOAP_OK)

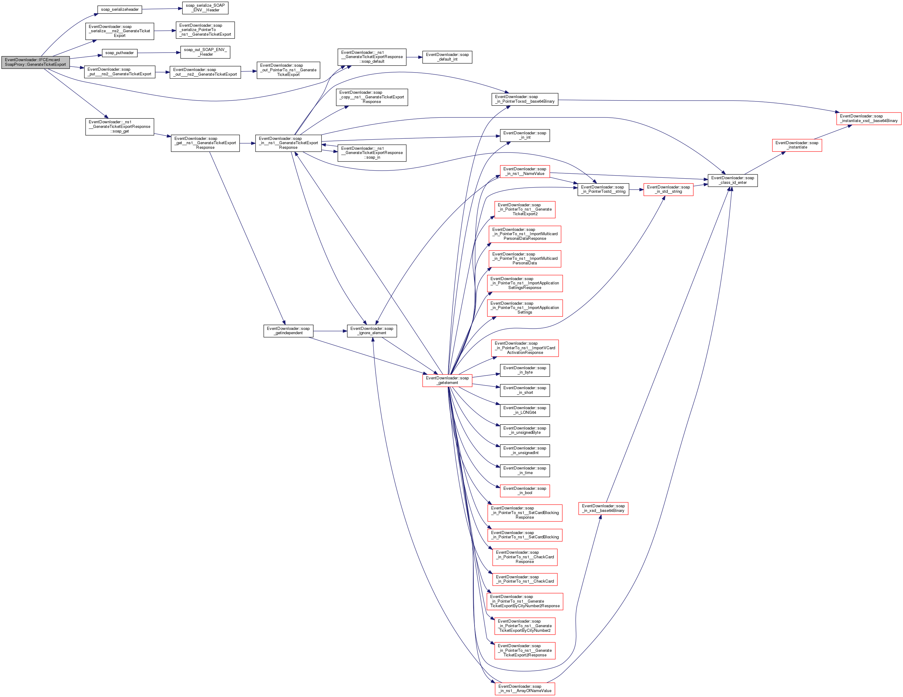
◆ GenerateTicketExport() [1/2]

int EventDownloader::IFCEmcardSoapProxy::GenerateTicketExport ( _ns1__GenerateTicketExport ns1__GenerateTicketExport,
_ns1__GenerateTicketExportResponse ns1__GenerateTicketExportResponse 
)
virtual

Web service operation 'GenerateTicketExport' (return error code or SOAP_OK)

Here is the call graph for this function:

◆ GenerateTicketExport() [2/2]

virtual int EventDownloader::IFCEmcardSoapProxy::GenerateTicketExport ( _ns1__GenerateTicketExport ns1__GenerateTicketExport,
_ns1__GenerateTicketExportResponse ns1__GenerateTicketExportResponse 
)
virtual

Web service operation 'GenerateTicketExport' (return error code or SOAP_OK)

◆ GenerateTicketExport2() [1/2]

int EventDownloader::IFCEmcardSoapProxy::GenerateTicketExport2 ( _ns1__GenerateTicketExport2 ns1__GenerateTicketExport2,
_ns1__GenerateTicketExport2Response ns1__GenerateTicketExport2Response 
)
virtual

Web service operation 'GenerateTicketExport2' (return error code or SOAP_OK)

Here is the call graph for this function:

◆ GenerateTicketExport2() [2/2]

virtual int EventDownloader::IFCEmcardSoapProxy::GenerateTicketExport2 ( _ns1__GenerateTicketExport2 ns1__GenerateTicketExport2,
_ns1__GenerateTicketExport2Response ns1__GenerateTicketExport2Response 
)
virtual

Web service operation 'GenerateTicketExport2' (return error code or SOAP_OK)

◆ GenerateTicketExportByCityNumber() [1/2]

int EventDownloader::IFCEmcardSoapProxy::GenerateTicketExportByCityNumber ( _ns1__GenerateTicketExportByCityNumber ns1__GenerateTicketExportByCityNumber,
_ns1__GenerateTicketExportByCityNumberResponse ns1__GenerateTicketExportByCityNumberResponse 
)
virtual

Web service operation 'GenerateTicketExportByCityNumber' (return error code or SOAP_OK)

Here is the call graph for this function:

◆ GenerateTicketExportByCityNumber() [2/2]

virtual int EventDownloader::IFCEmcardSoapProxy::GenerateTicketExportByCityNumber ( _ns1__GenerateTicketExportByCityNumber ns1__GenerateTicketExportByCityNumber,
_ns1__GenerateTicketExportByCityNumberResponse ns1__GenerateTicketExportByCityNumberResponse 
)
virtual

Web service operation 'GenerateTicketExportByCityNumber' (return error code or SOAP_OK)

◆ GenerateTicketExportByCityNumber2() [1/2]

int EventDownloader::IFCEmcardSoapProxy::GenerateTicketExportByCityNumber2 ( _ns1__GenerateTicketExportByCityNumber2 ns1__GenerateTicketExportByCityNumber2,
_ns1__GenerateTicketExportByCityNumber2Response ns1__GenerateTicketExportByCityNumber2Response 
)
virtual

Web service operation 'GenerateTicketExportByCityNumber2' (return error code or SOAP_OK)

Here is the call graph for this function:

◆ GenerateTicketExportByCityNumber2() [2/2]

virtual int EventDownloader::IFCEmcardSoapProxy::GenerateTicketExportByCityNumber2 ( _ns1__GenerateTicketExportByCityNumber2 ns1__GenerateTicketExportByCityNumber2,
_ns1__GenerateTicketExportByCityNumber2Response ns1__GenerateTicketExportByCityNumber2Response 
)
virtual

Web service operation 'GenerateTicketExportByCityNumber2' (return error code or SOAP_OK)

◆ IFCEmcardSoapProxy_init() [1/2]

void EventDownloader::IFCEmcardSoapProxy::IFCEmcardSoapProxy_init ( soap_mode  imode,
soap_mode  omode 
)
virtual

Initializer used by constructor.

Here is the caller graph for this function:

◆ IFCEmcardSoapProxy_init() [2/2]

virtual void EventDownloader::IFCEmcardSoapProxy::IFCEmcardSoapProxy_init ( soap_mode  imode,
soap_mode  omode 
)
virtual

Initializer used by constructor.

◆ ImportApplicationSettings() [1/2]

int EventDownloader::IFCEmcardSoapProxy::ImportApplicationSettings ( _ns1__ImportApplicationSettings ns1__ImportApplicationSettings,
_ns1__ImportApplicationSettingsResponse ns1__ImportApplicationSettingsResponse 
)
virtual

Web service operation 'ImportApplicationSettings' (return error code or SOAP_OK)

Here is the call graph for this function:

◆ ImportApplicationSettings() [2/2]

virtual int EventDownloader::IFCEmcardSoapProxy::ImportApplicationSettings ( _ns1__ImportApplicationSettings ns1__ImportApplicationSettings,
_ns1__ImportApplicationSettingsResponse ns1__ImportApplicationSettingsResponse 
)
virtual

Web service operation 'ImportApplicationSettings' (return error code or SOAP_OK)

◆ ImportCardBlocking() [1/2]

int EventDownloader::IFCEmcardSoapProxy::ImportCardBlocking ( _ns1__ImportCardBlocking ns1__ImportCardBlocking,
_ns1__ImportCardBlockingResponse ns1__ImportCardBlockingResponse 
)
virtual

Web service operation 'ImportCardBlocking' (return error code or SOAP_OK)

Here is the call graph for this function:

◆ ImportCardBlocking() [2/2]

virtual int EventDownloader::IFCEmcardSoapProxy::ImportCardBlocking ( _ns1__ImportCardBlocking ns1__ImportCardBlocking,
_ns1__ImportCardBlockingResponse ns1__ImportCardBlockingResponse 
)
virtual

Web service operation 'ImportCardBlocking' (return error code or SOAP_OK)

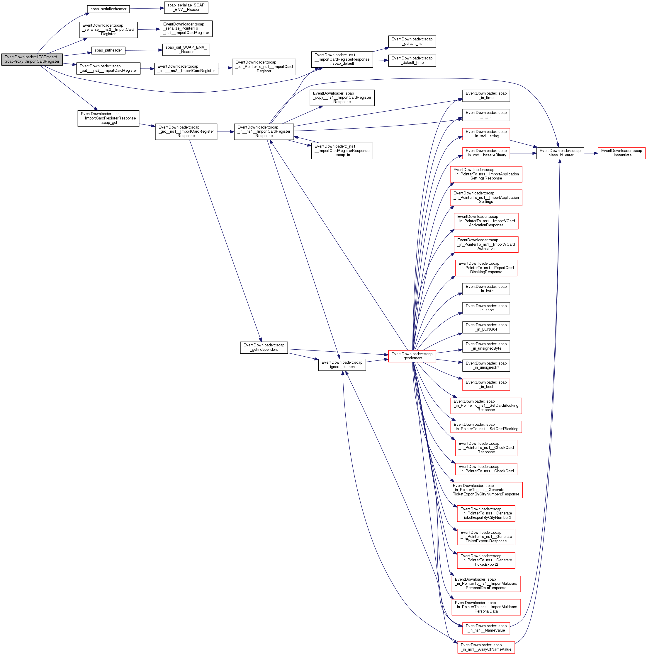
◆ ImportCardRegister() [1/2]

int EventDownloader::IFCEmcardSoapProxy::ImportCardRegister ( _ns1__ImportCardRegister ns1__ImportCardRegister,
_ns1__ImportCardRegisterResponse ns1__ImportCardRegisterResponse 
)
virtual

Web service operation 'ImportCardRegister' (return error code or SOAP_OK)

Here is the call graph for this function:

◆ ImportCardRegister() [2/2]

virtual int EventDownloader::IFCEmcardSoapProxy::ImportCardRegister ( _ns1__ImportCardRegister ns1__ImportCardRegister,
_ns1__ImportCardRegisterResponse ns1__ImportCardRegisterResponse 
)
virtual

Web service operation 'ImportCardRegister' (return error code or SOAP_OK)

◆ ImportCardRegisterUpdate() [1/2]

int EventDownloader::IFCEmcardSoapProxy::ImportCardRegisterUpdate ( _ns1__ImportCardRegisterUpdate ns1__ImportCardRegisterUpdate,
_ns1__ImportCardRegisterUpdateResponse ns1__ImportCardRegisterUpdateResponse 
)
virtual

Web service operation 'ImportCardRegisterUpdate' (return error code or SOAP_OK)

Here is the call graph for this function:

◆ ImportCardRegisterUpdate() [2/2]

virtual int EventDownloader::IFCEmcardSoapProxy::ImportCardRegisterUpdate ( _ns1__ImportCardRegisterUpdate ns1__ImportCardRegisterUpdate,
_ns1__ImportCardRegisterUpdateResponse ns1__ImportCardRegisterUpdateResponse 
)
virtual

Web service operation 'ImportCardRegisterUpdate' (return error code or SOAP_OK)

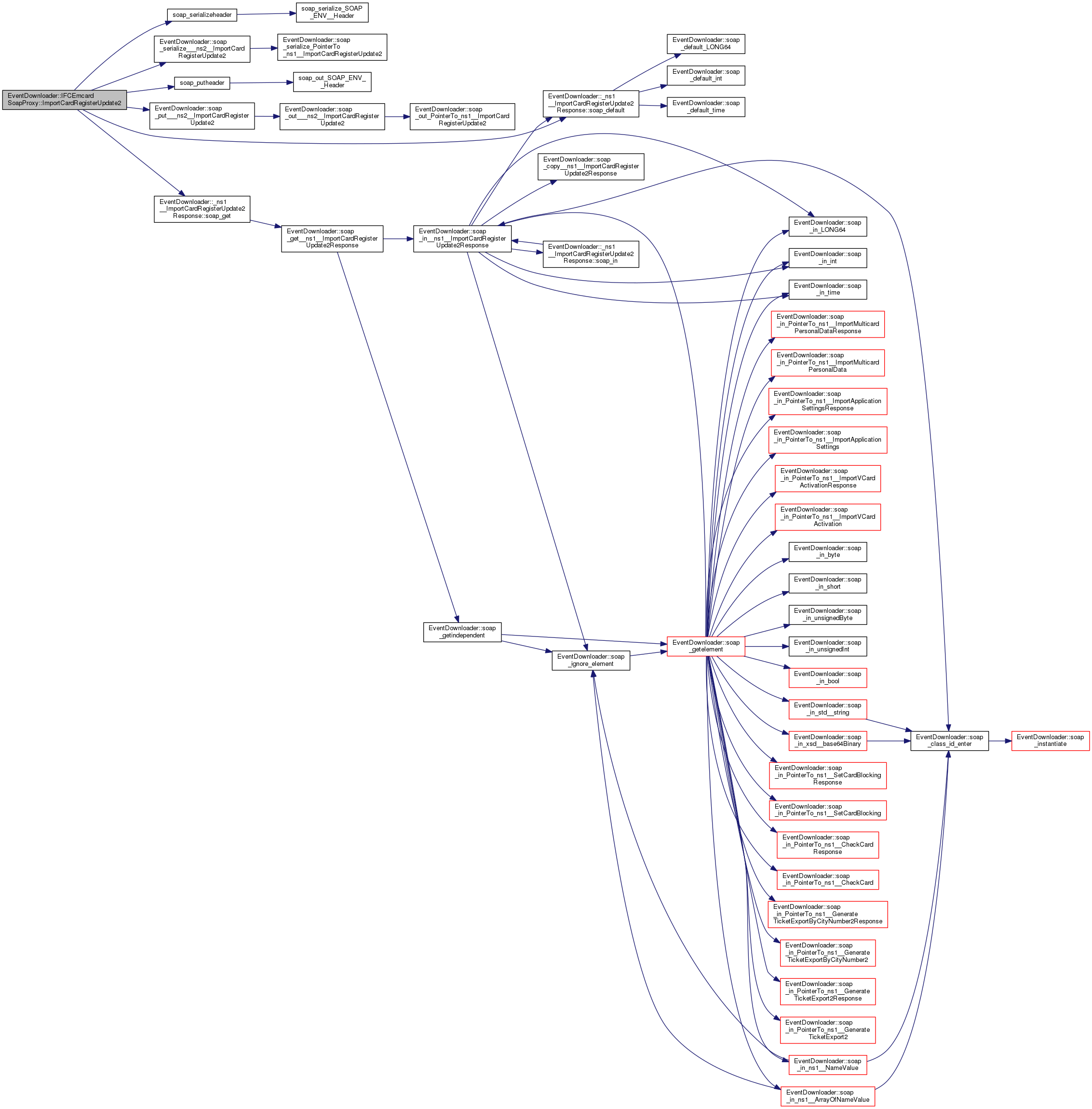
◆ ImportCardRegisterUpdate2() [1/2]

int EventDownloader::IFCEmcardSoapProxy::ImportCardRegisterUpdate2 ( _ns1__ImportCardRegisterUpdate2 ns1__ImportCardRegisterUpdate2,
_ns1__ImportCardRegisterUpdate2Response ns1__ImportCardRegisterUpdate2Response 
)
virtual

Web service operation 'ImportCardRegisterUpdate2' (return error code or SOAP_OK)

Here is the call graph for this function:

◆ ImportCardRegisterUpdate2() [2/2]

virtual int EventDownloader::IFCEmcardSoapProxy::ImportCardRegisterUpdate2 ( _ns1__ImportCardRegisterUpdate2 ns1__ImportCardRegisterUpdate2,
_ns1__ImportCardRegisterUpdate2Response ns1__ImportCardRegisterUpdate2Response 
)
virtual

Web service operation 'ImportCardRegisterUpdate2' (return error code or SOAP_OK)

◆ ImportMulticardPersonalData() [1/2]

int EventDownloader::IFCEmcardSoapProxy::ImportMulticardPersonalData ( _ns1__ImportMulticardPersonalData ns1__ImportMulticardPersonalData,
_ns1__ImportMulticardPersonalDataResponse ns1__ImportMulticardPersonalDataResponse 
)
virtual

Web service operation 'ImportMulticardPersonalData' (return error code or SOAP_OK)

Here is the call graph for this function:

◆ ImportMulticardPersonalData() [2/2]

virtual int EventDownloader::IFCEmcardSoapProxy::ImportMulticardPersonalData ( _ns1__ImportMulticardPersonalData ns1__ImportMulticardPersonalData,
_ns1__ImportMulticardPersonalDataResponse ns1__ImportMulticardPersonalDataResponse 
)
virtual

Web service operation 'ImportMulticardPersonalData' (return error code or SOAP_OK)

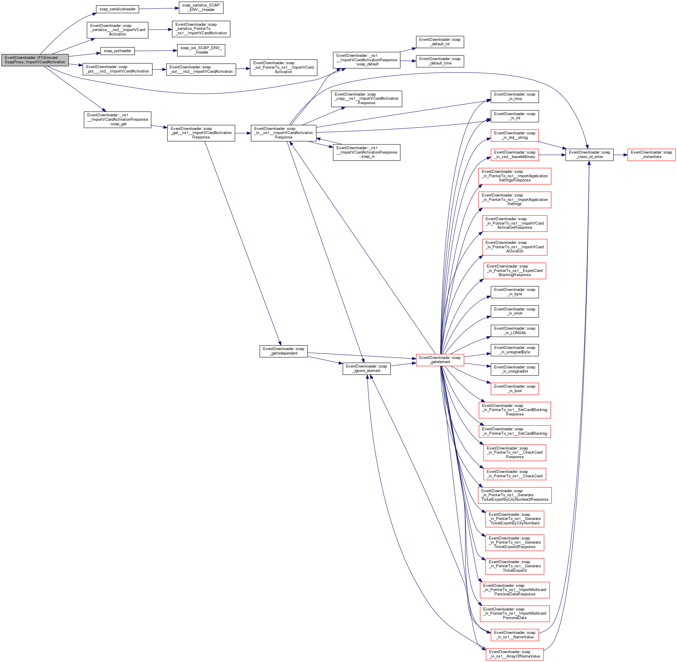
◆ ImportVCardActivation() [1/2]

int EventDownloader::IFCEmcardSoapProxy::ImportVCardActivation ( _ns1__ImportVCardActivation ns1__ImportVCardActivation,
_ns1__ImportVCardActivationResponse ns1__ImportVCardActivationResponse 
)
virtual

Web service operation 'ImportVCardActivation' (return error code or SOAP_OK)

Here is the call graph for this function:

◆ ImportVCardActivation() [2/2]

virtual int EventDownloader::IFCEmcardSoapProxy::ImportVCardActivation ( _ns1__ImportVCardActivation ns1__ImportVCardActivation,
_ns1__ImportVCardActivationResponse ns1__ImportVCardActivationResponse 
)
virtual

Web service operation 'ImportVCardActivation' (return error code or SOAP_OK)

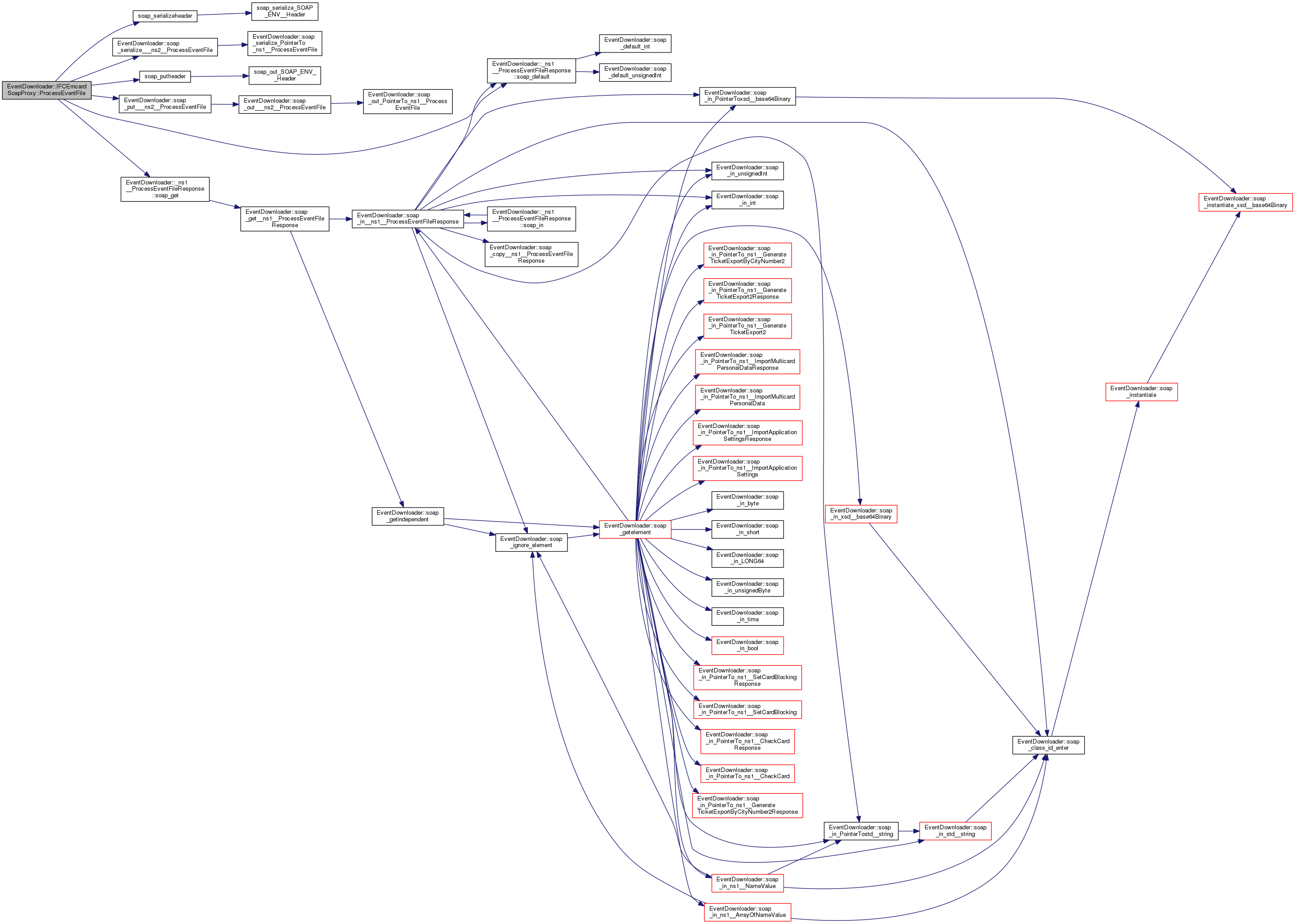
◆ ProcessEventFile() [1/2]

int EventDownloader::IFCEmcardSoapProxy::ProcessEventFile ( _ns1__ProcessEventFile ns1__ProcessEventFile,
_ns1__ProcessEventFileResponse ns1__ProcessEventFileResponse 
)
virtual

Web service operation 'ProcessEventFile' (return error code or SOAP_OK)

Here is the call graph for this function:

◆ ProcessEventFile() [2/2]

virtual int EventDownloader::IFCEmcardSoapProxy::ProcessEventFile ( _ns1__ProcessEventFile ns1__ProcessEventFile,
_ns1__ProcessEventFileResponse ns1__ProcessEventFileResponse 
)
virtual

Web service operation 'ProcessEventFile' (return error code or SOAP_OK)

◆ ProcessEventFile2() [1/2]

int EventDownloader::IFCEmcardSoapProxy::ProcessEventFile2 ( _ns1__ProcessEventFile2 ns1__ProcessEventFile2,
_ns1__ProcessEventFile2Response ns1__ProcessEventFile2Response 
)
virtual

Web service operation 'ProcessEventFile2' (return error code or SOAP_OK)

Here is the call graph for this function:
Here is the caller graph for this function:

◆ ProcessEventFile2() [2/2]

virtual int EventDownloader::IFCEmcardSoapProxy::ProcessEventFile2 ( _ns1__ProcessEventFile2 ns1__ProcessEventFile2,
_ns1__ProcessEventFile2Response ns1__ProcessEventFile2Response 
)
virtual

Web service operation 'ProcessEventFile2' (return error code or SOAP_OK)

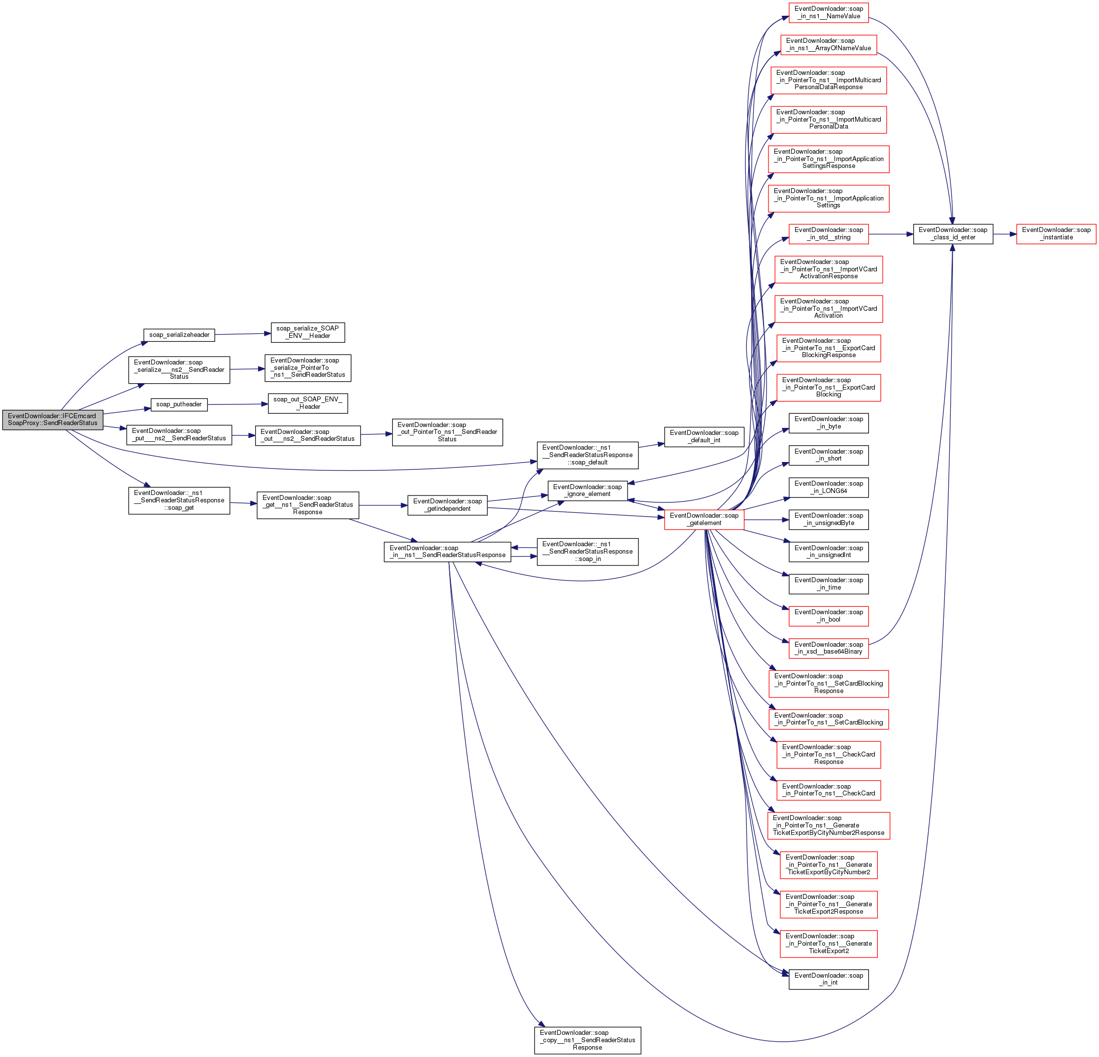
◆ SendReaderStatus() [1/2]

int EventDownloader::IFCEmcardSoapProxy::SendReaderStatus ( _ns1__SendReaderStatus ns1__SendReaderStatus,
_ns1__SendReaderStatusResponse ns1__SendReaderStatusResponse 
)
virtual

Web service operation 'SendReaderStatus' (return error code or SOAP_OK)

Here is the call graph for this function:
Here is the caller graph for this function:

◆ SendReaderStatus() [2/2]

virtual int EventDownloader::IFCEmcardSoapProxy::SendReaderStatus ( _ns1__SendReaderStatus ns1__SendReaderStatus,
_ns1__SendReaderStatusResponse ns1__SendReaderStatusResponse 
)
virtual

Web service operation 'SendReaderStatus' (return error code or SOAP_OK)

◆ SetCardBlocking() [1/2]

int EventDownloader::IFCEmcardSoapProxy::SetCardBlocking ( _ns1__SetCardBlocking ns1__SetCardBlocking,
_ns1__SetCardBlockingResponse ns1__SetCardBlockingResponse 
)
virtual

Web service operation 'SetCardBlocking' (return error code or SOAP_OK)

Here is the call graph for this function:

◆ SetCardBlocking() [2/2]

virtual int EventDownloader::IFCEmcardSoapProxy::SetCardBlocking ( _ns1__SetCardBlocking ns1__SetCardBlocking,
_ns1__SetCardBlockingResponse ns1__SetCardBlockingResponse 
)
virtual

Web service operation 'SetCardBlocking' (return error code or SOAP_OK)

◆ soap_fault() [1/2]

const SOAP_ENV__Fault * EventDownloader::IFCEmcardSoapProxy::soap_fault ( )
virtual

Get SOAP Fault structure (NULL when absent)

◆ soap_fault() [2/2]

virtual const SOAP_ENV__Fault * EventDownloader::IFCEmcardSoapProxy::soap_fault ( )
virtual

Get SOAP Fault structure (NULL when absent)

◆ soap_fault_detail() [1/2]

const char * EventDownloader::IFCEmcardSoapProxy::soap_fault_detail ( )
virtual

Get SOAP Fault detail as string (NULL when absent)

Here is the call graph for this function:

◆ soap_fault_detail() [2/2]

virtual const char * EventDownloader::IFCEmcardSoapProxy::soap_fault_detail ( )
virtual

Get SOAP Fault detail as string (NULL when absent)

◆ soap_fault_string() [1/2]

const char * EventDownloader::IFCEmcardSoapProxy::soap_fault_string ( )
virtual

Get SOAP Fault string (NULL when absent)

Here is the call graph for this function:
Here is the caller graph for this function:

◆ soap_fault_string() [2/2]

virtual const char * EventDownloader::IFCEmcardSoapProxy::soap_fault_string ( )
virtual

Get SOAP Fault string (NULL when absent)

◆ soap_noheader() [1/2]

void EventDownloader::IFCEmcardSoapProxy::soap_noheader ( )
virtual

Disables and removes SOAP Header from message.

◆ soap_noheader() [2/2]

virtual void EventDownloader::IFCEmcardSoapProxy::soap_noheader ( )
virtual

Disables and removes SOAP Header from message.

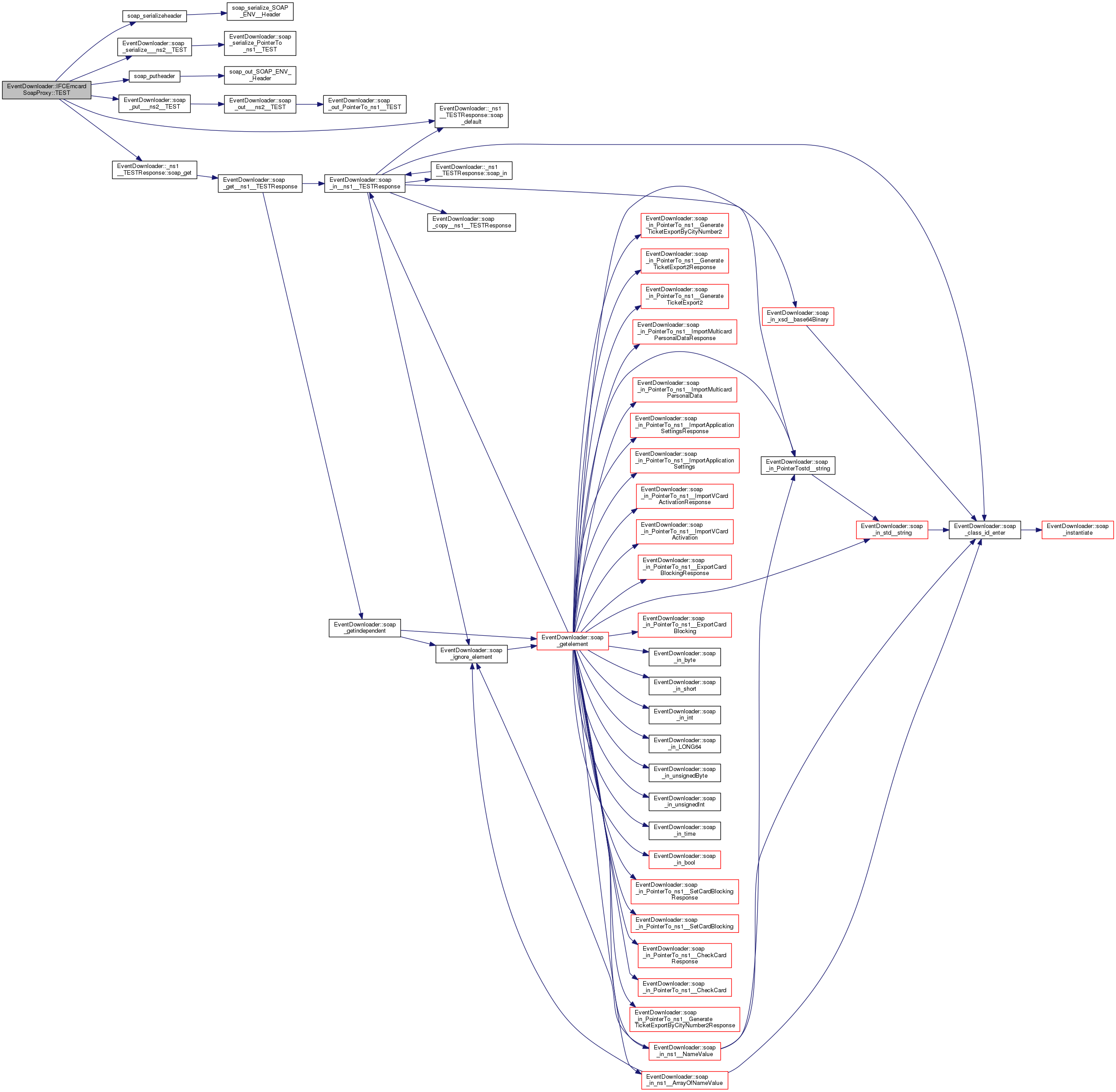
◆ TEST() [1/2]

int EventDownloader::IFCEmcardSoapProxy::TEST ( _ns1__TEST ns1__TEST,
_ns1__TESTResponse ns1__TESTResponse 
)
virtual

Web service operation 'TEST' (return error code or SOAP_OK)

Here is the call graph for this function:

◆ TEST() [2/2]

virtual int EventDownloader::IFCEmcardSoapProxy::TEST ( _ns1__TEST ns1__TEST,
_ns1__TESTResponse ns1__TESTResponse 
)
virtual

Web service operation 'TEST' (return error code or SOAP_OK)

◆ WriteProcessedEvents() [1/2]

int EventDownloader::IFCEmcardSoapProxy::WriteProcessedEvents ( _ns1__WriteProcessedEvents ns1__WriteProcessedEvents,
_ns1__WriteProcessedEventsResponse ns1__WriteProcessedEventsResponse 
)
virtual

Web service operation 'WriteProcessedEvents' (return error code or SOAP_OK)

Here is the call graph for this function:

◆ WriteProcessedEvents() [2/2]

virtual int EventDownloader::IFCEmcardSoapProxy::WriteProcessedEvents ( _ns1__WriteProcessedEvents ns1__WriteProcessedEvents,
_ns1__WriteProcessedEventsResponse ns1__WriteProcessedEventsResponse 
)
virtual

Web service operation 'WriteProcessedEvents' (return error code or SOAP_OK)

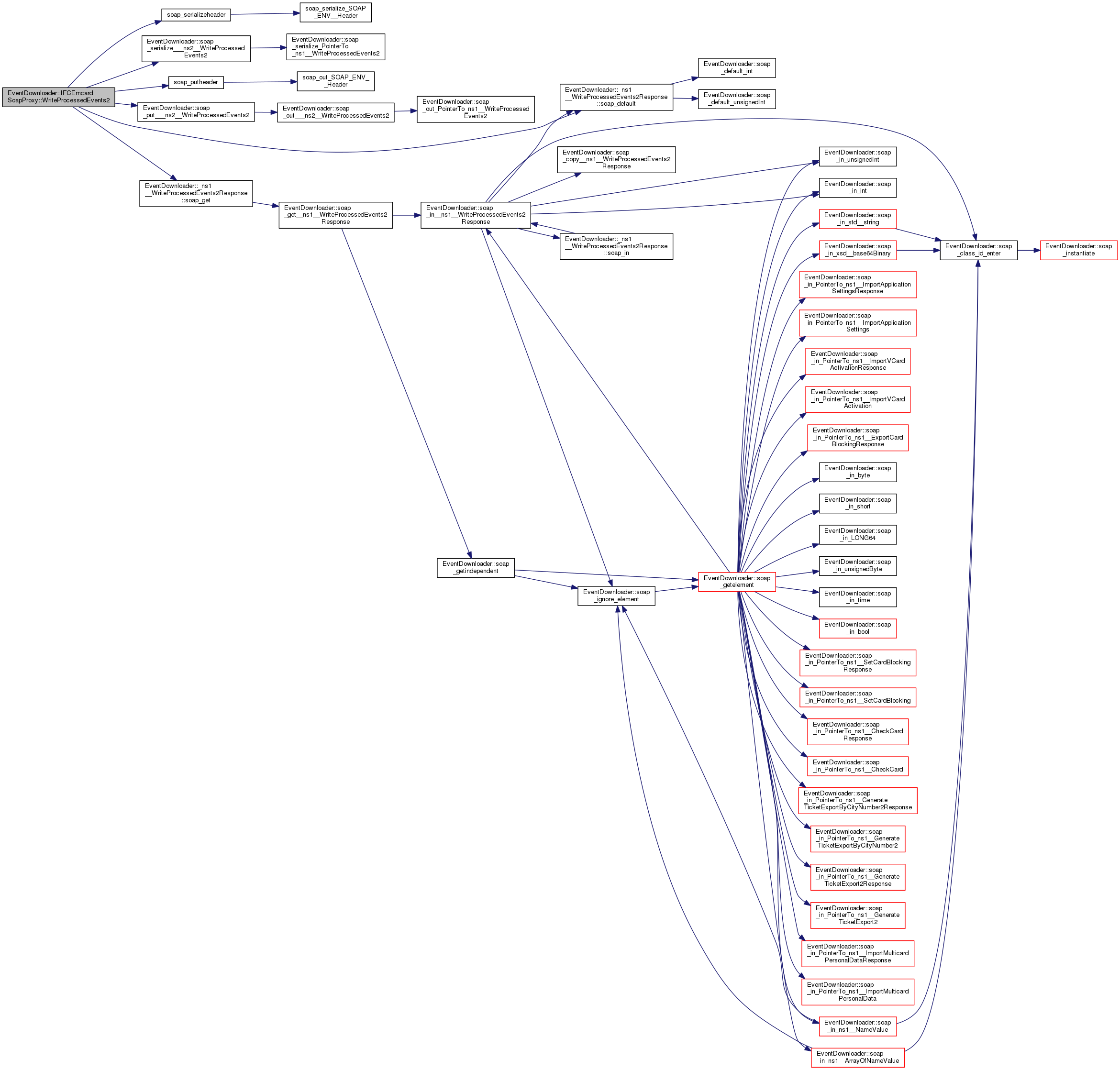
◆ WriteProcessedEvents2() [1/2]

int EventDownloader::IFCEmcardSoapProxy::WriteProcessedEvents2 ( _ns1__WriteProcessedEvents2 ns1__WriteProcessedEvents2,
_ns1__WriteProcessedEvents2Response ns1__WriteProcessedEvents2Response 
)
virtual

Web service operation 'WriteProcessedEvents2' (return error code or SOAP_OK)

Here is the call graph for this function:

◆ WriteProcessedEvents2() [2/2]

virtual int EventDownloader::IFCEmcardSoapProxy::WriteProcessedEvents2 ( _ns1__WriteProcessedEvents2 ns1__WriteProcessedEvents2,
_ns1__WriteProcessedEvents2Response ns1__WriteProcessedEvents2Response 
)
virtual

Web service operation 'WriteProcessedEvents2' (return error code or SOAP_OK)

Member Data Documentation

◆ soap_endpoint

const char * EventDownloader::IFCEmcardSoapProxy::soap_endpoint

Endpoint URL of service 'IFCEmcardSoapProxy' (change as needed)


The documentation for this class was generated from the following files: