|
AppCore
|
#include "envH.h"

Functions | |
| SOAP_FMAC3 void SOAP_FMAC4 | soap_serializeheader (struct soap *soap) |
| SOAP_FMAC3 int SOAP_FMAC4 | soap_putheader (struct soap *soap) |
| SOAP_FMAC3 int SOAP_FMAC4 | soap_getheader (struct soap *soap) |
| SOAP_FMAC3 void SOAP_FMAC4 | soap_header (struct soap *soap) |
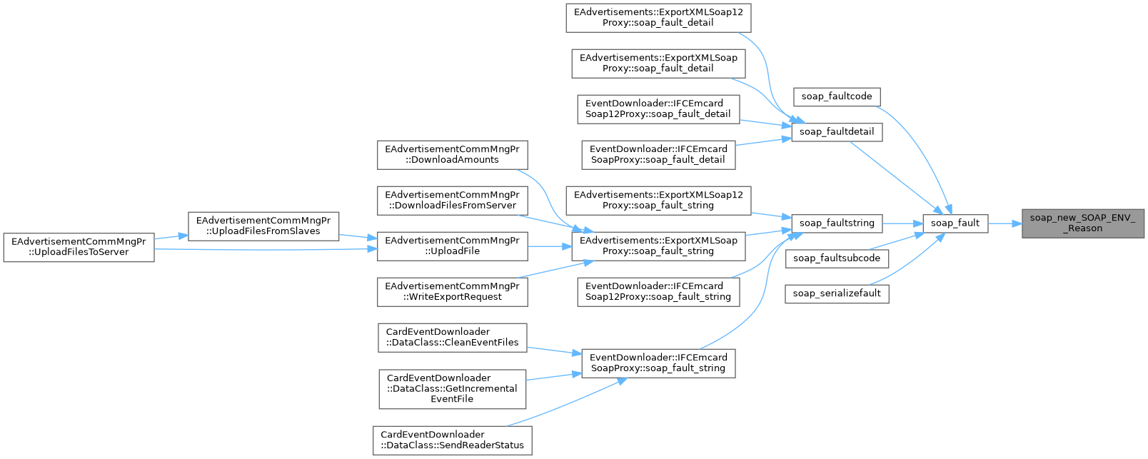
| SOAP_FMAC3 void SOAP_FMAC4 | soap_fault (struct soap *soap) |
| SOAP_FMAC3 void SOAP_FMAC4 | soap_serializefault (struct soap *soap) |
| SOAP_FMAC3 int SOAP_FMAC4 | soap_putfault (struct soap *soap) |
| SOAP_FMAC3 int SOAP_FMAC4 | soap_getfault (struct soap *soap) |
| SOAP_FMAC3 const char **SOAP_FMAC4 | soap_faultcode (struct soap *soap) |
| SOAP_FMAC3 const char **SOAP_FMAC4 | soap_faultsubcode (struct soap *soap) |
| SOAP_FMAC3 const char **SOAP_FMAC4 | soap_faultstring (struct soap *soap) |
| SOAP_FMAC3 const char **SOAP_FMAC4 | soap_faultdetail (struct soap *soap) |
| SOAP_FMAC3 int SOAP_FMAC4 | soap_getindependent (struct soap *soap) |
| SOAP_FMAC3 void *SOAP_FMAC4 | soap_getelement (struct soap *soap, int *type) |
| SOAP_FMAC3 int SOAP_FMAC4 | soap_ignore_element (struct soap *soap) |
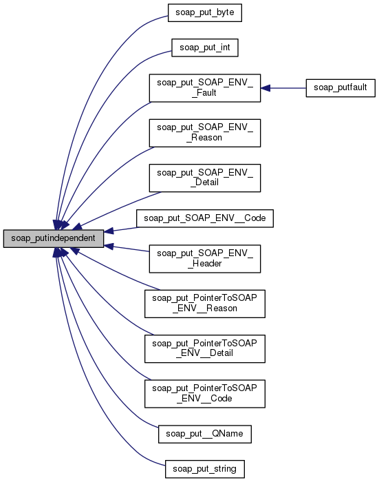
| SOAP_FMAC3 int SOAP_FMAC4 | soap_putindependent (struct soap *soap) |
| SOAP_FMAC3 int SOAP_FMAC4 | soap_putelement (struct soap *soap, const void *ptr, const char *tag, int id, int type) |
| SOAP_FMAC3 void SOAP_FMAC4 | soap_markelement (struct soap *soap, const void *ptr, int type) |
| SOAP_FMAC3 void *SOAP_FMAC4 | soap_instantiate (struct soap *soap, int t, const char *type, const char *arrayType, size_t *n) |
| SOAP_FMAC3 int SOAP_FMAC4 | soap_fdelete (struct soap_clist *p) |
| SOAP_FMAC3 void *SOAP_FMAC4 | soap_class_id_enter (struct soap *soap, const char *id, void *p, int t, size_t n, const char *type, const char *arrayType) |
| SOAP_FMAC3 void SOAP_FMAC4 | soap_default_byte (struct soap *soap, char *a) |
| SOAP_FMAC3 int SOAP_FMAC4 | soap_put_byte (struct soap *soap, const char *a, const char *tag, const char *type) |
| SOAP_FMAC3 int SOAP_FMAC4 | soap_out_byte (struct soap *soap, const char *tag, int id, const char *a, const char *type) |
| SOAP_FMAC3 char *SOAP_FMAC4 | soap_get_byte (struct soap *soap, char *p, const char *tag, const char *type) |
| SOAP_FMAC3 char *SOAP_FMAC4 | soap_in_byte (struct soap *soap, const char *tag, char *a, const char *type) |
| SOAP_FMAC3 void SOAP_FMAC4 | soap_default_int (struct soap *soap, int *a) |
| SOAP_FMAC3 int SOAP_FMAC4 | soap_put_int (struct soap *soap, const int *a, const char *tag, const char *type) |
| SOAP_FMAC3 int SOAP_FMAC4 | soap_out_int (struct soap *soap, const char *tag, int id, const int *a, const char *type) |
| SOAP_FMAC3 int *SOAP_FMAC4 | soap_get_int (struct soap *soap, int *p, const char *tag, const char *type) |
| SOAP_FMAC3 int *SOAP_FMAC4 | soap_in_int (struct soap *soap, const char *tag, int *a, const char *type) |
| SOAP_FMAC3 void SOAP_FMAC4 | soap_default_SOAP_ENV__Fault (struct soap *soap, struct SOAP_ENV__Fault *a) |
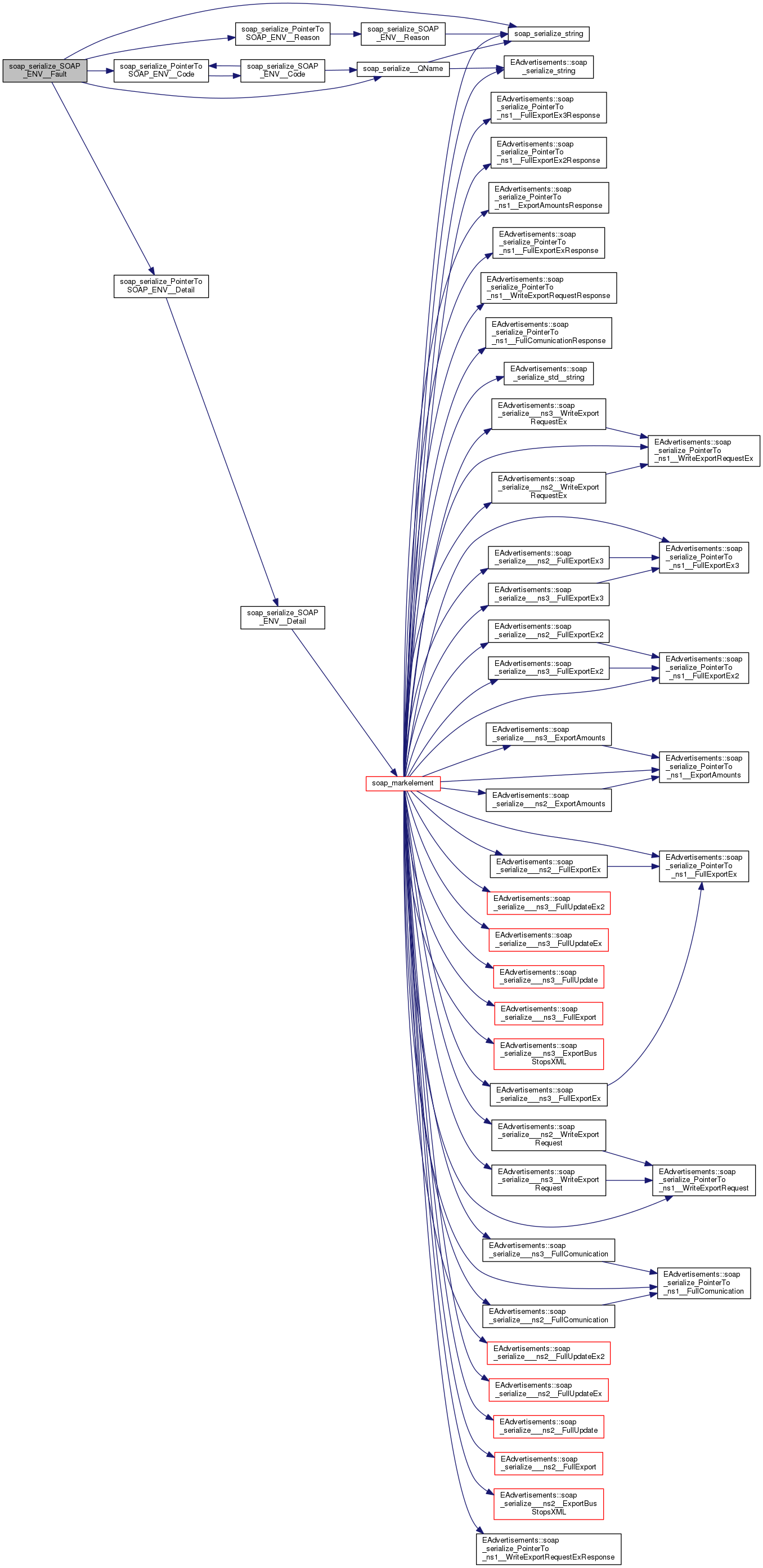
| SOAP_FMAC3 void SOAP_FMAC4 | soap_serialize_SOAP_ENV__Fault (struct soap *soap, const struct SOAP_ENV__Fault *a) |
| SOAP_FMAC3 int SOAP_FMAC4 | soap_put_SOAP_ENV__Fault (struct soap *soap, const struct SOAP_ENV__Fault *a, const char *tag, const char *type) |
| SOAP_FMAC3 int SOAP_FMAC4 | soap_out_SOAP_ENV__Fault (struct soap *soap, const char *tag, int id, const struct SOAP_ENV__Fault *a, const char *type) |
| SOAP_FMAC3 struct SOAP_ENV__Fault *SOAP_FMAC4 | soap_get_SOAP_ENV__Fault (struct soap *soap, struct SOAP_ENV__Fault *p, const char *tag, const char *type) |
| SOAP_FMAC3 struct SOAP_ENV__Fault *SOAP_FMAC4 | soap_in_SOAP_ENV__Fault (struct soap *soap, const char *tag, struct SOAP_ENV__Fault *a, const char *type) |
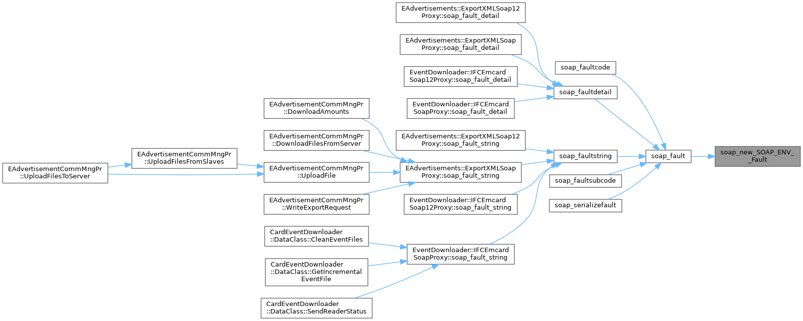
| SOAP_FMAC5 struct SOAP_ENV__Fault *SOAP_FMAC6 | soap_new_SOAP_ENV__Fault (struct soap *soap, int n) |
| SOAP_FMAC5 void SOAP_FMAC6 | soap_delete_SOAP_ENV__Fault (struct soap *soap, struct SOAP_ENV__Fault *p) |
| SOAP_FMAC3 struct SOAP_ENV__Fault *SOAP_FMAC4 | soap_instantiate_SOAP_ENV__Fault (struct soap *soap, int n, const char *type, const char *arrayType, size_t *size) |
| SOAP_FMAC3 void SOAP_FMAC4 | soap_copy_SOAP_ENV__Fault (struct soap *soap, int st, int tt, void *p, size_t len, const void *q, size_t n) |
| SOAP_FMAC3 void SOAP_FMAC4 | soap_default_SOAP_ENV__Reason (struct soap *soap, struct SOAP_ENV__Reason *a) |
| SOAP_FMAC3 void SOAP_FMAC4 | soap_serialize_SOAP_ENV__Reason (struct soap *soap, const struct SOAP_ENV__Reason *a) |
| SOAP_FMAC3 int SOAP_FMAC4 | soap_put_SOAP_ENV__Reason (struct soap *soap, const struct SOAP_ENV__Reason *a, const char *tag, const char *type) |
| SOAP_FMAC3 int SOAP_FMAC4 | soap_out_SOAP_ENV__Reason (struct soap *soap, const char *tag, int id, const struct SOAP_ENV__Reason *a, const char *type) |
| SOAP_FMAC3 struct SOAP_ENV__Reason *SOAP_FMAC4 | soap_get_SOAP_ENV__Reason (struct soap *soap, struct SOAP_ENV__Reason *p, const char *tag, const char *type) |
| SOAP_FMAC3 struct SOAP_ENV__Reason *SOAP_FMAC4 | soap_in_SOAP_ENV__Reason (struct soap *soap, const char *tag, struct SOAP_ENV__Reason *a, const char *type) |
| SOAP_FMAC5 struct SOAP_ENV__Reason *SOAP_FMAC6 | soap_new_SOAP_ENV__Reason (struct soap *soap, int n) |
| SOAP_FMAC5 void SOAP_FMAC6 | soap_delete_SOAP_ENV__Reason (struct soap *soap, struct SOAP_ENV__Reason *p) |
| SOAP_FMAC3 struct SOAP_ENV__Reason *SOAP_FMAC4 | soap_instantiate_SOAP_ENV__Reason (struct soap *soap, int n, const char *type, const char *arrayType, size_t *size) |
| SOAP_FMAC3 void SOAP_FMAC4 | soap_copy_SOAP_ENV__Reason (struct soap *soap, int st, int tt, void *p, size_t len, const void *q, size_t n) |
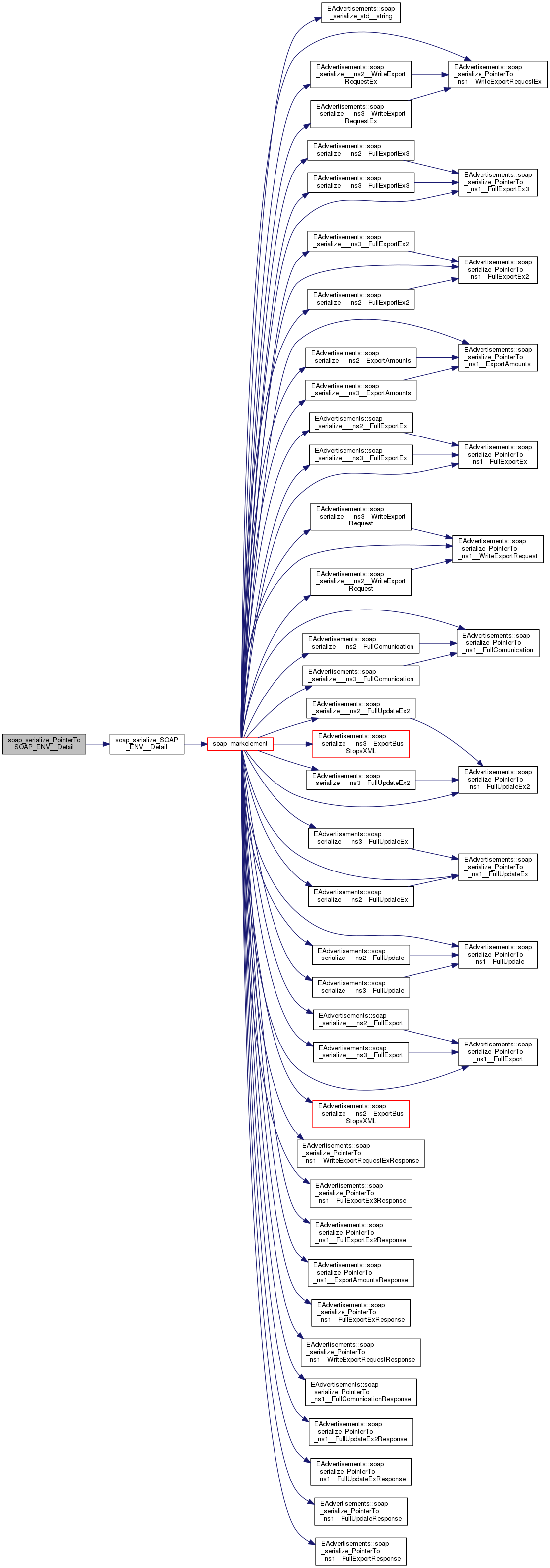
| SOAP_FMAC3 void SOAP_FMAC4 | soap_default_SOAP_ENV__Detail (struct soap *soap, struct SOAP_ENV__Detail *a) |
| SOAP_FMAC3 void SOAP_FMAC4 | soap_serialize_SOAP_ENV__Detail (struct soap *soap, const struct SOAP_ENV__Detail *a) |
| SOAP_FMAC3 int SOAP_FMAC4 | soap_put_SOAP_ENV__Detail (struct soap *soap, const struct SOAP_ENV__Detail *a, const char *tag, const char *type) |
| SOAP_FMAC3 int SOAP_FMAC4 | soap_out_SOAP_ENV__Detail (struct soap *soap, const char *tag, int id, const struct SOAP_ENV__Detail *a, const char *type) |
| SOAP_FMAC3 struct SOAP_ENV__Detail *SOAP_FMAC4 | soap_get_SOAP_ENV__Detail (struct soap *soap, struct SOAP_ENV__Detail *p, const char *tag, const char *type) |
| SOAP_FMAC3 struct SOAP_ENV__Detail *SOAP_FMAC4 | soap_in_SOAP_ENV__Detail (struct soap *soap, const char *tag, struct SOAP_ENV__Detail *a, const char *type) |
| SOAP_FMAC5 struct SOAP_ENV__Detail *SOAP_FMAC6 | soap_new_SOAP_ENV__Detail (struct soap *soap, int n) |
| SOAP_FMAC5 void SOAP_FMAC6 | soap_delete_SOAP_ENV__Detail (struct soap *soap, struct SOAP_ENV__Detail *p) |
| SOAP_FMAC3 struct SOAP_ENV__Detail *SOAP_FMAC4 | soap_instantiate_SOAP_ENV__Detail (struct soap *soap, int n, const char *type, const char *arrayType, size_t *size) |
| SOAP_FMAC3 void SOAP_FMAC4 | soap_copy_SOAP_ENV__Detail (struct soap *soap, int st, int tt, void *p, size_t len, const void *q, size_t n) |
| SOAP_FMAC3 void SOAP_FMAC4 | soap_default_SOAP_ENV__Code (struct soap *soap, struct SOAP_ENV__Code *a) |
| SOAP_FMAC3 void SOAP_FMAC4 | soap_serialize_SOAP_ENV__Code (struct soap *soap, const struct SOAP_ENV__Code *a) |
| SOAP_FMAC3 int SOAP_FMAC4 | soap_put_SOAP_ENV__Code (struct soap *soap, const struct SOAP_ENV__Code *a, const char *tag, const char *type) |
| SOAP_FMAC3 int SOAP_FMAC4 | soap_out_SOAP_ENV__Code (struct soap *soap, const char *tag, int id, const struct SOAP_ENV__Code *a, const char *type) |
| SOAP_FMAC3 struct SOAP_ENV__Code *SOAP_FMAC4 | soap_get_SOAP_ENV__Code (struct soap *soap, struct SOAP_ENV__Code *p, const char *tag, const char *type) |
| SOAP_FMAC3 struct SOAP_ENV__Code *SOAP_FMAC4 | soap_in_SOAP_ENV__Code (struct soap *soap, const char *tag, struct SOAP_ENV__Code *a, const char *type) |
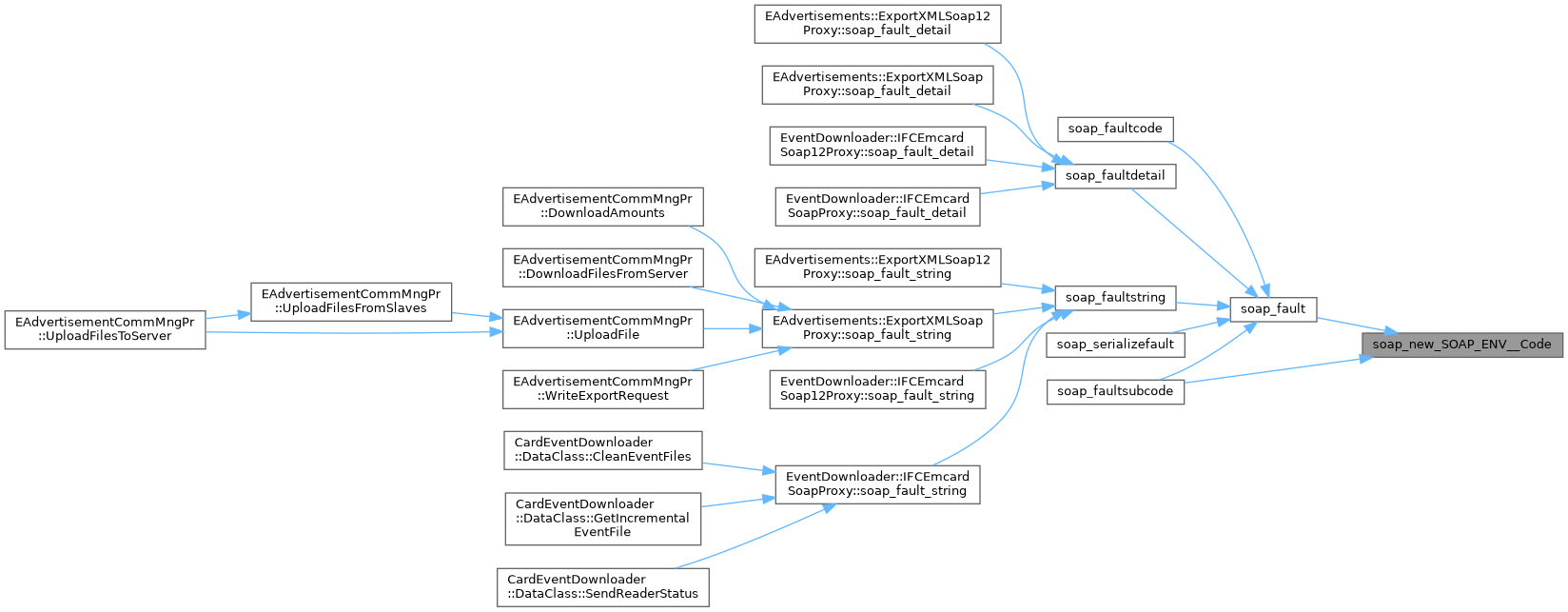
| SOAP_FMAC5 struct SOAP_ENV__Code *SOAP_FMAC6 | soap_new_SOAP_ENV__Code (struct soap *soap, int n) |
| SOAP_FMAC5 void SOAP_FMAC6 | soap_delete_SOAP_ENV__Code (struct soap *soap, struct SOAP_ENV__Code *p) |
| SOAP_FMAC3 struct SOAP_ENV__Code *SOAP_FMAC4 | soap_instantiate_SOAP_ENV__Code (struct soap *soap, int n, const char *type, const char *arrayType, size_t *size) |
| SOAP_FMAC3 void SOAP_FMAC4 | soap_copy_SOAP_ENV__Code (struct soap *soap, int st, int tt, void *p, size_t len, const void *q, size_t n) |
| SOAP_FMAC3 void SOAP_FMAC4 | soap_default_SOAP_ENV__Header (struct soap *soap, struct SOAP_ENV__Header *a) |
| SOAP_FMAC3 void SOAP_FMAC4 | soap_serialize_SOAP_ENV__Header (struct soap *soap, const struct SOAP_ENV__Header *a) |
| SOAP_FMAC3 int SOAP_FMAC4 | soap_put_SOAP_ENV__Header (struct soap *soap, const struct SOAP_ENV__Header *a, const char *tag, const char *type) |
| SOAP_FMAC3 int SOAP_FMAC4 | soap_out_SOAP_ENV__Header (struct soap *soap, const char *tag, int id, const struct SOAP_ENV__Header *a, const char *type) |
| SOAP_FMAC3 struct SOAP_ENV__Header *SOAP_FMAC4 | soap_get_SOAP_ENV__Header (struct soap *soap, struct SOAP_ENV__Header *p, const char *tag, const char *type) |
| SOAP_FMAC3 struct SOAP_ENV__Header *SOAP_FMAC4 | soap_in_SOAP_ENV__Header (struct soap *soap, const char *tag, struct SOAP_ENV__Header *a, const char *type) |
| SOAP_FMAC5 struct SOAP_ENV__Header *SOAP_FMAC6 | soap_new_SOAP_ENV__Header (struct soap *soap, int n) |
| SOAP_FMAC5 void SOAP_FMAC6 | soap_delete_SOAP_ENV__Header (struct soap *soap, struct SOAP_ENV__Header *p) |
| SOAP_FMAC3 struct SOAP_ENV__Header *SOAP_FMAC4 | soap_instantiate_SOAP_ENV__Header (struct soap *soap, int n, const char *type, const char *arrayType, size_t *size) |
| SOAP_FMAC3 void SOAP_FMAC4 | soap_copy_SOAP_ENV__Header (struct soap *soap, int st, int tt, void *p, size_t len, const void *q, size_t n) |
| SOAP_FMAC3 void SOAP_FMAC4 | soap_serialize_PointerToSOAP_ENV__Reason (struct soap *soap, struct SOAP_ENV__Reason *const *a) |
| SOAP_FMAC3 int SOAP_FMAC4 | soap_put_PointerToSOAP_ENV__Reason (struct soap *soap, struct SOAP_ENV__Reason *const *a, const char *tag, const char *type) |
| SOAP_FMAC3 int SOAP_FMAC4 | soap_out_PointerToSOAP_ENV__Reason (struct soap *soap, const char *tag, int id, struct SOAP_ENV__Reason *const *a, const char *type) |
| SOAP_FMAC3 struct SOAP_ENV__Reason **SOAP_FMAC4 | soap_get_PointerToSOAP_ENV__Reason (struct soap *soap, struct SOAP_ENV__Reason **p, const char *tag, const char *type) |
| SOAP_FMAC3 struct SOAP_ENV__Reason **SOAP_FMAC4 | soap_in_PointerToSOAP_ENV__Reason (struct soap *soap, const char *tag, struct SOAP_ENV__Reason **a, const char *type) |
| SOAP_FMAC3 void SOAP_FMAC4 | soap_serialize_PointerToSOAP_ENV__Detail (struct soap *soap, struct SOAP_ENV__Detail *const *a) |
| SOAP_FMAC3 int SOAP_FMAC4 | soap_put_PointerToSOAP_ENV__Detail (struct soap *soap, struct SOAP_ENV__Detail *const *a, const char *tag, const char *type) |
| SOAP_FMAC3 int SOAP_FMAC4 | soap_out_PointerToSOAP_ENV__Detail (struct soap *soap, const char *tag, int id, struct SOAP_ENV__Detail *const *a, const char *type) |
| SOAP_FMAC3 struct SOAP_ENV__Detail **SOAP_FMAC4 | soap_get_PointerToSOAP_ENV__Detail (struct soap *soap, struct SOAP_ENV__Detail **p, const char *tag, const char *type) |
| SOAP_FMAC3 struct SOAP_ENV__Detail **SOAP_FMAC4 | soap_in_PointerToSOAP_ENV__Detail (struct soap *soap, const char *tag, struct SOAP_ENV__Detail **a, const char *type) |
| SOAP_FMAC3 void SOAP_FMAC4 | soap_serialize_PointerToSOAP_ENV__Code (struct soap *soap, struct SOAP_ENV__Code *const *a) |
| SOAP_FMAC3 int SOAP_FMAC4 | soap_put_PointerToSOAP_ENV__Code (struct soap *soap, struct SOAP_ENV__Code *const *a, const char *tag, const char *type) |
| SOAP_FMAC3 int SOAP_FMAC4 | soap_out_PointerToSOAP_ENV__Code (struct soap *soap, const char *tag, int id, struct SOAP_ENV__Code *const *a, const char *type) |
| SOAP_FMAC3 struct SOAP_ENV__Code **SOAP_FMAC4 | soap_get_PointerToSOAP_ENV__Code (struct soap *soap, struct SOAP_ENV__Code **p, const char *tag, const char *type) |
| SOAP_FMAC3 struct SOAP_ENV__Code **SOAP_FMAC4 | soap_in_PointerToSOAP_ENV__Code (struct soap *soap, const char *tag, struct SOAP_ENV__Code **a, const char *type) |
| SOAP_FMAC3 void SOAP_FMAC4 | soap_default__QName (struct soap *soap, char **a) |
| SOAP_FMAC3 void SOAP_FMAC4 | soap_serialize__QName (struct soap *soap, char *const *a) |
| SOAP_FMAC3 int SOAP_FMAC4 | soap_put__QName (struct soap *soap, char *const *a, const char *tag, const char *type) |
| SOAP_FMAC3 int SOAP_FMAC4 | soap_out__QName (struct soap *soap, const char *tag, int id, char *const *a, const char *type) |
| SOAP_FMAC3 char **SOAP_FMAC4 | soap_get__QName (struct soap *soap, char **p, const char *tag, const char *type) |
| SOAP_FMAC3 char **SOAP_FMAC4 | soap_in__QName (struct soap *soap, const char *tag, char **a, const char *type) |
| SOAP_FMAC3 void SOAP_FMAC4 | soap_default_string (struct soap *soap, char **a) |
| SOAP_FMAC3 void SOAP_FMAC4 | soap_serialize_string (struct soap *soap, char *const *a) |
| SOAP_FMAC3 int SOAP_FMAC4 | soap_put_string (struct soap *soap, char *const *a, const char *tag, const char *type) |
| SOAP_FMAC3 int SOAP_FMAC4 | soap_out_string (struct soap *soap, const char *tag, int id, char *const *a, const char *type) |
| SOAP_FMAC3 char **SOAP_FMAC4 | soap_get_string (struct soap *soap, char **p, const char *tag, const char *type) |
| SOAP_FMAC3 char **SOAP_FMAC4 | soap_in_string (struct soap *soap, const char *tag, char **a, const char *type) |
| SOAP_FMAC3 void* SOAP_FMAC4 soap_class_id_enter | ( | struct soap * | soap, |
| const char * | id, | ||
| void * | p, | ||
| int | t, | ||
| size_t | n, | ||
| const char * | type, | ||
| const char * | arrayType | ||
| ) |

| SOAP_FMAC3 void SOAP_FMAC4 soap_copy_SOAP_ENV__Code | ( | struct soap * | soap, |
| int | st, | ||
| int | tt, | ||
| void * | p, | ||
| size_t | len, | ||
| const void * | q, | ||
| size_t | n | ||
| ) |
| SOAP_FMAC3 void SOAP_FMAC4 soap_copy_SOAP_ENV__Detail | ( | struct soap * | soap, |
| int | st, | ||
| int | tt, | ||
| void * | p, | ||
| size_t | len, | ||
| const void * | q, | ||
| size_t | n | ||
| ) |
| SOAP_FMAC3 void SOAP_FMAC4 soap_copy_SOAP_ENV__Fault | ( | struct soap * | soap, |
| int | st, | ||
| int | tt, | ||
| void * | p, | ||
| size_t | len, | ||
| const void * | q, | ||
| size_t | n | ||
| ) |
| SOAP_FMAC3 void SOAP_FMAC4 soap_copy_SOAP_ENV__Header | ( | struct soap * | soap, |
| int | st, | ||
| int | tt, | ||
| void * | p, | ||
| size_t | len, | ||
| const void * | q, | ||
| size_t | n | ||
| ) |
| SOAP_FMAC3 void SOAP_FMAC4 soap_copy_SOAP_ENV__Reason | ( | struct soap * | soap, |
| int | st, | ||
| int | tt, | ||
| void * | p, | ||
| size_t | len, | ||
| const void * | q, | ||
| size_t | n | ||
| ) |
| SOAP_FMAC3 void SOAP_FMAC4 soap_default__QName | ( | struct soap * | soap, |
| char ** | a | ||
| ) |


| SOAP_FMAC3 void SOAP_FMAC4 soap_default_byte | ( | struct soap * | soap, |
| char * | a | ||
| ) |
| SOAP_FMAC3 void SOAP_FMAC4 soap_default_int | ( | struct soap * | soap, |
| int * | a | ||
| ) |
| SOAP_FMAC3 void SOAP_FMAC4 soap_default_SOAP_ENV__Code | ( | struct soap * | soap, |
| struct SOAP_ENV__Code * | a | ||
| ) |


| SOAP_FMAC3 void SOAP_FMAC4 soap_default_SOAP_ENV__Detail | ( | struct soap * | soap, |
| struct SOAP_ENV__Detail * | a | ||
| ) |

| SOAP_FMAC3 void SOAP_FMAC4 soap_default_SOAP_ENV__Fault | ( | struct soap * | soap, |
| struct SOAP_ENV__Fault * | a | ||
| ) |


| SOAP_FMAC3 void SOAP_FMAC4 soap_default_SOAP_ENV__Header | ( | struct soap * | soap, |
| struct SOAP_ENV__Header * | a | ||
| ) |

| SOAP_FMAC3 void SOAP_FMAC4 soap_default_SOAP_ENV__Reason | ( | struct soap * | soap, |
| struct SOAP_ENV__Reason * | a | ||
| ) |


| SOAP_FMAC3 void SOAP_FMAC4 soap_default_string | ( | struct soap * | soap, |
| char ** | a | ||
| ) |

| SOAP_FMAC5 void SOAP_FMAC6 soap_delete_SOAP_ENV__Code | ( | struct soap * | soap, |
| struct SOAP_ENV__Code * | p | ||
| ) |
| SOAP_FMAC5 void SOAP_FMAC6 soap_delete_SOAP_ENV__Detail | ( | struct soap * | soap, |
| struct SOAP_ENV__Detail * | p | ||
| ) |
| SOAP_FMAC5 void SOAP_FMAC6 soap_delete_SOAP_ENV__Fault | ( | struct soap * | soap, |
| struct SOAP_ENV__Fault * | p | ||
| ) |
| SOAP_FMAC5 void SOAP_FMAC6 soap_delete_SOAP_ENV__Header | ( | struct soap * | soap, |
| struct SOAP_ENV__Header * | p | ||
| ) |
| SOAP_FMAC5 void SOAP_FMAC6 soap_delete_SOAP_ENV__Reason | ( | struct soap * | soap, |
| struct SOAP_ENV__Reason * | p | ||
| ) |
| SOAP_FMAC3 void SOAP_FMAC4 soap_fault | ( | struct soap * | soap | ) |


| SOAP_FMAC3 const char** SOAP_FMAC4 soap_faultcode | ( | struct soap * | soap | ) |

| SOAP_FMAC3 const char** SOAP_FMAC4 soap_faultdetail | ( | struct soap * | soap | ) |


| SOAP_FMAC3 const char** SOAP_FMAC4 soap_faultstring | ( | struct soap * | soap | ) |


| SOAP_FMAC3 const char** SOAP_FMAC4 soap_faultsubcode | ( | struct soap * | soap | ) |

| SOAP_FMAC3 int SOAP_FMAC4 soap_fdelete | ( | struct soap_clist * | p | ) |

| SOAP_FMAC3 char** SOAP_FMAC4 soap_get__QName | ( | struct soap * | soap, |
| char ** | p, | ||
| const char * | tag, | ||
| const char * | type | ||
| ) |

| SOAP_FMAC3 char* SOAP_FMAC4 soap_get_byte | ( | struct soap * | soap, |
| char * | p, | ||
| const char * | tag, | ||
| const char * | type | ||
| ) |

| SOAP_FMAC3 int* SOAP_FMAC4 soap_get_int | ( | struct soap * | soap, |
| int * | p, | ||
| const char * | tag, | ||
| const char * | type | ||
| ) |

| SOAP_FMAC3 struct SOAP_ENV__Code** SOAP_FMAC4 soap_get_PointerToSOAP_ENV__Code | ( | struct soap * | soap, |
| struct SOAP_ENV__Code ** | p, | ||
| const char * | tag, | ||
| const char * | type | ||
| ) |

| SOAP_FMAC3 struct SOAP_ENV__Detail** SOAP_FMAC4 soap_get_PointerToSOAP_ENV__Detail | ( | struct soap * | soap, |
| struct SOAP_ENV__Detail ** | p, | ||
| const char * | tag, | ||
| const char * | type | ||
| ) |

| SOAP_FMAC3 struct SOAP_ENV__Reason** SOAP_FMAC4 soap_get_PointerToSOAP_ENV__Reason | ( | struct soap * | soap, |
| struct SOAP_ENV__Reason ** | p, | ||
| const char * | tag, | ||
| const char * | type | ||
| ) |

| SOAP_FMAC3 struct SOAP_ENV__Code* SOAP_FMAC4 soap_get_SOAP_ENV__Code | ( | struct soap * | soap, |
| struct SOAP_ENV__Code * | p, | ||
| const char * | tag, | ||
| const char * | type | ||
| ) |

| SOAP_FMAC3 struct SOAP_ENV__Detail* SOAP_FMAC4 soap_get_SOAP_ENV__Detail | ( | struct soap * | soap, |
| struct SOAP_ENV__Detail * | p, | ||
| const char * | tag, | ||
| const char * | type | ||
| ) |

| SOAP_FMAC3 struct SOAP_ENV__Fault* SOAP_FMAC4 soap_get_SOAP_ENV__Fault | ( | struct soap * | soap, |
| struct SOAP_ENV__Fault * | p, | ||
| const char * | tag, | ||
| const char * | type | ||
| ) |


| SOAP_FMAC3 struct SOAP_ENV__Header* SOAP_FMAC4 soap_get_SOAP_ENV__Header | ( | struct soap * | soap, |
| struct SOAP_ENV__Header * | p, | ||
| const char * | tag, | ||
| const char * | type | ||
| ) |

| SOAP_FMAC3 struct SOAP_ENV__Reason* SOAP_FMAC4 soap_get_SOAP_ENV__Reason | ( | struct soap * | soap, |
| struct SOAP_ENV__Reason * | p, | ||
| const char * | tag, | ||
| const char * | type | ||
| ) |

| SOAP_FMAC3 char** SOAP_FMAC4 soap_get_string | ( | struct soap * | soap, |
| char ** | p, | ||
| const char * | tag, | ||
| const char * | type | ||
| ) |

| SOAP_FMAC3 void* SOAP_FMAC4 soap_getelement | ( | struct soap * | soap, |
| int * | type | ||
| ) |

| SOAP_FMAC3 int SOAP_FMAC4 soap_getfault | ( | struct soap * | soap | ) |

| SOAP_FMAC3 int SOAP_FMAC4 soap_getheader | ( | struct soap * | soap | ) |

| SOAP_FMAC3 int SOAP_FMAC4 soap_getindependent | ( | struct soap * | soap | ) |


| SOAP_FMAC3 void SOAP_FMAC4 soap_header | ( | struct soap * | soap | ) |

| SOAP_FMAC3 int SOAP_FMAC4 soap_ignore_element | ( | struct soap * | soap | ) |


| SOAP_FMAC3 char* * SOAP_FMAC4 soap_in__QName | ( | struct soap * | soap, |
| const char * | tag, | ||
| char ** | a, | ||
| const char * | type | ||
| ) |

| SOAP_FMAC3 char* SOAP_FMAC4 soap_in_byte | ( | struct soap * | soap, |
| const char * | tag, | ||
| char * | a, | ||
| const char * | type | ||
| ) |

| SOAP_FMAC3 int* SOAP_FMAC4 soap_in_int | ( | struct soap * | soap, |
| const char * | tag, | ||
| int * | a, | ||
| const char * | type | ||
| ) |

| SOAP_FMAC3 struct SOAP_ENV__Code** SOAP_FMAC4 soap_in_PointerToSOAP_ENV__Code | ( | struct soap * | soap, |
| const char * | tag, | ||
| struct SOAP_ENV__Code ** | a, | ||
| const char * | type | ||
| ) |


| SOAP_FMAC3 struct SOAP_ENV__Detail** SOAP_FMAC4 soap_in_PointerToSOAP_ENV__Detail | ( | struct soap * | soap, |
| const char * | tag, | ||
| struct SOAP_ENV__Detail ** | a, | ||
| const char * | type | ||
| ) |


| SOAP_FMAC3 struct SOAP_ENV__Reason** SOAP_FMAC4 soap_in_PointerToSOAP_ENV__Reason | ( | struct soap * | soap, |
| const char * | tag, | ||
| struct SOAP_ENV__Reason ** | a, | ||
| const char * | type | ||
| ) |


| SOAP_FMAC3 struct SOAP_ENV__Code* SOAP_FMAC4 soap_in_SOAP_ENV__Code | ( | struct soap * | soap, |
| const char * | tag, | ||
| struct SOAP_ENV__Code * | a, | ||
| const char * | type | ||
| ) |


| SOAP_FMAC3 struct SOAP_ENV__Detail* SOAP_FMAC4 soap_in_SOAP_ENV__Detail | ( | struct soap * | soap, |
| const char * | tag, | ||
| struct SOAP_ENV__Detail * | a, | ||
| const char * | type | ||
| ) |


| SOAP_FMAC3 struct SOAP_ENV__Fault* SOAP_FMAC4 soap_in_SOAP_ENV__Fault | ( | struct soap * | soap, |
| const char * | tag, | ||
| struct SOAP_ENV__Fault * | a, | ||
| const char * | type | ||
| ) |


| SOAP_FMAC3 struct SOAP_ENV__Header* SOAP_FMAC4 soap_in_SOAP_ENV__Header | ( | struct soap * | soap, |
| const char * | tag, | ||
| struct SOAP_ENV__Header * | a, | ||
| const char * | type | ||
| ) |


| SOAP_FMAC3 struct SOAP_ENV__Reason* SOAP_FMAC4 soap_in_SOAP_ENV__Reason | ( | struct soap * | soap, |
| const char * | tag, | ||
| struct SOAP_ENV__Reason * | a, | ||
| const char * | type | ||
| ) |


| SOAP_FMAC3 char* * SOAP_FMAC4 soap_in_string | ( | struct soap * | soap, |
| const char * | tag, | ||
| char ** | a, | ||
| const char * | type | ||
| ) |

| SOAP_FMAC3 void* SOAP_FMAC4 soap_instantiate | ( | struct soap * | soap, |
| int | t, | ||
| const char * | type, | ||
| const char * | arrayType, | ||
| size_t * | n | ||
| ) |

| SOAP_FMAC3 struct SOAP_ENV__Code* SOAP_FMAC4 soap_instantiate_SOAP_ENV__Code | ( | struct soap * | soap, |
| int | n, | ||
| const char * | type, | ||
| const char * | arrayType, | ||
| size_t * | size | ||
| ) |


| SOAP_FMAC3 struct SOAP_ENV__Detail* SOAP_FMAC4 soap_instantiate_SOAP_ENV__Detail | ( | struct soap * | soap, |
| int | n, | ||
| const char * | type, | ||
| const char * | arrayType, | ||
| size_t * | size | ||
| ) |


| SOAP_FMAC3 struct SOAP_ENV__Fault* SOAP_FMAC4 soap_instantiate_SOAP_ENV__Fault | ( | struct soap * | soap, |
| int | n, | ||
| const char * | type, | ||
| const char * | arrayType, | ||
| size_t * | size | ||
| ) |


| SOAP_FMAC3 struct SOAP_ENV__Header* SOAP_FMAC4 soap_instantiate_SOAP_ENV__Header | ( | struct soap * | soap, |
| int | n, | ||
| const char * | type, | ||
| const char * | arrayType, | ||
| size_t * | size | ||
| ) |


| SOAP_FMAC3 struct SOAP_ENV__Reason* SOAP_FMAC4 soap_instantiate_SOAP_ENV__Reason | ( | struct soap * | soap, |
| int | n, | ||
| const char * | type, | ||
| const char * | arrayType, | ||
| size_t * | size | ||
| ) |


| SOAP_FMAC3 void SOAP_FMAC4 soap_markelement | ( | struct soap * | soap, |
| const void * | ptr, | ||
| int | type | ||
| ) |

| SOAP_FMAC5 struct SOAP_ENV__Code* SOAP_FMAC6 soap_new_SOAP_ENV__Code | ( | struct soap * | soap, |
| int | n | ||
| ) |


| SOAP_FMAC5 struct SOAP_ENV__Detail* SOAP_FMAC6 soap_new_SOAP_ENV__Detail | ( | struct soap * | soap, |
| int | n | ||
| ) |


| SOAP_FMAC5 struct SOAP_ENV__Fault* SOAP_FMAC6 soap_new_SOAP_ENV__Fault | ( | struct soap * | soap, |
| int | n | ||
| ) |


| SOAP_FMAC5 struct SOAP_ENV__Header* SOAP_FMAC6 soap_new_SOAP_ENV__Header | ( | struct soap * | soap, |
| int | n | ||
| ) |


| SOAP_FMAC5 struct SOAP_ENV__Reason* SOAP_FMAC6 soap_new_SOAP_ENV__Reason | ( | struct soap * | soap, |
| int | n | ||
| ) |


| SOAP_FMAC3 int SOAP_FMAC4 soap_out__QName | ( | struct soap * | soap, |
| const char * | tag, | ||
| int | id, | ||
| char *const * | a, | ||
| const char * | type | ||
| ) |

| SOAP_FMAC3 int SOAP_FMAC4 soap_out_byte | ( | struct soap * | soap, |
| const char * | tag, | ||
| int | id, | ||
| const char * | a, | ||
| const char * | type | ||
| ) |

| SOAP_FMAC3 int SOAP_FMAC4 soap_out_int | ( | struct soap * | soap, |
| const char * | tag, | ||
| int | id, | ||
| const int * | a, | ||
| const char * | type | ||
| ) |

| SOAP_FMAC3 int SOAP_FMAC4 soap_out_PointerToSOAP_ENV__Code | ( | struct soap * | soap, |
| const char * | tag, | ||
| int | id, | ||
| struct SOAP_ENV__Code *const * | a, | ||
| const char * | type | ||
| ) |


| SOAP_FMAC3 int SOAP_FMAC4 soap_out_PointerToSOAP_ENV__Detail | ( | struct soap * | soap, |
| const char * | tag, | ||
| int | id, | ||
| struct SOAP_ENV__Detail *const * | a, | ||
| const char * | type | ||
| ) |


| SOAP_FMAC3 int SOAP_FMAC4 soap_out_PointerToSOAP_ENV__Reason | ( | struct soap * | soap, |
| const char * | tag, | ||
| int | id, | ||
| struct SOAP_ENV__Reason *const * | a, | ||
| const char * | type | ||
| ) |


| SOAP_FMAC3 int SOAP_FMAC4 soap_out_SOAP_ENV__Code | ( | struct soap * | soap, |
| const char * | tag, | ||
| int | id, | ||
| const struct SOAP_ENV__Code * | a, | ||
| const char * | type | ||
| ) |


| SOAP_FMAC3 int SOAP_FMAC4 soap_out_SOAP_ENV__Detail | ( | struct soap * | soap, |
| const char * | tag, | ||
| int | id, | ||
| const struct SOAP_ENV__Detail * | a, | ||
| const char * | type | ||
| ) |


| SOAP_FMAC3 int SOAP_FMAC4 soap_out_SOAP_ENV__Fault | ( | struct soap * | soap, |
| const char * | tag, | ||
| int | id, | ||
| const struct SOAP_ENV__Fault * | a, | ||
| const char * | type | ||
| ) |


| SOAP_FMAC3 int SOAP_FMAC4 soap_out_SOAP_ENV__Header | ( | struct soap * | soap, |
| const char * | tag, | ||
| int | id, | ||
| const struct SOAP_ENV__Header * | a, | ||
| const char * | type | ||
| ) |

| SOAP_FMAC3 int SOAP_FMAC4 soap_out_SOAP_ENV__Reason | ( | struct soap * | soap, |
| const char * | tag, | ||
| int | id, | ||
| const struct SOAP_ENV__Reason * | a, | ||
| const char * | type | ||
| ) |


| SOAP_FMAC3 int SOAP_FMAC4 soap_out_string | ( | struct soap * | soap, |
| const char * | tag, | ||
| int | id, | ||
| char *const * | a, | ||
| const char * | type | ||
| ) |

| SOAP_FMAC3 int SOAP_FMAC4 soap_put__QName | ( | struct soap * | soap, |
| char *const * | a, | ||
| const char * | tag, | ||
| const char * | type | ||
| ) |

| SOAP_FMAC3 int SOAP_FMAC4 soap_put_byte | ( | struct soap * | soap, |
| const char * | a, | ||
| const char * | tag, | ||
| const char * | type | ||
| ) |

| SOAP_FMAC3 int SOAP_FMAC4 soap_put_int | ( | struct soap * | soap, |
| const int * | a, | ||
| const char * | tag, | ||
| const char * | type | ||
| ) |

| SOAP_FMAC3 int SOAP_FMAC4 soap_put_PointerToSOAP_ENV__Code | ( | struct soap * | soap, |
| struct SOAP_ENV__Code *const * | a, | ||
| const char * | tag, | ||
| const char * | type | ||
| ) |

| SOAP_FMAC3 int SOAP_FMAC4 soap_put_PointerToSOAP_ENV__Detail | ( | struct soap * | soap, |
| struct SOAP_ENV__Detail *const * | a, | ||
| const char * | tag, | ||
| const char * | type | ||
| ) |

| SOAP_FMAC3 int SOAP_FMAC4 soap_put_PointerToSOAP_ENV__Reason | ( | struct soap * | soap, |
| struct SOAP_ENV__Reason *const * | a, | ||
| const char * | tag, | ||
| const char * | type | ||
| ) |

| SOAP_FMAC3 int SOAP_FMAC4 soap_put_SOAP_ENV__Code | ( | struct soap * | soap, |
| const struct SOAP_ENV__Code * | a, | ||
| const char * | tag, | ||
| const char * | type | ||
| ) |

| SOAP_FMAC3 int SOAP_FMAC4 soap_put_SOAP_ENV__Detail | ( | struct soap * | soap, |
| const struct SOAP_ENV__Detail * | a, | ||
| const char * | tag, | ||
| const char * | type | ||
| ) |

| SOAP_FMAC3 int SOAP_FMAC4 soap_put_SOAP_ENV__Fault | ( | struct soap * | soap, |
| const struct SOAP_ENV__Fault * | a, | ||
| const char * | tag, | ||
| const char * | type | ||
| ) |


| SOAP_FMAC3 int SOAP_FMAC4 soap_put_SOAP_ENV__Header | ( | struct soap * | soap, |
| const struct SOAP_ENV__Header * | a, | ||
| const char * | tag, | ||
| const char * | type | ||
| ) |

| SOAP_FMAC3 int SOAP_FMAC4 soap_put_SOAP_ENV__Reason | ( | struct soap * | soap, |
| const struct SOAP_ENV__Reason * | a, | ||
| const char * | tag, | ||
| const char * | type | ||
| ) |

| SOAP_FMAC3 int SOAP_FMAC4 soap_put_string | ( | struct soap * | soap, |
| char *const * | a, | ||
| const char * | tag, | ||
| const char * | type | ||
| ) |

| SOAP_FMAC3 int SOAP_FMAC4 soap_putelement | ( | struct soap * | soap, |
| const void * | ptr, | ||
| const char * | tag, | ||
| int | id, | ||
| int | type | ||
| ) |


| SOAP_FMAC3 int SOAP_FMAC4 soap_putfault | ( | struct soap * | soap | ) |

| SOAP_FMAC3 int SOAP_FMAC4 soap_putheader | ( | struct soap * | soap | ) |

| SOAP_FMAC3 int SOAP_FMAC4 soap_putindependent | ( | struct soap * | soap | ) |


| SOAP_FMAC3 void SOAP_FMAC4 soap_serialize__QName | ( | struct soap * | soap, |
| char *const * | a | ||
| ) |


| SOAP_FMAC3 void SOAP_FMAC4 soap_serialize_PointerToSOAP_ENV__Code | ( | struct soap * | soap, |
| struct SOAP_ENV__Code *const * | a | ||
| ) |


| SOAP_FMAC3 void SOAP_FMAC4 soap_serialize_PointerToSOAP_ENV__Detail | ( | struct soap * | soap, |
| struct SOAP_ENV__Detail *const * | a | ||
| ) |


| SOAP_FMAC3 void SOAP_FMAC4 soap_serialize_PointerToSOAP_ENV__Reason | ( | struct soap * | soap, |
| struct SOAP_ENV__Reason *const * | a | ||
| ) |


| SOAP_FMAC3 void SOAP_FMAC4 soap_serialize_SOAP_ENV__Code | ( | struct soap * | soap, |
| const struct SOAP_ENV__Code * | a | ||
| ) |


| SOAP_FMAC3 void SOAP_FMAC4 soap_serialize_SOAP_ENV__Detail | ( | struct soap * | soap, |
| const struct SOAP_ENV__Detail * | a | ||
| ) |


| SOAP_FMAC3 void SOAP_FMAC4 soap_serialize_SOAP_ENV__Fault | ( | struct soap * | soap, |
| const struct SOAP_ENV__Fault * | a | ||
| ) |


| SOAP_FMAC3 void SOAP_FMAC4 soap_serialize_SOAP_ENV__Header | ( | struct soap * | soap, |
| const struct SOAP_ENV__Header * | a | ||
| ) |

| SOAP_FMAC3 void SOAP_FMAC4 soap_serialize_SOAP_ENV__Reason | ( | struct soap * | soap, |
| const struct SOAP_ENV__Reason * | a | ||
| ) |


| SOAP_FMAC3 void SOAP_FMAC4 soap_serialize_string | ( | struct soap * | soap, |
| char *const * | a | ||
| ) |

| SOAP_FMAC3 void SOAP_FMAC4 soap_serializefault | ( | struct soap * | soap | ) |

| SOAP_FMAC3 void SOAP_FMAC4 soap_serializeheader | ( | struct soap * | soap | ) |

1.8.8