|
AppCore
|
#include "envStub.h"

Go to the source code of this file.
Macros | |
| #define | SOAP_TYPE_byte (2) |
| #define | SOAP_TYPE_int (1) |
| #define | SOAP_TYPE_PointerToSOAP_ENV__Reason (15) |
| #define | SOAP_TYPE_PointerToSOAP_ENV__Detail (14) |
| #define | SOAP_TYPE_PointerToSOAP_ENV__Code (8) |
| #define | SOAP_TYPE_string (3) |
Functions | |
| SOAP_FMAC3 void SOAP_FMAC4 | soap_markelement (struct soap *, const void *, int) |
| SOAP_FMAC3 int SOAP_FMAC4 | soap_putelement (struct soap *, const void *, const char *, int, int) |
| SOAP_FMAC3 void *SOAP_FMAC4 | soap_getelement (struct soap *, int *) |
| SOAP_FMAC3 int SOAP_FMAC4 | soap_putindependent (struct soap *) |
| SOAP_FMAC3 int SOAP_FMAC4 | soap_getindependent (struct soap *) |
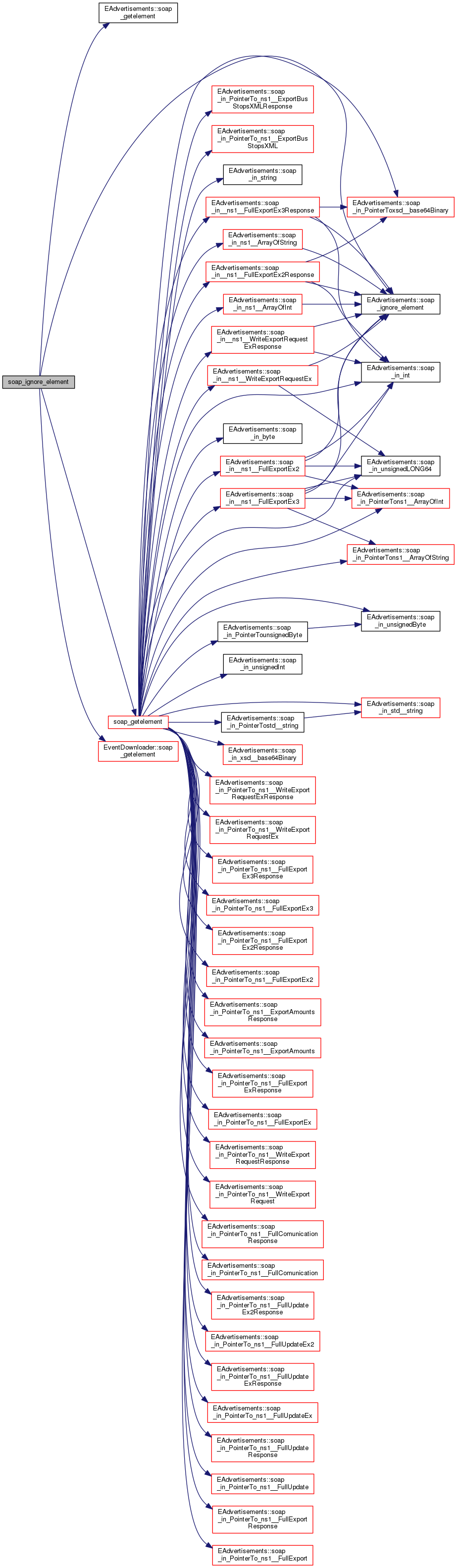
| SOAP_FMAC3 int SOAP_FMAC4 | soap_ignore_element (struct soap *) |
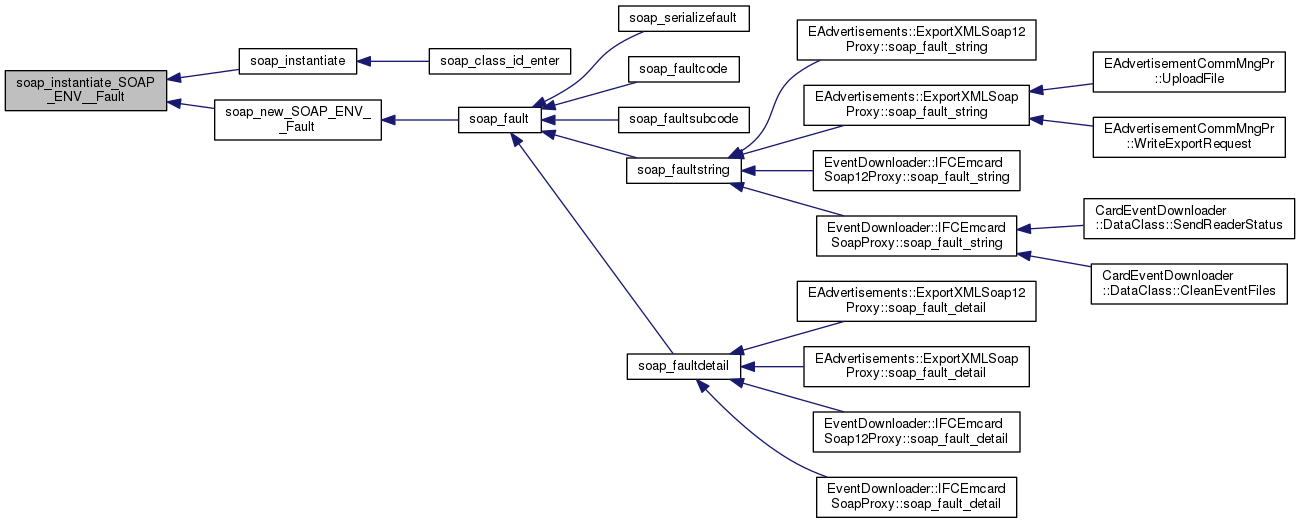
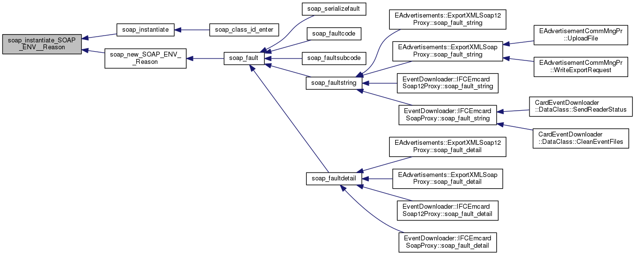
| SOAP_FMAC3 void *SOAP_FMAC4 | soap_instantiate (struct soap *, int, const char *, const char *, size_t *) |
| SOAP_FMAC3 int SOAP_FMAC4 | soap_fdelete (struct soap_clist *) |
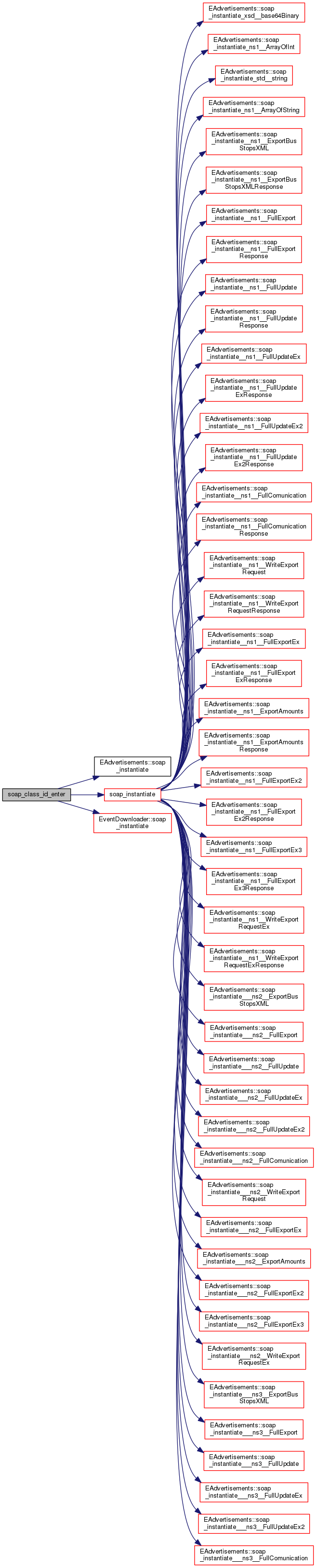
| SOAP_FMAC3 void *SOAP_FMAC4 | soap_class_id_enter (struct soap *, const char *, void *, int, size_t, const char *, const char *) |
| SOAP_FMAC3 void SOAP_FMAC4 | soap_default_byte (struct soap *, char *) |
| SOAP_FMAC3 int SOAP_FMAC4 | soap_put_byte (struct soap *, const char *, const char *, const char *) |
| SOAP_FMAC3 int SOAP_FMAC4 | soap_out_byte (struct soap *, const char *, int, const char *, const char *) |
| SOAP_FMAC3 char *SOAP_FMAC4 | soap_get_byte (struct soap *, char *, const char *, const char *) |
| SOAP_FMAC3 char *SOAP_FMAC4 | soap_in_byte (struct soap *, const char *, char *, const char *) |
| SOAP_FMAC3 void SOAP_FMAC4 | soap_default_int (struct soap *, int *) |
| SOAP_FMAC3 int SOAP_FMAC4 | soap_put_int (struct soap *, const int *, const char *, const char *) |
| SOAP_FMAC3 int SOAP_FMAC4 | soap_out_int (struct soap *, const char *, int, const int *, const char *) |
| SOAP_FMAC3 int *SOAP_FMAC4 | soap_get_int (struct soap *, int *, const char *, const char *) |
| SOAP_FMAC3 int *SOAP_FMAC4 | soap_in_int (struct soap *, const char *, int *, const char *) |
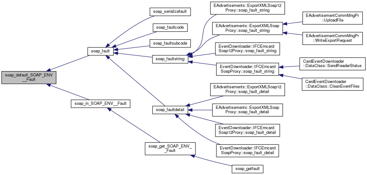
| SOAP_FMAC3 void SOAP_FMAC4 | soap_default_SOAP_ENV__Fault (struct soap *, struct SOAP_ENV__Fault *) |
| SOAP_FMAC3 void SOAP_FMAC4 | soap_serialize_SOAP_ENV__Fault (struct soap *, const struct SOAP_ENV__Fault *) |
| SOAP_FMAC3 int SOAP_FMAC4 | soap_put_SOAP_ENV__Fault (struct soap *, const struct SOAP_ENV__Fault *, const char *, const char *) |
| SOAP_FMAC3 int SOAP_FMAC4 | soap_out_SOAP_ENV__Fault (struct soap *, const char *, int, const struct SOAP_ENV__Fault *, const char *) |
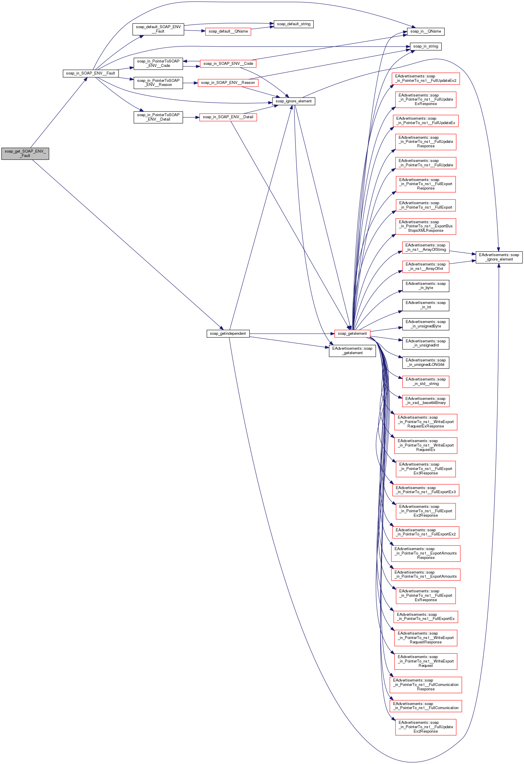
| SOAP_FMAC3 struct SOAP_ENV__Fault *SOAP_FMAC4 | soap_get_SOAP_ENV__Fault (struct soap *, struct SOAP_ENV__Fault *, const char *, const char *) |
| SOAP_FMAC3 struct SOAP_ENV__Fault *SOAP_FMAC4 | soap_in_SOAP_ENV__Fault (struct soap *, const char *, struct SOAP_ENV__Fault *, const char *) |
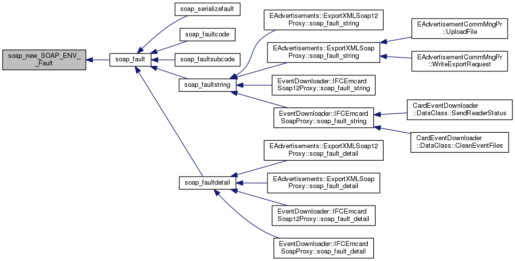
| SOAP_FMAC5 struct SOAP_ENV__Fault *SOAP_FMAC6 | soap_new_SOAP_ENV__Fault (struct soap *, int) |
| SOAP_FMAC5 void SOAP_FMAC6 | soap_delete_SOAP_ENV__Fault (struct soap *, struct SOAP_ENV__Fault *) |
| SOAP_FMAC3 struct SOAP_ENV__Fault *SOAP_FMAC4 | soap_instantiate_SOAP_ENV__Fault (struct soap *, int, const char *, const char *, size_t *) |
| SOAP_FMAC3 void SOAP_FMAC4 | soap_copy_SOAP_ENV__Fault (struct soap *, int, int, void *, size_t, const void *, size_t) |
| SOAP_FMAC3 void SOAP_FMAC4 | soap_default_SOAP_ENV__Reason (struct soap *, struct SOAP_ENV__Reason *) |
| SOAP_FMAC3 void SOAP_FMAC4 | soap_serialize_SOAP_ENV__Reason (struct soap *, const struct SOAP_ENV__Reason *) |
| SOAP_FMAC3 int SOAP_FMAC4 | soap_put_SOAP_ENV__Reason (struct soap *, const struct SOAP_ENV__Reason *, const char *, const char *) |
| SOAP_FMAC3 int SOAP_FMAC4 | soap_out_SOAP_ENV__Reason (struct soap *, const char *, int, const struct SOAP_ENV__Reason *, const char *) |
| SOAP_FMAC3 struct SOAP_ENV__Reason *SOAP_FMAC4 | soap_get_SOAP_ENV__Reason (struct soap *, struct SOAP_ENV__Reason *, const char *, const char *) |
| SOAP_FMAC3 struct SOAP_ENV__Reason *SOAP_FMAC4 | soap_in_SOAP_ENV__Reason (struct soap *, const char *, struct SOAP_ENV__Reason *, const char *) |
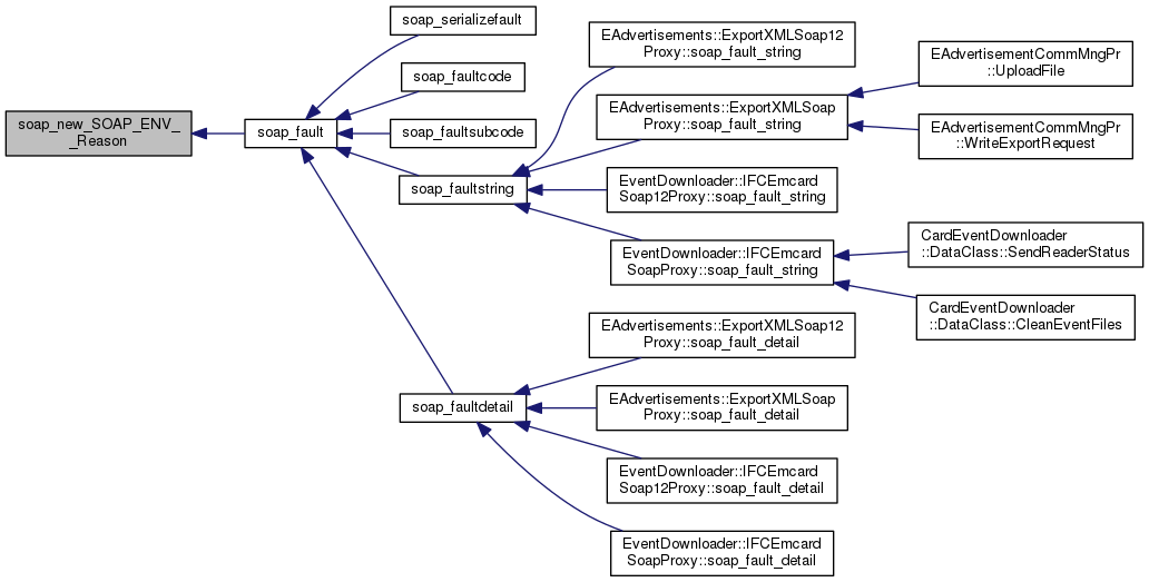
| SOAP_FMAC5 struct SOAP_ENV__Reason *SOAP_FMAC6 | soap_new_SOAP_ENV__Reason (struct soap *, int) |
| SOAP_FMAC5 void SOAP_FMAC6 | soap_delete_SOAP_ENV__Reason (struct soap *, struct SOAP_ENV__Reason *) |
| SOAP_FMAC3 struct SOAP_ENV__Reason *SOAP_FMAC4 | soap_instantiate_SOAP_ENV__Reason (struct soap *, int, const char *, const char *, size_t *) |
| SOAP_FMAC3 void SOAP_FMAC4 | soap_copy_SOAP_ENV__Reason (struct soap *, int, int, void *, size_t, const void *, size_t) |
| SOAP_FMAC3 void SOAP_FMAC4 | soap_default_SOAP_ENV__Detail (struct soap *, struct SOAP_ENV__Detail *) |
| SOAP_FMAC3 void SOAP_FMAC4 | soap_serialize_SOAP_ENV__Detail (struct soap *, const struct SOAP_ENV__Detail *) |
| SOAP_FMAC3 int SOAP_FMAC4 | soap_put_SOAP_ENV__Detail (struct soap *, const struct SOAP_ENV__Detail *, const char *, const char *) |
| SOAP_FMAC3 int SOAP_FMAC4 | soap_out_SOAP_ENV__Detail (struct soap *, const char *, int, const struct SOAP_ENV__Detail *, const char *) |
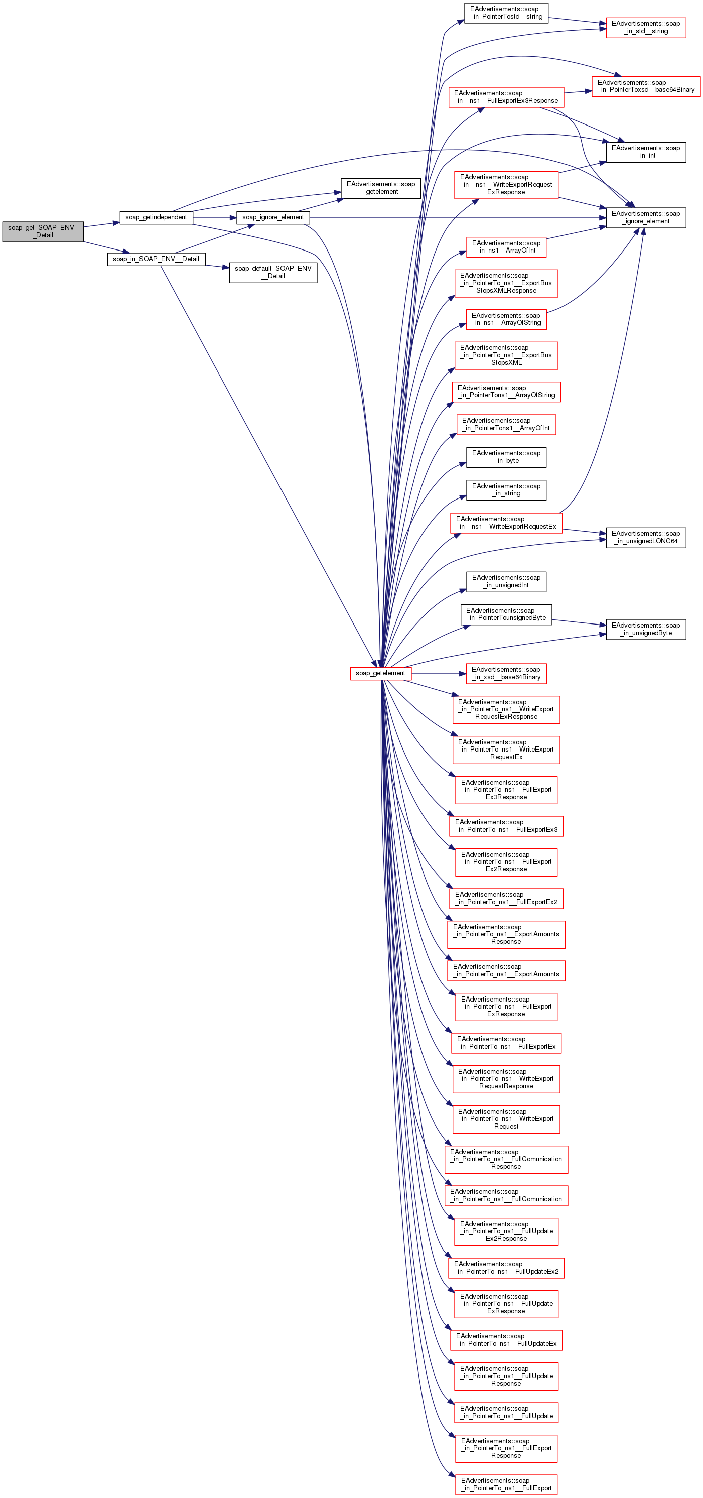
| SOAP_FMAC3 struct SOAP_ENV__Detail *SOAP_FMAC4 | soap_get_SOAP_ENV__Detail (struct soap *, struct SOAP_ENV__Detail *, const char *, const char *) |
| SOAP_FMAC3 struct SOAP_ENV__Detail *SOAP_FMAC4 | soap_in_SOAP_ENV__Detail (struct soap *, const char *, struct SOAP_ENV__Detail *, const char *) |
| SOAP_FMAC5 struct SOAP_ENV__Detail *SOAP_FMAC6 | soap_new_SOAP_ENV__Detail (struct soap *, int) |
| SOAP_FMAC5 void SOAP_FMAC6 | soap_delete_SOAP_ENV__Detail (struct soap *, struct SOAP_ENV__Detail *) |
| SOAP_FMAC3 struct SOAP_ENV__Detail *SOAP_FMAC4 | soap_instantiate_SOAP_ENV__Detail (struct soap *, int, const char *, const char *, size_t *) |
| SOAP_FMAC3 void SOAP_FMAC4 | soap_copy_SOAP_ENV__Detail (struct soap *, int, int, void *, size_t, const void *, size_t) |
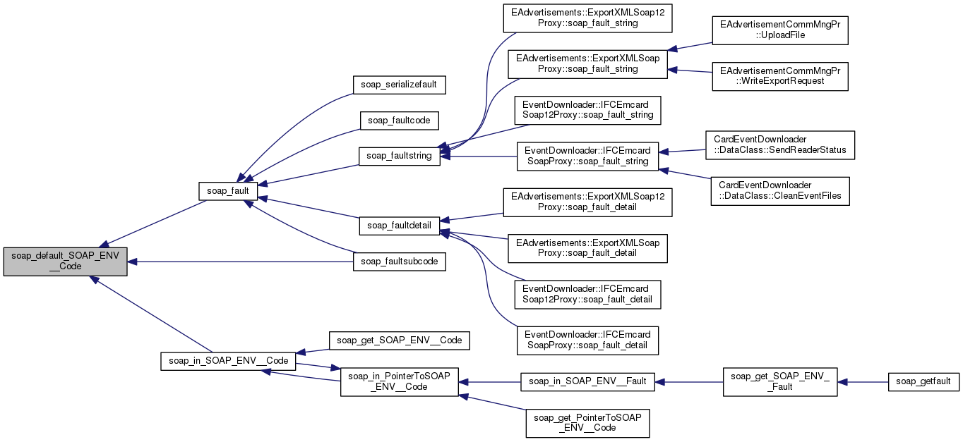
| SOAP_FMAC3 void SOAP_FMAC4 | soap_default_SOAP_ENV__Code (struct soap *, struct SOAP_ENV__Code *) |
| SOAP_FMAC3 void SOAP_FMAC4 | soap_serialize_SOAP_ENV__Code (struct soap *, const struct SOAP_ENV__Code *) |
| SOAP_FMAC3 int SOAP_FMAC4 | soap_put_SOAP_ENV__Code (struct soap *, const struct SOAP_ENV__Code *, const char *, const char *) |
| SOAP_FMAC3 int SOAP_FMAC4 | soap_out_SOAP_ENV__Code (struct soap *, const char *, int, const struct SOAP_ENV__Code *, const char *) |
| SOAP_FMAC3 struct SOAP_ENV__Code *SOAP_FMAC4 | soap_get_SOAP_ENV__Code (struct soap *, struct SOAP_ENV__Code *, const char *, const char *) |
| SOAP_FMAC3 struct SOAP_ENV__Code *SOAP_FMAC4 | soap_in_SOAP_ENV__Code (struct soap *, const char *, struct SOAP_ENV__Code *, const char *) |
| SOAP_FMAC5 struct SOAP_ENV__Code *SOAP_FMAC6 | soap_new_SOAP_ENV__Code (struct soap *, int) |
| SOAP_FMAC5 void SOAP_FMAC6 | soap_delete_SOAP_ENV__Code (struct soap *, struct SOAP_ENV__Code *) |
| SOAP_FMAC3 struct SOAP_ENV__Code *SOAP_FMAC4 | soap_instantiate_SOAP_ENV__Code (struct soap *, int, const char *, const char *, size_t *) |
| SOAP_FMAC3 void SOAP_FMAC4 | soap_copy_SOAP_ENV__Code (struct soap *, int, int, void *, size_t, const void *, size_t) |
| SOAP_FMAC3 void SOAP_FMAC4 | soap_default_SOAP_ENV__Header (struct soap *, struct SOAP_ENV__Header *) |
| SOAP_FMAC3 void SOAP_FMAC4 | soap_serialize_SOAP_ENV__Header (struct soap *, const struct SOAP_ENV__Header *) |
| SOAP_FMAC3 int SOAP_FMAC4 | soap_put_SOAP_ENV__Header (struct soap *, const struct SOAP_ENV__Header *, const char *, const char *) |
| SOAP_FMAC3 int SOAP_FMAC4 | soap_out_SOAP_ENV__Header (struct soap *, const char *, int, const struct SOAP_ENV__Header *, const char *) |
| SOAP_FMAC3 struct SOAP_ENV__Header *SOAP_FMAC4 | soap_get_SOAP_ENV__Header (struct soap *, struct SOAP_ENV__Header *, const char *, const char *) |
| SOAP_FMAC3 struct SOAP_ENV__Header *SOAP_FMAC4 | soap_in_SOAP_ENV__Header (struct soap *, const char *, struct SOAP_ENV__Header *, const char *) |
| SOAP_FMAC5 struct SOAP_ENV__Header *SOAP_FMAC6 | soap_new_SOAP_ENV__Header (struct soap *, int) |
| SOAP_FMAC5 void SOAP_FMAC6 | soap_delete_SOAP_ENV__Header (struct soap *, struct SOAP_ENV__Header *) |
| SOAP_FMAC3 struct SOAP_ENV__Header *SOAP_FMAC4 | soap_instantiate_SOAP_ENV__Header (struct soap *, int, const char *, const char *, size_t *) |
| SOAP_FMAC3 void SOAP_FMAC4 | soap_copy_SOAP_ENV__Header (struct soap *, int, int, void *, size_t, const void *, size_t) |
| SOAP_FMAC3 void SOAP_FMAC4 | soap_serialize_PointerToSOAP_ENV__Reason (struct soap *, struct SOAP_ENV__Reason *const *) |
| SOAP_FMAC3 int SOAP_FMAC4 | soap_put_PointerToSOAP_ENV__Reason (struct soap *, struct SOAP_ENV__Reason *const *, const char *, const char *) |
| SOAP_FMAC3 int SOAP_FMAC4 | soap_out_PointerToSOAP_ENV__Reason (struct soap *, const char *, int, struct SOAP_ENV__Reason *const *, const char *) |
| SOAP_FMAC3 struct SOAP_ENV__Reason **SOAP_FMAC4 | soap_get_PointerToSOAP_ENV__Reason (struct soap *, struct SOAP_ENV__Reason **, const char *, const char *) |
| SOAP_FMAC3 struct SOAP_ENV__Reason **SOAP_FMAC4 | soap_in_PointerToSOAP_ENV__Reason (struct soap *, const char *, struct SOAP_ENV__Reason **, const char *) |
| SOAP_FMAC3 void SOAP_FMAC4 | soap_serialize_PointerToSOAP_ENV__Detail (struct soap *, struct SOAP_ENV__Detail *const *) |
| SOAP_FMAC3 int SOAP_FMAC4 | soap_put_PointerToSOAP_ENV__Detail (struct soap *, struct SOAP_ENV__Detail *const *, const char *, const char *) |
| SOAP_FMAC3 int SOAP_FMAC4 | soap_out_PointerToSOAP_ENV__Detail (struct soap *, const char *, int, struct SOAP_ENV__Detail *const *, const char *) |
| SOAP_FMAC3 struct SOAP_ENV__Detail **SOAP_FMAC4 | soap_get_PointerToSOAP_ENV__Detail (struct soap *, struct SOAP_ENV__Detail **, const char *, const char *) |
| SOAP_FMAC3 struct SOAP_ENV__Detail **SOAP_FMAC4 | soap_in_PointerToSOAP_ENV__Detail (struct soap *, const char *, struct SOAP_ENV__Detail **, const char *) |
| SOAP_FMAC3 void SOAP_FMAC4 | soap_serialize_PointerToSOAP_ENV__Code (struct soap *, struct SOAP_ENV__Code *const *) |
| SOAP_FMAC3 int SOAP_FMAC4 | soap_put_PointerToSOAP_ENV__Code (struct soap *, struct SOAP_ENV__Code *const *, const char *, const char *) |
| SOAP_FMAC3 int SOAP_FMAC4 | soap_out_PointerToSOAP_ENV__Code (struct soap *, const char *, int, struct SOAP_ENV__Code *const *, const char *) |
| SOAP_FMAC3 struct SOAP_ENV__Code **SOAP_FMAC4 | soap_get_PointerToSOAP_ENV__Code (struct soap *, struct SOAP_ENV__Code **, const char *, const char *) |
| SOAP_FMAC3 struct SOAP_ENV__Code **SOAP_FMAC4 | soap_in_PointerToSOAP_ENV__Code (struct soap *, const char *, struct SOAP_ENV__Code **, const char *) |
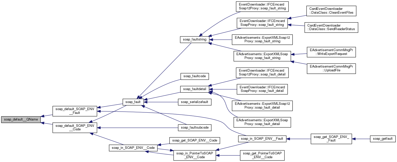
| SOAP_FMAC3 void SOAP_FMAC4 | soap_default__QName (struct soap *, char **) |
| SOAP_FMAC3 void SOAP_FMAC4 | soap_serialize__QName (struct soap *, char *const *) |
| SOAP_FMAC3 int SOAP_FMAC4 | soap_put__QName (struct soap *, char *const *, const char *, const char *) |
| SOAP_FMAC3 int SOAP_FMAC4 | soap_out__QName (struct soap *, const char *, int, char *const *, const char *) |
| SOAP_FMAC3 char **SOAP_FMAC4 | soap_get__QName (struct soap *, char **, const char *, const char *) |
| SOAP_FMAC3 char **SOAP_FMAC4 | soap_in__QName (struct soap *, const char *, char **, const char *) |
| SOAP_FMAC3 void SOAP_FMAC4 | soap_default_string (struct soap *, char **) |
| SOAP_FMAC3 void SOAP_FMAC4 | soap_serialize_string (struct soap *, char *const *) |
| SOAP_FMAC3 int SOAP_FMAC4 | soap_put_string (struct soap *, char *const *, const char *, const char *) |
| SOAP_FMAC3 int SOAP_FMAC4 | soap_out_string (struct soap *, const char *, int, char *const *, const char *) |
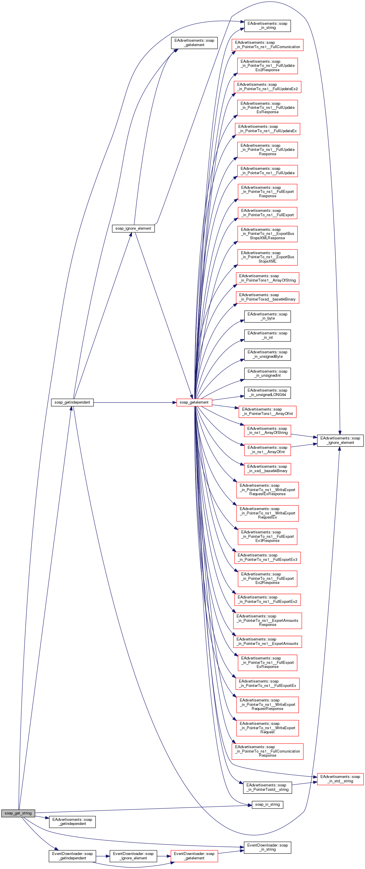
| SOAP_FMAC3 char **SOAP_FMAC4 | soap_get_string (struct soap *, char **, const char *, const char *) |
| SOAP_FMAC3 char **SOAP_FMAC4 | soap_in_string (struct soap *, const char *, char **, const char *) |
| #define SOAP_TYPE_byte (2) |
| #define SOAP_TYPE_int (1) |
| #define SOAP_TYPE_PointerToSOAP_ENV__Code (8) |
| #define SOAP_TYPE_PointerToSOAP_ENV__Detail (14) |
| #define SOAP_TYPE_PointerToSOAP_ENV__Reason (15) |
| #define SOAP_TYPE_string (3) |
| SOAP_FMAC3 void* SOAP_FMAC4 soap_class_id_enter | ( | struct soap * | , |
| const char * | , | ||
| void * | , | ||
| int | , | ||
| size_t | , | ||
| const char * | , | ||
| const char * | |||
| ) |

| SOAP_FMAC3 void SOAP_FMAC4 soap_copy_SOAP_ENV__Code | ( | struct soap * | , |
| int | , | ||
| int | , | ||
| void * | , | ||
| size_t | , | ||
| const void * | , | ||
| size_t | |||
| ) |
| SOAP_FMAC3 void SOAP_FMAC4 soap_copy_SOAP_ENV__Detail | ( | struct soap * | , |
| int | , | ||
| int | , | ||
| void * | , | ||
| size_t | , | ||
| const void * | , | ||
| size_t | |||
| ) |
| SOAP_FMAC3 void SOAP_FMAC4 soap_copy_SOAP_ENV__Fault | ( | struct soap * | , |
| int | , | ||
| int | , | ||
| void * | , | ||
| size_t | , | ||
| const void * | , | ||
| size_t | |||
| ) |
| SOAP_FMAC3 void SOAP_FMAC4 soap_copy_SOAP_ENV__Header | ( | struct soap * | , |
| int | , | ||
| int | , | ||
| void * | , | ||
| size_t | , | ||
| const void * | , | ||
| size_t | |||
| ) |
| SOAP_FMAC3 void SOAP_FMAC4 soap_copy_SOAP_ENV__Reason | ( | struct soap * | , |
| int | , | ||
| int | , | ||
| void * | , | ||
| size_t | , | ||
| const void * | , | ||
| size_t | |||
| ) |
| SOAP_FMAC3 void SOAP_FMAC4 soap_default__QName | ( | struct soap * | , |
| char ** | |||
| ) |


| SOAP_FMAC3 void SOAP_FMAC4 soap_default_byte | ( | struct soap * | , |
| char * | |||
| ) |
| SOAP_FMAC3 void SOAP_FMAC4 soap_default_int | ( | struct soap * | , |
| int * | |||
| ) |
| SOAP_FMAC3 void SOAP_FMAC4 soap_default_SOAP_ENV__Code | ( | struct soap * | , |
| struct SOAP_ENV__Code * | |||
| ) |


| SOAP_FMAC3 void SOAP_FMAC4 soap_default_SOAP_ENV__Detail | ( | struct soap * | , |
| struct SOAP_ENV__Detail * | |||
| ) |

| SOAP_FMAC3 void SOAP_FMAC4 soap_default_SOAP_ENV__Fault | ( | struct soap * | , |
| struct SOAP_ENV__Fault * | |||
| ) |


| SOAP_FMAC3 void SOAP_FMAC4 soap_default_SOAP_ENV__Header | ( | struct soap * | , |
| struct SOAP_ENV__Header * | |||
| ) |

| SOAP_FMAC3 void SOAP_FMAC4 soap_default_SOAP_ENV__Reason | ( | struct soap * | , |
| struct SOAP_ENV__Reason * | |||
| ) |


| SOAP_FMAC3 void SOAP_FMAC4 soap_default_string | ( | struct soap * | , |
| char ** | |||
| ) |

| SOAP_FMAC5 void SOAP_FMAC6 soap_delete_SOAP_ENV__Code | ( | struct soap * | , |
| struct SOAP_ENV__Code * | |||
| ) |
| SOAP_FMAC5 void SOAP_FMAC6 soap_delete_SOAP_ENV__Detail | ( | struct soap * | , |
| struct SOAP_ENV__Detail * | |||
| ) |
| SOAP_FMAC5 void SOAP_FMAC6 soap_delete_SOAP_ENV__Fault | ( | struct soap * | , |
| struct SOAP_ENV__Fault * | |||
| ) |
| SOAP_FMAC5 void SOAP_FMAC6 soap_delete_SOAP_ENV__Header | ( | struct soap * | , |
| struct SOAP_ENV__Header * | |||
| ) |
| SOAP_FMAC5 void SOAP_FMAC6 soap_delete_SOAP_ENV__Reason | ( | struct soap * | , |
| struct SOAP_ENV__Reason * | |||
| ) |
| SOAP_FMAC3 int SOAP_FMAC4 soap_fdelete | ( | struct soap_clist * | ) |
| SOAP_FMAC3 char** SOAP_FMAC4 soap_get__QName | ( | struct soap * | , |
| char ** | , | ||
| const char * | , | ||
| const char * | |||
| ) |

| SOAP_FMAC3 char* SOAP_FMAC4 soap_get_byte | ( | struct soap * | , |
| char * | , | ||
| const char * | , | ||
| const char * | |||
| ) |

| SOAP_FMAC3 int* SOAP_FMAC4 soap_get_int | ( | struct soap * | , |
| int * | , | ||
| const char * | , | ||
| const char * | |||
| ) |

| SOAP_FMAC3 struct SOAP_ENV__Code** SOAP_FMAC4 soap_get_PointerToSOAP_ENV__Code | ( | struct soap * | , |
| struct SOAP_ENV__Code ** | , | ||
| const char * | , | ||
| const char * | |||
| ) |

| SOAP_FMAC3 struct SOAP_ENV__Detail** SOAP_FMAC4 soap_get_PointerToSOAP_ENV__Detail | ( | struct soap * | , |
| struct SOAP_ENV__Detail ** | , | ||
| const char * | , | ||
| const char * | |||
| ) |

| SOAP_FMAC3 struct SOAP_ENV__Reason** SOAP_FMAC4 soap_get_PointerToSOAP_ENV__Reason | ( | struct soap * | , |
| struct SOAP_ENV__Reason ** | , | ||
| const char * | , | ||
| const char * | |||
| ) |

| SOAP_FMAC3 struct SOAP_ENV__Code* SOAP_FMAC4 soap_get_SOAP_ENV__Code | ( | struct soap * | , |
| struct SOAP_ENV__Code * | , | ||
| const char * | , | ||
| const char * | |||
| ) |

| SOAP_FMAC3 struct SOAP_ENV__Detail* SOAP_FMAC4 soap_get_SOAP_ENV__Detail | ( | struct soap * | , |
| struct SOAP_ENV__Detail * | , | ||
| const char * | , | ||
| const char * | |||
| ) |

| SOAP_FMAC3 struct SOAP_ENV__Fault* SOAP_FMAC4 soap_get_SOAP_ENV__Fault | ( | struct soap * | , |
| struct SOAP_ENV__Fault * | , | ||
| const char * | , | ||
| const char * | |||
| ) |


| SOAP_FMAC3 struct SOAP_ENV__Header* SOAP_FMAC4 soap_get_SOAP_ENV__Header | ( | struct soap * | , |
| struct SOAP_ENV__Header * | , | ||
| const char * | , | ||
| const char * | |||
| ) |

| SOAP_FMAC3 struct SOAP_ENV__Reason* SOAP_FMAC4 soap_get_SOAP_ENV__Reason | ( | struct soap * | , |
| struct SOAP_ENV__Reason * | , | ||
| const char * | , | ||
| const char * | |||
| ) |

| SOAP_FMAC3 char** SOAP_FMAC4 soap_get_string | ( | struct soap * | , |
| char ** | , | ||
| const char * | , | ||
| const char * | |||
| ) |

| SOAP_FMAC3 void* SOAP_FMAC4 soap_getelement | ( | struct soap * | , |
| int * | |||
| ) |

| SOAP_FMAC3 int SOAP_FMAC4 soap_getindependent | ( | struct soap * | ) |

| SOAP_FMAC3 int SOAP_FMAC4 soap_ignore_element | ( | struct soap * | ) |

| SOAP_FMAC3 char* * SOAP_FMAC4 soap_in__QName | ( | struct soap * | , |
| const char * | , | ||
| char ** | , | ||
| const char * | |||
| ) |

| SOAP_FMAC3 char* SOAP_FMAC4 soap_in_byte | ( | struct soap * | , |
| const char * | , | ||
| char * | , | ||
| const char * | |||
| ) |

| SOAP_FMAC3 int* SOAP_FMAC4 soap_in_int | ( | struct soap * | , |
| const char * | , | ||
| int * | , | ||
| const char * | |||
| ) |
| SOAP_FMAC3 struct SOAP_ENV__Code** SOAP_FMAC4 soap_in_PointerToSOAP_ENV__Code | ( | struct soap * | , |
| const char * | , | ||
| struct SOAP_ENV__Code ** | , | ||
| const char * | |||
| ) |


| SOAP_FMAC3 struct SOAP_ENV__Detail** SOAP_FMAC4 soap_in_PointerToSOAP_ENV__Detail | ( | struct soap * | , |
| const char * | , | ||
| struct SOAP_ENV__Detail ** | , | ||
| const char * | |||
| ) |


| SOAP_FMAC3 struct SOAP_ENV__Reason** SOAP_FMAC4 soap_in_PointerToSOAP_ENV__Reason | ( | struct soap * | , |
| const char * | , | ||
| struct SOAP_ENV__Reason ** | , | ||
| const char * | |||
| ) |


| SOAP_FMAC3 struct SOAP_ENV__Code* SOAP_FMAC4 soap_in_SOAP_ENV__Code | ( | struct soap * | , |
| const char * | , | ||
| struct SOAP_ENV__Code * | , | ||
| const char * | |||
| ) |


| SOAP_FMAC3 struct SOAP_ENV__Detail* SOAP_FMAC4 soap_in_SOAP_ENV__Detail | ( | struct soap * | , |
| const char * | , | ||
| struct SOAP_ENV__Detail * | , | ||
| const char * | |||
| ) |


| SOAP_FMAC3 struct SOAP_ENV__Fault* SOAP_FMAC4 soap_in_SOAP_ENV__Fault | ( | struct soap * | , |
| const char * | , | ||
| struct SOAP_ENV__Fault * | , | ||
| const char * | |||
| ) |


| SOAP_FMAC3 struct SOAP_ENV__Header* SOAP_FMAC4 soap_in_SOAP_ENV__Header | ( | struct soap * | , |
| const char * | , | ||
| struct SOAP_ENV__Header * | , | ||
| const char * | |||
| ) |


| SOAP_FMAC3 struct SOAP_ENV__Reason* SOAP_FMAC4 soap_in_SOAP_ENV__Reason | ( | struct soap * | , |
| const char * | , | ||
| struct SOAP_ENV__Reason * | , | ||
| const char * | |||
| ) |


| SOAP_FMAC3 char* * SOAP_FMAC4 soap_in_string | ( | struct soap * | , |
| const char * | , | ||
| char ** | , | ||
| const char * | |||
| ) |

| SOAP_FMAC3 void* SOAP_FMAC4 soap_instantiate | ( | struct soap * | , |
| int | , | ||
| const char * | , | ||
| const char * | , | ||
| size_t * | |||
| ) |

| SOAP_FMAC3 struct SOAP_ENV__Code* SOAP_FMAC4 soap_instantiate_SOAP_ENV__Code | ( | struct soap * | , |
| int | , | ||
| const char * | , | ||
| const char * | , | ||
| size_t * | |||
| ) |


| SOAP_FMAC3 struct SOAP_ENV__Detail* SOAP_FMAC4 soap_instantiate_SOAP_ENV__Detail | ( | struct soap * | , |
| int | , | ||
| const char * | , | ||
| const char * | , | ||
| size_t * | |||
| ) |


| SOAP_FMAC3 struct SOAP_ENV__Fault* SOAP_FMAC4 soap_instantiate_SOAP_ENV__Fault | ( | struct soap * | , |
| int | , | ||
| const char * | , | ||
| const char * | , | ||
| size_t * | |||
| ) |


| SOAP_FMAC3 struct SOAP_ENV__Header* SOAP_FMAC4 soap_instantiate_SOAP_ENV__Header | ( | struct soap * | , |
| int | , | ||
| const char * | , | ||
| const char * | , | ||
| size_t * | |||
| ) |


| SOAP_FMAC3 struct SOAP_ENV__Reason* SOAP_FMAC4 soap_instantiate_SOAP_ENV__Reason | ( | struct soap * | , |
| int | , | ||
| const char * | , | ||
| const char * | , | ||
| size_t * | |||
| ) |


| SOAP_FMAC3 void SOAP_FMAC4 soap_markelement | ( | struct soap * | , |
| const void * | , | ||
| int | |||
| ) |

| SOAP_FMAC5 struct SOAP_ENV__Code* SOAP_FMAC6 soap_new_SOAP_ENV__Code | ( | struct soap * | , |
| int | |||
| ) |


| SOAP_FMAC5 struct SOAP_ENV__Detail* SOAP_FMAC6 soap_new_SOAP_ENV__Detail | ( | struct soap * | , |
| int | |||
| ) |


| SOAP_FMAC5 struct SOAP_ENV__Fault* SOAP_FMAC6 soap_new_SOAP_ENV__Fault | ( | struct soap * | , |
| int | |||
| ) |


| SOAP_FMAC5 struct SOAP_ENV__Header* SOAP_FMAC6 soap_new_SOAP_ENV__Header | ( | struct soap * | , |
| int | |||
| ) |


| SOAP_FMAC5 struct SOAP_ENV__Reason* SOAP_FMAC6 soap_new_SOAP_ENV__Reason | ( | struct soap * | , |
| int | |||
| ) |


| SOAP_FMAC3 int SOAP_FMAC4 soap_out__QName | ( | struct soap * | , |
| const char * | , | ||
| int | , | ||
| char *const * | , | ||
| const char * | |||
| ) |

| SOAP_FMAC3 int SOAP_FMAC4 soap_out_byte | ( | struct soap * | , |
| const char * | , | ||
| int | , | ||
| const char * | , | ||
| const char * | |||
| ) |

| SOAP_FMAC3 int SOAP_FMAC4 soap_out_int | ( | struct soap * | , |
| const char * | , | ||
| int | , | ||
| const int * | , | ||
| const char * | |||
| ) |
| SOAP_FMAC3 int SOAP_FMAC4 soap_out_PointerToSOAP_ENV__Code | ( | struct soap * | , |
| const char * | , | ||
| int | , | ||
| struct SOAP_ENV__Code *const * | , | ||
| const char * | |||
| ) |


| SOAP_FMAC3 int SOAP_FMAC4 soap_out_PointerToSOAP_ENV__Detail | ( | struct soap * | , |
| const char * | , | ||
| int | , | ||
| struct SOAP_ENV__Detail *const * | , | ||
| const char * | |||
| ) |


| SOAP_FMAC3 int SOAP_FMAC4 soap_out_PointerToSOAP_ENV__Reason | ( | struct soap * | , |
| const char * | , | ||
| int | , | ||
| struct SOAP_ENV__Reason *const * | , | ||
| const char * | |||
| ) |


| SOAP_FMAC3 int SOAP_FMAC4 soap_out_SOAP_ENV__Code | ( | struct soap * | , |
| const char * | , | ||
| int | , | ||
| const struct SOAP_ENV__Code * | , | ||
| const char * | |||
| ) |


| SOAP_FMAC3 int SOAP_FMAC4 soap_out_SOAP_ENV__Detail | ( | struct soap * | , |
| const char * | , | ||
| int | , | ||
| const struct SOAP_ENV__Detail * | , | ||
| const char * | |||
| ) |


| SOAP_FMAC3 int SOAP_FMAC4 soap_out_SOAP_ENV__Fault | ( | struct soap * | , |
| const char * | , | ||
| int | , | ||
| const struct SOAP_ENV__Fault * | , | ||
| const char * | |||
| ) |


| SOAP_FMAC3 int SOAP_FMAC4 soap_out_SOAP_ENV__Header | ( | struct soap * | , |
| const char * | , | ||
| int | , | ||
| const struct SOAP_ENV__Header * | , | ||
| const char * | |||
| ) |

| SOAP_FMAC3 int SOAP_FMAC4 soap_out_SOAP_ENV__Reason | ( | struct soap * | , |
| const char * | , | ||
| int | , | ||
| const struct SOAP_ENV__Reason * | , | ||
| const char * | |||
| ) |


| SOAP_FMAC3 int SOAP_FMAC4 soap_out_string | ( | struct soap * | , |
| const char * | , | ||
| int | , | ||
| char *const * | , | ||
| const char * | |||
| ) |

| SOAP_FMAC3 int SOAP_FMAC4 soap_put__QName | ( | struct soap * | , |
| char *const * | , | ||
| const char * | , | ||
| const char * | |||
| ) |

| SOAP_FMAC3 int SOAP_FMAC4 soap_put_byte | ( | struct soap * | , |
| const char * | , | ||
| const char * | , | ||
| const char * | |||
| ) |

| SOAP_FMAC3 int SOAP_FMAC4 soap_put_int | ( | struct soap * | , |
| const int * | , | ||
| const char * | , | ||
| const char * | |||
| ) |

| SOAP_FMAC3 int SOAP_FMAC4 soap_put_PointerToSOAP_ENV__Code | ( | struct soap * | , |
| struct SOAP_ENV__Code *const * | , | ||
| const char * | , | ||
| const char * | |||
| ) |

| SOAP_FMAC3 int SOAP_FMAC4 soap_put_PointerToSOAP_ENV__Detail | ( | struct soap * | , |
| struct SOAP_ENV__Detail *const * | , | ||
| const char * | , | ||
| const char * | |||
| ) |

| SOAP_FMAC3 int SOAP_FMAC4 soap_put_PointerToSOAP_ENV__Reason | ( | struct soap * | , |
| struct SOAP_ENV__Reason *const * | , | ||
| const char * | , | ||
| const char * | |||
| ) |

| SOAP_FMAC3 int SOAP_FMAC4 soap_put_SOAP_ENV__Code | ( | struct soap * | , |
| const struct SOAP_ENV__Code * | , | ||
| const char * | , | ||
| const char * | |||
| ) |

| SOAP_FMAC3 int SOAP_FMAC4 soap_put_SOAP_ENV__Detail | ( | struct soap * | , |
| const struct SOAP_ENV__Detail * | , | ||
| const char * | , | ||
| const char * | |||
| ) |

| SOAP_FMAC3 int SOAP_FMAC4 soap_put_SOAP_ENV__Fault | ( | struct soap * | , |
| const struct SOAP_ENV__Fault * | , | ||
| const char * | , | ||
| const char * | |||
| ) |


| SOAP_FMAC3 int SOAP_FMAC4 soap_put_SOAP_ENV__Header | ( | struct soap * | , |
| const struct SOAP_ENV__Header * | , | ||
| const char * | , | ||
| const char * | |||
| ) |

| SOAP_FMAC3 int SOAP_FMAC4 soap_put_SOAP_ENV__Reason | ( | struct soap * | , |
| const struct SOAP_ENV__Reason * | , | ||
| const char * | , | ||
| const char * | |||
| ) |

| SOAP_FMAC3 int SOAP_FMAC4 soap_put_string | ( | struct soap * | , |
| char *const * | , | ||
| const char * | , | ||
| const char * | |||
| ) |

| SOAP_FMAC3 int SOAP_FMAC4 soap_putelement | ( | struct soap * | , |
| const void * | , | ||
| const char * | , | ||
| int | , | ||
| int | |||
| ) |

| SOAP_FMAC3 int SOAP_FMAC4 soap_putindependent | ( | struct soap * | ) |

| SOAP_FMAC3 void SOAP_FMAC4 soap_serialize__QName | ( | struct soap * | , |
| char *const * | |||
| ) |


| SOAP_FMAC3 void SOAP_FMAC4 soap_serialize_PointerToSOAP_ENV__Code | ( | struct soap * | , |
| struct SOAP_ENV__Code *const * | |||
| ) |


| SOAP_FMAC3 void SOAP_FMAC4 soap_serialize_PointerToSOAP_ENV__Detail | ( | struct soap * | , |
| struct SOAP_ENV__Detail *const * | |||
| ) |


| SOAP_FMAC3 void SOAP_FMAC4 soap_serialize_PointerToSOAP_ENV__Reason | ( | struct soap * | , |
| struct SOAP_ENV__Reason *const * | |||
| ) |


| SOAP_FMAC3 void SOAP_FMAC4 soap_serialize_SOAP_ENV__Code | ( | struct soap * | , |
| const struct SOAP_ENV__Code * | |||
| ) |


| SOAP_FMAC3 void SOAP_FMAC4 soap_serialize_SOAP_ENV__Detail | ( | struct soap * | , |
| const struct SOAP_ENV__Detail * | |||
| ) |


| SOAP_FMAC3 void SOAP_FMAC4 soap_serialize_SOAP_ENV__Fault | ( | struct soap * | , |
| const struct SOAP_ENV__Fault * | |||
| ) |


| SOAP_FMAC3 void SOAP_FMAC4 soap_serialize_SOAP_ENV__Header | ( | struct soap * | , |
| const struct SOAP_ENV__Header * | |||
| ) |

| SOAP_FMAC3 void SOAP_FMAC4 soap_serialize_SOAP_ENV__Reason | ( | struct soap * | , |
| const struct SOAP_ENV__Reason * | |||
| ) |


| SOAP_FMAC3 void SOAP_FMAC4 soap_serialize_string | ( | struct soap * | , |
| char *const * | |||
| ) |

1.8.8