|
DataIO
|
#include <ecp.h>
Public Member Functions | |
| ECp () | |
| virtual | ~ECp () |
| long | GetDefaultCheckOutBusStopTripOrder (short requestedTariffAreaCount=0, EM::Strojcek::VstupneUdaje::TarifnySystem::ECennik *pricelist=NULL) const |
| returns default check out bus stop (used with auto issue) More... | |
| bool | CheckIDSonTG (EM::Strojcek::VstupneUdaje::TarifnySystem::ETarifnaSkupina *tg, unsigned short ids) |
| method which check if tariff group and tg suplements is on defined ids to get zone on bus stop which belong to ids More... | |
| EM::Strojcek::VstupneUdaje::CestovnePoriadky::EZona * | GetZoneByBusStop (EM::Strojcek::VstupneUdaje::CestovnePoriadky::EZastavka *busStop, unsigned short ids) |
| method to get zone on bus stop which belong to ids More... | |
| EM::Strojcek::VstupneUdaje::CestovnePoriadky::EZona * | GetZoneByBusStop (EM::Strojcek::VstupneUdaje::CestovnePoriadky::EZastavkaVypis *busStop, unsigned short ids) const |
| calls GetZoneByBusStop with parameter forCheckOut with value false More... | |
| EM::Strojcek::VstupneUdaje::CestovnePoriadky::EZona * | GetZoneByBusStop (EM::Strojcek::VstupneUdaje::CestovnePoriadky::EZastavkaVypis *busStop, unsigned short ids, bool forCheckOut) const |
| method to get zone on bus stop which belongs to specified ids More... | |
| EM::Strojcek::VstupneUdaje::CestovnePoriadky::EZona * | GetZoneByBusStopTripOrder (unsigned int busStopTripOrder, unsigned short ids) const |
| calls GetZoneByBusStop with parameter forCheckOut with value false More... | |
| EM::Strojcek::VstupneUdaje::CestovnePoriadky::EZona * | GetZoneByBusStopTripOrder (unsigned int busStopTripOrder, unsigned short ids, bool forCheckOut) const |
| method to get zone on bus stop which belongs to specified ids More... | |
| EM::Strojcek::VstupneUdaje::CestovnePoriadky::EZona * | GetZoneByBusStopLineOrder (const unsigned long busStopLineOrder, const unsigned short ids, const bool forCheckOut) const |
| method to get zone on bus stop which belongs to specified ids More... | |
| EM::Strojcek::VstupneUdaje::CestovnePoriadky::EZona * | GetZoneByPlatform (EM::Strojcek::VstupneUdaje::CestovnePoriadky::ENastupiste *platform, unsigned short ids) const |
| method to get zone from platform which belongs to specified ids More... | |
| unsigned short | GetSubZoneNumberByBusStopTripOrder (unsigned int busStopTripOrder) |
| GetSubZoneNumberByBusStopTripOrder. More... | |
| EM::Strojcek::VstupneUdaje::CestovnePoriadky::ENastupiste * | GetPlatformByBusStopLineOrder (const unsigned long busStopLineOrder) const |
| GetPlatformByBusStopLineOrder. More... | |
| EM::Strojcek::VstupneUdaje::CestovnePoriadky::EZastavka * | GetBusStopByBusStopLineOrder (const unsigned long busStopLineOrder) const |
| GetBusStopByBusStopLineOrder. More... | |
| unsigned short | GetTariffAreaNumberByBusStopTripOrder (unsigned long busStopTripOrder, bool forCheckOut=false) const |
| method to get tariffArea of bus stop which belongs to specified ids More... | |
| long | GetUrbanTransportIDForBusstop (unsigned int busStopTripOrder, unsigned short &urbanTransportID) const |
| method to to get urban transport ID of busstop More... | |
| long | GetUrbanTransportIDForBusstop (EM::Strojcek::VstupneUdaje::CestovnePoriadky::EZastavkaVypis *tripBusstop, unsigned short &urbanTransportID) const |
| method to to get urban transport ID of busstop More... | |
| long | GetUrbanTransportIDByBusStopLineOrder (const unsigned long busStopLineOrder, unsigned short &urbanTransportID) |
| method to to get urban transport ID by bus stop line order More... | |
| EM::Strojcek::VstupneUdaje::CestovnePoriadky::ELinkaZastavka * | GetLineBusStopByLineOrder (long lineOrderBusStop) |
| get instance of ELinkaZastavka by line bus stop order "lineOrderBusStop - see param" More... | |
| EM::Strojcek::VstupneUdaje::CestovnePoriadky::ELinkaZastavka * | GetLineBusStop (long lineOrderBusStop) const |
| same as GetLineBusStopByLineOrder but const More... | |
| bool | GetNumberOfZonesBetweenBusStops (const long boardingBusStopOrderOnLine, const long landingBusStopOrderOnLine, unsigned char &zoneCount) const |
| method for getting number of zones between two bus stops on currently selected trip More... | |
| bool | CheckZoneOnBusStopDefinedByLineOrder (const unsigned long zone, const unsigned long busStopLineOrder, const unsigned short ids, const bool forCheckOut, bool &isZoneValid) const |
| method check if zone is valid on bus stop More... | |
| bool | IsAtLeastOneZoneOnBusstop (const unsigned long busStopLineOrder, const unsigned short ids, const bool forCheckOut, bool &isAtLeastOneZoneOnBusstop) const |
| IsAtLeastOneZoneOnBusstop - checks if busstop has at least one zone of specified IDS (so the network wide ticket can be applied) More... | |
| bool | CheckTariffAreaOnBusStopDefinedByLineOrder (const unsigned long tariffAreaFrom, const unsigned long tariffAreaTo, const unsigned long busStopLineOrder, const bool forCheckOut, bool &isValid) const |
| Checks if tariffArea is valid on bus stop. More... | |
| void | EraseBusStopCollection (unsigned short tripBusStopFrom, int tripBusStopTo=-1) |
| erase trip bus stops from begin of collection to tripBusStopFrom and from tripBusStopTo to end of trip bus stop collection More... | |
| long | GetTripBusStopCollectionSize () |
| returns actual trip bus stop collection size More... | |
| void | ClearTripBusStopCollection () |
| clear collecion of actual trip bus stops More... | |
| long | GetActualTripBusStopIndex () const |
| returns trip order from actual trip bus stop More... | |
| long | SetActualTripBusStopIndex (const long actualTripBusStopIndex) |
| sets actual bus stop trip order More... | |
| long | GetCheckOutTripBusStopIndex () const |
| returns trip order from checkout trip bus stop More... | |
| long | SetCheckOutTripBusStopIndex (const long actualTripBusStopIndex) |
| sets checkout bus stop trip order More... | |
| EM::Strojcek::VstupneUdaje::CestovnePoriadky::EZastavkaVypis * | GetTripBusStopByIndex (long tripOrder) |
| makes available bus stop specified by index tripOrder More... | |
| EM::Strojcek::VstupneUdaje::CestovnePoriadky::EZastavkaVypis * | GetActualTripBusStop () const |
| retruns an instance of actual trip bus More... | |
| unsigned short | GetActualIDS () const |
| Get number of IDS from actual tariff group. More... | |
| long | GetPlatformByTripBusStopIndex (long tripBusStopIndex, EM::Strojcek::VstupneUdaje::CestovnePoriadky::ENastupiste *&platform) |
| return instance of ENastupiste platform by trip bus stop index More... | |
| long | GetPlatformNumberByTripBusStopIndex (const long tripBusStopIndex, long &platform) |
| EM::Strojcek::VstupneUdaje::CestovnePoriadky::ELinka * | FindLinkaByNum (long lLinkacislo) const |
| EM::Strojcek::VstupneUdaje::CestovnePoriadky::ELinka * | GetActualLinkaPtr () const |
| void | SetActualLinkaPtr (EM::Strojcek::VstupneUdaje::CestovnePoriadky::ELinka *pLinka) |
| EM::Strojcek::VstupneUdaje::CestovnePoriadky::EZastavka * | GetActualZastavka () const |
| long | GetActualLinkaCisloN () const |
| const char * | GetActualLinkaCisloText () const |
| char * | GetActualLinkaName () const |
| void | SetActualSpojPtr (EM::Strojcek::VstupneUdaje::CestovnePoriadky::ESpoj *trip) |
| long | GetActualSpojCislo () const |
| long | SetNextSpojZastavka1 (EM::Strojcek::VstupneUdaje::CestovnePoriadky::ESpojZastavka **spojZast) |
| long | SetFirstSpojZastavka () |
| EM::Strojcek::VstupneUdaje::CestovnePoriadky::ESpojZastavka * | GetActualSpojZastavkaPtr () const |
| char * | GetActualZastavkaNazov () const |
| unsigned short | GetActualZastavkaTime () const |
| long | SetActualZastavkaData (EM::Strojcek::VstupneUdaje::CestovnePoriadky::ESpojZastavka *SpojZast, EM::Strojcek::VstupneUdaje::CestovnePoriadky::EZastavka **Zastavka) |
| long | GetActualZastavkaId () const |
| long | GetNextZastavkaId () const |
| long | GetCurrentBusStopPlatformNumber () const |
| long | SetActualPrikaz (char *pcPrikaz) |
| long | SetActualCommand (EM::Strojcek::VstupneUdaje::Turnusy::EPrikaz *prikaz) |
| EM::Strojcek::VstupneUdaje::Turnusy::EPrikazKurzCol * | GetActualPrikazKurzyPtr () const |
| long | GetActualUsekPrikazuIdx () const |
| long | SetStartUsekPrikazuIdx (unsigned long IdxUsek) |
| long | SetLastSpojZastavka () |
| EM::Strojcek::VstupneUdaje::Turnusy::EPrikaz * | GetActualPrikazPtr () const |
| char | GetVydajStatus () const |
| void | SetVydajStatus (char cVydajStatus) |
| EM::Strojcek::VstupneUdaje::CestovnePoriadky::ELinkaZastavkaCol * | GetActualLinkaZastavkyPtr () const |
| EM::Strojcek::VstupneUdaje::CestovnePoriadky::ESpoj * | GetActualTrip () const |
| EM::Strojcek::VstupneUdaje::CestovnePoriadky::ELinkaZastavka * | GetActualLinkaZastavka () const |
| EM::Strojcek::VstupneUdaje::CestovnePoriadky::EZastavka * | GetZastavkaBySpojZastavka (EM::Strojcek::VstupneUdaje::CestovnePoriadky::ESpojZastavka *pSpojZast) const |
| EM::Strojcek::VstupneUdaje::CestovnePoriadky::ESpojZastavkaCol * | GetActualSpojZastavkyPtr () const |
| char * | GetFileName () const |
| void | Init () |
| void | SetActualSpojZastavkaPtr (EM::Strojcek::VstupneUdaje::CestovnePoriadky::ESpojZastavka *pSpojZast) |
| char * | GetActualZastavkaNazovKratky () const |
| char * | GetActualZastavkaNazovDlhy () const |
| EM::Strojcek::VstupneUdaje::CestovnePoriadky::EZastavkaVypis * | GetNextEZastavkaVypis () const |
| unsigned short | GetActualZastavkaLinkaPoradie () const |
| char * | GetMenoByZastVypisPor (unsigned short por, bool dlhe=false) const |
| long | LoadLS (unsigned long linka, unsigned short spoj) |
| Metoda nastavy aktualnu linka a spoj. More... | |
| unsigned short | GetActualZone () const |
| bool | IsActualZoneUrbanZone () const |
| IsActualZoneUrbanZone - checks if actual zone is in urban zones defined in input data. More... | |
| unsigned char | GetActualTarifSkup () const |
| EM::Strojcek::VstupneUdaje::TarifnySystem::ETarifnaSkupina::TariffGroupType | GetActualTariffGroupType () const |
| void | SetActualTarifSkup (unsigned char actTarifSkup) |
| bool | IsKonecna () const |
| bool | IsKonecna_Continues_Lines () const |
| EM::Strojcek::VstupneUdaje::Turnusy::EPrikazKurz * | GetActualPrikazKurz () const |
| void | SetActualEPrikazKurz (EM::Strojcek::VstupneUdaje::Turnusy::EPrikazKurz *pPrikazKurz) |
| unsigned short | GetNextZone () const |
| long | GetBusStopIDByOrderOnTrip (long orderOnTrip, unsigned long &busStopID) const |
| long | LoadLS (char *strLineNumber, char *strTripNumber) |
| void | LoadBusStopsOfActualTrip () |
| long | FindKeyStop (std::vector< EM::Strojcek::VstupneUdaje::CestovnePoriadky::EZastavkaVypis * > *pVecStops) const |
| bool | IsNextTripContinuous_MHD () const |
| ----------------------— UZ SA NEPOUZIVA More... | |
| bool | IsActualTripContinuous_MHD () const |
| void | SetOdchylkovy (long first, long last) |
| void | GetOdchylkovy (long &first, long &last) const |
| bool | IsBorderBusStop (unsigned long paPoradie) const |
| bool | IsFirstBusStopOnZone (unsigned long busStopOrderOnTrip) const |
| bool | IsLastBusStopOnZone (unsigned long busStopOrderOnTrip) const |
| bool | IsLastBusStopOnTrip (unsigned long paPoradie) const |
| long | GetPocetPasiemDoKonecnej (char &tariffZonesCount, unsigned short *tariffZones, char maxTariffZonesCount) const |
| long | TarifyLoad (unsigned char tarifSkup, long vodicPredajCl) |
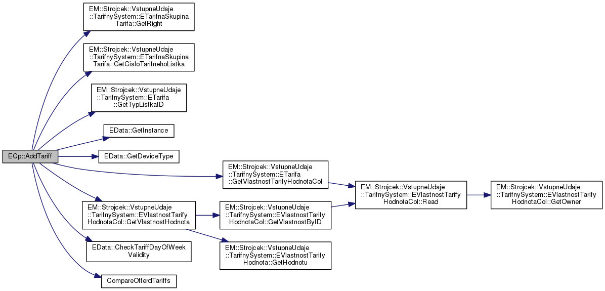
| void | AddTariff (EM::Strojcek::VstupneUdaje::TarifnySystem::ETarifnaSkupinaTarifa *tariffGroup, long vodicPredajCl, unsigned long offset) |
| const std::vector < EOfferedTariff * > * | GetOfferedTariffs () const |
| void | ClearOfferedTariffsVector () |
| void | SetDZVICV (unsigned long dzv, unsigned long icv) |
| unsigned long | GetDZV () const |
| unsigned long | GetICV () const |
| bool | IsUrbanSection () |
| Function checks urban section on bus stops. More... | |
| long | GetJourneyTimetableTimeByBusStopsLineOrder (unsigned short lineOrderCheckInBusStop, unsigned short lineOrderCheckOutBusStop, unsigned long &diffTime) const |
| Function calculates timetable time difference between check in and check out bus stop. More... | |
| long | GetJourneyTimetableTimeByBusStopsTripOrder (unsigned short tripOrderCheckInBusStop, unsigned short tripOrderCheckOutBusStop, unsigned long &diffTime) const |
| Function calculates timetable time difference between check in and check out bus stop. More... | |
| EM::Strojcek::VstupneUdaje::CestovnePoriadky::ESpoj * | GetTripByNumber (int lineNumber, int tripNumber) const |
| ======= data wrapping functions ===== More... | |
| EM::Strojcek::VstupneUdaje::CestovnePoriadky::ESpoj * | GetTripFromBusStop (EM::Strojcek::VstupneUdaje::CestovnePoriadky::EZastavkaVypis *busStop) const |
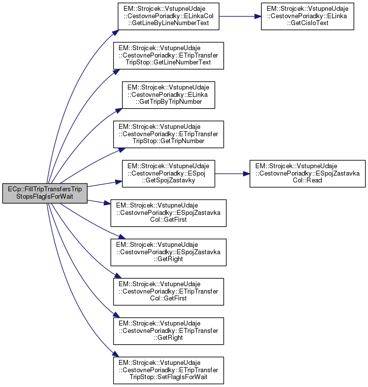
| bool | FillTripTransfersTripStopsFlagIsForWait (const unsigned short currentBusStopLineOrder, std::list< EM::Strojcek::VstupneUdaje::CestovnePoriadky::ETripTransferTripStop * > *tripTransferTripStopList) |
| EM::Strojcek::VstupneUdaje::CestovnePoriadky::ESpojZastavka * | GetTripBusStopFromBusStopListing (EM::Strojcek::VstupneUdaje::CestovnePoriadky::EZastavkaVypis *busStopListing) const |
| EM::Strojcek::VstupneUdaje::CestovnePoriadky::ESpojZastavka * | GetTripBusStopByTripBusStopIndex (const long tripBusStopIndex) |
| EM::Strojcek::VstupneUdaje::CestovnePoriadky::ETripTransferCol * | GetTripTransfersFromBusStop (EM::Strojcek::VstupneUdaje::CestovnePoriadky::ESpoj *trip, long busStopOrderOnTrip) const |
| void | GetTripTransfersFromBusStop (std::vector< EM::Strojcek::VstupneUdaje::CestovnePoriadky::ETripTransfer * > &transfers, EM::Strojcek::VstupneUdaje::CestovnePoriadky::ESpoj *trip, long busStopOrderOnTrip, bool validTodayOnly, bool withSignificantBusStopsOnly) const |
| int | OrderOnLineToOrderOnTrip (int orderOnLine, const std::vector< EM::Strojcek::VstupneUdaje::CestovnePoriadky::EZastavkaVypis * > *busStopList=NULL) const |
| int | OrderOnTripToOrderOnLine (unsigned long orderOnTrip, const std::vector< EM::Strojcek::VstupneUdaje::CestovnePoriadky::EZastavkaVypis * > *busStopList=NULL) const |
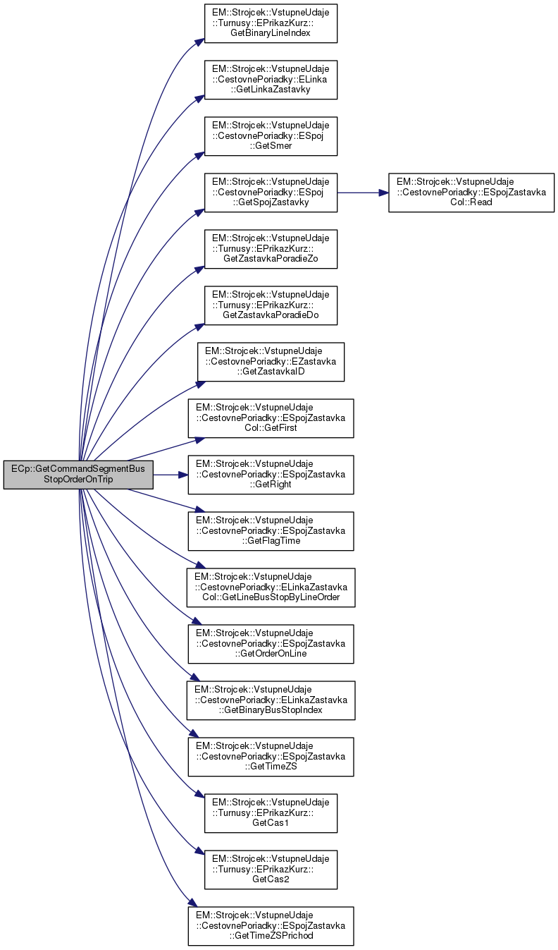
| int | GetCommandSegmentBusStopOrderOnTrip (EM::Strojcek::VstupneUdaje::CestovnePoriadky::ESpoj *trip, EM::Strojcek::VstupneUdaje::Turnusy::EPrikazKurz *commandSegment, bool wantedFirstBusStop) const |
| Function finds index of first or last bus stop on trip. More... | |
| long | GetTripIdFromBusStop (EM::Strojcek::VstupneUdaje::CestovnePoriadky::EZastavkaVypis *busStop) const |
| const char * | LineNumberToLineNumberText (unsigned long lineNumber) const |
| const char * | GetBusStopName (int lineNumber, int tripNumber, int orderOnLine) const |
| long | IsLineBusStopMarkEnabled (EM::Strojcek::VstupneUdaje::CestovnePoriadky::ELinkaZastavka *linebusStop, const EM::Strojcek::VstupneUdaje::CestovnePoriadky::ELinkaZastavkaZnacka::LineBusStopMark busStopMark, bool &enabled) const |
| long | SearchNearestBusStopByCheckoutBusStopTariffNumber (const long &checkinBusStopTripOrder, const long &checkoutBusStopTripOrder) |
| SearchNearestBusStopByCheckoutBusStopTariffNumber - tries to find bus stop with same tariff number as checkoutBusStop specified by parameter, but smaller trip order. Used for circle lines - if checkout bus stop is used multiple times on a single trip (with same busStopTariffNumber), ticket should be issued to nearest bus stop (stop with smallest trip order). More... | |
| std::set< unsigned short > | GetZonesOnBusStop (EM::Strojcek::VstupneUdaje::CestovnePoriadky::EZastavkaVypis *busStopListing) const |
| GetZonesOnBusStop finds all bus stop zones. More... | |
| ECp () | |
| virtual | ~ECp () |
| long | GetDefaultCheckOutBusStopTripOrder (short requestedTariffAreaCount=0, EM::Strojcek::VstupneUdaje::TarifnySystem::ECennik *pricelist=NULL) const |
| returns default check out bus stop (used with auto issue) More... | |
| bool | CheckIDSonTG (EM::Strojcek::VstupneUdaje::TarifnySystem::ETarifnaSkupina *tg, unsigned short ids) |
| method which check if tariff group and tg suplements is on defined ids to get zone on bus stop which belong to ids More... | |
| EM::Strojcek::VstupneUdaje::CestovnePoriadky::EZona * | GetZoneByBusStop (EM::Strojcek::VstupneUdaje::CestovnePoriadky::EZastavka *busStop, unsigned short ids) |
| method to get zone on bus stop which belong to ids More... | |
| EM::Strojcek::VstupneUdaje::CestovnePoriadky::EZona * | GetZoneByBusStop (EM::Strojcek::VstupneUdaje::CestovnePoriadky::EZastavkaVypis *busStop, unsigned short ids) const |
| calls GetZoneByBusStop with parameter forCheckOut with value false More... | |
| EM::Strojcek::VstupneUdaje::CestovnePoriadky::EZona * | GetZoneByBusStop (EM::Strojcek::VstupneUdaje::CestovnePoriadky::EZastavkaVypis *busStop, unsigned short ids, bool forCheckOut) const |
| method to get zone on bus stop which belongs to specified ids More... | |
| EM::Strojcek::VstupneUdaje::CestovnePoriadky::EZona * | GetZoneByBusStopTripOrder (unsigned int busStopTripOrder, unsigned short ids) const |
| calls GetZoneByBusStop with parameter forCheckOut with value false More... | |
| EM::Strojcek::VstupneUdaje::CestovnePoriadky::EZona * | GetZoneByBusStopTripOrder (unsigned int busStopTripOrder, unsigned short ids, bool forCheckOut) const |
| method to get zone on bus stop which belongs to specified ids More... | |
| EM::Strojcek::VstupneUdaje::CestovnePoriadky::EZona * | GetZoneByBusStopLineOrder (const unsigned long busStopLineOrder, const unsigned short ids, const bool forCheckOut) const |
| method to get zone on bus stop which belongs to specified ids More... | |
| EM::Strojcek::VstupneUdaje::CestovnePoriadky::EZona * | GetZoneByPlatform (EM::Strojcek::VstupneUdaje::CestovnePoriadky::ENastupiste *platform, unsigned short ids) const |
| method to get zone from platform which belongs to specified ids More... | |
| unsigned short | GetSubZoneNumberByBusStopTripOrder (unsigned int busStopTripOrder) |
| GetSubZoneNumberByBusStopTripOrder. More... | |
| EM::Strojcek::VstupneUdaje::CestovnePoriadky::ENastupiste * | GetPlatformByBusStopLineOrder (const unsigned long busStopLineOrder) const |
| GetPlatformByBusStopLineOrder. More... | |
| EM::Strojcek::VstupneUdaje::CestovnePoriadky::EZastavka * | GetBusStopByBusStopLineOrder (const unsigned long busStopLineOrder) const |
| GetBusStopByBusStopLineOrder. More... | |
| unsigned short | GetTariffAreaNumberByBusStopTripOrder (unsigned long busStopTripOrder, bool forCheckOut=false) const |
| method to get tariffArea of bus stop which belongs to specified ids More... | |
| long | GetUrbanTransportIDForBusstop (unsigned int busStopTripOrder, unsigned short &urbanTransportID) const |
| method to to get urban transport ID of busstop More... | |
| long | GetUrbanTransportIDForBusstop (EM::Strojcek::VstupneUdaje::CestovnePoriadky::EZastavkaVypis *tripBusstop, unsigned short &urbanTransportID) const |
| method to to get urban transport ID of busstop More... | |
| long | GetUrbanTransportIDByBusStopLineOrder (const unsigned long busStopLineOrder, unsigned short &urbanTransportID) |
| method to to get urban transport ID by bus stop line order More... | |
| EM::Strojcek::VstupneUdaje::CestovnePoriadky::ELinkaZastavka * | GetLineBusStopByLineOrder (long lineOrderBusStop) |
| get instance of ELinkaZastavka by line bus stop order "lineOrderBusStop - see param" More... | |
| EM::Strojcek::VstupneUdaje::CestovnePoriadky::ELinkaZastavka * | GetLineBusStop (long lineOrderBusStop) const |
| same as GetLineBusStopByLineOrder but const More... | |
| bool | GetNumberOfZonesBetweenBusStops (const long boardingBusStopOrderOnLine, const long landingBusStopOrderOnLine, unsigned char &zoneCount) const |
| method for getting number of zones between two bus stops on currently selected trip More... | |
| bool | CheckZoneOnBusStopDefinedByLineOrder (const unsigned long zone, const unsigned long busStopLineOrder, const unsigned short ids, const bool forCheckOut, bool &isZoneValid) const |
| method check if zone is valid on bus stop More... | |
| bool | IsAtLeastOneZoneOnBusstop (const unsigned long busStopLineOrder, const unsigned short ids, const bool forCheckOut, bool &isAtLeastOneZoneOnBusstop) const |
| IsAtLeastOneZoneOnBusstop - checks if busstop has at least one zone of specified IDS (so the network wide ticket can be applied) More... | |
| bool | CheckTariffAreaOnBusStopDefinedByLineOrder (const unsigned long tariffAreaFrom, const unsigned long tariffAreaTo, const unsigned long busStopLineOrder, const bool forCheckOut, bool &isValid) const |
| Checks if tariffArea is valid on bus stop. More... | |
| void | EraseBusStopCollection (unsigned short tripBusStopFrom, int tripBusStopTo=-1) |
| erase trip bus stops from begin of collection to tripBusStopFrom and from tripBusStopTo to end of trip bus stop collection More... | |
| long | GetTripBusStopCollectionSize () |
| returns actual trip bus stop collection size More... | |
| void | ClearTripBusStopCollection () |
| clear collecion of actual trip bus stops More... | |
| long | GetActualTripBusStopIndex () const |
| returns trip order from actual trip bus stop More... | |
| long | SetActualTripBusStopIndex (const long actualTripBusStopIndex) |
| sets actual bus stop trip order More... | |
| long | GetCheckOutTripBusStopIndex () const |
| returns trip order from checkout trip bus stop More... | |
| long | SetCheckOutTripBusStopIndex (const long actualTripBusStopIndex) |
| sets checkout bus stop trip order More... | |
| EM::Strojcek::VstupneUdaje::CestovnePoriadky::EZastavkaVypis * | GetTripBusStopByIndex (long tripOrder) |
| makes available bus stop specified by index tripOrder More... | |
| EM::Strojcek::VstupneUdaje::CestovnePoriadky::EZastavkaVypis * | GetActualTripBusStop () const |
| retruns an instance of actual trip bus More... | |
| unsigned short | GetActualIDS () const |
| Get number of IDS from actual tariff group. More... | |
| long | GetPlatformByTripBusStopIndex (long tripBusStopIndex, EM::Strojcek::VstupneUdaje::CestovnePoriadky::ENastupiste *&platform) |
| return instance of ENastupiste platform by trip bus stop index More... | |
| long | GetPlatformNumberByTripBusStopIndex (const long tripBusStopIndex, long &platform) |
| EM::Strojcek::VstupneUdaje::CestovnePoriadky::ELinka * | FindLinkaByNum (long lLinkacislo) const |
| EM::Strojcek::VstupneUdaje::CestovnePoriadky::ELinka * | GetActualLinkaPtr () const |
| void | SetActualLinkaPtr (EM::Strojcek::VstupneUdaje::CestovnePoriadky::ELinka *pLinka) |
| EM::Strojcek::VstupneUdaje::CestovnePoriadky::EZastavka * | GetActualZastavka () const |
| long | GetActualLinkaCisloN () const |
| const char * | GetActualLinkaCisloText () const |
| char * | GetActualLinkaName () const |
| void | SetActualSpojPtr (EM::Strojcek::VstupneUdaje::CestovnePoriadky::ESpoj *trip) |
| long | GetActualSpojCislo () const |
| long | SetNextSpojZastavka1 (EM::Strojcek::VstupneUdaje::CestovnePoriadky::ESpojZastavka **spojZast) |
| long | SetFirstSpojZastavka () |
| EM::Strojcek::VstupneUdaje::CestovnePoriadky::ESpojZastavka * | GetActualSpojZastavkaPtr () const |
| char * | GetActualZastavkaNazov () const |
| unsigned short | GetActualZastavkaTime () const |
| long | SetActualZastavkaData (EM::Strojcek::VstupneUdaje::CestovnePoriadky::ESpojZastavka *SpojZast, EM::Strojcek::VstupneUdaje::CestovnePoriadky::EZastavka **Zastavka) |
| long | GetActualZastavkaId () const |
| long | GetNextZastavkaId () const |
| long | GetCurrentBusStopPlatformNumber () const |
| long | SetActualPrikaz (char *pcPrikaz) |
| long | SetActualCommand (EM::Strojcek::VstupneUdaje::Turnusy::EPrikaz *prikaz) |
| EM::Strojcek::VstupneUdaje::Turnusy::EPrikazKurzCol * | GetActualPrikazKurzyPtr () const |
| long | GetActualUsekPrikazuIdx () const |
| long | SetStartUsekPrikazuIdx (unsigned long IdxUsek) |
| long | SetLastSpojZastavka () |
| EM::Strojcek::VstupneUdaje::Turnusy::EPrikaz * | GetActualPrikazPtr () const |
| char | GetVydajStatus () const |
| void | SetVydajStatus (char cVydajStatus) |
| EM::Strojcek::VstupneUdaje::CestovnePoriadky::ELinkaZastavkaCol * | GetActualLinkaZastavkyPtr () const |
| EM::Strojcek::VstupneUdaje::CestovnePoriadky::ESpoj * | GetActualTrip () const |
| EM::Strojcek::VstupneUdaje::CestovnePoriadky::ELinkaZastavka * | GetActualLinkaZastavka () const |
| EM::Strojcek::VstupneUdaje::CestovnePoriadky::EZastavka * | GetZastavkaBySpojZastavka (EM::Strojcek::VstupneUdaje::CestovnePoriadky::ESpojZastavka *pSpojZast) const |
| EM::Strojcek::VstupneUdaje::CestovnePoriadky::ESpojZastavkaCol * | GetActualSpojZastavkyPtr () const |
| char * | GetFileName () const |
| void | Init () |
| void | SetActualSpojZastavkaPtr (EM::Strojcek::VstupneUdaje::CestovnePoriadky::ESpojZastavka *pSpojZast) |
| char * | GetActualZastavkaNazovKratky () const |
| char * | GetActualZastavkaNazovDlhy () const |
| EM::Strojcek::VstupneUdaje::CestovnePoriadky::EZastavkaVypis * | GetNextEZastavkaVypis () const |
| unsigned short | GetActualZastavkaLinkaPoradie () const |
| char * | GetMenoByZastVypisPor (unsigned short por, bool dlhe=false) const |
| long | LoadLS (unsigned long linka, unsigned short spoj) |
| unsigned short | GetActualZone () const |
| bool | IsActualZoneUrbanZone () const |
| IsActualZoneUrbanZone - checks if actual zone is in urban zones defined in input data. More... | |
| unsigned char | GetActualTarifSkup () const |
| EM::Strojcek::VstupneUdaje::TarifnySystem::ETarifnaSkupina::TariffGroupType | GetActualTariffGroupType () const |
| void | SetActualTarifSkup (unsigned char actTarifSkup) |
| bool | IsKonecna () const |
| bool | IsKonecna_Continues_Lines () const |
| EM::Strojcek::VstupneUdaje::Turnusy::EPrikazKurz * | GetActualPrikazKurz () const |
| void | SetActualEPrikazKurz (EM::Strojcek::VstupneUdaje::Turnusy::EPrikazKurz *pPrikazKurz) |
| unsigned short | GetNextZone () const |
| long | GetBusStopIDByOrderOnTrip (long orderOnTrip, unsigned long &busStopID) const |
| long | LoadLS (char *strLineNumber, char *strTripNumber) |
| void | LoadBusStopsOfActualTrip () |
| long | FindKeyStop (std::vector< EM::Strojcek::VstupneUdaje::CestovnePoriadky::EZastavkaVypis * > *pVecStops) const |
| bool | IsNextTripContinuous_MHD () const |
| bool | IsActualTripContinuous_MHD () const |
| void | SetOdchylkovy (long first, long last) |
| void | GetOdchylkovy (long &first, long &last) const |
| bool | IsBorderBusStop (unsigned long paPoradie) const |
| bool | IsFirstBusStopOnZone (unsigned long busStopOrderOnTrip) const |
| bool | IsLastBusStopOnZone (unsigned long busStopOrderOnTrip) const |
| bool | IsLastBusStopOnTrip (unsigned long paPoradie) const |
| long | GetPocetPasiemDoKonecnej (char &tariffZonesCount, unsigned short *tariffZones, char maxTariffZonesCount) const |
| long | TarifyLoad (unsigned char tarifSkup, long vodicPredajCl) |
| void | AddTariff (EM::Strojcek::VstupneUdaje::TarifnySystem::ETarifnaSkupinaTarifa *tariffGroup, long vodicPredajCl, unsigned long offset) |
| const std::vector < EOfferedTariff * > * | GetOfferedTariffs () const |
| void | ClearOfferedTariffsVector () |
| void | SetDZVICV (unsigned long dzv, unsigned long icv) |
| unsigned long | GetDZV () const |
| unsigned long | GetICV () const |
| bool | IsUrbanSection () |
| Function checks urban section on bus stops. More... | |
| long | GetJourneyTimetableTimeByBusStopsLineOrder (unsigned short lineOrderCheckInBusStop, unsigned short lineOrderCheckOutBusStop, unsigned long &diffTime) const |
| Function calculates timetable time difference between check in and check out bus stop. More... | |
| long | GetJourneyTimetableTimeByBusStopsTripOrder (unsigned short tripOrderCheckInBusStop, unsigned short tripOrderCheckOutBusStop, unsigned long &diffTime) const |
| Function calculates timetable time difference between check in and check out bus stop. More... | |
| EM::Strojcek::VstupneUdaje::CestovnePoriadky::ESpoj * | GetTripByNumber (int lineNumber, int tripNumber) const |
| ======= data wrapping functions ===== More... | |
| EM::Strojcek::VstupneUdaje::CestovnePoriadky::ESpoj * | GetTripFromBusStop (EM::Strojcek::VstupneUdaje::CestovnePoriadky::EZastavkaVypis *busStop) const |
| bool | FillTripTransfersTripStopsFlagIsForWait (const unsigned short currentBusStopLineOrder, std::list< EM::Strojcek::VstupneUdaje::CestovnePoriadky::ETripTransferTripStop * > *tripTransferTripStopList) |
| EM::Strojcek::VstupneUdaje::CestovnePoriadky::ESpojZastavka * | GetTripBusStopFromBusStopListing (EM::Strojcek::VstupneUdaje::CestovnePoriadky::EZastavkaVypis *busStopListing) const |
| EM::Strojcek::VstupneUdaje::CestovnePoriadky::ESpojZastavka * | GetTripBusStopByTripBusStopIndex (const long tripBusStopIndex) |
| EM::Strojcek::VstupneUdaje::CestovnePoriadky::ETripTransferCol * | GetTripTransfersFromBusStop (EM::Strojcek::VstupneUdaje::CestovnePoriadky::ESpoj *trip, long busStopOrderOnTrip) const |
| void | GetTripTransfersFromBusStop (std::vector< EM::Strojcek::VstupneUdaje::CestovnePoriadky::ETripTransfer * > &transfers, EM::Strojcek::VstupneUdaje::CestovnePoriadky::ESpoj *trip, long busStopOrderOnTrip, bool validTodayOnly, bool withSignificantBusStopsOnly) const |
| int | OrderOnLineToOrderOnTrip (int orderOnLine, const std::vector< EM::Strojcek::VstupneUdaje::CestovnePoriadky::EZastavkaVypis * > *busStopList=NULL) const |
| int | OrderOnTripToOrderOnLine (unsigned long orderOnTrip, const std::vector< EM::Strojcek::VstupneUdaje::CestovnePoriadky::EZastavkaVypis * > *busStopList=NULL) const |
| int | GetCommandSegmentBusStopOrderOnTrip (EM::Strojcek::VstupneUdaje::CestovnePoriadky::ESpoj *trip, EM::Strojcek::VstupneUdaje::Turnusy::EPrikazKurz *commandSegment, bool wantedFirstBusStop) const |
| Function finds index of first or last bus stop on trip. More... | |
| long | GetTripIdFromBusStop (EM::Strojcek::VstupneUdaje::CestovnePoriadky::EZastavkaVypis *busStop) const |
| const char * | LineNumberToLineNumberText (unsigned long lineNumber) const |
| const char * | GetBusStopName (int lineNumber, int tripNumber, int orderOnLine) const |
| long | IsLineBusStopMarkEnabled (EM::Strojcek::VstupneUdaje::CestovnePoriadky::ELinkaZastavka *linebusStop, const EM::Strojcek::VstupneUdaje::CestovnePoriadky::ELinkaZastavkaZnacka::LineBusStopMark busStopMark, bool &enabled) const |
| long | SearchNearestBusStopByCheckoutBusStopTariffNumber (const long &checkinBusStopTripOrder, const long &checkoutBusStopTripOrder) |
| SearchNearestBusStopByCheckoutBusStopTariffNumber - tries to find bus stop with same tariff number as checkoutBusStop specified by parameter, but smaller trip order. Used for circle lines - if checkout bus stop is used multiple times on a single trip (with same busStopTariffNumber), ticket should be issued to nearest bus stop (stop with smallest trip order). More... | |
| std::set< unsigned short > | GetZonesOnBusStop (EM::Strojcek::VstupneUdaje::CestovnePoriadky::EZastavkaVypis *busStopListing) const |
| GetZonesOnBusStop finds all bus stop zones. More... | |
| ECp::ECp | ( | ) |
|
virtual |
| ECp::ECp | ( | ) |
|
virtual |
| void ECp::AddTariff | ( | EM::Strojcek::VstupneUdaje::TarifnySystem::ETarifnaSkupinaTarifa * | tariffGroup, |
| long | vodicPredajCl, | ||
| unsigned long | offset | ||
| ) |

| void ECp::AddTariff | ( | EM::Strojcek::VstupneUdaje::TarifnySystem::ETarifnaSkupinaTarifa * | tariffGroup, |
| long | vodicPredajCl, | ||
| unsigned long | offset | ||
| ) |
| bool ECp::CheckIDSonTG | ( | EM::Strojcek::VstupneUdaje::TarifnySystem::ETarifnaSkupina * | tg, |
| unsigned short | ids | ||
| ) |
method which check if tariff group and tg suplements is on defined ids to get zone on bus stop which belong to ids
| tg | - tarf group to be checket |
| ids | - number of ids to be checked |

| bool ECp::CheckIDSonTG | ( | EM::Strojcek::VstupneUdaje::TarifnySystem::ETarifnaSkupina * | tg, |
| unsigned short | ids | ||
| ) |
method which check if tariff group and tg suplements is on defined ids to get zone on bus stop which belong to ids
| tg | - tarf group to be checket |
| ids | - number of ids to be checked |
| bool ECp::CheckTariffAreaOnBusStopDefinedByLineOrder | ( | const unsigned long | tariffAreaFrom, |
| const unsigned long | tariffAreaTo, | ||
| const unsigned long | busStopLineOrder, | ||
| const bool | forCheckOut, | ||
| bool & | isValid | ||
| ) | const |
Checks if tariffArea is valid on bus stop.
| tariffAreaFrom | - beginning of interval of valid tariff areas (bus stop's tariff area should be within it) |
| tariffAreaTo | - end of interval of valid tariff areas (bus stop's tariff area should be within it) |
| busStopLineOrder | - bus stop to be used to check zone |
| forCheckOut | - will check zone for checkOut (if checkOut zone is not specified, checks zone for checkIn) |
| isValid | - true, if zone is valid on busStopTripOrder, else false |

| bool ECp::CheckTariffAreaOnBusStopDefinedByLineOrder | ( | const unsigned long | tariffAreaFrom, |
| const unsigned long | tariffAreaTo, | ||
| const unsigned long | busStopLineOrder, | ||
| const bool | forCheckOut, | ||
| bool & | isValid | ||
| ) | const |
Checks if tariffArea is valid on bus stop.
| tariffAreaFrom | - beginning of interval of valid tariff areas (bus stop's tariff area should be within it) |
| tariffAreaTo | - end of interval of valid tariff areas (bus stop's tariff area should be within it) |
| busStopLineOrder | - bus stop to be used to check zone |
| forCheckOut | - will check zone for checkOut (if checkOut zone is not specified, checks zone for checkIn) |
| isValid | - true, if zone is valid on busStopTripOrder, else false |
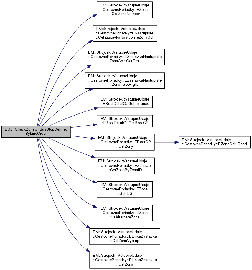
| bool ECp::CheckZoneOnBusStopDefinedByLineOrder | ( | const unsigned long | zone, |
| const unsigned long | busStopLineOrder, | ||
| const unsigned short | ids, | ||
| const bool | forCheckOut, | ||
| bool & | isZoneValid | ||
| ) | const |
method check if zone is valid on bus stop
| zone | - zone, that will be checked |
| busStopLineOrder | - bus stop to be used to check zone |
| ids | - number to check zone |
| forCheckOut | - will check zone for checkOut (if checkOut zone is not specified, checks zone for checkIn) |
| isZoneValid | - true, if zone is valid on busStopTripOrder, else false |
| bool ECp::CheckZoneOnBusStopDefinedByLineOrder | ( | const unsigned long | zone, |
| const unsigned long | busStopLineOrder, | ||
| const unsigned short | ids, | ||
| const bool | forCheckOut, | ||
| bool & | isZoneValid | ||
| ) | const |
method check if zone is valid on bus stop
| zone | - zone, that will be checked |
| busStopLineOrder | - bus stop to be used to check zone |
| ids | - number to check zone |
| forCheckOut | - will check zone for checkOut (if checkOut zone is not specified, checks zone for checkIn) |
| isZoneValid | - true, if zone is valid on busStopTripOrder, else false |

| void ECp::ClearOfferedTariffsVector | ( | ) |
| void ECp::ClearOfferedTariffsVector | ( | ) |
| void ECp::ClearTripBusStopCollection | ( | ) |
clear collecion of actual trip bus stops
| void ECp::ClearTripBusStopCollection | ( | ) |
clear collecion of actual trip bus stops
| void ECp::EraseBusStopCollection | ( | unsigned short | tripBusStopFrom, |
| int | tripBusStopTo = -1 |
||
| ) |
erase trip bus stops from begin of collection to tripBusStopFrom and from tripBusStopTo to end of trip bus stop collection
| tripBusStopTo | - if value is negative, bus stops are erased only from begin of collection |
| void ECp::EraseBusStopCollection | ( | unsigned short | tripBusStopFrom, |
| int | tripBusStopTo = -1 |
||
| ) |
erase trip bus stops from begin of collection to tripBusStopFrom and from tripBusStopTo to end of trip bus stop collection
| tripBusStopTo | - if value is negative, bus stops are erased only from begin of collection |
| bool ECp::FillTripTransfersTripStopsFlagIsForWait | ( | const unsigned short | currentBusStopLineOrder, |
| std::list< EM::Strojcek::VstupneUdaje::CestovnePoriadky::ETripTransferTripStop * > * | tripTransferTripStopList | ||
| ) |

| bool ECp::FillTripTransfersTripStopsFlagIsForWait | ( | const unsigned short | currentBusStopLineOrder, |
| std::list< EM::Strojcek::VstupneUdaje::CestovnePoriadky::ETripTransferTripStop * > * | tripTransferTripStopList | ||
| ) |
| long ECp::FindKeyStop | ( | std::vector< EM::Strojcek::VstupneUdaje::CestovnePoriadky::EZastavkaVypis * > * | pVecStops | ) | const |
| long ECp::FindKeyStop | ( | std::vector< EM::Strojcek::VstupneUdaje::CestovnePoriadky::EZastavkaVypis * > * | pVecStops | ) | const |
| ELinka * ECp::FindLinkaByNum | ( | long | lLinkacislo | ) | const |
No descriptions
| EM::Strojcek::VstupneUdaje::CestovnePoriadky::ELinka* ECp::FindLinkaByNum | ( | long | lLinkacislo | ) | const |
| unsigned short ECp::GetActualIDS | ( | ) | const |
Get number of IDS from actual tariff group.

| unsigned short ECp::GetActualIDS | ( | ) | const |
Get number of IDS from actual tariff group.
| long ECp::GetActualLinkaCisloN | ( | ) | const |
Vrati cislo linky ako cislo long
| long ECp::GetActualLinkaCisloN | ( | ) | const |
| const char * ECp::GetActualLinkaCisloText | ( | ) | const |
Vrati textove cislo linky
| const char* ECp::GetActualLinkaCisloText | ( | ) | const |
| char * ECp::GetActualLinkaName | ( | ) | const |
Vrati NazovLinky
| char* ECp::GetActualLinkaName | ( | ) | const |
| ELinka * ECp::GetActualLinkaPtr | ( | ) | const |

| EM::Strojcek::VstupneUdaje::CestovnePoriadky::ELinka* ECp::GetActualLinkaPtr | ( | ) | const |
| ELinkaZastavka * ECp::GetActualLinkaZastavka | ( | ) | const |

| EM::Strojcek::VstupneUdaje::CestovnePoriadky::ELinkaZastavka* ECp::GetActualLinkaZastavka | ( | ) | const |
| EM::Strojcek::VstupneUdaje::CestovnePoriadky::ELinkaZastavkaCol* ECp::GetActualLinkaZastavkyPtr | ( | ) | const |
| ELinkaZastavkaCol * ECp::GetActualLinkaZastavkyPtr | ( | ) | const |
| EPrikazKurz * ECp::GetActualPrikazKurz | ( | ) | const |
| EM::Strojcek::VstupneUdaje::Turnusy::EPrikazKurz* ECp::GetActualPrikazKurz | ( | ) | const |
| EM::Strojcek::VstupneUdaje::Turnusy::EPrikazKurzCol* ECp::GetActualPrikazKurzyPtr | ( | ) | const |
| EPrikazKurzCol * ECp::GetActualPrikazKurzyPtr | ( | ) | const |
| EM::Strojcek::VstupneUdaje::Turnusy::EPrikaz* ECp::GetActualPrikazPtr | ( | ) | const |
| EPrikaz * ECp::GetActualPrikazPtr | ( | ) | const |
| long ECp::GetActualSpojCislo | ( | ) | const |
| long ECp::GetActualSpojCislo | ( | ) | const |
Vrati cislo spoja
| EM::Strojcek::VstupneUdaje::CestovnePoriadky::ESpojZastavka* ECp::GetActualSpojZastavkaPtr | ( | ) | const |
| ESpojZastavka * ECp::GetActualSpojZastavkaPtr | ( | ) | const |
vrati pointer na zastavku na spoji
| ESpojZastavkaCol * ECp::GetActualSpojZastavkyPtr | ( | ) | const |
pointer na ESpojZastavky
| EM::Strojcek::VstupneUdaje::CestovnePoriadky::ESpojZastavkaCol* ECp::GetActualSpojZastavkyPtr | ( | ) | const |
| EM::Strojcek::VstupneUdaje::TarifnySystem::ETarifnaSkupina::TariffGroupType ECp::GetActualTariffGroupType | ( | ) | const |

| EM::Strojcek::VstupneUdaje::TarifnySystem::ETarifnaSkupina::TariffGroupType ECp::GetActualTariffGroupType | ( | ) | const |
| unsigned char ECp::GetActualTarifSkup | ( | ) | const |

| unsigned char ECp::GetActualTarifSkup | ( | ) | const |
| EM::Strojcek::VstupneUdaje::CestovnePoriadky::ESpoj* ECp::GetActualTrip | ( | ) | const |
| ESpoj * ECp::GetActualTrip | ( | ) | const |

| EM::Strojcek::VstupneUdaje::CestovnePoriadky::EZastavkaVypis* ECp::GetActualTripBusStop | ( | ) | const |
retruns an instance of actual trip bus
| EZastavkaVypis * ECp::GetActualTripBusStop | ( | ) | const |
retruns an instance of actual trip bus
| long ECp::GetActualTripBusStopIndex | ( | ) | const |
returns trip order from actual trip bus stop
| long ECp::GetActualTripBusStopIndex | ( | ) | const |
returns trip order from actual trip bus stop
| long ECp::GetActualUsekPrikazuIdx | ( | ) | const |
| long ECp::GetActualUsekPrikazuIdx | ( | ) | const |
| EZastavka * ECp::GetActualZastavka | ( | ) | const |
| EM::Strojcek::VstupneUdaje::CestovnePoriadky::EZastavka* ECp::GetActualZastavka | ( | ) | const |
| long ECp::GetActualZastavkaId | ( | ) | const |
| long ECp::GetActualZastavkaId | ( | ) | const |
| unsigned short ECp::GetActualZastavkaLinkaPoradie | ( | ) | const |
| unsigned short ECp::GetActualZastavkaLinkaPoradie | ( | ) | const |
| char* ECp::GetActualZastavkaNazov | ( | ) | const |
| char * ECp::GetActualZastavkaNazov | ( | ) | const |
vrati pointer na nazov zastavky
| char * ECp::GetActualZastavkaNazovDlhy | ( | ) | const |
| char* ECp::GetActualZastavkaNazovDlhy | ( | ) | const |
| char * ECp::GetActualZastavkaNazovKratky | ( | ) | const |
| char* ECp::GetActualZastavkaNazovKratky | ( | ) | const |
| unsigned short ECp::GetActualZastavkaTime | ( | ) | const |
| unsigned short ECp::GetActualZastavkaTime | ( | ) | const |
vrati cas odchodu zo zastavky v minutach od polnoci
| unsigned short ECp::GetActualZone | ( | ) | const |

| unsigned short ECp::GetActualZone | ( | ) | const |
| EM::Strojcek::VstupneUdaje::CestovnePoriadky::EZastavka* ECp::GetBusStopByBusStopLineOrder | ( | const unsigned long | busStopLineOrder | ) | const |
GetBusStopByBusStopLineOrder.
| busStopLineOrder |
| EZastavka * ECp::GetBusStopByBusStopLineOrder | ( | const unsigned long | busStopLineOrder | ) | const |
GetBusStopByBusStopLineOrder.
| busStopLineOrder |


| long ECp::GetBusStopIDByOrderOnTrip | ( | long | orderOnTrip, |
| unsigned long & | busStopID | ||
| ) | const |

| long ECp::GetBusStopIDByOrderOnTrip | ( | long | orderOnTrip, |
| unsigned long & | busStopID | ||
| ) | const |
| const char * ECp::GetBusStopName | ( | int | lineNumber, |
| int | tripNumber, | ||
| int | orderOnLine | ||
| ) | const |

| const char* ECp::GetBusStopName | ( | int | lineNumber, |
| int | tripNumber, | ||
| int | orderOnLine | ||
| ) | const |
| long ECp::GetCheckOutTripBusStopIndex | ( | ) | const |
returns trip order from checkout trip bus stop
| long ECp::GetCheckOutTripBusStopIndex | ( | ) | const |
returns trip order from checkout trip bus stop
| int ECp::GetCommandSegmentBusStopOrderOnTrip | ( | EM::Strojcek::VstupneUdaje::CestovnePoriadky::ESpoj * | trip, |
| EM::Strojcek::VstupneUdaje::Turnusy::EPrikazKurz * | commandSegment, | ||
| bool | wantedFirstBusStop | ||
| ) | const |
Function finds index of first or last bus stop on trip.
| trip | - pointer to trip |
| commandSegment | - current command segment |
| wantedFirstBusStop | - if true, we look for first bus stop, if false, last bus stop is searched |

| int ECp::GetCommandSegmentBusStopOrderOnTrip | ( | EM::Strojcek::VstupneUdaje::CestovnePoriadky::ESpoj * | trip, |
| EM::Strojcek::VstupneUdaje::Turnusy::EPrikazKurz * | commandSegment, | ||
| bool | wantedFirstBusStop | ||
| ) | const |
Function finds index of first or last bus stop on trip.
| trip | - pointer to trip |
| commandSegment | - current command segment |
| wantedFirstBusStop | - if true, we look for first bus stop, if false, last bus stop is searched |
| long ECp::GetCurrentBusStopPlatformNumber | ( | ) | const |
| long ECp::GetCurrentBusStopPlatformNumber | ( | ) | const |

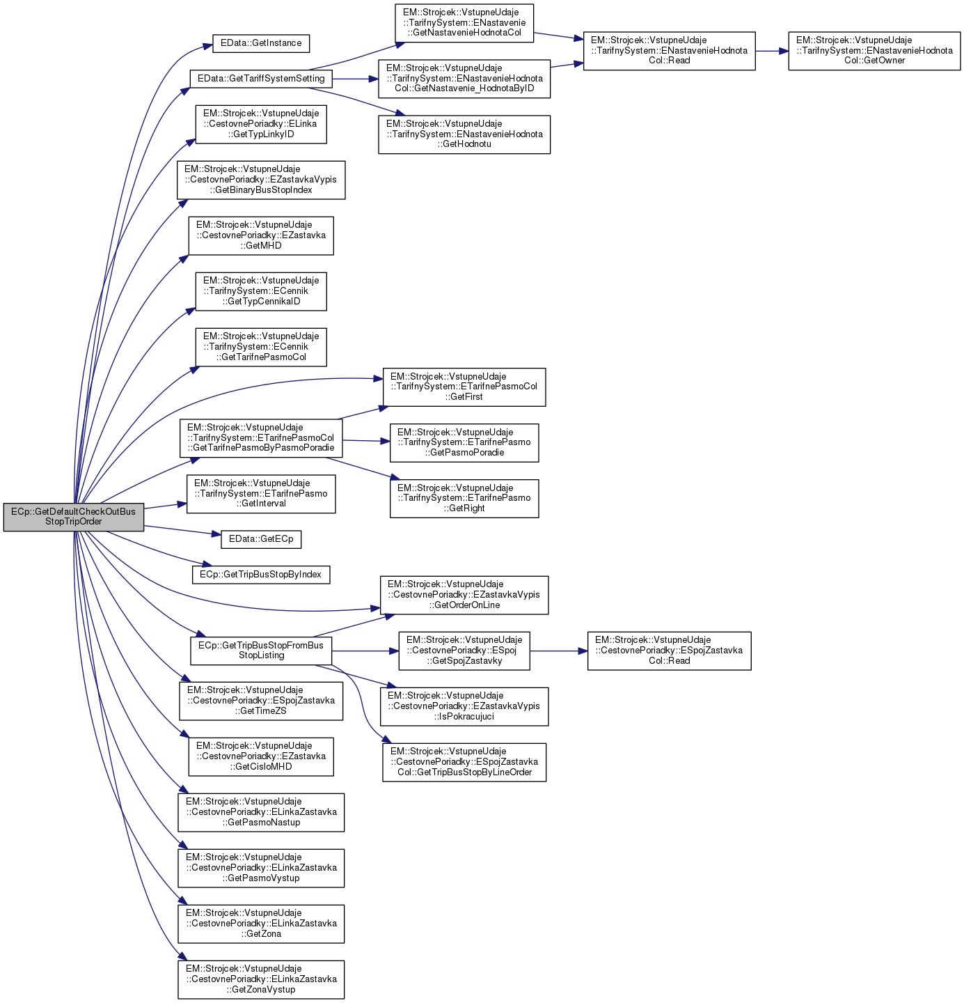
| long ECp::GetDefaultCheckOutBusStopTripOrder | ( | short | requestedTariffAreaCount = 0, |
| EM::Strojcek::VstupneUdaje::TarifnySystem::ECennik * | pricelist = NULL |
||
| ) | const |
returns default check out bus stop (used with auto issue)
| requestedTariffAreaCount | - is considered when default stop is NOT end of trip - if greater then 1, last bus stop is returned, otherwise last bus stop in tariff area |

| long ECp::GetDefaultCheckOutBusStopTripOrder | ( | short | requestedTariffAreaCount = 0, |
| EM::Strojcek::VstupneUdaje::TarifnySystem::ECennik * | pricelist = NULL |
||
| ) | const |
returns default check out bus stop (used with auto issue)
| requestedTariffAreaCount | - is considered when default stop is NOT end of trip - if greater then 1, last bus stop is returned, otherwise last bus stop in tariff area |
| unsigned long ECp::GetDZV | ( | ) | const |
| unsigned long ECp::GetDZV | ( | ) | const |
| char * ECp::GetFileName | ( | ) | const |
| char* ECp::GetFileName | ( | ) | const |
| unsigned long ECp::GetICV | ( | ) | const |
| unsigned long ECp::GetICV | ( | ) | const |
| long ECp::GetJourneyTimetableTimeByBusStopsLineOrder | ( | unsigned short | lineOrderCheckInBusStop, |
| unsigned short | lineOrderCheckOutBusStop, | ||
| unsigned long & | diffTime | ||
| ) | const |
Function calculates timetable time difference between check in and check out bus stop.
| lineOrderCheckInBusStop | - check in bus stop's order on line |
| lineOrderCheckOutBusStop | - check out bus stop's order on line |
| time | - difference in minutes |

| long ECp::GetJourneyTimetableTimeByBusStopsLineOrder | ( | unsigned short | lineOrderCheckInBusStop, |
| unsigned short | lineOrderCheckOutBusStop, | ||
| unsigned long & | diffTime | ||
| ) | const |
Function calculates timetable time difference between check in and check out bus stop.
| lineOrderCheckInBusStop | - check in bus stop's order on line |
| lineOrderCheckOutBusStop | - check out bus stop's order on line |
| time | - difference in minutes |
| long ECp::GetJourneyTimetableTimeByBusStopsTripOrder | ( | unsigned short | tripOrderCheckInBusStop, |
| unsigned short | tripOrderCheckOutBusStop, | ||
| unsigned long & | diffTime | ||
| ) | const |
Function calculates timetable time difference between check in and check out bus stop.
| tripOrderCheckInBusStop | - check in bus stop's order on trip (index in vector of EZastavkaVypis) |
| tripOrderCheckOutBusStop | - check out bus stop's order on trip (index in vector of EZastavkaVypis) |
| time | - difference in minutes |

| long ECp::GetJourneyTimetableTimeByBusStopsTripOrder | ( | unsigned short | tripOrderCheckInBusStop, |
| unsigned short | tripOrderCheckOutBusStop, | ||
| unsigned long & | diffTime | ||
| ) | const |
Function calculates timetable time difference between check in and check out bus stop.
| tripOrderCheckInBusStop | - check in bus stop's order on trip (index in vector of EZastavkaVypis) |
| tripOrderCheckOutBusStop | - check out bus stop's order on trip (index in vector of EZastavkaVypis) |
| time | - difference in minutes |
| ELinkaZastavka * ECp::GetLineBusStop | ( | long | lineOrderBusStop | ) | const |
same as GetLineBusStopByLineOrder but const


| EM::Strojcek::VstupneUdaje::CestovnePoriadky::ELinkaZastavka* ECp::GetLineBusStop | ( | long | lineOrderBusStop | ) | const |
same as GetLineBusStopByLineOrder but const
| EM::Strojcek::VstupneUdaje::CestovnePoriadky::ELinkaZastavka* ECp::GetLineBusStopByLineOrder | ( | long | lineOrderBusStop | ) |
get instance of ELinkaZastavka by line bus stop order "lineOrderBusStop - see param"
| lineOrderBusStop | - bus stop line order |
We have two posibillities : a) lineOrderCheckoutBusStop is lower as 100 - get instance ELinkaZastavka from actual instance of ELinka
b) continues trip may be from another line as first line, function finds Line of continues trip and returns instance of ELinkaZastavka by "lineOrderCheckoutBusStop - see param"
| ELinkaZastavka * ECp::GetLineBusStopByLineOrder | ( | long | lineOrderBusStop | ) |
get instance of ELinkaZastavka by line bus stop order "lineOrderBusStop - see param"
| lineOrderBusStop | - bus stop line order |
We have two posibillities : a) lineOrderCheckoutBusStop is lower as 100 - get instance ELinkaZastavka from actual instance of ELinka
b) continues trip may be from another line as first line, function finds Line of continues trip and returns instance of ELinkaZastavka by "lineOrderCheckoutBusStop - see param"
| char * ECp::GetMenoByZastVypisPor | ( | unsigned short | por, |
| bool | dlhe = false |
||
| ) | const |

| char* ECp::GetMenoByZastVypisPor | ( | unsigned short | por, |
| bool | dlhe = false |
||
| ) | const |
| EZastavkaVypis * ECp::GetNextEZastavkaVypis | ( | ) | const |
| EM::Strojcek::VstupneUdaje::CestovnePoriadky::EZastavkaVypis* ECp::GetNextEZastavkaVypis | ( | ) | const |
| long ECp::GetNextZastavkaId | ( | ) | const |
| long ECp::GetNextZastavkaId | ( | ) | const |
| unsigned short ECp::GetNextZone | ( | ) | const |

| unsigned short ECp::GetNextZone | ( | ) | const |
| bool ECp::GetNumberOfZonesBetweenBusStops | ( | const long | boardingBusStopOrderOnLine, |
| const long | landingBusStopOrderOnLine, | ||
| unsigned char & | zoneCount | ||
| ) | const |
method for getting number of zones between two bus stops on currently selected trip
| boardingBusStopOrderOnLine | order of boarding bus stop on current line |
| landingBusStopOrderOnLine | order of landing bus stop on current line |
| zoneCount | number of zones between the entered bus stops |
| bool ECp::GetNumberOfZonesBetweenBusStops | ( | const long | boardingBusStopOrderOnLine, |
| const long | landingBusStopOrderOnLine, | ||
| unsigned char & | zoneCount | ||
| ) | const |
method for getting number of zones between two bus stops on currently selected trip
| boardingBusStopOrderOnLine | order of boarding bus stop on current line |
| landingBusStopOrderOnLine | order of landing bus stop on current line |
| zoneCount | number of zones between the entered bus stops |

| void ECp::GetOdchylkovy | ( | long & | first, |
| long & | last | ||
| ) | const |
| void ECp::GetOdchylkovy | ( | long & | first, |
| long & | last | ||
| ) | const |
| const std::vector< EOfferedTariff * > * ECp::GetOfferedTariffs | ( | ) | const |
| const std::vector<EOfferedTariff *>* ECp::GetOfferedTariffs | ( | ) | const |
| EM::Strojcek::VstupneUdaje::CestovnePoriadky::ENastupiste* ECp::GetPlatformByBusStopLineOrder | ( | const unsigned long | busStopLineOrder | ) | const |
GetPlatformByBusStopLineOrder.
| busStopLineOrder |
| ENastupiste * ECp::GetPlatformByBusStopLineOrder | ( | const unsigned long | busStopLineOrder | ) | const |
GetPlatformByBusStopLineOrder.
| busStopLineOrder |

| long ECp::GetPlatformByTripBusStopIndex | ( | long | tripBusStopIndex, |
| EM::Strojcek::VstupneUdaje::CestovnePoriadky::ENastupiste *& | platform | ||
| ) |
return instance of ENastupiste platform by trip bus stop index

| long ECp::GetPlatformByTripBusStopIndex | ( | long | tripBusStopIndex, |
| EM::Strojcek::VstupneUdaje::CestovnePoriadky::ENastupiste *& | platform | ||
| ) |
return instance of ENastupiste platform by trip bus stop index
| long ECp::GetPlatformNumberByTripBusStopIndex | ( | const long | tripBusStopIndex, |
| long & | platform | ||
| ) |

| long ECp::GetPlatformNumberByTripBusStopIndex | ( | const long | tripBusStopIndex, |
| long & | platform | ||
| ) |
| long ECp::GetPocetPasiemDoKonecnej | ( | char & | tariffZonesCount, |
| unsigned short * | tariffZones, | ||
| char | maxTariffZonesCount | ||
| ) | const |

| long ECp::GetPocetPasiemDoKonecnej | ( | char & | tariffZonesCount, |
| unsigned short * | tariffZones, | ||
| char | maxTariffZonesCount | ||
| ) | const |
| unsigned short ECp::GetSubZoneNumberByBusStopTripOrder | ( | unsigned int | busStopTripOrder | ) |
GetSubZoneNumberByBusStopTripOrder.
| busStopTripOrder | - trip order of bus stop to be used to find subzone |
| unsigned short ECp::GetSubZoneNumberByBusStopTripOrder | ( | unsigned int | busStopTripOrder | ) |
GetSubZoneNumberByBusStopTripOrder.
| busStopTripOrder | - trip order of bus stop to be used to find subzone |

| unsigned short ECp::GetTariffAreaNumberByBusStopTripOrder | ( | unsigned long | busStopTripOrder, |
| bool | forCheckOut = false |
||
| ) | const |
method to get tariffArea of bus stop which belongs to specified ids
| busStopTripOrder | - trip order of bus stop to be used to find zone |
| forCheckOut | - will find zone for checkOut (if checkOut tariffArea is not specified, returns tariffArea for checkIn) |
| unsigned short ECp::GetTariffAreaNumberByBusStopTripOrder | ( | unsigned long | busStopTripOrder, |
| bool | forCheckOut = false |
||
| ) | const |
method to get tariffArea of bus stop which belongs to specified ids
| busStopTripOrder | - trip order of bus stop to be used to find zone |
| forCheckOut | - will find zone for checkOut (if checkOut tariffArea is not specified, returns tariffArea for checkIn) |

| EM::Strojcek::VstupneUdaje::CestovnePoriadky::EZastavkaVypis* ECp::GetTripBusStopByIndex | ( | long | tripOrder | ) |
makes available bus stop specified by index tripOrder
| EZastavkaVypis * ECp::GetTripBusStopByIndex | ( | long | tripOrder | ) |
makes available bus stop specified by index tripOrder

| ESpojZastavka * ECp::GetTripBusStopByTripBusStopIndex | ( | const long | tripBusStopIndex | ) |
| EM::Strojcek::VstupneUdaje::CestovnePoriadky::ESpojZastavka* ECp::GetTripBusStopByTripBusStopIndex | ( | const long | tripBusStopIndex | ) |
| long ECp::GetTripBusStopCollectionSize | ( | ) |
returns actual trip bus stop collection size
| long ECp::GetTripBusStopCollectionSize | ( | ) |
returns actual trip bus stop collection size
| ESpojZastavka * ECp::GetTripBusStopFromBusStopListing | ( | EM::Strojcek::VstupneUdaje::CestovnePoriadky::EZastavkaVypis * | busStopListing | ) | const |


| EM::Strojcek::VstupneUdaje::CestovnePoriadky::ESpojZastavka* ECp::GetTripBusStopFromBusStopListing | ( | EM::Strojcek::VstupneUdaje::CestovnePoriadky::EZastavkaVypis * | busStopListing | ) | const |
| EM::Strojcek::VstupneUdaje::CestovnePoriadky::ESpoj * ECp::GetTripByNumber | ( | int | lineNumber, |
| int | tripNumber | ||
| ) | const |
======= data wrapping functions =====


| EM::Strojcek::VstupneUdaje::CestovnePoriadky::ESpoj* ECp::GetTripByNumber | ( | int | lineNumber, |
| int | tripNumber | ||
| ) | const |
======= data wrapping functions =====
| ESpoj * ECp::GetTripFromBusStop | ( | EM::Strojcek::VstupneUdaje::CestovnePoriadky::EZastavkaVypis * | busStop | ) | const |

| EM::Strojcek::VstupneUdaje::CestovnePoriadky::ESpoj* ECp::GetTripFromBusStop | ( | EM::Strojcek::VstupneUdaje::CestovnePoriadky::EZastavkaVypis * | busStop | ) | const |
| long ECp::GetTripIdFromBusStop | ( | EM::Strojcek::VstupneUdaje::CestovnePoriadky::EZastavkaVypis * | busStop | ) | const |

| long ECp::GetTripIdFromBusStop | ( | EM::Strojcek::VstupneUdaje::CestovnePoriadky::EZastavkaVypis * | busStop | ) | const |
| EM::Strojcek::VstupneUdaje::CestovnePoriadky::ETripTransferCol* ECp::GetTripTransfersFromBusStop | ( | EM::Strojcek::VstupneUdaje::CestovnePoriadky::ESpoj * | trip, |
| long | busStopOrderOnTrip | ||
| ) | const |
| ETripTransferCol * ECp::GetTripTransfersFromBusStop | ( | EM::Strojcek::VstupneUdaje::CestovnePoriadky::ESpoj * | trip, |
| long | busStopOrderOnTrip | ||
| ) | const |

| void ECp::GetTripTransfersFromBusStop | ( | std::vector< EM::Strojcek::VstupneUdaje::CestovnePoriadky::ETripTransfer * > & | transfers, |
| EM::Strojcek::VstupneUdaje::CestovnePoriadky::ESpoj * | trip, | ||
| long | busStopOrderOnTrip, | ||
| bool | validTodayOnly, | ||
| bool | withSignificantBusStopsOnly | ||
| ) | const |
| void ECp::GetTripTransfersFromBusStop | ( | std::vector< EM::Strojcek::VstupneUdaje::CestovnePoriadky::ETripTransfer * > & | transfers, |
| EM::Strojcek::VstupneUdaje::CestovnePoriadky::ESpoj * | trip, | ||
| long | busStopOrderOnTrip, | ||
| bool | validTodayOnly, | ||
| bool | withSignificantBusStopsOnly | ||
| ) | const |
| long ECp::GetUrbanTransportIDByBusStopLineOrder | ( | const unsigned long | busStopLineOrder, |
| unsigned short & | urbanTransportID | ||
| ) |
method to to get urban transport ID by bus stop line order
| busStopLineOrder | - telling which busstop's urban transport ID will be get |
| urbanTransportID | - output param where ID of urban trasnport of busstop will be saved |
GetUrbanTransportIDByBusStopLineOrder

| long ECp::GetUrbanTransportIDByBusStopLineOrder | ( | const unsigned long | busStopLineOrder, |
| unsigned short & | urbanTransportID | ||
| ) |
method to to get urban transport ID by bus stop line order
| busStopLineOrder | - telling which busstop's urban transport ID will be get |
| urbanTransportID | - output param where ID of urban trasnport of busstop will be saved |
| long ECp::GetUrbanTransportIDForBusstop | ( | unsigned int | busStopTripOrder, |
| unsigned short & | urbanTransportID | ||
| ) | const |
method to to get urban transport ID of busstop
| tripBusstop | - trip-order of busstop |
| urbanTransportID | - output param where ID of urban trasnport of busstop will be saved |
| long ECp::GetUrbanTransportIDForBusstop | ( | unsigned int | busStopTripOrder, |
| unsigned short & | urbanTransportID | ||
| ) | const |
method to to get urban transport ID of busstop
| tripBusstop | - trip-order of busstop |
| urbanTransportID | - output param where ID of urban trasnport of busstop will be saved |
| long ECp::GetUrbanTransportIDForBusstop | ( | EM::Strojcek::VstupneUdaje::CestovnePoriadky::EZastavkaVypis * | tripBusstop, |
| unsigned short & | urbanTransportID | ||
| ) | const |
method to to get urban transport ID of busstop
| tripBusstop | - telling which busstop's urban transport ID will be get |
| urbanTransportID | - output param where ID of urban trasnport of busstop will be saved |

| long ECp::GetUrbanTransportIDForBusstop | ( | EM::Strojcek::VstupneUdaje::CestovnePoriadky::EZastavkaVypis * | tripBusstop, |
| unsigned short & | urbanTransportID | ||
| ) | const |
method to to get urban transport ID of busstop
| tripBusstop | - telling which busstop's urban transport ID will be get |
| urbanTransportID | - output param where ID of urban trasnport of busstop will be saved |
| char ECp::GetVydajStatus | ( | ) | const |
| char ECp::GetVydajStatus | ( | ) | const |
| EZastavka * ECp::GetZastavkaBySpojZastavka | ( | EM::Strojcek::VstupneUdaje::CestovnePoriadky::ESpojZastavka * | pSpojZast | ) | const |

| EM::Strojcek::VstupneUdaje::CestovnePoriadky::EZastavka* ECp::GetZastavkaBySpojZastavka | ( | EM::Strojcek::VstupneUdaje::CestovnePoriadky::ESpojZastavka * | pSpojZast | ) | const |
| EZona * ECp::GetZoneByBusStop | ( | EM::Strojcek::VstupneUdaje::CestovnePoriadky::EZastavka * | busStop, |
| unsigned short | ids | ||
| ) |
method to get zone on bus stop which belong to ids
| busStop | - actual bus stop to be used to find zone |
| ids | - number to find zone |

| EM::Strojcek::VstupneUdaje::CestovnePoriadky::EZona* ECp::GetZoneByBusStop | ( | EM::Strojcek::VstupneUdaje::CestovnePoriadky::EZastavka * | busStop, |
| unsigned short | ids | ||
| ) |
method to get zone on bus stop which belong to ids
| busStop | - actual bus stop to be used to find zone |
| ids | - number to find zone |
| EM::Strojcek::VstupneUdaje::CestovnePoriadky::EZona* ECp::GetZoneByBusStop | ( | EM::Strojcek::VstupneUdaje::CestovnePoriadky::EZastavkaVypis * | busStop, |
| unsigned short | ids | ||
| ) | const |
calls GetZoneByBusStop with parameter forCheckOut with value false
| busStop | - bus stop to be used to find zone |
| ids | - number to find zone |
| EZona * ECp::GetZoneByBusStop | ( | EM::Strojcek::VstupneUdaje::CestovnePoriadky::EZastavkaVypis * | busStop, |
| unsigned short | ids | ||
| ) | const |
calls GetZoneByBusStop with parameter forCheckOut with value false
| busStop | - bus stop to be used to find zone |
| ids | - number to find zone |
| EM::Strojcek::VstupneUdaje::CestovnePoriadky::EZona* ECp::GetZoneByBusStop | ( | EM::Strojcek::VstupneUdaje::CestovnePoriadky::EZastavkaVypis * | busStop, |
| unsigned short | ids, | ||
| bool | forCheckOut | ||
| ) | const |
method to get zone on bus stop which belongs to specified ids
| busStop | - bus stop to be used to find zone |
| ids | - number to find zone |
| forCheckOut | - will find zone for checkOut (if checkOut zone is not specified, returns zone for checkIn) |
| EZona * ECp::GetZoneByBusStop | ( | EM::Strojcek::VstupneUdaje::CestovnePoriadky::EZastavkaVypis * | busStop, |
| unsigned short | ids, | ||
| bool | forCheckOut | ||
| ) | const |
method to get zone on bus stop which belongs to specified ids
| busStop | - bus stop to be used to find zone |
| ids | - number to find zone |
| forCheckOut | - will find zone for checkOut (if checkOut zone is not specified, returns zone for checkIn) |

| EZona * ECp::GetZoneByBusStopLineOrder | ( | const unsigned long | busStopLineOrder, |
| const unsigned short | ids, | ||
| const bool | forCheckOut | ||
| ) | const |
method to get zone on bus stop which belongs to specified ids
| busStopLineOrder | - line order of bus stop to be used to find zone |
| ids | - number to find zone |
| forCheckOut | - will find zone for checkOut (if checkOut zone is not specified, returns zone for checkIn) |

| EM::Strojcek::VstupneUdaje::CestovnePoriadky::EZona* ECp::GetZoneByBusStopLineOrder | ( | const unsigned long | busStopLineOrder, |
| const unsigned short | ids, | ||
| const bool | forCheckOut | ||
| ) | const |
method to get zone on bus stop which belongs to specified ids
| busStopLineOrder | - line order of bus stop to be used to find zone |
| ids | - number to find zone |
| forCheckOut | - will find zone for checkOut (if checkOut zone is not specified, returns zone for checkIn) |
| EM::Strojcek::VstupneUdaje::CestovnePoriadky::EZona* ECp::GetZoneByBusStopTripOrder | ( | unsigned int | busStopTripOrder, |
| unsigned short | ids | ||
| ) | const |
calls GetZoneByBusStop with parameter forCheckOut with value false
| busStop | - trip order of bus stop to be used to find zone |
| ids | - number to find zone |
| EZona * ECp::GetZoneByBusStopTripOrder | ( | unsigned int | busStopTripOrder, |
| unsigned short | ids | ||
| ) | const |
calls GetZoneByBusStop with parameter forCheckOut with value false
| busStop | - trip order of bus stop to be used to find zone |
| ids | - number to find zone |
| EM::Strojcek::VstupneUdaje::CestovnePoriadky::EZona* ECp::GetZoneByBusStopTripOrder | ( | unsigned int | busStopTripOrder, |
| unsigned short | ids, | ||
| bool | forCheckOut | ||
| ) | const |
method to get zone on bus stop which belongs to specified ids
| busStopTripOrder | - trip order of bus stop to be used to find zone |
| ids | - number to find zone |
| forCheckOut | - will find zone for checkOut (if checkOut zone is not specified, returns zone for checkIn) |
| EZona * ECp::GetZoneByBusStopTripOrder | ( | unsigned int | busStopTripOrder, |
| unsigned short | ids, | ||
| bool | forCheckOut | ||
| ) | const |
method to get zone on bus stop which belongs to specified ids
| busStopTripOrder | - trip order of bus stop to be used to find zone |
| ids | - number to find zone |
| forCheckOut | - will find zone for checkOut (if checkOut zone is not specified, returns zone for checkIn) |
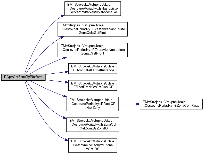
| EZona * ECp::GetZoneByPlatform | ( | EM::Strojcek::VstupneUdaje::CestovnePoriadky::ENastupiste * | platform, |
| unsigned short | ids | ||
| ) | const |
method to get zone from platform which belongs to specified ids
| platform | - to be used to find zone |
| ids | - number to find zone |

| EM::Strojcek::VstupneUdaje::CestovnePoriadky::EZona* ECp::GetZoneByPlatform | ( | EM::Strojcek::VstupneUdaje::CestovnePoriadky::ENastupiste * | platform, |
| unsigned short | ids | ||
| ) | const |
method to get zone from platform which belongs to specified ids
| platform | - to be used to find zone |
| ids | - number to find zone |
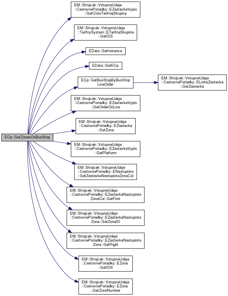
| std::set<unsigned short> ECp::GetZonesOnBusStop | ( | EM::Strojcek::VstupneUdaje::CestovnePoriadky::EZastavkaVypis * | busStopListing | ) | const |
GetZonesOnBusStop finds all bus stop zones.
| busStopListing | - instance of trip bus stop |
| std::set< unsigned short > ECp::GetZonesOnBusStop | ( | EM::Strojcek::VstupneUdaje::CestovnePoriadky::EZastavkaVypis * | busStopListing | ) | const |
GetZonesOnBusStop finds all bus stop zones.
| busStopListing | - instance of trip bus stop |

| void ECp::Init | ( | ) |
| void ECp::Init | ( | ) |
| bool ECp::IsActualTripContinuous_MHD | ( | ) | const |

| bool ECp::IsActualTripContinuous_MHD | ( | ) | const |
| bool ECp::IsActualZoneUrbanZone | ( | ) | const |
IsActualZoneUrbanZone - checks if actual zone is in urban zones defined in input data.

| bool ECp::IsActualZoneUrbanZone | ( | ) | const |
IsActualZoneUrbanZone - checks if actual zone is in urban zones defined in input data.
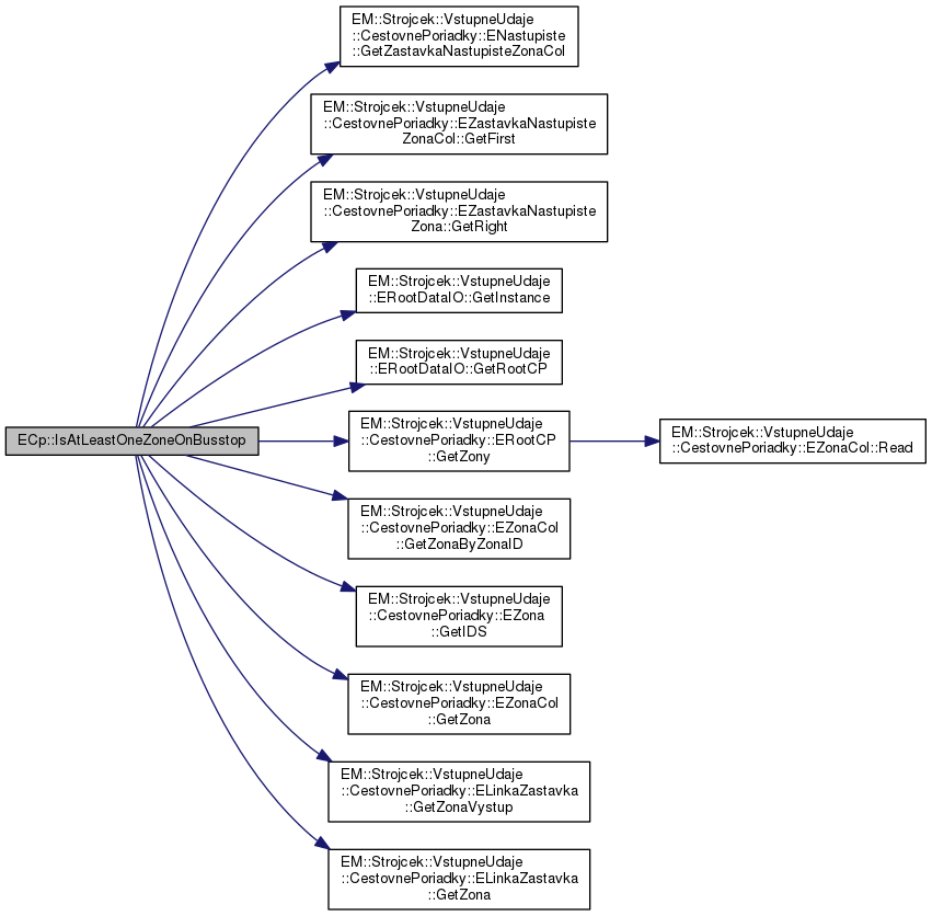
| bool ECp::IsAtLeastOneZoneOnBusstop | ( | const unsigned long | busStopLineOrder, |
| const unsigned short | ids, | ||
| const bool | forCheckOut, | ||
| bool & | isAtLeastOneZoneOnBusstop | ||
| ) | const |
IsAtLeastOneZoneOnBusstop - checks if busstop has at least one zone of specified IDS (so the network wide ticket can be applied)
| busStopLineOrder | - bus stop to be used to check zone |
| ids | - required ids number |
| forCheckOut | - will check zone for checkOut (if checkOut zone is not specified, checks zone for checkIn) |
| isAtLeastOneZoneOnBusstop | - output parameter |
| bool ECp::IsAtLeastOneZoneOnBusstop | ( | const unsigned long | busStopLineOrder, |
| const unsigned short | ids, | ||
| const bool | forCheckOut, | ||
| bool & | isAtLeastOneZoneOnBusstop | ||
| ) | const |
IsAtLeastOneZoneOnBusstop - checks if busstop has at least one zone of specified IDS (so the network wide ticket can be applied)
| busStopLineOrder | - bus stop to be used to check zone |
| ids | - required ids number |
| forCheckOut | - will check zone for checkOut (if checkOut zone is not specified, checks zone for checkIn) |
| isAtLeastOneZoneOnBusstop | - output parameter |

| bool ECp::IsBorderBusStop | ( | unsigned long | paPoradie | ) | const |
| bool ECp::IsBorderBusStop | ( | unsigned long | paPoradie | ) | const |

| bool ECp::IsFirstBusStopOnZone | ( | unsigned long | busStopOrderOnTrip | ) | const |

| bool ECp::IsFirstBusStopOnZone | ( | unsigned long | busStopOrderOnTrip | ) | const |
| bool ECp::IsKonecna | ( | ) | const |
| bool ECp::IsKonecna | ( | ) | const |
| bool ECp::IsKonecna_Continues_Lines | ( | ) | const |
| bool ECp::IsKonecna_Continues_Lines | ( | ) | const |
| bool ECp::IsLastBusStopOnTrip | ( | unsigned long | paPoradie | ) | const |
| bool ECp::IsLastBusStopOnTrip | ( | unsigned long | paPoradie | ) | const |
| bool ECp::IsLastBusStopOnZone | ( | unsigned long | busStopOrderOnTrip | ) | const |
| bool ECp::IsLastBusStopOnZone | ( | unsigned long | busStopOrderOnTrip | ) | const |

| long ECp::IsLineBusStopMarkEnabled | ( | EM::Strojcek::VstupneUdaje::CestovnePoriadky::ELinkaZastavka * | linebusStop, |
| const EM::Strojcek::VstupneUdaje::CestovnePoriadky::ELinkaZastavkaZnacka::LineBusStopMark | busStopMark, | ||
| bool & | enabled | ||
| ) | const |
| linebusStop | - line bus stop to check |
| busStopMark | - mark to check |
| enabled | - output param - true - enabled bus stop mark |
| enabled | - output param - false - disabled bus stop mark |
| long ECp::IsLineBusStopMarkEnabled | ( | EM::Strojcek::VstupneUdaje::CestovnePoriadky::ELinkaZastavka * | linebusStop, |
| const EM::Strojcek::VstupneUdaje::CestovnePoriadky::ELinkaZastavkaZnacka::LineBusStopMark | busStopMark, | ||
| bool & | enabled | ||
| ) | const |
| linebusStop | - line bus stop to check |
| busStopMark | - mark to check |
| enabled | - output param - true - enabled bus stop mark |
| enabled | - output param - false - disabled bus stop mark |

| bool ECp::IsNextTripContinuous_MHD | ( | ) | const |
| bool ECp::IsNextTripContinuous_MHD | ( | ) | const |
----------------------— UZ SA NEPOUZIVA
| bool ECp::IsUrbanSection | ( | ) |
Function checks urban section on bus stops.

| bool ECp::IsUrbanSection | ( | ) |
Function checks urban section on bus stops.
| const char* ECp::LineNumberToLineNumberText | ( | unsigned long | lineNumber | ) | const |
| const char * ECp::LineNumberToLineNumberText | ( | unsigned long | lineNumber | ) | const |

| void ECp::LoadBusStopsOfActualTrip | ( | ) |
| void ECp::LoadBusStopsOfActualTrip | ( | ) |

| long ECp::LoadLS | ( | unsigned long | lineNumber, |
| unsigned short | tripNumber | ||
| ) |
Metoda nastavy aktualnu linka a spoj.
| linka | |
| spoj |

| long ECp::LoadLS | ( | unsigned long | linka, |
| unsigned short | spoj | ||
| ) |
| long ECp::LoadLS | ( | char * | strLineNumber, |
| char * | strTripNumber | ||
| ) |
| long ECp::LoadLS | ( | char * | strLineNumber, |
| char * | strTripNumber | ||
| ) |
| int ECp::OrderOnLineToOrderOnTrip | ( | int | orderOnLine, |
| const std::vector< EM::Strojcek::VstupneUdaje::CestovnePoriadky::EZastavkaVypis * > * | busStopList = NULL |
||
| ) | const |


| int ECp::OrderOnLineToOrderOnTrip | ( | int | orderOnLine, |
| const std::vector< EM::Strojcek::VstupneUdaje::CestovnePoriadky::EZastavkaVypis * > * | busStopList = NULL |
||
| ) | const |
| int ECp::OrderOnTripToOrderOnLine | ( | unsigned long | orderOnTrip, |
| const std::vector< EM::Strojcek::VstupneUdaje::CestovnePoriadky::EZastavkaVypis * > * | busStopList = NULL |
||
| ) | const |
| int ECp::OrderOnTripToOrderOnLine | ( | unsigned long | orderOnTrip, |
| const std::vector< EM::Strojcek::VstupneUdaje::CestovnePoriadky::EZastavkaVypis * > * | busStopList = NULL |
||
| ) | const |
| long ECp::SearchNearestBusStopByCheckoutBusStopTariffNumber | ( | const long & | checkinBusStopTripOrder, |
| const long & | checkoutBusStopTripOrder | ||
| ) |
SearchNearestBusStopByCheckoutBusStopTariffNumber - tries to find bus stop with same tariff number as checkoutBusStop specified by parameter, but smaller trip order. Used for circle lines - if checkout bus stop is used multiple times on a single trip (with same busStopTariffNumber), ticket should be issued to nearest bus stop (stop with smallest trip order).
| checkinBusStopTripOrder | - trip order of check-in bus stop on current trip. Used for faster searching. |
| checkoutBusStopTripOrder | - trip order of check-out bus stop on current trip |

| long ECp::SearchNearestBusStopByCheckoutBusStopTariffNumber | ( | const long & | checkinBusStopTripOrder, |
| const long & | checkoutBusStopTripOrder | ||
| ) |
SearchNearestBusStopByCheckoutBusStopTariffNumber - tries to find bus stop with same tariff number as checkoutBusStop specified by parameter, but smaller trip order. Used for circle lines - if checkout bus stop is used multiple times on a single trip (with same busStopTariffNumber), ticket should be issued to nearest bus stop (stop with smallest trip order).
| checkinBusStopTripOrder | - trip order of check-in bus stop on current trip. Used for faster searching. |
| checkoutBusStopTripOrder | - trip order of check-out bus stop on current trip |
| long ECp::SetActualCommand | ( | EM::Strojcek::VstupneUdaje::Turnusy::EPrikaz * | prikaz | ) |
| long ECp::SetActualCommand | ( | EM::Strojcek::VstupneUdaje::Turnusy::EPrikaz * | prikaz | ) |
| void ECp::SetActualEPrikazKurz | ( | EM::Strojcek::VstupneUdaje::Turnusy::EPrikazKurz * | pPrikazKurz | ) |
| void ECp::SetActualEPrikazKurz | ( | EM::Strojcek::VstupneUdaje::Turnusy::EPrikazKurz * | pPrikazKurz | ) |
| void ECp::SetActualLinkaPtr | ( | EM::Strojcek::VstupneUdaje::CestovnePoriadky::ELinka * | pLinka | ) |
vrati pointer na linku
| void ECp::SetActualLinkaPtr | ( | EM::Strojcek::VstupneUdaje::CestovnePoriadky::ELinka * | pLinka | ) |
| long ECp::SetActualPrikaz | ( | char * | pcPrikaz | ) |
| long ECp::SetActualPrikaz | ( | char * | pcPrikaz | ) |
vyhlada prikaz a nastavi ho ako aktualny a nacita kolekciu kurzov prikazu char *pcPrikaz - cislo prikazu ako textovy retazec -
| void ECp::SetActualSpojPtr | ( | EM::Strojcek::VstupneUdaje::CestovnePoriadky::ESpoj * | trip | ) |
Nastavi pointer na spoj
| void ECp::SetActualSpojPtr | ( | EM::Strojcek::VstupneUdaje::CestovnePoriadky::ESpoj * | trip | ) |
| void ECp::SetActualSpojZastavkaPtr | ( | EM::Strojcek::VstupneUdaje::CestovnePoriadky::ESpojZastavka * | pSpojZast | ) |
| void ECp::SetActualSpojZastavkaPtr | ( | EM::Strojcek::VstupneUdaje::CestovnePoriadky::ESpojZastavka * | pSpojZast | ) |
| void ECp::SetActualTarifSkup | ( | unsigned char | actTarifSkup | ) |
| void ECp::SetActualTarifSkup | ( | unsigned char | actTarifSkup | ) |
| long ECp::SetActualTripBusStopIndex | ( | const long | actualTripBusStopIndex | ) |
sets actual bus stop trip order
| long ECp::SetActualTripBusStopIndex | ( | const long | actualTripBusStopIndex | ) |
sets actual bus stop trip order
| long ECp::SetActualZastavkaData | ( | EM::Strojcek::VstupneUdaje::CestovnePoriadky::ESpojZastavka * | SpojZast, |
| EM::Strojcek::VstupneUdaje::CestovnePoriadky::EZastavka ** | Zastavka | ||
| ) |

| long ECp::SetActualZastavkaData | ( | EM::Strojcek::VstupneUdaje::CestovnePoriadky::ESpojZastavka * | SpojZast, |
| EM::Strojcek::VstupneUdaje::CestovnePoriadky::EZastavka ** | Zastavka | ||
| ) |
| long ECp::SetCheckOutTripBusStopIndex | ( | const long | actualTripBusStopIndex | ) |
sets checkout bus stop trip order
| long ECp::SetCheckOutTripBusStopIndex | ( | const long | actualTripBusStopIndex | ) |
sets checkout bus stop trip order
| void ECp::SetDZVICV | ( | unsigned long | dzv, |
| unsigned long | icv | ||
| ) |
| void ECp::SetDZVICV | ( | unsigned long | dzv, |
| unsigned long | icv | ||
| ) |
| long ECp::SetFirstSpojZastavka | ( | ) |
| long ECp::SetFirstSpojZastavka | ( | ) |
SetFirstSpojZastavka
rerurn 1 - kelekcia zastavok neobsahuje ziadnu zastavku return 2 - return 3 - nenajdene nasledujuce nastupiste return 4 - nenajdena ziadna zastavka na spoji na od ktorej ide return 5 - nenacitana kolekcia zastavok
return 9 - null pointer na aktualnu linku return 10 - null pointer na aktualny spoj
| long ECp::SetLastSpojZastavka | ( | ) |
Nastavi poslednu zastavku na spoji !!! podmienene ze vzdy predtym bola nastavena prva zastavka na danom spoji
return 5 - nenacitana kolekcia zastavok

| long ECp::SetLastSpojZastavka | ( | ) |
| long ECp::SetNextSpojZastavka1 | ( | EM::Strojcek::VstupneUdaje::CestovnePoriadky::ESpojZastavka ** | spojZast | ) |
Nastavi ako aktualnu dalsiu zastavku na linke

| long ECp::SetNextSpojZastavka1 | ( | EM::Strojcek::VstupneUdaje::CestovnePoriadky::ESpojZastavka ** | spojZast | ) |
| void ECp::SetOdchylkovy | ( | long | first, |
| long | last | ||
| ) |
| void ECp::SetOdchylkovy | ( | long | first, |
| long | last | ||
| ) |
| long ECp::SetStartUsekPrikazuIdx | ( | unsigned long | IdxUsek | ) |
| long ECp::SetStartUsekPrikazuIdx | ( | unsigned long | IdxUsek | ) |
| void ECp::SetVydajStatus | ( | char | cVydajStatus | ) |
| void ECp::SetVydajStatus | ( | char | cVydajStatus | ) |
| long ECp::TarifyLoad | ( | unsigned char | tarifSkup, |
| long | vodicPredajCl | ||
| ) |

| long ECp::TarifyLoad | ( | unsigned char | tarifSkup, |
| long | vodicPredajCl | ||
| ) |
1.8.8