DataIO
 All Classes Namespaces Files Functions Variables Typedefs Enumerations Enumerator Friends Macros
Classes | Public Member Functions | List of all members
EM::Strojcek::StatistikaStrojcek::EAbsPocitadloKL Class Reference

#include <EAbsPocitadloKL.h>

Inheritance diagram for EM::Strojcek::StatistikaStrojcek::EAbsPocitadloKL:
Inheritance graph
[legend]
Collaboration diagram for EM::Strojcek::StatistikaStrojcek::EAbsPocitadloKL:
Collaboration graph
[legend]

Classes

class  DataClass
 

Public Member Functions

 EAbsPocitadloKL (unsigned short cisloTarifnehoListka=1, unsigned long pocet=0, long suma=0)
 
virtual ~EAbsPocitadloKL ()
 
unsigned short getCisloTarifnehoListka ()
 
unsigned long getPocet ()
 
long getSuma ()
 
void setCisloTarifnehoListka (unsigned short newVal)
 
void setPocet (unsigned long newVal)
 
void setSuma (long newVal)
 
bool write ()
 
bool read ()
 
EAbsPocitadloKLGetLeft ()
 
EAbsPocitadloKLGetRight ()
 
 EAbsPocitadloKL (unsigned short cisloTarifnehoListka=1, unsigned long pocet=0, long suma=0)
 
virtual ~EAbsPocitadloKL ()
 
unsigned short getCisloTarifnehoListka ()
 
unsigned long getPocet ()
 
long getSuma ()
 
void setCisloTarifnehoListka (unsigned short newVal)
 
void setPocet (unsigned long newVal)
 
void setSuma (long newVal)
 
bool write ()
 
bool read ()
 
EAbsPocitadloKLGetLeft ()
 
EAbsPocitadloKLGetRight ()
 

Constructor & Destructor Documentation

EAbsPocitadloKL::EAbsPocitadloKL ( unsigned short  cisloTarifnehoListka = 1,
unsigned long  pocet = 0,
long  suma = 0 
)
EAbsPocitadloKL::~EAbsPocitadloKL ( )
virtual
EM::Strojcek::StatistikaStrojcek::EAbsPocitadloKL::EAbsPocitadloKL ( unsigned short  cisloTarifnehoListka = 1,
unsigned long  pocet = 0,
long  suma = 0 
)
virtual EM::Strojcek::StatistikaStrojcek::EAbsPocitadloKL::~EAbsPocitadloKL ( )
virtual

Member Function Documentation

unsigned short EAbsPocitadloKL::getCisloTarifnehoListka ( )

Here is the caller graph for this function:

unsigned short EM::Strojcek::StatistikaStrojcek::EAbsPocitadloKL::getCisloTarifnehoListka ( )
EAbsPocitadloKL* EM::Strojcek::StatistikaStrojcek::EAbsPocitadloKL::GetLeft ( )
EAbsPocitadloKL * EAbsPocitadloKL::GetLeft ( )
unsigned long EAbsPocitadloKL::getPocet ( )

Here is the caller graph for this function:

unsigned long EM::Strojcek::StatistikaStrojcek::EAbsPocitadloKL::getPocet ( )
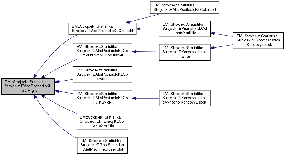
EAbsPocitadloKL* EM::Strojcek::StatistikaStrojcek::EAbsPocitadloKL::GetRight ( )
EAbsPocitadloKL * EAbsPocitadloKL::GetRight ( )

Here is the caller graph for this function:

long EAbsPocitadloKL::getSuma ( )

Here is the caller graph for this function:

long EM::Strojcek::StatistikaStrojcek::EAbsPocitadloKL::getSuma ( )
bool EM::Strojcek::StatistikaStrojcek::EAbsPocitadloKL::read ( )
bool EAbsPocitadloKL::read ( )

Here is the call graph for this function:

Here is the caller graph for this function:

void EAbsPocitadloKL::setCisloTarifnehoListka ( unsigned short  newVal)
void EM::Strojcek::StatistikaStrojcek::EAbsPocitadloKL::setCisloTarifnehoListka ( unsigned short  newVal)
void EAbsPocitadloKL::setPocet ( unsigned long  newVal)

Here is the caller graph for this function:

void EM::Strojcek::StatistikaStrojcek::EAbsPocitadloKL::setPocet ( unsigned long  newVal)
void EAbsPocitadloKL::setSuma ( long  newVal)

Here is the caller graph for this function:

void EM::Strojcek::StatistikaStrojcek::EAbsPocitadloKL::setSuma ( long  newVal)
bool EM::Strojcek::StatistikaStrojcek::EAbsPocitadloKL::write ( )
bool EAbsPocitadloKL::write ( )

Here is the call graph for this function:

Here is the caller graph for this function:


The documentation for this class was generated from the following files: