DataIO
 All Classes Namespaces Files Functions Variables Typedefs Enumerations Enumerator Friends Macros
Public Member Functions | List of all members
EM::Strojcek::StatistikaStrojcek::ECestovnyListokCol Class Reference

#include <ECestovnyListokCol.h>

Inheritance diagram for EM::Strojcek::StatistikaStrojcek::ECestovnyListokCol:
Inheritance graph
[legend]
Collaboration diagram for EM::Strojcek::StatistikaStrojcek::ECestovnyListokCol:
Collaboration graph
[legend]

Public Member Functions

 ECestovnyListokCol (EZmenaSpoj *owner)
 
virtual ~ECestovnyListokCol ()
 
EZmenaSpojgetOwner ()
 
void add (ECestovnyListok *newVal)
 
ECestovnyListokread (REC_INFO *zaznam)
 
EHead * findTicketByNumber (unsigned long number, bool onlyLastZmenaSpoj, bool allList=true, unsigned long cisloCitacky=0)
 
ECestovnyListokfindStornoTicketByNumber (unsigned long number, bool allList=true, unsigned long cisloCitacky=0)
 
ECestovnyListokColfillCestovnyListokCol (EZmenaSpoj *zmenaSpoj, bool allList=true, unsigned long cisloCitacky=0)
 
ECestovnyListokGetFirst ()
 
 ECestovnyListokCol (EZmenaSpoj *owner)
 
virtual ~ECestovnyListokCol ()
 
EZmenaSpojgetOwner ()
 
void add (ECestovnyListok *newVal)
 
ECestovnyListokread (REC_INFO *zaznam)
 
EHead * findTicketByNumber (unsigned long number, bool onlyLastZmenaSpoj, bool allList=true, unsigned long cisloCitacky=0)
 
ECestovnyListokfindStornoTicketByNumber (unsigned long number, bool allList=true, unsigned long cisloCitacky=0)
 
ECestovnyListokColfillCestovnyListokCol (EZmenaSpoj *zmenaSpoj, bool allList=true, unsigned long cisloCitacky=0)
 
ECestovnyListokGetFirst ()
 

Constructor & Destructor Documentation

ECestovnyListokCol::ECestovnyListokCol ( EZmenaSpoj owner)
ECestovnyListokCol::~ECestovnyListokCol ( )
virtual
EM::Strojcek::StatistikaStrojcek::ECestovnyListokCol::ECestovnyListokCol ( EZmenaSpoj owner)
virtual EM::Strojcek::StatistikaStrojcek::ECestovnyListokCol::~ECestovnyListokCol ( )
virtual

Member Function Documentation

void ECestovnyListokCol::add ( ECestovnyListok newVal)

Here is the call graph for this function:

Here is the caller graph for this function:

void EM::Strojcek::StatistikaStrojcek::ECestovnyListokCol::add ( ECestovnyListok newVal)
ECestovnyListokCol * ECestovnyListokCol::fillCestovnyListokCol ( EZmenaSpoj zmenaSpoj,
bool  allList = true,
unsigned long  cisloCitacky = 0 
)

funckia prejde subor a naplni listkami kolekciu listkov ked je najaka chyba vracia NULL

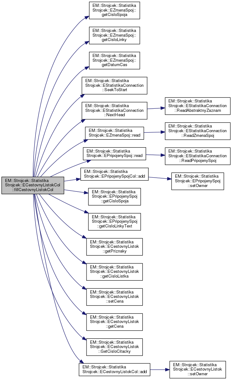
Here is the call graph for this function:

Here is the caller graph for this function:

ECestovnyListokCol* EM::Strojcek::StatistikaStrojcek::ECestovnyListokCol::fillCestovnyListokCol ( EZmenaSpoj zmenaSpoj,
bool  allList = true,
unsigned long  cisloCitacky = 0 
)

funckia prejde subor a naplni listkami kolekciu listkov ked je najaka chyba vracia NULL

ECestovnyListok * ECestovnyListokCol::findStornoTicketByNumber ( unsigned long  number,
bool  allList = true,
unsigned long  cisloCitacky = 0 
)

funkcia prejde subor a hlada storno listok podla povodneho cisla listka. Ak sa zaznam najde tak funkcia vrati smernik na objekt, ktory treba potom dalokovat. V Pripade chyby vracia NULL smernik

nacitam listok a vytiahnem z kolekcie

Here is the call graph for this function:

Here is the caller graph for this function:

ECestovnyListok* EM::Strojcek::StatistikaStrojcek::ECestovnyListokCol::findStornoTicketByNumber ( unsigned long  number,
bool  allList = true,
unsigned long  cisloCitacky = 0 
)

funkcia prejde subor a hlada storno listok podla povodneho cisla listka. Ak sa zaznam najde tak funkcia vrati smernik na objekt, ktory treba potom dalokovat. V Pripade chyby vracia NULL smernik

EHead* EM::Strojcek::StatistikaStrojcek::ECestovnyListokCol::findTicketByNumber ( unsigned long  number,
bool  onlyLastZmenaSpoj,
bool  allList = true,
unsigned long  cisloCitacky = 0 
)

funkcia prejde subor a najde cestovny listok podla cisla. Ak sa zaznam najde tak funkcia vrati smernik na objekt, ktory treba potom dalokovat. V Pripade chyby vracia NULL smernik. No ak ma funkcia nastaveny parameter onlyLastZmenaSpoj na true tak sa hladaju listky len v poslednom zmene spoji. Ak sa najde tak vrati smernik, inak NULL

EHead * ECestovnyListokCol::findTicketByNumber ( unsigned long  number,
bool  onlyLastZmenaSpoj,
bool  allList = true,
unsigned long  cisloCitacky = 0 
)

funkcia prejde subor a najde cestovny listok podla cisla. Ak sa zaznam najde tak funkcia vrati smernik na objekt, ktory treba potom dalokovat. V Pripade chyby vracia NULL smernik. No ak ma funkcia nastaveny parameter onlyLastZmenaSpoj na true tak sa hladaju listky len v poslednom zmene spoji. Ak sa najde tak vrati smernik, inak NULL

nacitam listok ale len ked uz nieje nejaky najdeny

Here is the call graph for this function:

Here is the caller graph for this function:

ECestovnyListok* EM::Strojcek::StatistikaStrojcek::ECestovnyListokCol::GetFirst ( )
ECestovnyListok * ECestovnyListokCol::GetFirst ( )

Here is the caller graph for this function:

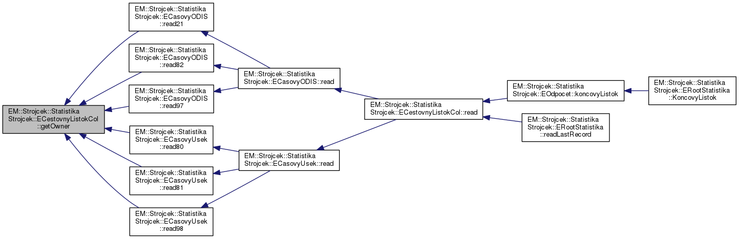
EZmenaSpoj * ECestovnyListokCol::getOwner ( )

Here is the caller graph for this function:

EZmenaSpoj* EM::Strojcek::StatistikaStrojcek::ECestovnyListokCol::getOwner ( )
ECestovnyListok * ECestovnyListokCol::read ( REC_INFO zaznam)

funkcia precita zaznam cestoveneho listka a vrati smernik na dany objekt listka ktory treba bud vlozit do kolekcie a potom sa sam dealokuje, alebo sa o dealokaciu postarat inak

Here is the call graph for this function:

Here is the caller graph for this function:

ECestovnyListok* EM::Strojcek::StatistikaStrojcek::ECestovnyListokCol::read ( REC_INFO zaznam)

funkcia precita zaznam cestoveneho listka a vrati smernik na dany objekt listka ktory treba bud vlozit do kolekcie a potom sa sam dealokuje, alebo sa o dealokaciu postarat inak


The documentation for this class was generated from the following files: