DataIO
 All Classes Namespaces Files Functions Variables Typedefs Enumerations Enumerator Friends Macros
Classes | Public Member Functions | List of all members
EM::Strojcek::VstupneUdaje::CestovnePoriadky::EZastavkaNastupisteZonaCol Class Reference

#include <EZastavkaNastupisteZonaCol.h>

Inheritance diagram for EM::Strojcek::VstupneUdaje::CestovnePoriadky::EZastavkaNastupisteZonaCol:
Inheritance graph
[legend]
Collaboration diagram for EM::Strojcek::VstupneUdaje::CestovnePoriadky::EZastavkaNastupisteZonaCol:
Collaboration graph
[legend]

Classes

class  DataClass
 

Public Member Functions

 EZastavkaNastupisteZonaCol (ENastupiste *owner)
 
virtual ~EZastavkaNastupisteZonaCol ()
 
ENastupisteGetOwner ()
 
EZastavkaNastupisteZonaGetFirst ()
 
virtual long GetSize ()
 
virtual long FillRecord (const char *pomPole, long minimum)
 
virtual long ReadData (FILE *file)
 
void Add (EZastavkaNastupisteZona *zastavkaNastupisteZona)
 
long Read ()
 
 EZastavkaNastupisteZonaCol (ENastupiste *owner)
 
virtual ~EZastavkaNastupisteZonaCol ()
 
ENastupisteGetOwner ()
 
EZastavkaNastupisteZonaGetFirst ()
 
virtual long GetSize ()
 
virtual long FillRecord (const char *pomPole, long minimum)
 
virtual long ReadData (FILE *file)
 
void Add (EZastavkaNastupisteZona *zastavkaNastupisteZona)
 
long Read ()
 
- Public Member Functions inherited from EM::Strojcek::VstupneUdaje::EColReader
virtual ~EColReader ()
 
virtual long ReadDataPlus (FILE *file, long offset)
 
virtual long ReadDataPlusFor (FILE *file, long pocet, unsigned long start)
 
virtual ~EColReader ()
 
virtual long ReadDataPlus (FILE *file, long offset)
 
virtual long ReadDataPlusFor (FILE *file, long pocet, unsigned long start)
 

Constructor & Destructor Documentation

EZastavkaNastupisteZonaCol::EZastavkaNastupisteZonaCol ( ENastupiste owner)
EZastavkaNastupisteZonaCol::~EZastavkaNastupisteZonaCol ( )
virtual
EM::Strojcek::VstupneUdaje::CestovnePoriadky::EZastavkaNastupisteZonaCol::EZastavkaNastupisteZonaCol ( ENastupiste owner)
virtual EM::Strojcek::VstupneUdaje::CestovnePoriadky::EZastavkaNastupisteZonaCol::~EZastavkaNastupisteZonaCol ( )
virtual

Member Function Documentation

void EZastavkaNastupisteZonaCol::Add ( EZastavkaNastupisteZona zastavkaNastupisteZona)

Here is the caller graph for this function:

void EM::Strojcek::VstupneUdaje::CestovnePoriadky::EZastavkaNastupisteZonaCol::Add ( EZastavkaNastupisteZona zastavkaNastupisteZona)
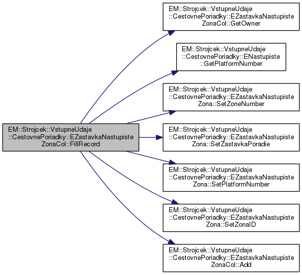
virtual long EM::Strojcek::VstupneUdaje::CestovnePoriadky::EZastavkaNastupisteZonaCol::FillRecord ( const char *  pomPole,
long  minimum 
)
virtual
long EZastavkaNastupisteZonaCol::FillRecord ( const char *  pomPole,
long  minimum 
)
virtual

Implements EM::Strojcek::VstupneUdaje::EColReader.

Here is the call graph for this function:

EZastavkaNastupisteZona* EM::Strojcek::VstupneUdaje::CestovnePoriadky::EZastavkaNastupisteZonaCol::GetFirst ( )
EZastavkaNastupisteZona * EZastavkaNastupisteZonaCol::GetFirst ( )

Here is the caller graph for this function:

ENastupiste* EM::Strojcek::VstupneUdaje::CestovnePoriadky::EZastavkaNastupisteZonaCol::GetOwner ( )
ENastupiste * EZastavkaNastupisteZonaCol::GetOwner ( )

Here is the caller graph for this function:

virtual long EM::Strojcek::VstupneUdaje::CestovnePoriadky::EZastavkaNastupisteZonaCol::GetSize ( )
virtual
long EZastavkaNastupisteZonaCol::GetSize ( )
virtual
long EZastavkaNastupisteZonaCol::Read ( void  )

Here is the call graph for this function:

long EM::Strojcek::VstupneUdaje::CestovnePoriadky::EZastavkaNastupisteZonaCol::Read ( )
virtual long EM::Strojcek::VstupneUdaje::CestovnePoriadky::EZastavkaNastupisteZonaCol::ReadData ( FILE *  file)
virtual
long EZastavkaNastupisteZonaCol::ReadData ( FILE *  file)
virtual

Here is the call graph for this function:


The documentation for this class was generated from the following files: