DataIO
 All Classes Namespaces Files Functions Variables Typedefs Enumerations Enumerator Friends Macros
Public Member Functions | List of all members
EM::Strojcek::VstupneUdaje::TarifnySystem::ETarifnaSkupinaTarifaCol Class Reference

#include <ETarifnaSkupinaTarifaCol.h>

Inheritance diagram for EM::Strojcek::VstupneUdaje::TarifnySystem::ETarifnaSkupinaTarifaCol:
Inheritance graph
[legend]
Collaboration diagram for EM::Strojcek::VstupneUdaje::TarifnySystem::ETarifnaSkupinaTarifaCol:
Collaboration graph
[legend]

Public Member Functions

 ETarifnaSkupinaTarifaCol (ETarifnaSkupina *owner)
 
virtual ~ETarifnaSkupinaTarifaCol ()
 
ETarifnaSkupinaGetOwner ()
 
ETarifnaSkupinaTarifaAddSkupinu_Tarifu (unsigned char hk, unsigned char hkCK, unsigned short id, unsigned short cislo)
 
ETarifnaSkupinaTarifaGetTarSkTarifaByHotKey (unsigned char hotkey)
 
ETarifnaSkupinaTarifaFindTarifnaSkupinaTarifa (unsigned short cisloTarify)
 
ETarifnaSkupinaTarifaGetTarifnaSkupinaTarifaByCisloTarifnehoListka (unsigned short cisloTarifnehoListka)
 Metoda vracia objekt tarifnaSkupinaTarifa podla cisloTarifnehoListka. More...
 
ETarifnaSkupinaTarifaGetTarifnaSkupinaTarifaByCisloTarify (unsigned short cisloTarify)
 
void Read ()
 
virtual long ReadData (FILE *file)
 
virtual long GetSize ()
 
virtual long FillRecord (const char *pomPole, long minimum)
 
ETarifnaSkupinaTarifaGetFirst ()
 
 ETarifnaSkupinaTarifaCol (ETarifnaSkupina *owner)
 
virtual ~ETarifnaSkupinaTarifaCol ()
 
ETarifnaSkupinaGetOwner ()
 
ETarifnaSkupinaTarifaAddSkupinu_Tarifu (unsigned char hk, unsigned char hkCK, unsigned short id, unsigned short cislo)
 
ETarifnaSkupinaTarifaGetTarSkTarifaByHotKey (unsigned char hotkey)
 
ETarifnaSkupinaTarifaFindTarifnaSkupinaTarifa (unsigned short cisloTarify)
 
ETarifnaSkupinaTarifaGetTarifnaSkupinaTarifaByCisloTarifnehoListka (unsigned short cisloTarifnehoListka)
 
ETarifnaSkupinaTarifaGetTarifnaSkupinaTarifaByCisloTarify (unsigned short cisloTarify)
 
void Read ()
 
virtual long ReadData (FILE *file)
 
virtual long GetSize ()
 
virtual long FillRecord (const char *pomPole, long minimum)
 
ETarifnaSkupinaTarifaGetFirst ()
 
- Public Member Functions inherited from EM::Strojcek::VstupneUdaje::EColReader
virtual ~EColReader ()
 
virtual long ReadDataPlus (FILE *file, long offset)
 
virtual long ReadDataPlusFor (FILE *file, long pocet, unsigned long start)
 
virtual ~EColReader ()
 
virtual long ReadDataPlus (FILE *file, long offset)
 
virtual long ReadDataPlusFor (FILE *file, long pocet, unsigned long start)
 

Constructor & Destructor Documentation

ETarifnaSkupinaTarifaCol::ETarifnaSkupinaTarifaCol ( ETarifnaSkupina owner)
ETarifnaSkupinaTarifaCol::~ETarifnaSkupinaTarifaCol ( )
virtual
EM::Strojcek::VstupneUdaje::TarifnySystem::ETarifnaSkupinaTarifaCol::ETarifnaSkupinaTarifaCol ( ETarifnaSkupina owner)
virtual EM::Strojcek::VstupneUdaje::TarifnySystem::ETarifnaSkupinaTarifaCol::~ETarifnaSkupinaTarifaCol ( )
virtual

Member Function Documentation

ETarifnaSkupinaTarifa * ETarifnaSkupinaTarifaCol::AddSkupinu_Tarifu ( unsigned char  hk,
unsigned char  hkCK,
unsigned short  id,
unsigned short  cislo 
)

Here is the call graph for this function:

Here is the caller graph for this function:

ETarifnaSkupinaTarifa* EM::Strojcek::VstupneUdaje::TarifnySystem::ETarifnaSkupinaTarifaCol::AddSkupinu_Tarifu ( unsigned char  hk,
unsigned char  hkCK,
unsigned short  id,
unsigned short  cislo 
)
long ETarifnaSkupinaTarifaCol::FillRecord ( const char *  pomPole,
long  minimum 
)
virtual

Implements EM::Strojcek::VstupneUdaje::EColReader.

Here is the call graph for this function:

virtual long EM::Strojcek::VstupneUdaje::TarifnySystem::ETarifnaSkupinaTarifaCol::FillRecord ( const char *  pomPole,
long  minimum 
)
virtual
ETarifnaSkupinaTarifa * ETarifnaSkupinaTarifaCol::FindTarifnaSkupinaTarifa ( unsigned short  cisloTarify)

Metoda hlada tarifnu skupinu tarifu podla cisla tarify.

Parameters
cisloTarify
Returns
ak najde vrati objekt TarifnaSkupinaTarifa, inak NULL.

Here is the call graph for this function:

Here is the caller graph for this function:

ETarifnaSkupinaTarifa* EM::Strojcek::VstupneUdaje::TarifnySystem::ETarifnaSkupinaTarifaCol::FindTarifnaSkupinaTarifa ( unsigned short  cisloTarify)
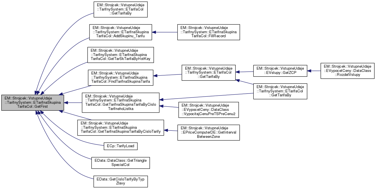
ETarifnaSkupinaTarifa * ETarifnaSkupinaTarifaCol::GetFirst ( )

Here is the caller graph for this function:

ETarifnaSkupinaTarifa* EM::Strojcek::VstupneUdaje::TarifnySystem::ETarifnaSkupinaTarifaCol::GetFirst ( )
ETarifnaSkupina * ETarifnaSkupinaTarifaCol::GetOwner ( )

Here is the caller graph for this function:

ETarifnaSkupina* EM::Strojcek::VstupneUdaje::TarifnySystem::ETarifnaSkupinaTarifaCol::GetOwner ( )
long ETarifnaSkupinaTarifaCol::GetSize ( )
virtual
virtual long EM::Strojcek::VstupneUdaje::TarifnySystem::ETarifnaSkupinaTarifaCol::GetSize ( )
virtual
ETarifnaSkupinaTarifa* EM::Strojcek::VstupneUdaje::TarifnySystem::ETarifnaSkupinaTarifaCol::GetTarifnaSkupinaTarifaByCisloTarifnehoListka ( unsigned short  cisloTarifnehoListka)
ETarifnaSkupinaTarifa * ETarifnaSkupinaTarifaCol::GetTarifnaSkupinaTarifaByCisloTarifnehoListka ( unsigned short  cisloTarifnehoListka)

Metoda vracia objekt tarifnaSkupinaTarifa podla cisloTarifnehoListka.

Parameters
cisloTarifnehoListka
Returns
ak najde vrati objekt, inak NULL.

Here is the call graph for this function:

Here is the caller graph for this function:

ETarifnaSkupinaTarifa* EM::Strojcek::VstupneUdaje::TarifnySystem::ETarifnaSkupinaTarifaCol::GetTarifnaSkupinaTarifaByCisloTarify ( unsigned short  cisloTarify)
ETarifnaSkupinaTarifa * ETarifnaSkupinaTarifaCol::GetTarifnaSkupinaTarifaByCisloTarify ( unsigned short  cisloTarify)

Here is the call graph for this function:

Here is the caller graph for this function:

ETarifnaSkupinaTarifa* EM::Strojcek::VstupneUdaje::TarifnySystem::ETarifnaSkupinaTarifaCol::GetTarSkTarifaByHotKey ( unsigned char  hotkey)
ETarifnaSkupinaTarifa * ETarifnaSkupinaTarifaCol::GetTarSkTarifaByHotKey ( unsigned char  hotkey)

Here is the call graph for this function:

void ETarifnaSkupinaTarifaCol::Read ( void  )

Here is the call graph for this function:

Here is the caller graph for this function:

void EM::Strojcek::VstupneUdaje::TarifnySystem::ETarifnaSkupinaTarifaCol::Read ( )
virtual long EM::Strojcek::VstupneUdaje::TarifnySystem::ETarifnaSkupinaTarifaCol::ReadData ( FILE *  file)
virtual
long ETarifnaSkupinaTarifaCol::ReadData ( FILE *  file)
virtual

Here is the call graph for this function:


The documentation for this class was generated from the following files: