DataIO
 All Classes Namespaces Files Functions Variables Typedefs Enumerations Enumerator Friends Macros
Public Member Functions | Public Attributes | List of all members
EM::Strojcek::VstupneUdaje::EVstupy Struct Reference

#include <EVypocetCenyStruct.h>

Inheritance diagram for EM::Strojcek::VstupneUdaje::EVstupy:
Inheritance graph
[legend]
Collaboration diagram for EM::Strojcek::VstupneUdaje::EVstupy:
Collaboration graph
[legend]

Public Member Functions

 EVstupy ()
 
 EVstupy (const EVstupy &rhs)
 
 EVstupy (EVstupy &rhs)
 
EVstupyoperator= (EVstupy &rhs)
 
EVstupyoperator= (const EVstupy &rhs)
 
int GetZCP (_VSTUPNA_STRUKTURA *vs)
 
 EVstupy ()
 
 EVstupy (const EVstupy &rhs)
 
 EVstupy (EVstupy &rhs)
 
EVstupyoperator= (EVstupy &rhs)
 
EVstupyoperator= (const EVstupy &rhs)
 
int GetZCP (_VSTUPNA_STRUKTURA *vs)
 

Public Attributes

long linkaCislo
 
unsigned short spojCislo
 
unsigned short poradieNastup
 
unsigned short poradieVystup
 
unsigned short cisloTarify
 
unsigned char paymentType
 
unsigned char typVydaja
 
unsigned char typKartyID
 
unsigned char zavodVlastny
 
unsigned char nocna
 
unsigned char spicka
 
unsigned char denVTyzdni
 
unsigned char vyber
 
unsigned char pasmoPoradieManual
 
unsigned short kmManual
 
unsigned char kmManualPouzit
 
ELinkaline
 
ESpojtrip
 
ELinkaZastavkacheckInLineBusStop
 
ELinkaZastavkacheckOutLineBusStop
 
int cisloTS
 
int cenovaSkupina
 
Common::EDate datumPlatnosti
 
unsigned char vedlajsiaTarifnaSkupina
 
EZastavkazastavkaNastup
 
EZastavkazastavkaVystup
 
bool useZastID
 

Constructor & Destructor Documentation

EM::Strojcek::VstupneUdaje::EVstupy::EVstupy ( )
inline
EVstupy::EVstupy ( const EVstupy rhs)
EVstupy::EVstupy ( EVstupy rhs)
EM::Strojcek::VstupneUdaje::EVstupy::EVstupy ( )
inline
EM::Strojcek::VstupneUdaje::EVstupy::EVstupy ( const EVstupy rhs)
EM::Strojcek::VstupneUdaje::EVstupy::EVstupy ( EVstupy rhs)

Member Function Documentation

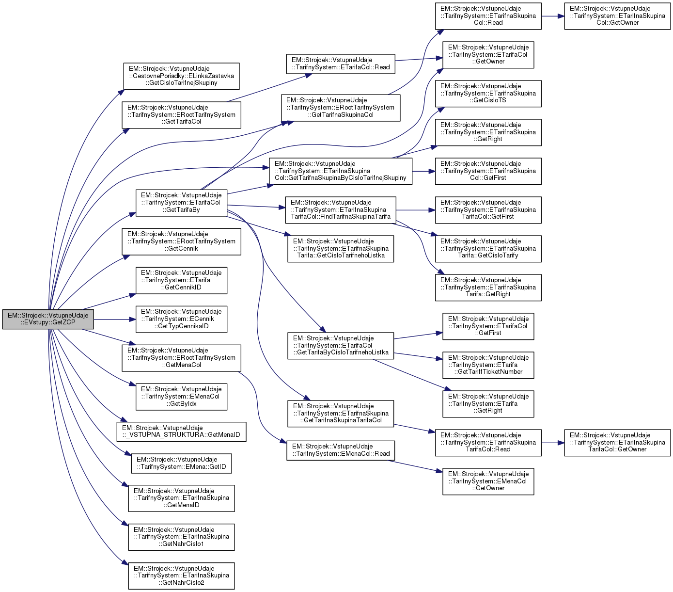
int EVstupy::GetZCP ( _VSTUPNA_STRUKTURA vs)

Here is the call graph for this function:

Here is the caller graph for this function:

int EM::Strojcek::VstupneUdaje::EVstupy::GetZCP ( _VSTUPNA_STRUKTURA vs)
EVstupy& EM::Strojcek::VstupneUdaje::EVstupy::operator= ( EVstupy rhs)
EVstupy & EVstupy::operator= ( EVstupy rhs)
EVstupy & EVstupy::operator= ( const EVstupy rhs)
EVstupy& EM::Strojcek::VstupneUdaje::EVstupy::operator= ( const EVstupy rhs)

Member Data Documentation

int EM::Strojcek::VstupneUdaje::EVstupy::cenovaSkupina
ELinkaZastavka * EM::Strojcek::VstupneUdaje::EVstupy::checkInLineBusStop
ELinkaZastavka * EM::Strojcek::VstupneUdaje::EVstupy::checkOutLineBusStop
unsigned short EM::Strojcek::VstupneUdaje::EVstupy::cisloTarify
int EM::Strojcek::VstupneUdaje::EVstupy::cisloTS
Common::EDate EM::Strojcek::VstupneUdaje::EVstupy::datumPlatnosti
unsigned char EM::Strojcek::VstupneUdaje::EVstupy::denVTyzdni
unsigned short EM::Strojcek::VstupneUdaje::EVstupy::kmManual
unsigned char EM::Strojcek::VstupneUdaje::EVstupy::kmManualPouzit
ELinka * EM::Strojcek::VstupneUdaje::EVstupy::line
long EM::Strojcek::VstupneUdaje::EVstupy::linkaCislo
unsigned char EM::Strojcek::VstupneUdaje::EVstupy::nocna
unsigned char EM::Strojcek::VstupneUdaje::EVstupy::pasmoPoradieManual
unsigned char EM::Strojcek::VstupneUdaje::EVstupy::paymentType
unsigned short EM::Strojcek::VstupneUdaje::EVstupy::poradieNastup
unsigned short EM::Strojcek::VstupneUdaje::EVstupy::poradieVystup
unsigned char EM::Strojcek::VstupneUdaje::EVstupy::spicka
unsigned short EM::Strojcek::VstupneUdaje::EVstupy::spojCislo
ESpoj * EM::Strojcek::VstupneUdaje::EVstupy::trip
unsigned char EM::Strojcek::VstupneUdaje::EVstupy::typKartyID
unsigned char EM::Strojcek::VstupneUdaje::EVstupy::typVydaja
bool EM::Strojcek::VstupneUdaje::EVstupy::useZastID
unsigned char EM::Strojcek::VstupneUdaje::EVstupy::vedlajsiaTarifnaSkupina
unsigned char EM::Strojcek::VstupneUdaje::EVstupy::vyber
EZastavka * EM::Strojcek::VstupneUdaje::EVstupy::zastavkaNastup
EZastavka * EM::Strojcek::VstupneUdaje::EVstupy::zastavkaVystup
unsigned char EM::Strojcek::VstupneUdaje::EVstupy::zavodVlastny

The documentation for this struct was generated from the following files: