Vesna
Main Page
Namespaces
Classes
Files
Examples
File List
File Members
All
Classes
Namespaces
Files
Functions
Variables
Typedefs
Enumerations
Enumerator
Friends
Macros
src
businesslogic
menu
Classes
MenuCommandDefines.h File Reference
#include <QObject>
Include dependency graph for MenuCommandDefines.h:
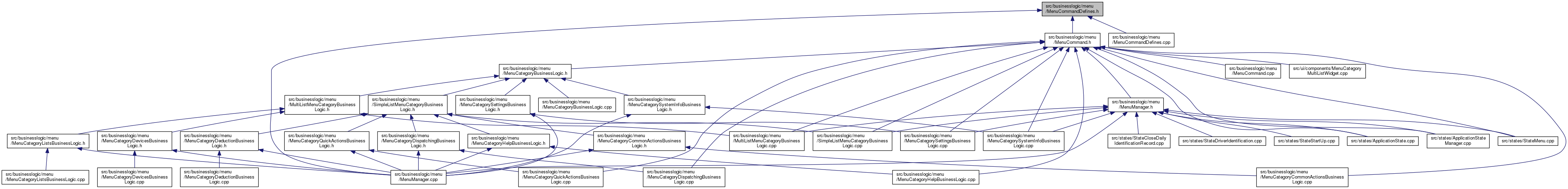
This graph shows which files directly or indirectly include this file:
Go to the source code of this file.
Classes
class
MenuCommandDefines
Generated on Thu Dec 18 2025 23:21:47 for Vesna by
1.8.8