Vesna
Main Page
Namespaces
Classes
Files
Examples
All
Classes
Namespaces
Files
Functions
Variables
Typedefs
Enumerations
Enumerator
Friends
Macros
src
src Directory Reference
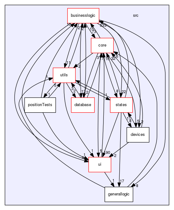
Directory dependency graph for src:
Directories
directory
businesslogic
directory
core
directory
database
directory
devices
directory
generallogic
directory
positionTests
directory
states
directory
ui
directory
utils
Files
file
main.cpp
Generated on Thu Dec 18 2025 23:21:49 for Vesna by
1.8.8