Vesna
 All Classes Namespaces Files Functions Variables Typedefs Enumerations Enumerator Friends Macros
Public Types | Public Member Functions | Static Public Member Functions | List of all members
ApplicationDefines Class Reference

#include <ApplicationDefines.h>

Inheritance diagram for ApplicationDefines:
Inheritance graph
[legend]
Collaboration diagram for ApplicationDefines:
Collaboration graph
[legend]

Public Types

enum  ResultValue : int {
  Ok = 0, ErrorInitTranslator = 1, ErrorInitInputData = 2, ErrorInitSCS = 3,
  ErrorInitFonts = 4, ErrorInitDispatching = 5, ErrorInitDevices = 6, ErrorInitStatistics = 7,
  ErrorHwConfigNotFound = 8, ErrorHwConfigParseError = 9, ErrorGetTariffGroupOnSection = 10, ErrorLoadTariffSystemData = 11,
  ErrorLoadTariffList = 12, ErrorUpdateTariffList = 13, ErrorRecalculateAndShowPrice = 14, ErrorInitDispatchingTextMessages = 15,
  ErrorInvalidInputData = 100, ErrorGetTariffSettingValue = 101, ErrorInvalidTariffSystemSettings = 102, ErrorInvalidTimeTableData = 103,
  ErrorStatisticsError = 200, ErrorCreateAndFillDeductionNumber = 201, ErrorDifferentDeductionVersions = 202, ErrorFillSAMNumberToDeductionNumber = 203,
  ErrorCreateAndFillChangeTripStatisticRecord = 204, ErrorInvalidDeductionNumber = 205, ErrorDriverIsNotLoggedInToStatistic = 206, ErrorOpenDeduction = 207,
  ErrorOpenDailyIdentificationRecord = 208, ErrorNotMultipleOfValue = 300, ErrorValueUnderLimit = 301, ErrorValueOverLimit = 302,
  ErrorInitTicketIssueLogic = 303, ErrorWriteDataOnCard = 304, MultiplePassengersOnTimeTicketPossible = 305, ErrorUnsupportedTypeOfCancellationBehaviour = 400,
  ErrorPrepareTicketForCancel = 401, ErrorTicketWasAlreadyCancelled = 402, ErrorGetDeviceInformation = 403, ErrorProcessIssueLogicOutputData = 404,
  ErrorSoundNotCreated = 405, ErrorPrintTicket = 406, ErrorNullStateLogic = 407, ErrorPrintPreFinalTicket = 408,
  ErrorCommunicationCentre = 409, ErrorIncorrectPlayerChannel = 410, ErrorNullBusinessLogic = 411, ErrorBusinessLogicFailure = 412,
  ErrorFatalErrorApplicationInitState = 500, ErrorInvalidStateDictionaryData = 501, ErrorInvalidStateTransitionData = 502, ErrorInvalidStateInputData = 503,
  ErrorOpenDatabase = 600, ErrorPrepareDatabaseQuery = 601, ErrorExecuteDatabaseQuery = 602, ErrorDatabaseNotOpen = 603,
  ErrorFailedToExecuteSQLQuery = 604, ErrorFailedToSaveIDAfterInsert = 605, ErrorInvalidDatabaseTransaction = 606, ErrorDatabaseUpdateFailed = 607,
  ErrorOffsetMin = 9999, ErrorOffsetTicketIssueLogic = 10000, ErrorOffsetStatistic = 20000, ErrorOffsetSmartCardSystem = 30000,
  ErrorOffsetDataIO = 40000, ErrorOffsetEmvTerminal = 60000, ErrorOffsetMax = 69999
}
 
enum  BusinessLogicLifeTimeType { LifeTimeUndefined = 0, LifeTimePersistent = 1, LifeTimeTransient = 2 }
 
enum  BusinessLogicType {
  UndefinedBusinessLogic = 0, PrinterBusinessLogic = 1, CommandSegmentsBusinessLogic = 2, DeductionBusinessLogic = 3,
  DailyIdentificationRecordBusinessLogic = 4, DriverIdentificationBusinessLogic = 5, GPSBusinessLogic = 6, PassengerCountBusinessLogic = 7,
  StatisticBusinessLogic = 8, VehicleIdentificationBusinessLogic = 9, TicketSummaryBusinessLogic = 10, TableBusinessLogic = 11,
  PrinterDisplayBusinessLogic = 12, DispatchingBusinessLogic = 13, TicketCancellationBusinessLogic = 14, BusStopCommentBusinessLogic = 15,
  SpecialTextOnTableBusinessLogic = 16, AnnouncementSoundBusinessLogic = 17, SlaveBusinessLogic = 18, PlayerBusinessLogic = 19,
  TripTransfersAndDelaysBusinessLogic = 20, SmartCardServiceBusinessLogic = 21, ContinuousTripBusinessLogic = 22, AutomaticBrightnessBusinessLogic = 23,
  DeviceInformationBusinessLogic = 24, DeviceLockBusinessLogic = 25, LedNotificationBusinessLogic = 26, AutomaticCardHandlingBusinessLogic = 27,
  DataSynchronizationBusinessLogic = 28, CommunicationCentreBusinessLogic = 29, MonitoringBusinessLogic = 30, TicketIssueBusinessLogic = 31,
  PowerLossBusinessLogic = 32, EMVTerminalBusinessLogic = 33, DispatchingTextMessagesBusinessLogic = 34, CameraBusinessLogic = 35,
  ModelRouteBusinessLogic = 36, RegistrationTicketBusinessLogic = 37, EngineStateBusinessLogic = 38, DigitalInputPinBusinessLogic = 39,
  TripStartAcousticSignalizationBusinessLogic = 40, AccidentBusinessLogic = 41, BeeperBusinessLogic = 42, CrossroadPreferencesBusinessLogic = 43,
  UnpaidExpenseBusinessLogic = 44, ManualPricelistRowBusinessLogic = 45, DestinationBusStopOrZoneSelectionBusinessLogic = 46, TransfareInfoProviderBusinessLogic = 47,
  BusTableInterchangesBusinessLogic = 48, BusTableMessageFromDispatchingBusinessLogic = 49, QadraMessagesToDispatchingBusinessLogic = 50, BarcodeEvaluatingBusinessLogic = 51,
  TripGuaranteedConnectionsBusinessLogic = 52, TripGetPlatformChangeBusinessLogic = 53, SystemTimeSynchronizationBusinessLogic = 54, BusinessLogicCount = 55
}
 
enum  DatabaseServiceType { UndefinedDatabaseService = 0, DatabaseServiceModelRoute = 1, DatabaseServiceCount = 2 }
 
enum  NetworkRequestType {
  NetworkRequestUndefined = 0, NetworkRequestModelRouteGzipped = 2, NetworkRequestAutomaticLogin = 3, NetworkRequestInputDataCheck = 4,
  NetworkRequestCrossroadPreferences = 5, NetworkRequestBusTableInterchanges = 6, NetworkRequestBusTableMessagesFromDispatching = 7, NetworkRequestQadraMessagesToDispatching = 8,
  NetworkRequestTripGuaranteedConnections = 9, NetworkRequestTripsDelays = 10, NetworkRequestTripGetPlatformChange = 11
}
 
enum  WebSocketType { WebSocketTypeUndefined = 0, WebSocketTypeAutomaticLogin = 1 }
 
enum  NetworkRequestParameter { NetworkRequestParameterUndefined = 0x00, NetworkRequestParameterReplyInRawGzippedData = 0x01 }
 
enum  CardReadIntention {
  IntentionUndefined = 0, IntentionToShowCardInfo = 1, IntentionToCancelTicket = 2, IntentionToDriverIdentification = 3,
  IntentionToSellOneWayTicket = 4, IntentionToCreditRecharge = 5, IntentionToTimeTicketProlongation = 6, IntentionToTimeTicketSell = 7,
  IntentionToDispatcherLogin = 8
}
 
enum  InformationIconIndex {
  InformationIconIndexDeviceStatus = 0, InformationIconIndexDataSynchronization = 1, InformationIconIndexGPRSStatus = 2, InformationIconIndexWiFiStatus = 3,
  InformationIconIndexGPSStatus = 4, InformationIconIndexMessageCommunication = 5, InformationIconIndexDeviceInformation = 6, InformationIconIndexCamera = 7,
  InformationIconIndexVoipStatus = 8, InformationIconsCount = 9
}
 
enum  InformationIconStatus {
  InformationIconStatusUnknown = -1, DeviceStatusUnknown = 0, DeviceStatusBroken = 1, DeviceStatusOperational = 2,
  DataSynchronizationStatusUnknown = 10, DataSynchronizationStatusDataNOTSynchronized = 11, DataSynchronizationStatusDataSynchronized = 12, DataSynchronizationStatusSynchronizationInProgress = 13,
  GPRSStatusUnknown = 20, GPRSStatusDisabled = 21, GPRSStatusNoSignal = 22, GPRSStatusLowSignal = 23,
  GPRSStatusMediumSignal = 24, GPRSStatusHighSignal = 25, GPRSStatusFullSignal = 26, WiFiStatusUnknown = 30,
  WiFiStatusDisabled = 31, WiFiStatusLowSignal = 32, WiFiStatusMediumSignal = 33, WiFiStatusHighSignal = 34,
  WiFiStatusFullSignal = 35, GPSStatusUnknown = 40, GPSStatusDisabled = 41, GPSStatusSearching = 42,
  GPSStatusReady = 43, MessageCommunicationStatusUnknown = 50, MessageCommunicationStatusDisabled = 51, MessageCommunicationStatusAlert = 52,
  MessageCommunicationStatusDefault = 53, MessageCommunicationStatusNewMessage = 54, MessageCommunicationStatusCommentAll = 55, DeviceInformationStatusNoInformation = 60,
  DeviceInformationStatusWarning = 61, DeviceInformationStatusWarningGreen = 62, DeviceInformationStatusWarningRed = 63, CameraStatusFunctionalityDisabled = 70,
  CameraStatusFunctionalityEnabled = 71, VoipStatusIdle = 80, VoipStatusCallRequestSent = 81, VoipStatusCallConnected = 82
}
 
enum  StateRequestCode {
  RequestCodeUndefined = 0, RequestCodeFinishImpulse = 1, RequestCodeOneWayTicketIssueCash = 2, RequestCodeOneWayTicketIssueCard = 3,
  RequestCodeAuditorPrintLists = 4, RequestCodeAutoIssue = 5, RequestCodeCloseDailyIdentificationRecord = 6
}
 
enum  StateResultCode {
  ResultCodeUndefined = 0, ResultCodeFinishImpulseWriteOK = 1, ResultCodeFinishImpulse = 2, ResultCodeFinishAutoAuditorReaderBlocked = 3,
  ResultCodeFinishAutoAuditorReaderUnblocked = 4, ResultCodeFinishAutoAuditorError = 5, ResultCodeDailyIdentificationRecordClosed = 6
}
 
enum  ExtraOperationGeneralCheck { ExtraOperationGeneralCheckUndefined = 0x0, ExtraOperationGeneralCheckAllowedCardCompany = 0x1, ExtraOperationGeneralCheckWhetherStatisticIsOpen = 0x2 }
 
enum  OperatorLoginType { OperatorLoginDriver = 0, OperatorLoginDispatcher = 1, OperatorLoginDriverChange = 2 }
 
enum  IssueOutMethod { IssueOutOnEscape = 0, IssueOutOnTimeout = 1 }
 
enum  AuditorPrintLists { AuditorPrintBusStopsAndTickets = 0, AuditorPrintBusStopsAndTicketsAndTariffZones = 1, AuditorPrintNothing = 2 }
 
enum  UnlockPeripheralsOnArrivalMode { DoNotUnlockPeripherals = 0, UnlockPeripherals = 1, UnlockPeripheralsOnlyIfLockedByDriver = 2 }
 
enum  DispatchingSystemErrorID {
  UnspecifiedError = 257, TicketIssueError = 258, TicketPrinterError = 259, CardError = 260,
  PaymentCardError = 261, BusStopSwitchingError = 262, ApplicationRestart = 263, ApplicationSlowness = 264,
  SlaveError = 265, CameraError = 266, InformationPanelsError = 267, InternalBugReport = 271
}
 
enum  AutoModule { AutoModuleNone = 0x0000, AutoModuleAuditor = 0x0001, AutoModuleTicketIssue = 0x0002, AutoModuleInfo = 0x0004 }
 
enum  PrinterState { PrinterReady = 0, PrinterWarning = 1, PrinterError = 2 }
 
enum  MonitoringDeviceStatus { MonitoringDeviceStatusUnknown = 0, MonitoringDeviceStatusOK = 1, MonitoringDeviceStatusWarning = 2, MonitoringDeviceStatusError = 3 }
 
enum  StateImportanceType { StateImportanceTypeWarning = 3, StateImportanceTypeError = 4 }
 
enum  CustomApplicationEventType {
  CustomEventReplyToTextMessageConfirmed = 1, CustomEventReplyToTextMessageClosed = 2, CustomEventReplyToTextMessageRead = 3, CustomEventBusStopDeparture = 4,
  CustomEventBusStopArrival = 5, CustomEventSynchroPointArrival = 6, CustomEventBusStopDelayTimeout = 7, CustomEventSynchroPointDelayTimeout = 8,
  CustomPopUpMessageCreatedEventType = 9, CustomPopUpMessageHiddenEventType = 10, CustomLastPopUpMessageClosedEventType = 11, CustomEventDisplayToastPrinterLowPaper = 12,
  CustomEventPowerButtonPressed = 13
}
 
enum  DefaultIssueWindowFocus {
  IssueWindowFocusCheckinBusStop, IssueWindowFocusCheckoutBusStop, IssueWindowFocusTariff, IssueWindowFocusPassengerCount,
  IssueWindowFocusDontChange
}
 
enum  EmvTransactionIntention {
  EmvIntentionUndefined, EmvIntentionPayment, EmvIntentionHandshake, EmvIntentionCallParamsB,
  EmvIntentionCallParamsN, EmvIntentionPassivate, EmvIntentionReversal
}
 
using ButtonAction = std::function< void()>
 

Public Member Functions

 Q_ENUM (ResultValue)
 

Static Public Member Functions

template<typename QEnum >
static QString QtEnumToString (const QEnum value)
 

Member Typedef Documentation

using ApplicationDefines::ButtonAction = std::function<void()>

Member Enumeration Documentation

Enumerator
AuditorPrintBusStopsAndTickets 
AuditorPrintBusStopsAndTicketsAndTariffZones 
AuditorPrintNothing 
Enumerator
AutoModuleNone 
AutoModuleAuditor 
AutoModuleTicketIssue 
AutoModuleInfo 
Enumerator
LifeTimeUndefined 
LifeTimePersistent 
LifeTimeTransient 
Enumerator
UndefinedBusinessLogic 
PrinterBusinessLogic 
CommandSegmentsBusinessLogic 
DeductionBusinessLogic 
DailyIdentificationRecordBusinessLogic 
DriverIdentificationBusinessLogic 
GPSBusinessLogic 
PassengerCountBusinessLogic 
StatisticBusinessLogic 
VehicleIdentificationBusinessLogic 
TicketSummaryBusinessLogic 
TableBusinessLogic 
PrinterDisplayBusinessLogic 
DispatchingBusinessLogic 
TicketCancellationBusinessLogic 
BusStopCommentBusinessLogic 
SpecialTextOnTableBusinessLogic 
AnnouncementSoundBusinessLogic 
SlaveBusinessLogic 
PlayerBusinessLogic 
TripTransfersAndDelaysBusinessLogic 
SmartCardServiceBusinessLogic 
ContinuousTripBusinessLogic 
AutomaticBrightnessBusinessLogic 
DeviceInformationBusinessLogic 
DeviceLockBusinessLogic 
LedNotificationBusinessLogic 
AutomaticCardHandlingBusinessLogic 
DataSynchronizationBusinessLogic 
CommunicationCentreBusinessLogic 
MonitoringBusinessLogic 
TicketIssueBusinessLogic 
PowerLossBusinessLogic 
EMVTerminalBusinessLogic 
DispatchingTextMessagesBusinessLogic 
CameraBusinessLogic 
ModelRouteBusinessLogic 
RegistrationTicketBusinessLogic 
EngineStateBusinessLogic 
DigitalInputPinBusinessLogic 
TripStartAcousticSignalizationBusinessLogic 
AccidentBusinessLogic 
BeeperBusinessLogic 
CrossroadPreferencesBusinessLogic 
UnpaidExpenseBusinessLogic 
ManualPricelistRowBusinessLogic 
DestinationBusStopOrZoneSelectionBusinessLogic 
TransfareInfoProviderBusinessLogic 
BusTableInterchangesBusinessLogic 
BusTableMessageFromDispatchingBusinessLogic 
QadraMessagesToDispatchingBusinessLogic 
BarcodeEvaluatingBusinessLogic 
TripGuaranteedConnectionsBusinessLogic 
TripGetPlatformChangeBusinessLogic 
SystemTimeSynchronizationBusinessLogic 
BusinessLogicCount 
Enumerator
IntentionUndefined 
IntentionToShowCardInfo 
IntentionToCancelTicket 
IntentionToDriverIdentification 
IntentionToSellOneWayTicket 
IntentionToCreditRecharge 
IntentionToTimeTicketProlongation 
IntentionToTimeTicketSell 
IntentionToDispatcherLogin 
Enumerator
CustomEventReplyToTextMessageConfirmed 
CustomEventReplyToTextMessageClosed 
CustomEventReplyToTextMessageRead 
CustomEventBusStopDeparture 
CustomEventBusStopArrival 
CustomEventSynchroPointArrival 
CustomEventBusStopDelayTimeout 
CustomEventSynchroPointDelayTimeout 
CustomPopUpMessageCreatedEventType 
CustomPopUpMessageHiddenEventType 
CustomLastPopUpMessageClosedEventType 
CustomEventDisplayToastPrinterLowPaper 
CustomEventPowerButtonPressed 
Enumerator
UndefinedDatabaseService 
DatabaseServiceModelRoute 
DatabaseServiceCount 
Enumerator
IssueWindowFocusCheckinBusStop 
IssueWindowFocusCheckoutBusStop 
IssueWindowFocusTariff 
IssueWindowFocusPassengerCount 
IssueWindowFocusDontChange 
Enumerator
UnspecifiedError 
TicketIssueError 
TicketPrinterError 
CardError 
PaymentCardError 
BusStopSwitchingError 
ApplicationRestart 
ApplicationSlowness 
SlaveError 
CameraError 
InformationPanelsError 
InternalBugReport 
Enumerator
EmvIntentionUndefined 
EmvIntentionPayment 
EmvIntentionHandshake 
EmvIntentionCallParamsB 
EmvIntentionCallParamsN 
EmvIntentionPassivate 
EmvIntentionReversal 
Enumerator
ExtraOperationGeneralCheckUndefined 
ExtraOperationGeneralCheckAllowedCardCompany 
ExtraOperationGeneralCheckWhetherStatisticIsOpen 
Enumerator
InformationIconIndexDeviceStatus 
InformationIconIndexDataSynchronization 
InformationIconIndexGPRSStatus 
InformationIconIndexWiFiStatus 
InformationIconIndexGPSStatus 
InformationIconIndexMessageCommunication 
InformationIconIndexDeviceInformation 
InformationIconIndexCamera 
InformationIconIndexVoipStatus 
InformationIconsCount 
Enumerator
InformationIconStatusUnknown 
DeviceStatusUnknown 
DeviceStatusBroken 
DeviceStatusOperational 
DataSynchronizationStatusUnknown 
DataSynchronizationStatusDataNOTSynchronized 
DataSynchronizationStatusDataSynchronized 
DataSynchronizationStatusSynchronizationInProgress 
GPRSStatusUnknown 
GPRSStatusDisabled 
GPRSStatusNoSignal 
GPRSStatusLowSignal 
GPRSStatusMediumSignal 
GPRSStatusHighSignal 
GPRSStatusFullSignal 
WiFiStatusUnknown 
WiFiStatusDisabled 
WiFiStatusLowSignal 
WiFiStatusMediumSignal 
WiFiStatusHighSignal 
WiFiStatusFullSignal 
GPSStatusUnknown 
GPSStatusDisabled 
GPSStatusSearching 
GPSStatusReady 
MessageCommunicationStatusUnknown 
MessageCommunicationStatusDisabled 
MessageCommunicationStatusAlert 
MessageCommunicationStatusDefault 
MessageCommunicationStatusNewMessage 
MessageCommunicationStatusCommentAll 
DeviceInformationStatusNoInformation 
DeviceInformationStatusWarning 
DeviceInformationStatusWarningGreen 
DeviceInformationStatusWarningRed 
CameraStatusFunctionalityDisabled 
CameraStatusFunctionalityEnabled 
VoipStatusIdle 
VoipStatusCallRequestSent 
VoipStatusCallConnected 
Enumerator
IssueOutOnEscape 
IssueOutOnTimeout 
Enumerator
MonitoringDeviceStatusUnknown 
MonitoringDeviceStatusOK 
MonitoringDeviceStatusWarning 
MonitoringDeviceStatusError 
Enumerator
NetworkRequestParameterUndefined 
NetworkRequestParameterReplyInRawGzippedData 
Enumerator
NetworkRequestUndefined 
NetworkRequestModelRouteGzipped 
NetworkRequestAutomaticLogin 
NetworkRequestInputDataCheck 
NetworkRequestCrossroadPreferences 
NetworkRequestBusTableInterchanges 
NetworkRequestBusTableMessagesFromDispatching 
NetworkRequestQadraMessagesToDispatching 
NetworkRequestTripGuaranteedConnections 
NetworkRequestTripsDelays 
NetworkRequestTripGetPlatformChange 
Enumerator
OperatorLoginDriver 
OperatorLoginDispatcher 
OperatorLoginDriverChange 
Enumerator
PrinterReady 
PrinterWarning 
PrinterError 
Enumerator
Ok 
ErrorInitTranslator 
ErrorInitInputData 
ErrorInitSCS 
ErrorInitFonts 
ErrorInitDispatching 
ErrorInitDevices 
ErrorInitStatistics 
ErrorHwConfigNotFound 
ErrorHwConfigParseError 
ErrorGetTariffGroupOnSection 
ErrorLoadTariffSystemData 
ErrorLoadTariffList 
ErrorUpdateTariffList 
ErrorRecalculateAndShowPrice 
ErrorInitDispatchingTextMessages 
ErrorInvalidInputData 
ErrorGetTariffSettingValue 
ErrorInvalidTariffSystemSettings 
ErrorInvalidTimeTableData 
ErrorStatisticsError 
ErrorCreateAndFillDeductionNumber 
ErrorDifferentDeductionVersions 
ErrorFillSAMNumberToDeductionNumber 
ErrorCreateAndFillChangeTripStatisticRecord 
ErrorInvalidDeductionNumber 
ErrorDriverIsNotLoggedInToStatistic 
ErrorOpenDeduction 
ErrorOpenDailyIdentificationRecord 
ErrorNotMultipleOfValue 
ErrorValueUnderLimit 
ErrorValueOverLimit 
ErrorInitTicketIssueLogic 
ErrorWriteDataOnCard 
MultiplePassengersOnTimeTicketPossible 
ErrorUnsupportedTypeOfCancellationBehaviour 
ErrorPrepareTicketForCancel 
ErrorTicketWasAlreadyCancelled 
ErrorGetDeviceInformation 
ErrorProcessIssueLogicOutputData 
ErrorSoundNotCreated 
ErrorPrintTicket 
ErrorNullStateLogic 
ErrorPrintPreFinalTicket 
ErrorCommunicationCentre 
ErrorIncorrectPlayerChannel 
ErrorNullBusinessLogic 
ErrorBusinessLogicFailure 
ErrorFatalErrorApplicationInitState 
ErrorInvalidStateDictionaryData 
ErrorInvalidStateTransitionData 
ErrorInvalidStateInputData 
ErrorOpenDatabase 
ErrorPrepareDatabaseQuery 
ErrorExecuteDatabaseQuery 
ErrorDatabaseNotOpen 
ErrorFailedToExecuteSQLQuery 
ErrorFailedToSaveIDAfterInsert 
ErrorInvalidDatabaseTransaction 
ErrorDatabaseUpdateFailed 
ErrorOffsetMin 
ErrorOffsetTicketIssueLogic 
ErrorOffsetStatistic 
ErrorOffsetSmartCardSystem 
ErrorOffsetDataIO 
ErrorOffsetEmvTerminal 
ErrorOffsetMax 
Enumerator
StateImportanceTypeWarning 
StateImportanceTypeError 
Enumerator
RequestCodeUndefined 
RequestCodeFinishImpulse 
RequestCodeOneWayTicketIssueCash 
RequestCodeOneWayTicketIssueCard 
RequestCodeAuditorPrintLists 
RequestCodeAutoIssue 
RequestCodeCloseDailyIdentificationRecord 
Enumerator
ResultCodeUndefined 
ResultCodeFinishImpulseWriteOK 
ResultCodeFinishImpulse 
ResultCodeFinishAutoAuditorReaderBlocked 
ResultCodeFinishAutoAuditorReaderUnblocked 
ResultCodeFinishAutoAuditorError 
ResultCodeDailyIdentificationRecordClosed 
Enumerator
DoNotUnlockPeripherals 
UnlockPeripherals 
UnlockPeripheralsOnlyIfLockedByDriver 
Enumerator
WebSocketTypeUndefined 
WebSocketTypeAutomaticLogin 

Member Function Documentation

ApplicationDefines::Q_ENUM ( ResultValue  )
template<typename QEnum >
static QString ApplicationDefines::QtEnumToString ( const QEnum  value)
inlinestatic

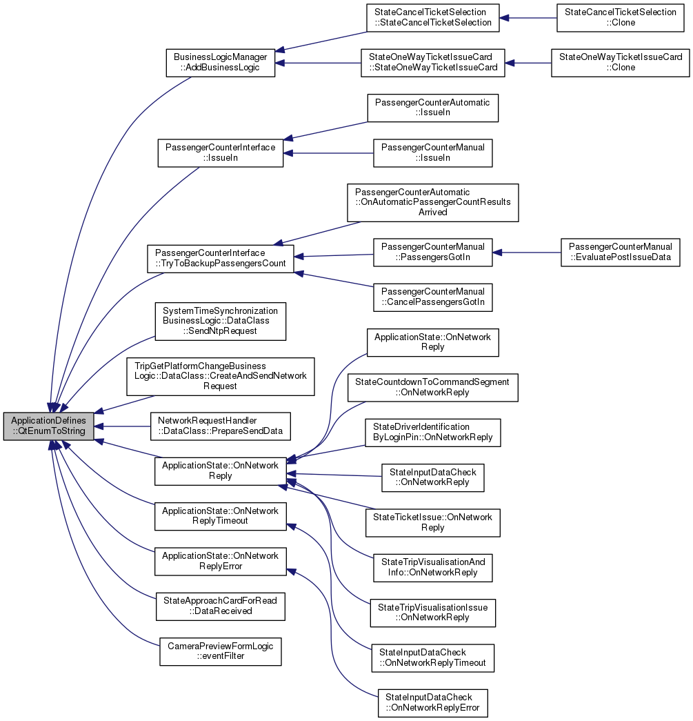
Here is the caller graph for this function:


The documentation for this class was generated from the following files: