Vesna
 All Classes Namespaces Files Functions Variables Typedefs Enumerations Enumerator Friends Macros
Classes | Public Member Functions | Static Public Member Functions | Protected Member Functions | List of all members
GeneralFormLogic Class Reference

#include <GeneralFormLogic.h>

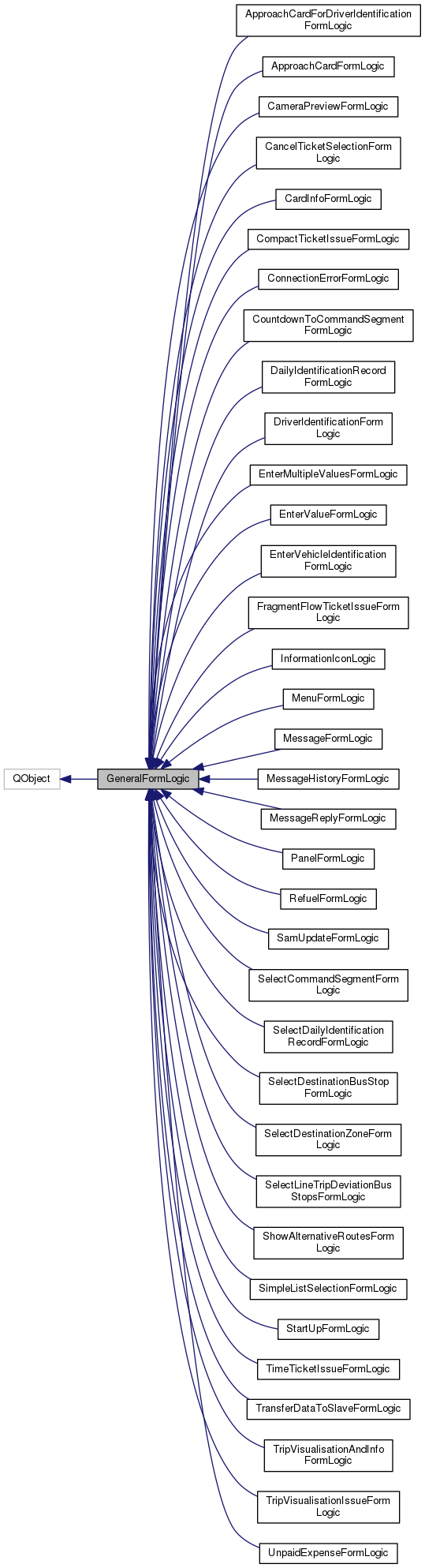
Inheritance diagram for GeneralFormLogic:
Inheritance graph
[legend]
Collaboration diagram for GeneralFormLogic:
Collaboration graph
[legend]

Classes

class  DataClass
 

Public Member Functions

 GeneralFormLogic ()
 
virtual ~GeneralFormLogic ()
 
template<class Ui , class Widget = QWidget>
void CreateWidget (const QString &cssFile, Ui *ui)
 

Static Public Member Functions

static QString GetStyle (const QString &styleFileName)
 
static void LoadStyleForWidget (const QString &styleFileName, QWidget *widget)
 
static void AdjustScrollerProperties (QWidget *widget)
 
static void AddDropShadowEffect (QWidget *widget, const QColor &dropShadowColor=Qt::gray)
 

Protected Member Functions

QWidget * GetWidget ()
 

Constructor & Destructor Documentation

GeneralFormLogic::GeneralFormLogic ( )
GeneralFormLogic::~GeneralFormLogic ( )
virtual

Member Function Documentation

void GeneralFormLogic::AddDropShadowEffect ( QWidget *  widget,
const QColor &  dropShadowColor = Qt::gray 
)
static

Here is the caller graph for this function:

void GeneralFormLogic::AdjustScrollerProperties ( QWidget *  widget)
static

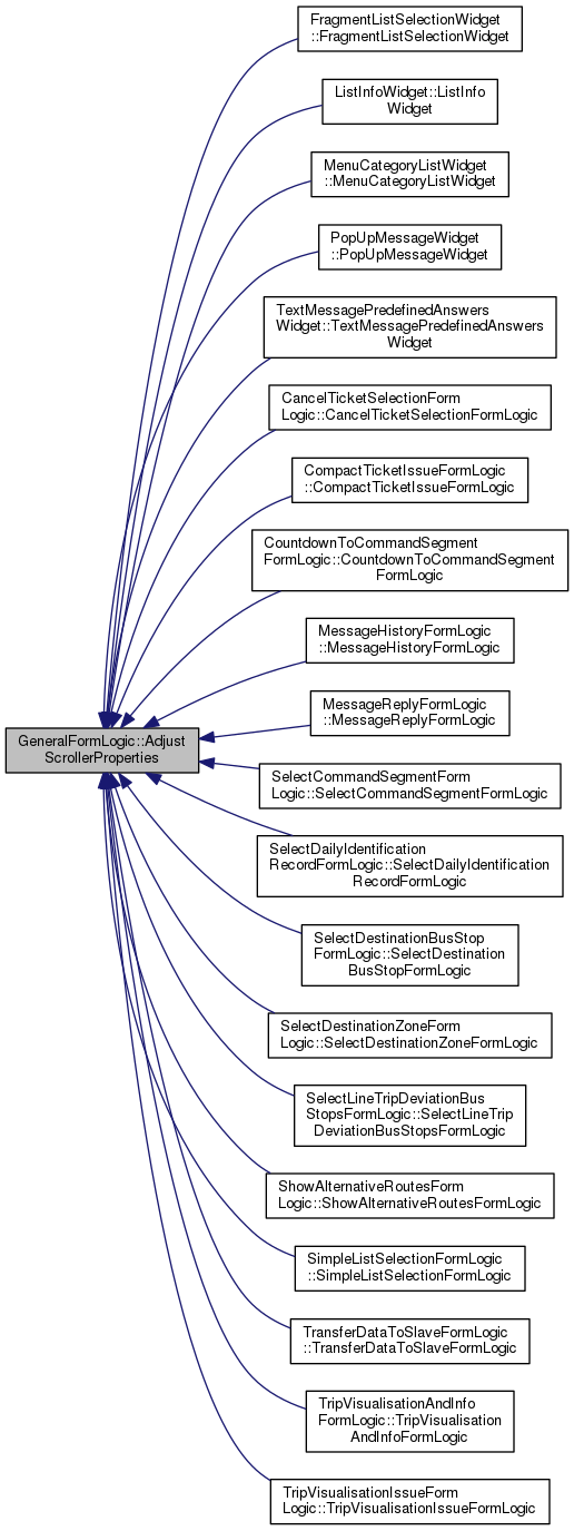
Here is the caller graph for this function:

template<class Ui , class Widget = QWidget>
void GeneralFormLogic::CreateWidget ( const QString &  cssFile,
Ui *  ui 
)
inline

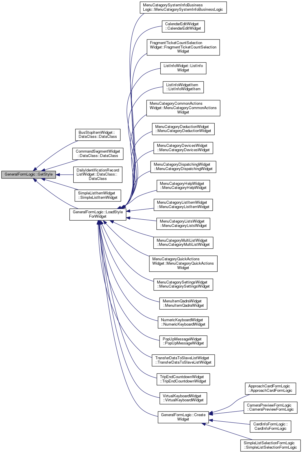
Here is the call graph for this function:

Here is the caller graph for this function:

QString GeneralFormLogic::GetStyle ( const QString &  styleFileName)
static

Here is the caller graph for this function:

QWidget * GeneralFormLogic::GetWidget ( )
protected

Here is the caller graph for this function:

void GeneralFormLogic::LoadStyleForWidget ( const QString &  styleFileName,
QWidget *  widget 
)
static

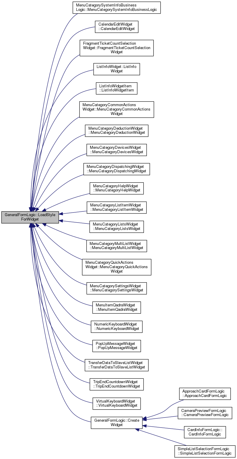
Here is the call graph for this function:

Here is the caller graph for this function:


The documentation for this class was generated from the following files: