|
Vesna
|
#include <MenuCategoryDeductionBusinessLogic.h>


Classes | |
| class | DataClass |
Public Member Functions | |
| MenuCategoryDeductionBusinessLogic (MenuManager *menuManager, BusinessLogicManager *persistentBusinessLogicManager) | |
| virtual | ~MenuCategoryDeductionBusinessLogic () |
Public Member Functions inherited from SimpleListMenuCategoryBusinessLogic | |
| SimpleListMenuCategoryBusinessLogic (const QString &menuCategoryName, MenuManager *menuManager, BusinessLogicManager *persistentBusinessLogicManager, MenuCategoryListWidget *widget) | |
| virtual | ~SimpleListMenuCategoryBusinessLogic () |
| virtual void | SetVisibleCommands (QList< MenuCommand * > visibleCommands, const MenuCommand::OperatorType currentOperator) |
| SetVisibleCommands Sets visible menu commands for this category. More... | |
| virtual QWidget * | GetMenuWidget () const |
| virtual void | UpdateWidgetData () |
| virtual void | DeselectAllCommands () |
Public Member Functions inherited from MenuCategoryBusinessLogic | |
| MenuCategoryBusinessLogic (const QString &menuCategoryCaption, MenuManager *menuManager, BusinessLogicManager *persistentBusinessLogicManager) | |
| virtual | ~MenuCategoryBusinessLogic () |
| virtual void | UpdateMenuCategoryTranslatedCaption () |
| QString | GetCaption () const |
| void | SetFixed (bool fixed) |
| bool | IsFixed () const |
| virtual void | OnQadraRealtimeDataReceived (const QStringList &realtimeData) |
Static Public Member Functions | |
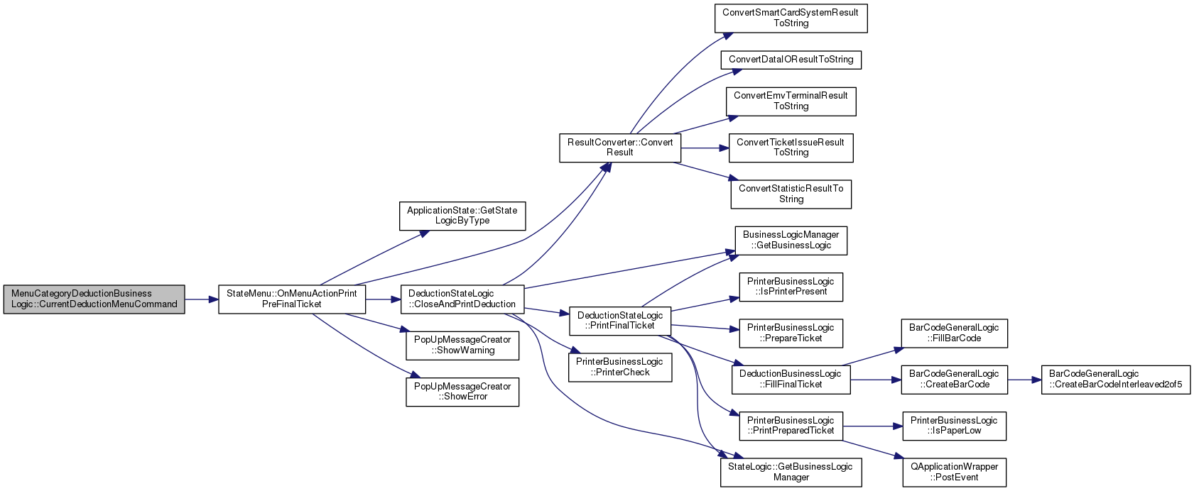
| static void | CurrentDeductionMenuCommand (StateMenu *stateMenu) |
| CurrentDeductionMenuCommand function for menu command that prints current open deduction. More... | |
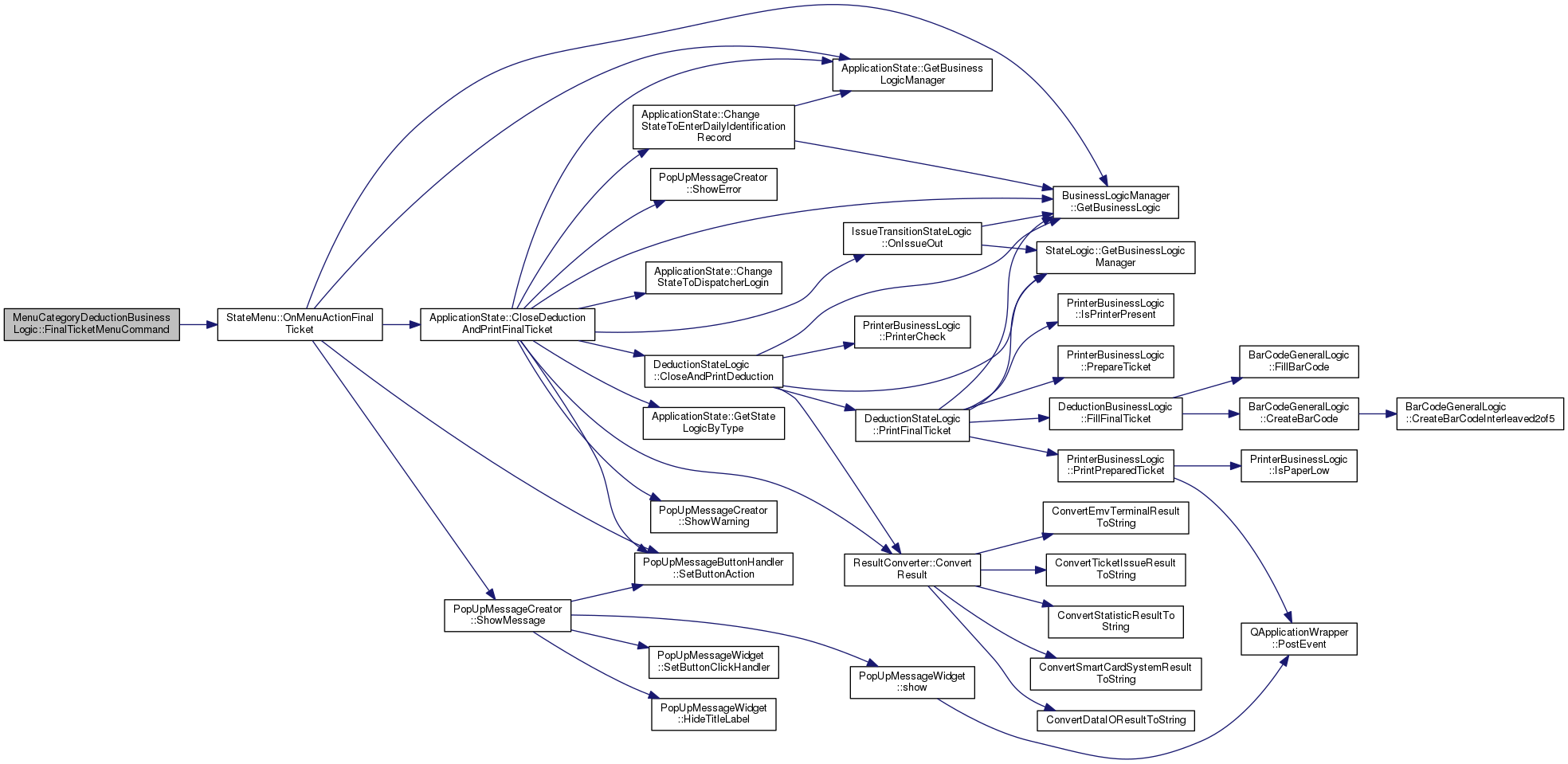
| static void | FinalTicketMenuCommand (StateMenu *stateMenu) |
| FinalTicketMenuCommand function for menu command that allows the driver to close the current deduction. More... | |
| static void | RepeatFinalTicketPrintMenuCommand (StateMenu *stateMenu) |
| RepeatFinalTicketPrintMenuCommand - prints a copy of the last final ticket. More... | |
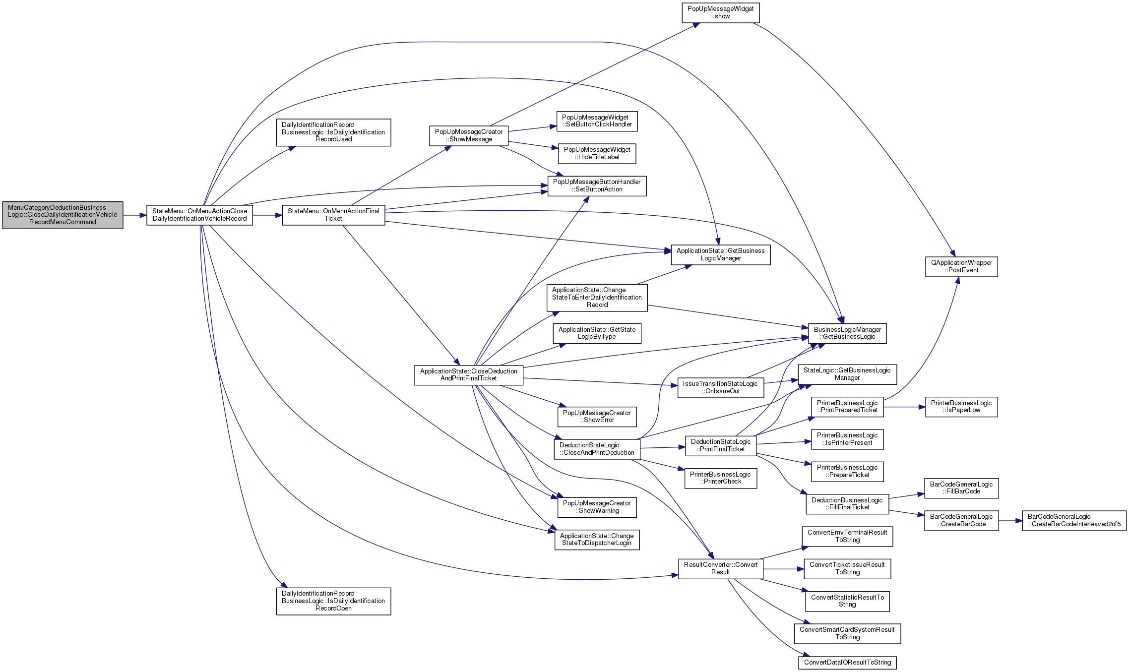
| static void | CloseDailyIdentificationVehicleRecordMenuCommand (StateMenu *stateMenu) |
| CloseDailyIdentificationVehicleRecordMenuCommand function for menu command that allows the driver to close the daily identification vehicle record. Not available from the issue menu. More... | |
Additional Inherited Members | |
Public Slots inherited from SimpleListMenuCategoryBusinessLogic | |
| void | OnCommandSelected (int commandRow) |
Protected Member Functions inherited from MenuCategoryBusinessLogic | |
| void | UpdateMenuCategoryTranslatedCaption (const QString &menuCategoryCaption) |
| MenuManager * | GetMenuManager () |
| BusinessLogicManager * | GetPersistentBusinessLogicManager () |
| MenuCategoryDeductionBusinessLogic::MenuCategoryDeductionBusinessLogic | ( | MenuManager * | menuManager, |
| BusinessLogicManager * | persistentBusinessLogicManager | ||
| ) |
|
virtual |
|
static |
CloseDailyIdentificationVehicleRecordMenuCommand function for menu command that allows the driver to close the daily identification vehicle record. Not available from the issue menu.
| stateMenu | pointer to current instance of menu state |


|
static |
CurrentDeductionMenuCommand function for menu command that prints current open deduction.
| stateMenu | pointer to current instance of menu state |


|
static |
FinalTicketMenuCommand function for menu command that allows the driver to close the current deduction.
| stateMenu | pointer to current instance of menu state |


|
static |
RepeatFinalTicketPrintMenuCommand - prints a copy of the last final ticket.
| stateMenu | - pointer to current instance of menu state |


1.8.8