Vesna
 All Classes Namespaces Files Functions Variables Typedefs Enumerations Enumerator Friends Macros
Public Slots | Public Member Functions | Static Public Member Functions | Static Public Attributes | List of all members
MenuCategorySettingsBusinessLogic Class Reference

#include <MenuCategorySettingsBusinessLogic.h>

Inheritance diagram for MenuCategorySettingsBusinessLogic:
Inheritance graph
[legend]
Collaboration diagram for MenuCategorySettingsBusinessLogic:
Collaboration graph
[legend]

Public Slots

void OnBrightnessSliderValueChange (int value)
 
void OnDriverChannelVolumeSliderValueChange (int driverVolume)
 
void OnInterChannelVolumeSliderValueChange (int internalVolume)
 
void OnExterChannelVolumeSliderValueChange (int externalVolume)
 
void OnButtonScreenSaverToggled (bool checked)
 
void OnButtonAutomaticBrightnessToggled (bool checked)
 
void OnMenuCommandSelected (int tabIndex, int commandIndex)
 

Public Member Functions

 MenuCategorySettingsBusinessLogic (MenuManager *menuManager, BusinessLogicManager *persistentBusinessLogicManager)
 
virtual ~MenuCategorySettingsBusinessLogic ()
 
virtual void SetVisibleCommands (QList< MenuCommand * > visibleCommands, const MenuCommand::OperatorType currentOperator)
 
virtual QWidget * GetMenuWidget () const
 
virtual void UpdateWidgetData ()
 
virtual void DeselectAllCommands ()
 
virtual void UpdateMenuCategoryTranslatedCaption ()
 
- Public Member Functions inherited from MenuCategoryBusinessLogic
 MenuCategoryBusinessLogic (const QString &menuCategoryCaption, MenuManager *menuManager, BusinessLogicManager *persistentBusinessLogicManager)
 
virtual ~MenuCategoryBusinessLogic ()
 
QString GetCaption () const
 
void SetFixed (bool fixed)
 
bool IsFixed () const
 
virtual void OnQadraRealtimeDataReceived (const QStringList &realtimeData)
 

Static Public Member Functions

static void SetVehicleIdentificationNumber (StateMenu *stateMenu)
 
static void SetLanguage (StateMenu *stateMenu, const QString &language)
 

Static Public Attributes

static const QString DRIVER_CHANNEL_VOLUME = "DriverChannelVolume"
 
static const QString INTERNAL_CHANNEL_VOLUME = "InternalChannelVolume"
 
static const QString EXTERNAL_CHANNEL_VOLUME = "ExternalChannelVolume"
 
static const QString DISPLAY_BRIGHTNESS = "DisplayBrightness"
 
static const QString ADAPTIVE_BRIGHTNESS = "AdaptiveBrightness"
 
static const QString SCREEN_SAVER = "ScreenSaver"
 

Additional Inherited Members

- Protected Member Functions inherited from MenuCategoryBusinessLogic
void UpdateMenuCategoryTranslatedCaption (const QString &menuCategoryCaption)
 
MenuManagerGetMenuManager ()
 
BusinessLogicManagerGetPersistentBusinessLogicManager ()
 

Constructor & Destructor Documentation

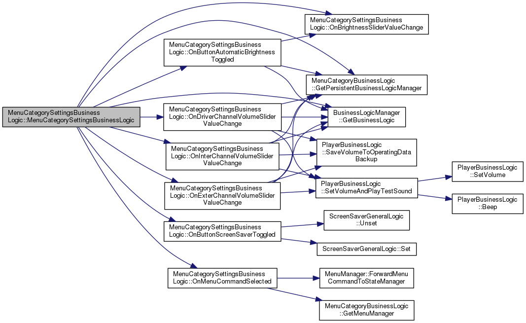
MenuCategorySettingsBusinessLogic::MenuCategorySettingsBusinessLogic ( MenuManager menuManager,
BusinessLogicManager persistentBusinessLogicManager 
)

Here is the call graph for this function:

MenuCategorySettingsBusinessLogic::~MenuCategorySettingsBusinessLogic ( )
virtual

Member Function Documentation

void MenuCategorySettingsBusinessLogic::DeselectAllCommands ( )
virtual
QWidget * MenuCategorySettingsBusinessLogic::GetMenuWidget ( ) const
virtual
void MenuCategorySettingsBusinessLogic::OnBrightnessSliderValueChange ( int  value)
slot

Here is the caller graph for this function:

void MenuCategorySettingsBusinessLogic::OnButtonAutomaticBrightnessToggled ( bool  checked)
slot

Here is the call graph for this function:

Here is the caller graph for this function:

void MenuCategorySettingsBusinessLogic::OnButtonScreenSaverToggled ( bool  checked)
slot

Here is the call graph for this function:

Here is the caller graph for this function:

void MenuCategorySettingsBusinessLogic::OnDriverChannelVolumeSliderValueChange ( int  driverVolume)
slot

Here is the call graph for this function:

Here is the caller graph for this function:

void MenuCategorySettingsBusinessLogic::OnExterChannelVolumeSliderValueChange ( int  externalVolume)
slot

Here is the call graph for this function:

Here is the caller graph for this function:

void MenuCategorySettingsBusinessLogic::OnInterChannelVolumeSliderValueChange ( int  internalVolume)
slot

Here is the call graph for this function:

Here is the caller graph for this function:

void MenuCategorySettingsBusinessLogic::OnMenuCommandSelected ( int  tabIndex,
int  commandIndex 
)
slot

Here is the call graph for this function:

Here is the caller graph for this function:

void MenuCategorySettingsBusinessLogic::SetLanguage ( StateMenu stateMenu,
const QString &  language 
)
static

Here is the call graph for this function:

Here is the caller graph for this function:

void MenuCategorySettingsBusinessLogic::SetVehicleIdentificationNumber ( StateMenu stateMenu)
static

Here is the call graph for this function:

Here is the caller graph for this function:

void MenuCategorySettingsBusinessLogic::SetVisibleCommands ( QList< MenuCommand * >  visibleCommands,
const MenuCommand::OperatorType  currentOperator 
)
virtual

Implements MenuCategoryBusinessLogic.

Here is the call graph for this function:

void MenuCategorySettingsBusinessLogic::UpdateMenuCategoryTranslatedCaption ( )
virtual

Reimplemented from MenuCategoryBusinessLogic.

Here is the call graph for this function:

void MenuCategorySettingsBusinessLogic::UpdateWidgetData ( )
virtual

Member Data Documentation

const QString MenuCategorySettingsBusinessLogic::ADAPTIVE_BRIGHTNESS = "AdaptiveBrightness"
static
const QString MenuCategorySettingsBusinessLogic::DISPLAY_BRIGHTNESS = "DisplayBrightness"
static
const QString MenuCategorySettingsBusinessLogic::DRIVER_CHANNEL_VOLUME = "DriverChannelVolume"
static
const QString MenuCategorySettingsBusinessLogic::EXTERNAL_CHANNEL_VOLUME = "ExternalChannelVolume"
static
const QString MenuCategorySettingsBusinessLogic::INTERNAL_CHANNEL_VOLUME = "InternalChannelVolume"
static
const QString MenuCategorySettingsBusinessLogic::SCREEN_SAVER = "ScreenSaver"
static

The documentation for this class was generated from the following files: