Vesna
 All Classes Namespaces Files Functions Variables Typedefs Enumerations Enumerator Friends Macros
Public Member Functions | Public Attributes | List of all members
StateCountdownToCommandSegment::DataClass Class Reference
Collaboration diagram for StateCountdownToCommandSegment::DataClass:
Collaboration graph
[legend]

Public Member Functions

 DataClass (StateCountdownToCommandSegment *dataclassOwner, ApplicationStateManager *stateManager)
 
 ~DataClass ()
 
void InitializeState ()
 
void RefreshTimeToDeparture ()
 
void EnterIssue ()
 
int32_t ComputeDiffSeconds (const QDateTime dateTime, const QDateTime curDateTime=QDateTime::currentDateTime())
 
void GoToNextCommandSegment ()
 

Public Attributes

StateCountdownToCommandSegmentmDataClassOwner
 
ApplicationStateManagermStateManager
 
QSharedPointer
< CountdownToCommandSegmentFormLogic
mCountdownCommandSegmentFormLogic
 
bool mIsCrossingCommandSegment
 
int32_t mSecondsToCommandSegmentStart
 
int32_t mSecondsToCommandSegmentEnd
 
int32_t mSecondsBeforeGoIssue
 
bool mCloseDeductionMessageWasShown
 
EPrikazKurz * mCommandSegment
 
EPrikaz * mCommand
 
int32_t mCommandNumber
 
bool mCommandSegmentManuallySelected
 
bool mCommandWasEnteredAutomatically
 
QDateTime mCurrentCommandSegmentStartDateTime
 
QDateTime mCurrentCommandSegmentEndDateTime
 

Constructor & Destructor Documentation

StateCountdownToCommandSegment::DataClass::DataClass ( StateCountdownToCommandSegment dataclassOwner,
ApplicationStateManager stateManager 
)
StateCountdownToCommandSegment::DataClass::~DataClass ( )

Member Function Documentation

int32_t StateCountdownToCommandSegment::DataClass::ComputeDiffSeconds ( const QDateTime  dateTime,
const QDateTime  curDateTime = QDateTime::currentDateTime() 
)
void StateCountdownToCommandSegment::DataClass::EnterIssue ( )

Here is the call graph for this function:

void StateCountdownToCommandSegment::DataClass::GoToNextCommandSegment ( )

Here is the call graph for this function:

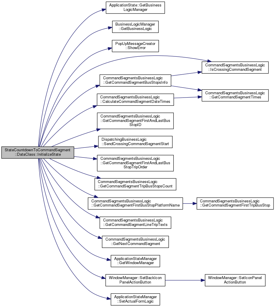
void StateCountdownToCommandSegment::DataClass::InitializeState ( )

Here is the call graph for this function:

void StateCountdownToCommandSegment::DataClass::RefreshTimeToDeparture ( )

Member Data Documentation

bool StateCountdownToCommandSegment::DataClass::mCloseDeductionMessageWasShown
EPrikaz* StateCountdownToCommandSegment::DataClass::mCommand
int32_t StateCountdownToCommandSegment::DataClass::mCommandNumber
EPrikazKurz* StateCountdownToCommandSegment::DataClass::mCommandSegment
bool StateCountdownToCommandSegment::DataClass::mCommandSegmentManuallySelected
bool StateCountdownToCommandSegment::DataClass::mCommandWasEnteredAutomatically
QSharedPointer<CountdownToCommandSegmentFormLogic> StateCountdownToCommandSegment::DataClass::mCountdownCommandSegmentFormLogic
QDateTime StateCountdownToCommandSegment::DataClass::mCurrentCommandSegmentEndDateTime
QDateTime StateCountdownToCommandSegment::DataClass::mCurrentCommandSegmentStartDateTime
StateCountdownToCommandSegment* StateCountdownToCommandSegment::DataClass::mDataClassOwner
bool StateCountdownToCommandSegment::DataClass::mIsCrossingCommandSegment
int32_t StateCountdownToCommandSegment::DataClass::mSecondsBeforeGoIssue
int32_t StateCountdownToCommandSegment::DataClass::mSecondsToCommandSegmentEnd
int32_t StateCountdownToCommandSegment::DataClass::mSecondsToCommandSegmentStart
ApplicationStateManager* StateCountdownToCommandSegment::DataClass::mStateManager

The documentation for this class was generated from the following file: