|
Vesna
|
#include <StateLogic.h>

Classes | |
| class | DataClass |
Public Member Functions | |
| StateLogic (State *stateLogicOwner, const StorageList &storageList, ApplicationStateDefines::StateLogicType stateLogicType, BusinessLogicManager *businessLogicManager) | |
| virtual | ~StateLogic () |
| ApplicationStateDefines::StateLogicType | GetStateLogicType () |
Protected Member Functions | |
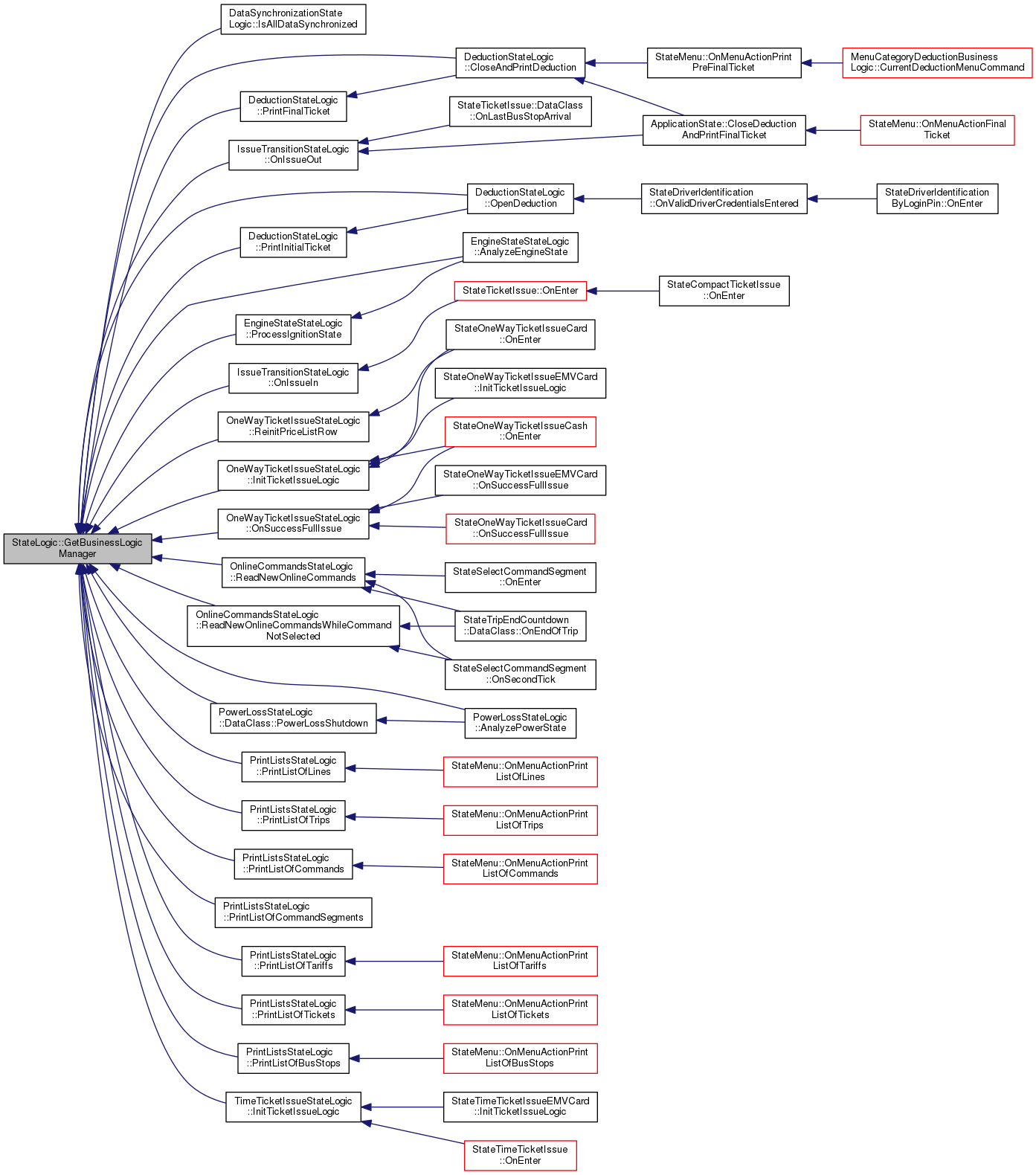
| const BusinessLogicManager * | GetBusinessLogicManager () const |
| const State * | GetStateLogicOwner () const |
| const StorageList & | GetStorageList () const |
| StateLogic::StateLogic | ( | State * | stateLogicOwner, |
| const StorageList & | storageList, | ||
| ApplicationStateDefines::StateLogicType | stateLogicType, | ||
| BusinessLogicManager * | businessLogicManager | ||
| ) |
|
virtual |
|
protected |

|
protected |
| ApplicationStateDefines::StateLogicType StateLogic::GetStateLogicType | ( | ) |

|
protected |

1.8.8