AppCore
Loading...
Searching...
No Matches
Public Member Functions | Public Attributes | List of all members
EAdvertisements::_ns1__FullComunication Class Reference

#include <EAdvertisementsStub.h>

Collaboration diagram for EAdvertisements::_ns1__FullComunication:
Collaboration graph
[legend]

Public Member Functions

virtual int soap_type () const
 
virtual void soap_default (struct soap *)
 
virtual void soap_serialize (struct soap *) const
 
virtual int soap_put (struct soap *, const char *, const char *) const
 
virtual int soap_out (struct soap *, const char *, int, const char *) const
 
virtual void * soap_get (struct soap *, const char *, const char *)
 
virtual void * soap_in (struct soap *, const char *, const char *)
 
 _ns1__FullComunication ()
 
virtual ~_ns1__FullComunication ()
 

Public Attributes

ULONG64 firmaNumberCashier
 
ns1__ArrayOfIntexBusStopsID
 
int exStopsCount
 
ns1__ArrayOfStringexPictureCol
 
ULONG64 exLineNum
 
ULONG64 exTripNum
 
ULONG64 exSnr
 
ULONG64 exBuildNumber
 
std::string * upName
 
xsd__base64BinaryupData
 
int upCount
 
ns1__ArrayOfIntupUsers
 
struct soap * soap
 

Constructor & Destructor Documentation

◆ _ns1__FullComunication()

EAdvertisements::_ns1__FullComunication::_ns1__FullComunication ( )
inline

◆ ~_ns1__FullComunication()

virtual EAdvertisements::_ns1__FullComunication::~_ns1__FullComunication ( )
inlinevirtual

Member Function Documentation

◆ soap_default()

void EAdvertisements::_ns1__FullComunication::soap_default ( struct soap soap)
virtual
Here is the call graph for this function:
Here is the caller graph for this function:

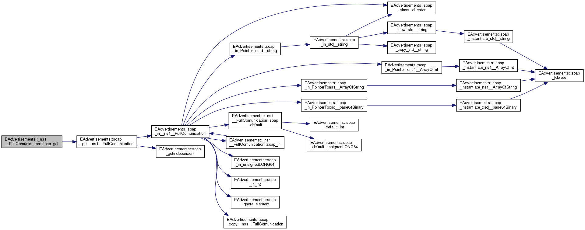
◆ soap_get()

void * EAdvertisements::_ns1__FullComunication::soap_get ( struct soap soap,
const char *  tag,
const char *  type 
)
virtual
Here is the call graph for this function:

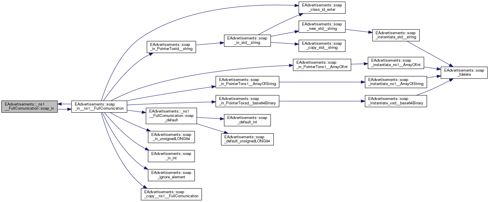
◆ soap_in()

void * EAdvertisements::_ns1__FullComunication::soap_in ( struct soap soap,
const char *  tag,
const char *  type 
)
virtual
Here is the call graph for this function:
Here is the caller graph for this function:

◆ soap_out()

int EAdvertisements::_ns1__FullComunication::soap_out ( struct soap soap,
const char *  tag,
int  id,
const char *  type 
) const
virtual
Here is the call graph for this function:
Here is the caller graph for this function:

◆ soap_put()

int EAdvertisements::_ns1__FullComunication::soap_put ( struct soap soap,
const char *  tag,
const char *  type 
) const
virtual
Here is the call graph for this function:

◆ soap_serialize()

void EAdvertisements::_ns1__FullComunication::soap_serialize ( struct soap soap) const
virtual
Here is the call graph for this function:
Here is the caller graph for this function:

◆ soap_type()

virtual int EAdvertisements::_ns1__FullComunication::soap_type ( ) const
inlinevirtual

Member Data Documentation

◆ exBuildNumber

ULONG64 EAdvertisements::_ns1__FullComunication::exBuildNumber

◆ exBusStopsID

ns1__ArrayOfInt* EAdvertisements::_ns1__FullComunication::exBusStopsID

◆ exLineNum

ULONG64 EAdvertisements::_ns1__FullComunication::exLineNum

◆ exPictureCol

ns1__ArrayOfString* EAdvertisements::_ns1__FullComunication::exPictureCol

◆ exSnr

ULONG64 EAdvertisements::_ns1__FullComunication::exSnr

◆ exStopsCount

int EAdvertisements::_ns1__FullComunication::exStopsCount

◆ exTripNum

ULONG64 EAdvertisements::_ns1__FullComunication::exTripNum

◆ firmaNumberCashier

ULONG64 EAdvertisements::_ns1__FullComunication::firmaNumberCashier

◆ soap

struct soap* EAdvertisements::_ns1__FullComunication::soap

◆ upCount

int EAdvertisements::_ns1__FullComunication::upCount

◆ upData

xsd__base64Binary* EAdvertisements::_ns1__FullComunication::upData

◆ upName

std::string* EAdvertisements::_ns1__FullComunication::upName

◆ upUsers

ns1__ArrayOfInt* EAdvertisements::_ns1__FullComunication::upUsers

The documentation for this class was generated from the following files: