|
AppCore
|
Typedefs | |
| typedef char * | _XML |
| typedef char * | _QName |
Functions | |
| SOAP_FMAC3 int SOAP_FMAC4 | soap_getindependent (struct soap *soap) |
| SOAP_FMAC3 void *SOAP_FMAC4 | soap_getelement (struct soap *soap, int *type) |
| SOAP_FMAC3 int SOAP_FMAC4 | soap_ignore_element (struct soap *soap) |
| SOAP_FMAC3 int SOAP_FMAC4 | soap_putindependent (struct soap *soap) |
| SOAP_FMAC3 int SOAP_FMAC4 | soap_putelement (struct soap *soap, const void *ptr, const char *tag, int id, int type) |
| SOAP_FMAC3 void SOAP_FMAC4 | soap_markelement (struct soap *soap, const void *ptr, int type) |
| SOAP_FMAC3 void *SOAP_FMAC4 | soap_instantiate (struct soap *soap, int t, const char *type, const char *arrayType, size_t *n) |
| SOAP_FMAC3 int SOAP_FMAC4 | soap_fdelete (struct soap_clist *p) |
| SOAP_FMAC3 void *SOAP_FMAC4 | soap_class_id_enter (struct soap *soap, const char *id, void *p, int t, size_t n, const char *type, const char *arrayType) |
| SOAP_FMAC3 void *SOAP_FMAC4 | soap_container_id_forward (struct soap *soap, const char *href, void *p, size_t len, int st, int tt, size_t n, unsigned int k) |
| SOAP_FMAC3 void SOAP_FMAC4 | soap_container_insert (struct soap *soap, int st, int tt, void *p, size_t len, const void *q, size_t n) |
| SOAP_FMAC3 void SOAP_FMAC4 | soap_default_byte (struct soap *soap, char *a) |
| SOAP_FMAC3 int SOAP_FMAC4 | soap_put_byte (struct soap *soap, const char *a, const char *tag, const char *type) |
| SOAP_FMAC3 int SOAP_FMAC4 | soap_out_byte (struct soap *soap, const char *tag, int id, const char *a, const char *type) |
| SOAP_FMAC3 char *SOAP_FMAC4 | soap_get_byte (struct soap *soap, char *p, const char *tag, const char *type) |
| SOAP_FMAC3 char *SOAP_FMAC4 | soap_in_byte (struct soap *soap, const char *tag, char *a, const char *type) |
| SOAP_FMAC3 void SOAP_FMAC4 | soap_default_int (struct soap *soap, int *a) |
| SOAP_FMAC3 int SOAP_FMAC4 | soap_put_int (struct soap *soap, const int *a, const char *tag, const char *type) |
| SOAP_FMAC3 int SOAP_FMAC4 | soap_out_int (struct soap *soap, const char *tag, int id, const int *a, const char *type) |
| SOAP_FMAC3 int *SOAP_FMAC4 | soap_get_int (struct soap *soap, int *p, const char *tag, const char *type) |
| SOAP_FMAC3 int *SOAP_FMAC4 | soap_in_int (struct soap *soap, const char *tag, int *a, const char *type) |
| SOAP_FMAC3 void SOAP_FMAC4 | soap_default_unsignedByte (struct soap *soap, unsigned char *a) |
| SOAP_FMAC3 int SOAP_FMAC4 | soap_put_unsignedByte (struct soap *soap, const unsigned char *a, const char *tag, const char *type) |
| SOAP_FMAC3 int SOAP_FMAC4 | soap_out_unsignedByte (struct soap *soap, const char *tag, int id, const unsigned char *a, const char *type) |
| SOAP_FMAC3 unsigned char *SOAP_FMAC4 | soap_get_unsignedByte (struct soap *soap, unsigned char *p, const char *tag, const char *type) |
| SOAP_FMAC3 unsigned char *SOAP_FMAC4 | soap_in_unsignedByte (struct soap *soap, const char *tag, unsigned char *a, const char *type) |
| SOAP_FMAC3 void SOAP_FMAC4 | soap_default_unsignedInt (struct soap *soap, unsigned int *a) |
| SOAP_FMAC3 int SOAP_FMAC4 | soap_put_unsignedInt (struct soap *soap, const unsigned int *a, const char *tag, const char *type) |
| SOAP_FMAC3 int SOAP_FMAC4 | soap_out_unsignedInt (struct soap *soap, const char *tag, int id, const unsigned int *a, const char *type) |
| SOAP_FMAC3 unsigned int *SOAP_FMAC4 | soap_get_unsignedInt (struct soap *soap, unsigned int *p, const char *tag, const char *type) |
| SOAP_FMAC3 unsigned int *SOAP_FMAC4 | soap_in_unsignedInt (struct soap *soap, const char *tag, unsigned int *a, const char *type) |
| SOAP_FMAC3 void SOAP_FMAC4 | soap_default_unsignedLONG64 (struct soap *soap, ULONG64 *a) |
| SOAP_FMAC3 int SOAP_FMAC4 | soap_put_unsignedLONG64 (struct soap *soap, const ULONG64 *a, const char *tag, const char *type) |
| SOAP_FMAC3 int SOAP_FMAC4 | soap_out_unsignedLONG64 (struct soap *soap, const char *tag, int id, const ULONG64 *a, const char *type) |
| SOAP_FMAC3 ULONG64 *SOAP_FMAC4 | soap_get_unsignedLONG64 (struct soap *soap, ULONG64 *p, const char *tag, const char *type) |
| SOAP_FMAC3 ULONG64 *SOAP_FMAC4 | soap_in_unsignedLONG64 (struct soap *soap, const char *tag, ULONG64 *a, const char *type) |
| SOAP_FMAC3 void SOAP_FMAC4 | soap_default_std__string (struct soap *soap, std::string *p) |
| SOAP_FMAC3 void SOAP_FMAC4 | soap_serialize_std__string (struct soap *soap, const std::string *p) |
| SOAP_FMAC3 int SOAP_FMAC4 | soap_put_std__string (struct soap *soap, const std::string *a, const char *tag, const char *type) |
| SOAP_FMAC3 int SOAP_FMAC4 | soap_out_std__string (struct soap *soap, const char *tag, int id, const std::string *s, const char *type) |
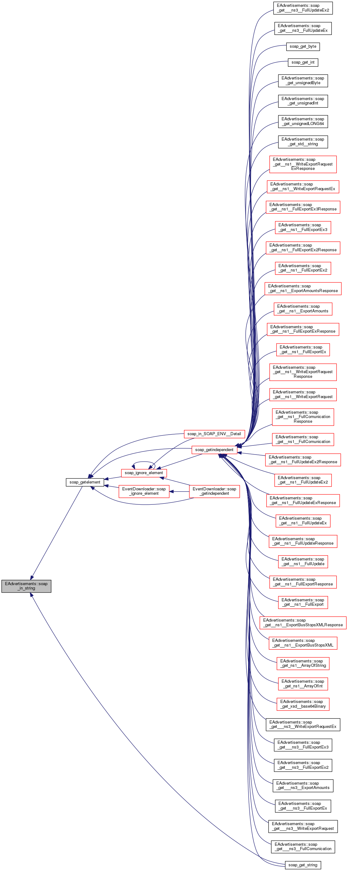
| SOAP_FMAC3 std::string *SOAP_FMAC4 | soap_get_std__string (struct soap *soap, std::string *p, const char *tag, const char *type) |
| SOAP_FMAC1 std::string *SOAP_FMAC2 | soap_in_std__string (struct soap *soap, const char *tag, std::string *s, const char *type) |
| SOAP_FMAC5 std::string *SOAP_FMAC6 | soap_new_std__string (struct soap *soap, int n) |
| SOAP_FMAC5 void SOAP_FMAC6 | soap_delete_std__string (struct soap *soap, std::string *p) |
| SOAP_FMAC3 std::string *SOAP_FMAC4 | soap_instantiate_std__string (struct soap *soap, int n, const char *type, const char *arrayType, size_t *size) |
| SOAP_FMAC3 void SOAP_FMAC4 | soap_copy_std__string (struct soap *soap, int st, int tt, void *p, size_t len, const void *q, size_t n) |
| SOAP_FMAC3 int SOAP_FMAC4 | soap_out__ns1__WriteExportRequestExResponse (struct soap *soap, const char *tag, int id, const _ns1__WriteExportRequestExResponse *a, const char *type) |
| SOAP_FMAC3 _ns1__WriteExportRequestExResponse *SOAP_FMAC4 | soap_get__ns1__WriteExportRequestExResponse (struct soap *soap, _ns1__WriteExportRequestExResponse *p, const char *tag, const char *type) |
| SOAP_FMAC3 _ns1__WriteExportRequestExResponse *SOAP_FMAC4 | soap_in__ns1__WriteExportRequestExResponse (struct soap *soap, const char *tag, _ns1__WriteExportRequestExResponse *a, const char *type) |
| SOAP_FMAC5 _ns1__WriteExportRequestExResponse *SOAP_FMAC6 | soap_new__ns1__WriteExportRequestExResponse (struct soap *soap, int n) |
| SOAP_FMAC5 void SOAP_FMAC6 | soap_delete__ns1__WriteExportRequestExResponse (struct soap *soap, _ns1__WriteExportRequestExResponse *p) |
| SOAP_FMAC3 _ns1__WriteExportRequestExResponse *SOAP_FMAC4 | soap_instantiate__ns1__WriteExportRequestExResponse (struct soap *soap, int n, const char *type, const char *arrayType, size_t *size) |
| SOAP_FMAC3 void SOAP_FMAC4 | soap_copy__ns1__WriteExportRequestExResponse (struct soap *soap, int st, int tt, void *p, size_t len, const void *q, size_t n) |
| SOAP_FMAC3 int SOAP_FMAC4 | soap_out__ns1__WriteExportRequestEx (struct soap *soap, const char *tag, int id, const _ns1__WriteExportRequestEx *a, const char *type) |
| SOAP_FMAC3 _ns1__WriteExportRequestEx *SOAP_FMAC4 | soap_get__ns1__WriteExportRequestEx (struct soap *soap, _ns1__WriteExportRequestEx *p, const char *tag, const char *type) |
| SOAP_FMAC3 _ns1__WriteExportRequestEx *SOAP_FMAC4 | soap_in__ns1__WriteExportRequestEx (struct soap *soap, const char *tag, _ns1__WriteExportRequestEx *a, const char *type) |
| SOAP_FMAC5 _ns1__WriteExportRequestEx *SOAP_FMAC6 | soap_new__ns1__WriteExportRequestEx (struct soap *soap, int n) |
| SOAP_FMAC5 void SOAP_FMAC6 | soap_delete__ns1__WriteExportRequestEx (struct soap *soap, _ns1__WriteExportRequestEx *p) |
| SOAP_FMAC3 _ns1__WriteExportRequestEx *SOAP_FMAC4 | soap_instantiate__ns1__WriteExportRequestEx (struct soap *soap, int n, const char *type, const char *arrayType, size_t *size) |
| SOAP_FMAC3 void SOAP_FMAC4 | soap_copy__ns1__WriteExportRequestEx (struct soap *soap, int st, int tt, void *p, size_t len, const void *q, size_t n) |
| SOAP_FMAC3 int SOAP_FMAC4 | soap_out__ns1__FullExportEx3Response (struct soap *soap, const char *tag, int id, const _ns1__FullExportEx3Response *a, const char *type) |
| SOAP_FMAC3 _ns1__FullExportEx3Response *SOAP_FMAC4 | soap_get__ns1__FullExportEx3Response (struct soap *soap, _ns1__FullExportEx3Response *p, const char *tag, const char *type) |
| SOAP_FMAC3 _ns1__FullExportEx3Response *SOAP_FMAC4 | soap_in__ns1__FullExportEx3Response (struct soap *soap, const char *tag, _ns1__FullExportEx3Response *a, const char *type) |
| SOAP_FMAC5 _ns1__FullExportEx3Response *SOAP_FMAC6 | soap_new__ns1__FullExportEx3Response (struct soap *soap, int n) |
| SOAP_FMAC5 void SOAP_FMAC6 | soap_delete__ns1__FullExportEx3Response (struct soap *soap, _ns1__FullExportEx3Response *p) |
| SOAP_FMAC3 _ns1__FullExportEx3Response *SOAP_FMAC4 | soap_instantiate__ns1__FullExportEx3Response (struct soap *soap, int n, const char *type, const char *arrayType, size_t *size) |
| SOAP_FMAC3 void SOAP_FMAC4 | soap_copy__ns1__FullExportEx3Response (struct soap *soap, int st, int tt, void *p, size_t len, const void *q, size_t n) |
| SOAP_FMAC3 int SOAP_FMAC4 | soap_out__ns1__FullExportEx3 (struct soap *soap, const char *tag, int id, const _ns1__FullExportEx3 *a, const char *type) |
| SOAP_FMAC3 _ns1__FullExportEx3 *SOAP_FMAC4 | soap_get__ns1__FullExportEx3 (struct soap *soap, _ns1__FullExportEx3 *p, const char *tag, const char *type) |
| SOAP_FMAC3 _ns1__FullExportEx3 *SOAP_FMAC4 | soap_in__ns1__FullExportEx3 (struct soap *soap, const char *tag, _ns1__FullExportEx3 *a, const char *type) |
| SOAP_FMAC5 _ns1__FullExportEx3 *SOAP_FMAC6 | soap_new__ns1__FullExportEx3 (struct soap *soap, int n) |
| SOAP_FMAC5 void SOAP_FMAC6 | soap_delete__ns1__FullExportEx3 (struct soap *soap, _ns1__FullExportEx3 *p) |
| SOAP_FMAC3 _ns1__FullExportEx3 *SOAP_FMAC4 | soap_instantiate__ns1__FullExportEx3 (struct soap *soap, int n, const char *type, const char *arrayType, size_t *size) |
| SOAP_FMAC3 void SOAP_FMAC4 | soap_copy__ns1__FullExportEx3 (struct soap *soap, int st, int tt, void *p, size_t len, const void *q, size_t n) |
| SOAP_FMAC3 int SOAP_FMAC4 | soap_out__ns1__FullExportEx2Response (struct soap *soap, const char *tag, int id, const _ns1__FullExportEx2Response *a, const char *type) |
| SOAP_FMAC3 _ns1__FullExportEx2Response *SOAP_FMAC4 | soap_get__ns1__FullExportEx2Response (struct soap *soap, _ns1__FullExportEx2Response *p, const char *tag, const char *type) |
| SOAP_FMAC3 _ns1__FullExportEx2Response *SOAP_FMAC4 | soap_in__ns1__FullExportEx2Response (struct soap *soap, const char *tag, _ns1__FullExportEx2Response *a, const char *type) |
| SOAP_FMAC5 _ns1__FullExportEx2Response *SOAP_FMAC6 | soap_new__ns1__FullExportEx2Response (struct soap *soap, int n) |
| SOAP_FMAC5 void SOAP_FMAC6 | soap_delete__ns1__FullExportEx2Response (struct soap *soap, _ns1__FullExportEx2Response *p) |
| SOAP_FMAC3 _ns1__FullExportEx2Response *SOAP_FMAC4 | soap_instantiate__ns1__FullExportEx2Response (struct soap *soap, int n, const char *type, const char *arrayType, size_t *size) |
| SOAP_FMAC3 void SOAP_FMAC4 | soap_copy__ns1__FullExportEx2Response (struct soap *soap, int st, int tt, void *p, size_t len, const void *q, size_t n) |
| SOAP_FMAC3 int SOAP_FMAC4 | soap_out__ns1__FullExportEx2 (struct soap *soap, const char *tag, int id, const _ns1__FullExportEx2 *a, const char *type) |
| SOAP_FMAC3 _ns1__FullExportEx2 *SOAP_FMAC4 | soap_get__ns1__FullExportEx2 (struct soap *soap, _ns1__FullExportEx2 *p, const char *tag, const char *type) |
| SOAP_FMAC3 _ns1__FullExportEx2 *SOAP_FMAC4 | soap_in__ns1__FullExportEx2 (struct soap *soap, const char *tag, _ns1__FullExportEx2 *a, const char *type) |
| SOAP_FMAC5 _ns1__FullExportEx2 *SOAP_FMAC6 | soap_new__ns1__FullExportEx2 (struct soap *soap, int n) |
| SOAP_FMAC5 void SOAP_FMAC6 | soap_delete__ns1__FullExportEx2 (struct soap *soap, _ns1__FullExportEx2 *p) |
| SOAP_FMAC3 _ns1__FullExportEx2 *SOAP_FMAC4 | soap_instantiate__ns1__FullExportEx2 (struct soap *soap, int n, const char *type, const char *arrayType, size_t *size) |
| SOAP_FMAC3 void SOAP_FMAC4 | soap_copy__ns1__FullExportEx2 (struct soap *soap, int st, int tt, void *p, size_t len, const void *q, size_t n) |
| SOAP_FMAC3 int SOAP_FMAC4 | soap_out__ns1__ExportAmountsResponse (struct soap *soap, const char *tag, int id, const _ns1__ExportAmountsResponse *a, const char *type) |
| SOAP_FMAC3 _ns1__ExportAmountsResponse *SOAP_FMAC4 | soap_get__ns1__ExportAmountsResponse (struct soap *soap, _ns1__ExportAmountsResponse *p, const char *tag, const char *type) |
| SOAP_FMAC3 _ns1__ExportAmountsResponse *SOAP_FMAC4 | soap_in__ns1__ExportAmountsResponse (struct soap *soap, const char *tag, _ns1__ExportAmountsResponse *a, const char *type) |
| SOAP_FMAC5 _ns1__ExportAmountsResponse *SOAP_FMAC6 | soap_new__ns1__ExportAmountsResponse (struct soap *soap, int n) |
| SOAP_FMAC5 void SOAP_FMAC6 | soap_delete__ns1__ExportAmountsResponse (struct soap *soap, _ns1__ExportAmountsResponse *p) |
| SOAP_FMAC3 _ns1__ExportAmountsResponse *SOAP_FMAC4 | soap_instantiate__ns1__ExportAmountsResponse (struct soap *soap, int n, const char *type, const char *arrayType, size_t *size) |
| SOAP_FMAC3 void SOAP_FMAC4 | soap_copy__ns1__ExportAmountsResponse (struct soap *soap, int st, int tt, void *p, size_t len, const void *q, size_t n) |
| SOAP_FMAC3 int SOAP_FMAC4 | soap_out__ns1__ExportAmounts (struct soap *soap, const char *tag, int id, const _ns1__ExportAmounts *a, const char *type) |
| SOAP_FMAC3 _ns1__ExportAmounts *SOAP_FMAC4 | soap_get__ns1__ExportAmounts (struct soap *soap, _ns1__ExportAmounts *p, const char *tag, const char *type) |
| SOAP_FMAC3 _ns1__ExportAmounts *SOAP_FMAC4 | soap_in__ns1__ExportAmounts (struct soap *soap, const char *tag, _ns1__ExportAmounts *a, const char *type) |
| SOAP_FMAC5 _ns1__ExportAmounts *SOAP_FMAC6 | soap_new__ns1__ExportAmounts (struct soap *soap, int n) |
| SOAP_FMAC5 void SOAP_FMAC6 | soap_delete__ns1__ExportAmounts (struct soap *soap, _ns1__ExportAmounts *p) |
| SOAP_FMAC3 _ns1__ExportAmounts *SOAP_FMAC4 | soap_instantiate__ns1__ExportAmounts (struct soap *soap, int n, const char *type, const char *arrayType, size_t *size) |
| SOAP_FMAC3 void SOAP_FMAC4 | soap_copy__ns1__ExportAmounts (struct soap *soap, int st, int tt, void *p, size_t len, const void *q, size_t n) |
| SOAP_FMAC3 int SOAP_FMAC4 | soap_out__ns1__FullExportExResponse (struct soap *soap, const char *tag, int id, const _ns1__FullExportExResponse *a, const char *type) |
| SOAP_FMAC3 _ns1__FullExportExResponse *SOAP_FMAC4 | soap_get__ns1__FullExportExResponse (struct soap *soap, _ns1__FullExportExResponse *p, const char *tag, const char *type) |
| SOAP_FMAC3 _ns1__FullExportExResponse *SOAP_FMAC4 | soap_in__ns1__FullExportExResponse (struct soap *soap, const char *tag, _ns1__FullExportExResponse *a, const char *type) |
| SOAP_FMAC5 _ns1__FullExportExResponse *SOAP_FMAC6 | soap_new__ns1__FullExportExResponse (struct soap *soap, int n) |
| SOAP_FMAC5 void SOAP_FMAC6 | soap_delete__ns1__FullExportExResponse (struct soap *soap, _ns1__FullExportExResponse *p) |
| SOAP_FMAC3 _ns1__FullExportExResponse *SOAP_FMAC4 | soap_instantiate__ns1__FullExportExResponse (struct soap *soap, int n, const char *type, const char *arrayType, size_t *size) |
| SOAP_FMAC3 void SOAP_FMAC4 | soap_copy__ns1__FullExportExResponse (struct soap *soap, int st, int tt, void *p, size_t len, const void *q, size_t n) |
| SOAP_FMAC3 int SOAP_FMAC4 | soap_out__ns1__FullExportEx (struct soap *soap, const char *tag, int id, const _ns1__FullExportEx *a, const char *type) |
| SOAP_FMAC3 _ns1__FullExportEx *SOAP_FMAC4 | soap_get__ns1__FullExportEx (struct soap *soap, _ns1__FullExportEx *p, const char *tag, const char *type) |
| SOAP_FMAC3 _ns1__FullExportEx *SOAP_FMAC4 | soap_in__ns1__FullExportEx (struct soap *soap, const char *tag, _ns1__FullExportEx *a, const char *type) |
| SOAP_FMAC5 _ns1__FullExportEx *SOAP_FMAC6 | soap_new__ns1__FullExportEx (struct soap *soap, int n) |
| SOAP_FMAC5 void SOAP_FMAC6 | soap_delete__ns1__FullExportEx (struct soap *soap, _ns1__FullExportEx *p) |
| SOAP_FMAC3 _ns1__FullExportEx *SOAP_FMAC4 | soap_instantiate__ns1__FullExportEx (struct soap *soap, int n, const char *type, const char *arrayType, size_t *size) |
| SOAP_FMAC3 void SOAP_FMAC4 | soap_copy__ns1__FullExportEx (struct soap *soap, int st, int tt, void *p, size_t len, const void *q, size_t n) |
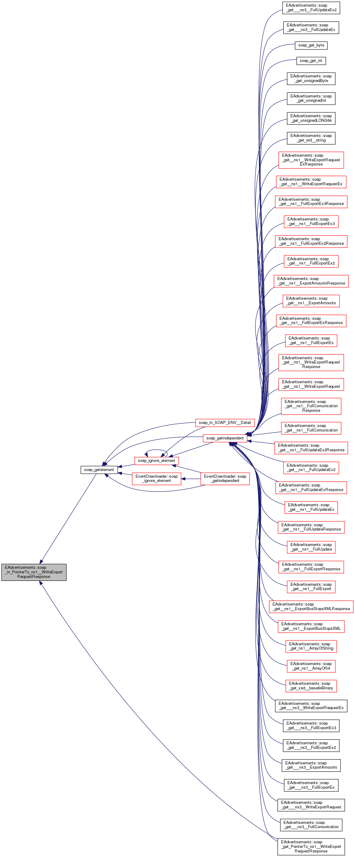
| SOAP_FMAC3 int SOAP_FMAC4 | soap_out__ns1__WriteExportRequestResponse (struct soap *soap, const char *tag, int id, const _ns1__WriteExportRequestResponse *a, const char *type) |
| SOAP_FMAC3 _ns1__WriteExportRequestResponse *SOAP_FMAC4 | soap_get__ns1__WriteExportRequestResponse (struct soap *soap, _ns1__WriteExportRequestResponse *p, const char *tag, const char *type) |
| SOAP_FMAC3 _ns1__WriteExportRequestResponse *SOAP_FMAC4 | soap_in__ns1__WriteExportRequestResponse (struct soap *soap, const char *tag, _ns1__WriteExportRequestResponse *a, const char *type) |
| SOAP_FMAC5 _ns1__WriteExportRequestResponse *SOAP_FMAC6 | soap_new__ns1__WriteExportRequestResponse (struct soap *soap, int n) |
| SOAP_FMAC5 void SOAP_FMAC6 | soap_delete__ns1__WriteExportRequestResponse (struct soap *soap, _ns1__WriteExportRequestResponse *p) |
| SOAP_FMAC3 _ns1__WriteExportRequestResponse *SOAP_FMAC4 | soap_instantiate__ns1__WriteExportRequestResponse (struct soap *soap, int n, const char *type, const char *arrayType, size_t *size) |
| SOAP_FMAC3 void SOAP_FMAC4 | soap_copy__ns1__WriteExportRequestResponse (struct soap *soap, int st, int tt, void *p, size_t len, const void *q, size_t n) |
| SOAP_FMAC3 int SOAP_FMAC4 | soap_out__ns1__WriteExportRequest (struct soap *soap, const char *tag, int id, const _ns1__WriteExportRequest *a, const char *type) |
| SOAP_FMAC3 _ns1__WriteExportRequest *SOAP_FMAC4 | soap_get__ns1__WriteExportRequest (struct soap *soap, _ns1__WriteExportRequest *p, const char *tag, const char *type) |
| SOAP_FMAC3 _ns1__WriteExportRequest *SOAP_FMAC4 | soap_in__ns1__WriteExportRequest (struct soap *soap, const char *tag, _ns1__WriteExportRequest *a, const char *type) |
| SOAP_FMAC5 _ns1__WriteExportRequest *SOAP_FMAC6 | soap_new__ns1__WriteExportRequest (struct soap *soap, int n) |
| SOAP_FMAC5 void SOAP_FMAC6 | soap_delete__ns1__WriteExportRequest (struct soap *soap, _ns1__WriteExportRequest *p) |
| SOAP_FMAC3 _ns1__WriteExportRequest *SOAP_FMAC4 | soap_instantiate__ns1__WriteExportRequest (struct soap *soap, int n, const char *type, const char *arrayType, size_t *size) |
| SOAP_FMAC3 void SOAP_FMAC4 | soap_copy__ns1__WriteExportRequest (struct soap *soap, int st, int tt, void *p, size_t len, const void *q, size_t n) |
| SOAP_FMAC3 int SOAP_FMAC4 | soap_out__ns1__FullComunicationResponse (struct soap *soap, const char *tag, int id, const _ns1__FullComunicationResponse *a, const char *type) |
| SOAP_FMAC3 _ns1__FullComunicationResponse *SOAP_FMAC4 | soap_get__ns1__FullComunicationResponse (struct soap *soap, _ns1__FullComunicationResponse *p, const char *tag, const char *type) |
| SOAP_FMAC3 _ns1__FullComunicationResponse *SOAP_FMAC4 | soap_in__ns1__FullComunicationResponse (struct soap *soap, const char *tag, _ns1__FullComunicationResponse *a, const char *type) |
| SOAP_FMAC5 _ns1__FullComunicationResponse *SOAP_FMAC6 | soap_new__ns1__FullComunicationResponse (struct soap *soap, int n) |
| SOAP_FMAC5 void SOAP_FMAC6 | soap_delete__ns1__FullComunicationResponse (struct soap *soap, _ns1__FullComunicationResponse *p) |
| SOAP_FMAC3 _ns1__FullComunicationResponse *SOAP_FMAC4 | soap_instantiate__ns1__FullComunicationResponse (struct soap *soap, int n, const char *type, const char *arrayType, size_t *size) |
| SOAP_FMAC3 void SOAP_FMAC4 | soap_copy__ns1__FullComunicationResponse (struct soap *soap, int st, int tt, void *p, size_t len, const void *q, size_t n) |
| SOAP_FMAC3 int SOAP_FMAC4 | soap_out__ns1__FullComunication (struct soap *soap, const char *tag, int id, const _ns1__FullComunication *a, const char *type) |
| SOAP_FMAC3 _ns1__FullComunication *SOAP_FMAC4 | soap_get__ns1__FullComunication (struct soap *soap, _ns1__FullComunication *p, const char *tag, const char *type) |
| SOAP_FMAC3 _ns1__FullComunication *SOAP_FMAC4 | soap_in__ns1__FullComunication (struct soap *soap, const char *tag, _ns1__FullComunication *a, const char *type) |
| SOAP_FMAC5 _ns1__FullComunication *SOAP_FMAC6 | soap_new__ns1__FullComunication (struct soap *soap, int n) |
| SOAP_FMAC5 void SOAP_FMAC6 | soap_delete__ns1__FullComunication (struct soap *soap, _ns1__FullComunication *p) |
| SOAP_FMAC3 _ns1__FullComunication *SOAP_FMAC4 | soap_instantiate__ns1__FullComunication (struct soap *soap, int n, const char *type, const char *arrayType, size_t *size) |
| SOAP_FMAC3 void SOAP_FMAC4 | soap_copy__ns1__FullComunication (struct soap *soap, int st, int tt, void *p, size_t len, const void *q, size_t n) |
| SOAP_FMAC3 int SOAP_FMAC4 | soap_out__ns1__FullUpdateEx2Response (struct soap *soap, const char *tag, int id, const _ns1__FullUpdateEx2Response *a, const char *type) |
| SOAP_FMAC3 _ns1__FullUpdateEx2Response *SOAP_FMAC4 | soap_get__ns1__FullUpdateEx2Response (struct soap *soap, _ns1__FullUpdateEx2Response *p, const char *tag, const char *type) |
| SOAP_FMAC3 _ns1__FullUpdateEx2Response *SOAP_FMAC4 | soap_in__ns1__FullUpdateEx2Response (struct soap *soap, const char *tag, _ns1__FullUpdateEx2Response *a, const char *type) |
| SOAP_FMAC5 _ns1__FullUpdateEx2Response *SOAP_FMAC6 | soap_new__ns1__FullUpdateEx2Response (struct soap *soap, int n) |
| SOAP_FMAC5 void SOAP_FMAC6 | soap_delete__ns1__FullUpdateEx2Response (struct soap *soap, _ns1__FullUpdateEx2Response *p) |
| SOAP_FMAC3 _ns1__FullUpdateEx2Response *SOAP_FMAC4 | soap_instantiate__ns1__FullUpdateEx2Response (struct soap *soap, int n, const char *type, const char *arrayType, size_t *size) |
| SOAP_FMAC3 void SOAP_FMAC4 | soap_copy__ns1__FullUpdateEx2Response (struct soap *soap, int st, int tt, void *p, size_t len, const void *q, size_t n) |
| SOAP_FMAC3 int SOAP_FMAC4 | soap_out__ns1__FullUpdateEx2 (struct soap *soap, const char *tag, int id, const _ns1__FullUpdateEx2 *a, const char *type) |
| SOAP_FMAC3 _ns1__FullUpdateEx2 *SOAP_FMAC4 | soap_get__ns1__FullUpdateEx2 (struct soap *soap, _ns1__FullUpdateEx2 *p, const char *tag, const char *type) |
| SOAP_FMAC3 _ns1__FullUpdateEx2 *SOAP_FMAC4 | soap_in__ns1__FullUpdateEx2 (struct soap *soap, const char *tag, _ns1__FullUpdateEx2 *a, const char *type) |
| SOAP_FMAC5 _ns1__FullUpdateEx2 *SOAP_FMAC6 | soap_new__ns1__FullUpdateEx2 (struct soap *soap, int n) |
| SOAP_FMAC5 void SOAP_FMAC6 | soap_delete__ns1__FullUpdateEx2 (struct soap *soap, _ns1__FullUpdateEx2 *p) |
| SOAP_FMAC3 _ns1__FullUpdateEx2 *SOAP_FMAC4 | soap_instantiate__ns1__FullUpdateEx2 (struct soap *soap, int n, const char *type, const char *arrayType, size_t *size) |
| SOAP_FMAC3 void SOAP_FMAC4 | soap_copy__ns1__FullUpdateEx2 (struct soap *soap, int st, int tt, void *p, size_t len, const void *q, size_t n) |
| SOAP_FMAC3 int SOAP_FMAC4 | soap_out__ns1__FullUpdateExResponse (struct soap *soap, const char *tag, int id, const _ns1__FullUpdateExResponse *a, const char *type) |
| SOAP_FMAC3 _ns1__FullUpdateExResponse *SOAP_FMAC4 | soap_get__ns1__FullUpdateExResponse (struct soap *soap, _ns1__FullUpdateExResponse *p, const char *tag, const char *type) |
| SOAP_FMAC3 _ns1__FullUpdateExResponse *SOAP_FMAC4 | soap_in__ns1__FullUpdateExResponse (struct soap *soap, const char *tag, _ns1__FullUpdateExResponse *a, const char *type) |
| SOAP_FMAC5 _ns1__FullUpdateExResponse *SOAP_FMAC6 | soap_new__ns1__FullUpdateExResponse (struct soap *soap, int n) |
| SOAP_FMAC5 void SOAP_FMAC6 | soap_delete__ns1__FullUpdateExResponse (struct soap *soap, _ns1__FullUpdateExResponse *p) |
| SOAP_FMAC3 _ns1__FullUpdateExResponse *SOAP_FMAC4 | soap_instantiate__ns1__FullUpdateExResponse (struct soap *soap, int n, const char *type, const char *arrayType, size_t *size) |
| SOAP_FMAC3 void SOAP_FMAC4 | soap_copy__ns1__FullUpdateExResponse (struct soap *soap, int st, int tt, void *p, size_t len, const void *q, size_t n) |
| SOAP_FMAC3 int SOAP_FMAC4 | soap_out__ns1__FullUpdateEx (struct soap *soap, const char *tag, int id, const _ns1__FullUpdateEx *a, const char *type) |
| SOAP_FMAC3 _ns1__FullUpdateEx *SOAP_FMAC4 | soap_get__ns1__FullUpdateEx (struct soap *soap, _ns1__FullUpdateEx *p, const char *tag, const char *type) |
| SOAP_FMAC3 _ns1__FullUpdateEx *SOAP_FMAC4 | soap_in__ns1__FullUpdateEx (struct soap *soap, const char *tag, _ns1__FullUpdateEx *a, const char *type) |
| SOAP_FMAC5 _ns1__FullUpdateEx *SOAP_FMAC6 | soap_new__ns1__FullUpdateEx (struct soap *soap, int n) |
| SOAP_FMAC5 void SOAP_FMAC6 | soap_delete__ns1__FullUpdateEx (struct soap *soap, _ns1__FullUpdateEx *p) |
| SOAP_FMAC3 _ns1__FullUpdateEx *SOAP_FMAC4 | soap_instantiate__ns1__FullUpdateEx (struct soap *soap, int n, const char *type, const char *arrayType, size_t *size) |
| SOAP_FMAC3 void SOAP_FMAC4 | soap_copy__ns1__FullUpdateEx (struct soap *soap, int st, int tt, void *p, size_t len, const void *q, size_t n) |
| SOAP_FMAC3 int SOAP_FMAC4 | soap_out__ns1__FullUpdateResponse (struct soap *soap, const char *tag, int id, const _ns1__FullUpdateResponse *a, const char *type) |
| SOAP_FMAC3 _ns1__FullUpdateResponse *SOAP_FMAC4 | soap_get__ns1__FullUpdateResponse (struct soap *soap, _ns1__FullUpdateResponse *p, const char *tag, const char *type) |
| SOAP_FMAC3 _ns1__FullUpdateResponse *SOAP_FMAC4 | soap_in__ns1__FullUpdateResponse (struct soap *soap, const char *tag, _ns1__FullUpdateResponse *a, const char *type) |
| SOAP_FMAC5 _ns1__FullUpdateResponse *SOAP_FMAC6 | soap_new__ns1__FullUpdateResponse (struct soap *soap, int n) |
| SOAP_FMAC5 void SOAP_FMAC6 | soap_delete__ns1__FullUpdateResponse (struct soap *soap, _ns1__FullUpdateResponse *p) |
| SOAP_FMAC3 _ns1__FullUpdateResponse *SOAP_FMAC4 | soap_instantiate__ns1__FullUpdateResponse (struct soap *soap, int n, const char *type, const char *arrayType, size_t *size) |
| SOAP_FMAC3 void SOAP_FMAC4 | soap_copy__ns1__FullUpdateResponse (struct soap *soap, int st, int tt, void *p, size_t len, const void *q, size_t n) |
| SOAP_FMAC3 int SOAP_FMAC4 | soap_out__ns1__FullUpdate (struct soap *soap, const char *tag, int id, const _ns1__FullUpdate *a, const char *type) |
| SOAP_FMAC3 _ns1__FullUpdate *SOAP_FMAC4 | soap_get__ns1__FullUpdate (struct soap *soap, _ns1__FullUpdate *p, const char *tag, const char *type) |
| SOAP_FMAC3 _ns1__FullUpdate *SOAP_FMAC4 | soap_in__ns1__FullUpdate (struct soap *soap, const char *tag, _ns1__FullUpdate *a, const char *type) |
| SOAP_FMAC5 _ns1__FullUpdate *SOAP_FMAC6 | soap_new__ns1__FullUpdate (struct soap *soap, int n) |
| SOAP_FMAC5 void SOAP_FMAC6 | soap_delete__ns1__FullUpdate (struct soap *soap, _ns1__FullUpdate *p) |
| SOAP_FMAC3 _ns1__FullUpdate *SOAP_FMAC4 | soap_instantiate__ns1__FullUpdate (struct soap *soap, int n, const char *type, const char *arrayType, size_t *size) |
| SOAP_FMAC3 void SOAP_FMAC4 | soap_copy__ns1__FullUpdate (struct soap *soap, int st, int tt, void *p, size_t len, const void *q, size_t n) |
| SOAP_FMAC3 int SOAP_FMAC4 | soap_out__ns1__FullExportResponse (struct soap *soap, const char *tag, int id, const _ns1__FullExportResponse *a, const char *type) |
| SOAP_FMAC3 _ns1__FullExportResponse *SOAP_FMAC4 | soap_get__ns1__FullExportResponse (struct soap *soap, _ns1__FullExportResponse *p, const char *tag, const char *type) |
| SOAP_FMAC3 _ns1__FullExportResponse *SOAP_FMAC4 | soap_in__ns1__FullExportResponse (struct soap *soap, const char *tag, _ns1__FullExportResponse *a, const char *type) |
| SOAP_FMAC5 _ns1__FullExportResponse *SOAP_FMAC6 | soap_new__ns1__FullExportResponse (struct soap *soap, int n) |
| SOAP_FMAC5 void SOAP_FMAC6 | soap_delete__ns1__FullExportResponse (struct soap *soap, _ns1__FullExportResponse *p) |
| SOAP_FMAC3 _ns1__FullExportResponse *SOAP_FMAC4 | soap_instantiate__ns1__FullExportResponse (struct soap *soap, int n, const char *type, const char *arrayType, size_t *size) |
| SOAP_FMAC3 void SOAP_FMAC4 | soap_copy__ns1__FullExportResponse (struct soap *soap, int st, int tt, void *p, size_t len, const void *q, size_t n) |
| SOAP_FMAC3 int SOAP_FMAC4 | soap_out__ns1__FullExport (struct soap *soap, const char *tag, int id, const _ns1__FullExport *a, const char *type) |
| SOAP_FMAC3 _ns1__FullExport *SOAP_FMAC4 | soap_get__ns1__FullExport (struct soap *soap, _ns1__FullExport *p, const char *tag, const char *type) |
| SOAP_FMAC3 _ns1__FullExport *SOAP_FMAC4 | soap_in__ns1__FullExport (struct soap *soap, const char *tag, _ns1__FullExport *a, const char *type) |
| SOAP_FMAC5 _ns1__FullExport *SOAP_FMAC6 | soap_new__ns1__FullExport (struct soap *soap, int n) |
| SOAP_FMAC5 void SOAP_FMAC6 | soap_delete__ns1__FullExport (struct soap *soap, _ns1__FullExport *p) |
| SOAP_FMAC3 _ns1__FullExport *SOAP_FMAC4 | soap_instantiate__ns1__FullExport (struct soap *soap, int n, const char *type, const char *arrayType, size_t *size) |
| SOAP_FMAC3 void SOAP_FMAC4 | soap_copy__ns1__FullExport (struct soap *soap, int st, int tt, void *p, size_t len, const void *q, size_t n) |
| SOAP_FMAC3 int SOAP_FMAC4 | soap_out__ns1__ExportBusStopsXMLResponse (struct soap *soap, const char *tag, int id, const _ns1__ExportBusStopsXMLResponse *a, const char *type) |
| SOAP_FMAC3 _ns1__ExportBusStopsXMLResponse *SOAP_FMAC4 | soap_get__ns1__ExportBusStopsXMLResponse (struct soap *soap, _ns1__ExportBusStopsXMLResponse *p, const char *tag, const char *type) |
| SOAP_FMAC3 _ns1__ExportBusStopsXMLResponse *SOAP_FMAC4 | soap_in__ns1__ExportBusStopsXMLResponse (struct soap *soap, const char *tag, _ns1__ExportBusStopsXMLResponse *a, const char *type) |
| SOAP_FMAC5 _ns1__ExportBusStopsXMLResponse *SOAP_FMAC6 | soap_new__ns1__ExportBusStopsXMLResponse (struct soap *soap, int n) |
| SOAP_FMAC5 void SOAP_FMAC6 | soap_delete__ns1__ExportBusStopsXMLResponse (struct soap *soap, _ns1__ExportBusStopsXMLResponse *p) |
| SOAP_FMAC3 _ns1__ExportBusStopsXMLResponse *SOAP_FMAC4 | soap_instantiate__ns1__ExportBusStopsXMLResponse (struct soap *soap, int n, const char *type, const char *arrayType, size_t *size) |
| SOAP_FMAC3 void SOAP_FMAC4 | soap_copy__ns1__ExportBusStopsXMLResponse (struct soap *soap, int st, int tt, void *p, size_t len, const void *q, size_t n) |
| SOAP_FMAC3 int SOAP_FMAC4 | soap_out__ns1__ExportBusStopsXML (struct soap *soap, const char *tag, int id, const _ns1__ExportBusStopsXML *a, const char *type) |
| SOAP_FMAC3 _ns1__ExportBusStopsXML *SOAP_FMAC4 | soap_get__ns1__ExportBusStopsXML (struct soap *soap, _ns1__ExportBusStopsXML *p, const char *tag, const char *type) |
| SOAP_FMAC3 _ns1__ExportBusStopsXML *SOAP_FMAC4 | soap_in__ns1__ExportBusStopsXML (struct soap *soap, const char *tag, _ns1__ExportBusStopsXML *a, const char *type) |
| SOAP_FMAC5 _ns1__ExportBusStopsXML *SOAP_FMAC6 | soap_new__ns1__ExportBusStopsXML (struct soap *soap, int n) |
| SOAP_FMAC5 void SOAP_FMAC6 | soap_delete__ns1__ExportBusStopsXML (struct soap *soap, _ns1__ExportBusStopsXML *p) |
| SOAP_FMAC3 _ns1__ExportBusStopsXML *SOAP_FMAC4 | soap_instantiate__ns1__ExportBusStopsXML (struct soap *soap, int n, const char *type, const char *arrayType, size_t *size) |
| SOAP_FMAC3 void SOAP_FMAC4 | soap_copy__ns1__ExportBusStopsXML (struct soap *soap, int st, int tt, void *p, size_t len, const void *q, size_t n) |
| SOAP_FMAC3 int SOAP_FMAC4 | soap_out_ns1__ArrayOfString (struct soap *soap, const char *tag, int id, const ns1__ArrayOfString *a, const char *type) |
| SOAP_FMAC3 ns1__ArrayOfString *SOAP_FMAC4 | soap_get_ns1__ArrayOfString (struct soap *soap, ns1__ArrayOfString *p, const char *tag, const char *type) |
| SOAP_FMAC3 ns1__ArrayOfString *SOAP_FMAC4 | soap_in_ns1__ArrayOfString (struct soap *soap, const char *tag, ns1__ArrayOfString *a, const char *type) |
| SOAP_FMAC5 ns1__ArrayOfString *SOAP_FMAC6 | soap_new_ns1__ArrayOfString (struct soap *soap, int n) |
| SOAP_FMAC5 void SOAP_FMAC6 | soap_delete_ns1__ArrayOfString (struct soap *soap, ns1__ArrayOfString *p) |
| SOAP_FMAC3 ns1__ArrayOfString *SOAP_FMAC4 | soap_instantiate_ns1__ArrayOfString (struct soap *soap, int n, const char *type, const char *arrayType, size_t *size) |
| SOAP_FMAC3 void SOAP_FMAC4 | soap_copy_ns1__ArrayOfString (struct soap *soap, int st, int tt, void *p, size_t len, const void *q, size_t n) |
| SOAP_FMAC3 int SOAP_FMAC4 | soap_out_ns1__ArrayOfInt (struct soap *soap, const char *tag, int id, const ns1__ArrayOfInt *a, const char *type) |
| SOAP_FMAC3 ns1__ArrayOfInt *SOAP_FMAC4 | soap_get_ns1__ArrayOfInt (struct soap *soap, ns1__ArrayOfInt *p, const char *tag, const char *type) |
| SOAP_FMAC3 ns1__ArrayOfInt *SOAP_FMAC4 | soap_in_ns1__ArrayOfInt (struct soap *soap, const char *tag, ns1__ArrayOfInt *a, const char *type) |
| SOAP_FMAC5 ns1__ArrayOfInt *SOAP_FMAC6 | soap_new_ns1__ArrayOfInt (struct soap *soap, int n) |
| SOAP_FMAC5 void SOAP_FMAC6 | soap_delete_ns1__ArrayOfInt (struct soap *soap, ns1__ArrayOfInt *p) |
| SOAP_FMAC3 ns1__ArrayOfInt *SOAP_FMAC4 | soap_instantiate_ns1__ArrayOfInt (struct soap *soap, int n, const char *type, const char *arrayType, size_t *size) |
| SOAP_FMAC3 void SOAP_FMAC4 | soap_copy_ns1__ArrayOfInt (struct soap *soap, int st, int tt, void *p, size_t len, const void *q, size_t n) |
| SOAP_FMAC3 int SOAP_FMAC4 | soap_out_xsd__base64Binary (struct soap *soap, const char *tag, int id, const xsd__base64Binary *a, const char *type) |
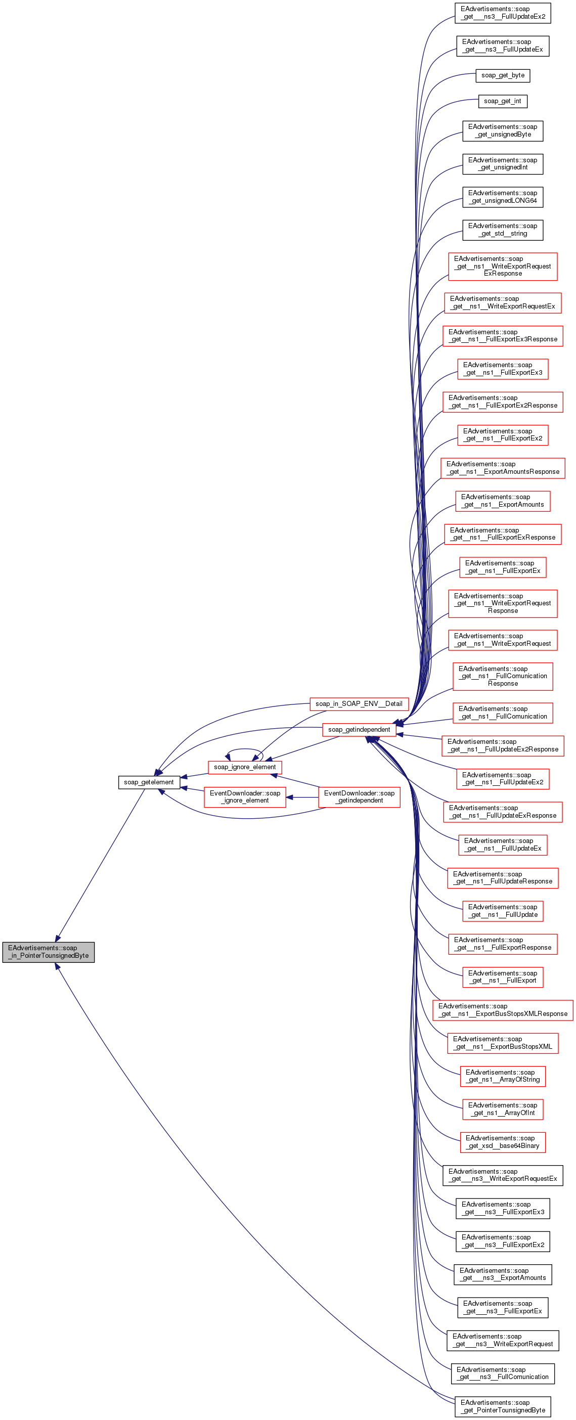
| SOAP_FMAC3 xsd__base64Binary *SOAP_FMAC4 | soap_get_xsd__base64Binary (struct soap *soap, xsd__base64Binary *p, const char *tag, const char *type) |
| SOAP_FMAC3 xsd__base64Binary *SOAP_FMAC4 | soap_in_xsd__base64Binary (struct soap *soap, const char *tag, xsd__base64Binary *a, const char *type) |
| SOAP_FMAC5 xsd__base64Binary *SOAP_FMAC6 | soap_new_xsd__base64Binary (struct soap *soap, int n) |
| SOAP_FMAC5 void SOAP_FMAC6 | soap_delete_xsd__base64Binary (struct soap *soap, xsd__base64Binary *p) |
| SOAP_FMAC3 xsd__base64Binary *SOAP_FMAC4 | soap_instantiate_xsd__base64Binary (struct soap *soap, int n, const char *type, const char *arrayType, size_t *size) |
| SOAP_FMAC3 void SOAP_FMAC4 | soap_copy_xsd__base64Binary (struct soap *soap, int st, int tt, void *p, size_t len, const void *q, size_t n) |
| SOAP_FMAC3 void SOAP_FMAC4 | soap_default___ns3__WriteExportRequestEx (struct soap *soap, struct __ns3__WriteExportRequestEx *a) |
| SOAP_FMAC3 void SOAP_FMAC4 | soap_serialize___ns3__WriteExportRequestEx (struct soap *soap, const struct __ns3__WriteExportRequestEx *a) |
| SOAP_FMAC3 int SOAP_FMAC4 | soap_put___ns3__WriteExportRequestEx (struct soap *soap, const struct __ns3__WriteExportRequestEx *a, const char *tag, const char *type) |
| SOAP_FMAC3 int SOAP_FMAC4 | soap_out___ns3__WriteExportRequestEx (struct soap *soap, const char *tag, int id, const struct __ns3__WriteExportRequestEx *a, const char *type) |
| SOAP_FMAC3 struct __ns3__WriteExportRequestEx *SOAP_FMAC4 | soap_get___ns3__WriteExportRequestEx (struct soap *soap, struct __ns3__WriteExportRequestEx *p, const char *tag, const char *type) |
| SOAP_FMAC3 struct __ns3__WriteExportRequestEx *SOAP_FMAC4 | soap_in___ns3__WriteExportRequestEx (struct soap *soap, const char *tag, struct __ns3__WriteExportRequestEx *a, const char *type) |
| SOAP_FMAC5 struct __ns3__WriteExportRequestEx *SOAP_FMAC6 | soap_new___ns3__WriteExportRequestEx (struct soap *soap, int n) |
| SOAP_FMAC5 void SOAP_FMAC6 | soap_delete___ns3__WriteExportRequestEx (struct soap *soap, struct __ns3__WriteExportRequestEx *p) |
| SOAP_FMAC3 struct __ns3__WriteExportRequestEx *SOAP_FMAC4 | soap_instantiate___ns3__WriteExportRequestEx (struct soap *soap, int n, const char *type, const char *arrayType, size_t *size) |
| SOAP_FMAC3 void SOAP_FMAC4 | soap_copy___ns3__WriteExportRequestEx (struct soap *soap, int st, int tt, void *p, size_t len, const void *q, size_t n) |
| SOAP_FMAC3 void SOAP_FMAC4 | soap_default___ns3__FullExportEx3 (struct soap *soap, struct __ns3__FullExportEx3 *a) |
| SOAP_FMAC3 void SOAP_FMAC4 | soap_serialize___ns3__FullExportEx3 (struct soap *soap, const struct __ns3__FullExportEx3 *a) |
| SOAP_FMAC3 int SOAP_FMAC4 | soap_put___ns3__FullExportEx3 (struct soap *soap, const struct __ns3__FullExportEx3 *a, const char *tag, const char *type) |
| SOAP_FMAC3 int SOAP_FMAC4 | soap_out___ns3__FullExportEx3 (struct soap *soap, const char *tag, int id, const struct __ns3__FullExportEx3 *a, const char *type) |
| SOAP_FMAC3 struct __ns3__FullExportEx3 *SOAP_FMAC4 | soap_get___ns3__FullExportEx3 (struct soap *soap, struct __ns3__FullExportEx3 *p, const char *tag, const char *type) |
| SOAP_FMAC3 struct __ns3__FullExportEx3 *SOAP_FMAC4 | soap_in___ns3__FullExportEx3 (struct soap *soap, const char *tag, struct __ns3__FullExportEx3 *a, const char *type) |
| SOAP_FMAC5 struct __ns3__FullExportEx3 *SOAP_FMAC6 | soap_new___ns3__FullExportEx3 (struct soap *soap, int n) |
| SOAP_FMAC5 void SOAP_FMAC6 | soap_delete___ns3__FullExportEx3 (struct soap *soap, struct __ns3__FullExportEx3 *p) |
| SOAP_FMAC3 struct __ns3__FullExportEx3 *SOAP_FMAC4 | soap_instantiate___ns3__FullExportEx3 (struct soap *soap, int n, const char *type, const char *arrayType, size_t *size) |
| SOAP_FMAC3 void SOAP_FMAC4 | soap_copy___ns3__FullExportEx3 (struct soap *soap, int st, int tt, void *p, size_t len, const void *q, size_t n) |
| SOAP_FMAC3 void SOAP_FMAC4 | soap_default___ns3__FullExportEx2 (struct soap *soap, struct __ns3__FullExportEx2 *a) |
| SOAP_FMAC3 void SOAP_FMAC4 | soap_serialize___ns3__FullExportEx2 (struct soap *soap, const struct __ns3__FullExportEx2 *a) |
| SOAP_FMAC3 int SOAP_FMAC4 | soap_put___ns3__FullExportEx2 (struct soap *soap, const struct __ns3__FullExportEx2 *a, const char *tag, const char *type) |
| SOAP_FMAC3 int SOAP_FMAC4 | soap_out___ns3__FullExportEx2 (struct soap *soap, const char *tag, int id, const struct __ns3__FullExportEx2 *a, const char *type) |
| SOAP_FMAC3 struct __ns3__FullExportEx2 *SOAP_FMAC4 | soap_get___ns3__FullExportEx2 (struct soap *soap, struct __ns3__FullExportEx2 *p, const char *tag, const char *type) |
| SOAP_FMAC3 struct __ns3__FullExportEx2 *SOAP_FMAC4 | soap_in___ns3__FullExportEx2 (struct soap *soap, const char *tag, struct __ns3__FullExportEx2 *a, const char *type) |
| SOAP_FMAC5 struct __ns3__FullExportEx2 *SOAP_FMAC6 | soap_new___ns3__FullExportEx2 (struct soap *soap, int n) |
| SOAP_FMAC5 void SOAP_FMAC6 | soap_delete___ns3__FullExportEx2 (struct soap *soap, struct __ns3__FullExportEx2 *p) |
| SOAP_FMAC3 struct __ns3__FullExportEx2 *SOAP_FMAC4 | soap_instantiate___ns3__FullExportEx2 (struct soap *soap, int n, const char *type, const char *arrayType, size_t *size) |
| SOAP_FMAC3 void SOAP_FMAC4 | soap_copy___ns3__FullExportEx2 (struct soap *soap, int st, int tt, void *p, size_t len, const void *q, size_t n) |
| SOAP_FMAC3 void SOAP_FMAC4 | soap_default___ns3__ExportAmounts (struct soap *soap, struct __ns3__ExportAmounts *a) |
| SOAP_FMAC3 void SOAP_FMAC4 | soap_serialize___ns3__ExportAmounts (struct soap *soap, const struct __ns3__ExportAmounts *a) |
| SOAP_FMAC3 int SOAP_FMAC4 | soap_put___ns3__ExportAmounts (struct soap *soap, const struct __ns3__ExportAmounts *a, const char *tag, const char *type) |
| SOAP_FMAC3 int SOAP_FMAC4 | soap_out___ns3__ExportAmounts (struct soap *soap, const char *tag, int id, const struct __ns3__ExportAmounts *a, const char *type) |
| SOAP_FMAC3 struct __ns3__ExportAmounts *SOAP_FMAC4 | soap_get___ns3__ExportAmounts (struct soap *soap, struct __ns3__ExportAmounts *p, const char *tag, const char *type) |
| SOAP_FMAC3 struct __ns3__ExportAmounts *SOAP_FMAC4 | soap_in___ns3__ExportAmounts (struct soap *soap, const char *tag, struct __ns3__ExportAmounts *a, const char *type) |
| SOAP_FMAC5 struct __ns3__ExportAmounts *SOAP_FMAC6 | soap_new___ns3__ExportAmounts (struct soap *soap, int n) |
| SOAP_FMAC5 void SOAP_FMAC6 | soap_delete___ns3__ExportAmounts (struct soap *soap, struct __ns3__ExportAmounts *p) |
| SOAP_FMAC3 struct __ns3__ExportAmounts *SOAP_FMAC4 | soap_instantiate___ns3__ExportAmounts (struct soap *soap, int n, const char *type, const char *arrayType, size_t *size) |
| SOAP_FMAC3 void SOAP_FMAC4 | soap_copy___ns3__ExportAmounts (struct soap *soap, int st, int tt, void *p, size_t len, const void *q, size_t n) |
| SOAP_FMAC3 void SOAP_FMAC4 | soap_default___ns3__FullExportEx (struct soap *soap, struct __ns3__FullExportEx *a) |
| SOAP_FMAC3 void SOAP_FMAC4 | soap_serialize___ns3__FullExportEx (struct soap *soap, const struct __ns3__FullExportEx *a) |
| SOAP_FMAC3 int SOAP_FMAC4 | soap_put___ns3__FullExportEx (struct soap *soap, const struct __ns3__FullExportEx *a, const char *tag, const char *type) |
| SOAP_FMAC3 int SOAP_FMAC4 | soap_out___ns3__FullExportEx (struct soap *soap, const char *tag, int id, const struct __ns3__FullExportEx *a, const char *type) |
| SOAP_FMAC3 struct __ns3__FullExportEx *SOAP_FMAC4 | soap_get___ns3__FullExportEx (struct soap *soap, struct __ns3__FullExportEx *p, const char *tag, const char *type) |
| SOAP_FMAC3 struct __ns3__FullExportEx *SOAP_FMAC4 | soap_in___ns3__FullExportEx (struct soap *soap, const char *tag, struct __ns3__FullExportEx *a, const char *type) |
| SOAP_FMAC5 struct __ns3__FullExportEx *SOAP_FMAC6 | soap_new___ns3__FullExportEx (struct soap *soap, int n) |
| SOAP_FMAC5 void SOAP_FMAC6 | soap_delete___ns3__FullExportEx (struct soap *soap, struct __ns3__FullExportEx *p) |
| SOAP_FMAC3 struct __ns3__FullExportEx *SOAP_FMAC4 | soap_instantiate___ns3__FullExportEx (struct soap *soap, int n, const char *type, const char *arrayType, size_t *size) |
| SOAP_FMAC3 void SOAP_FMAC4 | soap_copy___ns3__FullExportEx (struct soap *soap, int st, int tt, void *p, size_t len, const void *q, size_t n) |
| SOAP_FMAC3 void SOAP_FMAC4 | soap_default___ns3__WriteExportRequest (struct soap *soap, struct __ns3__WriteExportRequest *a) |
| SOAP_FMAC3 void SOAP_FMAC4 | soap_serialize___ns3__WriteExportRequest (struct soap *soap, const struct __ns3__WriteExportRequest *a) |
| SOAP_FMAC3 int SOAP_FMAC4 | soap_put___ns3__WriteExportRequest (struct soap *soap, const struct __ns3__WriteExportRequest *a, const char *tag, const char *type) |
| SOAP_FMAC3 int SOAP_FMAC4 | soap_out___ns3__WriteExportRequest (struct soap *soap, const char *tag, int id, const struct __ns3__WriteExportRequest *a, const char *type) |
| SOAP_FMAC3 struct __ns3__WriteExportRequest *SOAP_FMAC4 | soap_get___ns3__WriteExportRequest (struct soap *soap, struct __ns3__WriteExportRequest *p, const char *tag, const char *type) |
| SOAP_FMAC3 struct __ns3__WriteExportRequest *SOAP_FMAC4 | soap_in___ns3__WriteExportRequest (struct soap *soap, const char *tag, struct __ns3__WriteExportRequest *a, const char *type) |
| SOAP_FMAC5 struct __ns3__WriteExportRequest *SOAP_FMAC6 | soap_new___ns3__WriteExportRequest (struct soap *soap, int n) |
| SOAP_FMAC5 void SOAP_FMAC6 | soap_delete___ns3__WriteExportRequest (struct soap *soap, struct __ns3__WriteExportRequest *p) |
| SOAP_FMAC3 struct __ns3__WriteExportRequest *SOAP_FMAC4 | soap_instantiate___ns3__WriteExportRequest (struct soap *soap, int n, const char *type, const char *arrayType, size_t *size) |
| SOAP_FMAC3 void SOAP_FMAC4 | soap_copy___ns3__WriteExportRequest (struct soap *soap, int st, int tt, void *p, size_t len, const void *q, size_t n) |
| SOAP_FMAC3 void SOAP_FMAC4 | soap_default___ns3__FullComunication (struct soap *soap, struct __ns3__FullComunication *a) |
| SOAP_FMAC3 void SOAP_FMAC4 | soap_serialize___ns3__FullComunication (struct soap *soap, const struct __ns3__FullComunication *a) |
| SOAP_FMAC3 int SOAP_FMAC4 | soap_put___ns3__FullComunication (struct soap *soap, const struct __ns3__FullComunication *a, const char *tag, const char *type) |
| SOAP_FMAC3 int SOAP_FMAC4 | soap_out___ns3__FullComunication (struct soap *soap, const char *tag, int id, const struct __ns3__FullComunication *a, const char *type) |
| SOAP_FMAC3 struct __ns3__FullComunication *SOAP_FMAC4 | soap_get___ns3__FullComunication (struct soap *soap, struct __ns3__FullComunication *p, const char *tag, const char *type) |
| SOAP_FMAC3 struct __ns3__FullComunication *SOAP_FMAC4 | soap_in___ns3__FullComunication (struct soap *soap, const char *tag, struct __ns3__FullComunication *a, const char *type) |
| SOAP_FMAC5 struct __ns3__FullComunication *SOAP_FMAC6 | soap_new___ns3__FullComunication (struct soap *soap, int n) |
| SOAP_FMAC5 void SOAP_FMAC6 | soap_delete___ns3__FullComunication (struct soap *soap, struct __ns3__FullComunication *p) |
| SOAP_FMAC3 struct __ns3__FullComunication *SOAP_FMAC4 | soap_instantiate___ns3__FullComunication (struct soap *soap, int n, const char *type, const char *arrayType, size_t *size) |
| SOAP_FMAC3 void SOAP_FMAC4 | soap_copy___ns3__FullComunication (struct soap *soap, int st, int tt, void *p, size_t len, const void *q, size_t n) |
| SOAP_FMAC3 void SOAP_FMAC4 | soap_default___ns3__FullUpdateEx2 (struct soap *soap, struct __ns3__FullUpdateEx2 *a) |
| SOAP_FMAC3 void SOAP_FMAC4 | soap_serialize___ns3__FullUpdateEx2 (struct soap *soap, const struct __ns3__FullUpdateEx2 *a) |
| SOAP_FMAC3 int SOAP_FMAC4 | soap_put___ns3__FullUpdateEx2 (struct soap *soap, const struct __ns3__FullUpdateEx2 *a, const char *tag, const char *type) |
| SOAP_FMAC3 int SOAP_FMAC4 | soap_out___ns3__FullUpdateEx2 (struct soap *soap, const char *tag, int id, const struct __ns3__FullUpdateEx2 *a, const char *type) |
| SOAP_FMAC3 struct __ns3__FullUpdateEx2 *SOAP_FMAC4 | soap_get___ns3__FullUpdateEx2 (struct soap *soap, struct __ns3__FullUpdateEx2 *p, const char *tag, const char *type) |
| SOAP_FMAC3 struct __ns3__FullUpdateEx2 *SOAP_FMAC4 | soap_in___ns3__FullUpdateEx2 (struct soap *soap, const char *tag, struct __ns3__FullUpdateEx2 *a, const char *type) |
| SOAP_FMAC5 struct __ns3__FullUpdateEx2 *SOAP_FMAC6 | soap_new___ns3__FullUpdateEx2 (struct soap *soap, int n) |
| SOAP_FMAC5 void SOAP_FMAC6 | soap_delete___ns3__FullUpdateEx2 (struct soap *soap, struct __ns3__FullUpdateEx2 *p) |
| SOAP_FMAC3 struct __ns3__FullUpdateEx2 *SOAP_FMAC4 | soap_instantiate___ns3__FullUpdateEx2 (struct soap *soap, int n, const char *type, const char *arrayType, size_t *size) |
| SOAP_FMAC3 void SOAP_FMAC4 | soap_copy___ns3__FullUpdateEx2 (struct soap *soap, int st, int tt, void *p, size_t len, const void *q, size_t n) |
| SOAP_FMAC3 void SOAP_FMAC4 | soap_default___ns3__FullUpdateEx (struct soap *soap, struct __ns3__FullUpdateEx *a) |
| SOAP_FMAC3 void SOAP_FMAC4 | soap_serialize___ns3__FullUpdateEx (struct soap *soap, const struct __ns3__FullUpdateEx *a) |
| SOAP_FMAC3 int SOAP_FMAC4 | soap_put___ns3__FullUpdateEx (struct soap *soap, const struct __ns3__FullUpdateEx *a, const char *tag, const char *type) |
| SOAP_FMAC3 int SOAP_FMAC4 | soap_out___ns3__FullUpdateEx (struct soap *soap, const char *tag, int id, const struct __ns3__FullUpdateEx *a, const char *type) |
| SOAP_FMAC3 struct __ns3__FullUpdateEx *SOAP_FMAC4 | soap_get___ns3__FullUpdateEx (struct soap *soap, struct __ns3__FullUpdateEx *p, const char *tag, const char *type) |
| SOAP_FMAC3 struct __ns3__FullUpdateEx *SOAP_FMAC4 | soap_in___ns3__FullUpdateEx (struct soap *soap, const char *tag, struct __ns3__FullUpdateEx *a, const char *type) |
| SOAP_FMAC5 struct __ns3__FullUpdateEx *SOAP_FMAC6 | soap_new___ns3__FullUpdateEx (struct soap *soap, int n) |
| SOAP_FMAC5 void SOAP_FMAC6 | soap_delete___ns3__FullUpdateEx (struct soap *soap, struct __ns3__FullUpdateEx *p) |
| SOAP_FMAC3 struct __ns3__FullUpdateEx *SOAP_FMAC4 | soap_instantiate___ns3__FullUpdateEx (struct soap *soap, int n, const char *type, const char *arrayType, size_t *size) |
| SOAP_FMAC3 void SOAP_FMAC4 | soap_copy___ns3__FullUpdateEx (struct soap *soap, int st, int tt, void *p, size_t len, const void *q, size_t n) |
| SOAP_FMAC3 void SOAP_FMAC4 | soap_default___ns3__FullUpdate (struct soap *soap, struct __ns3__FullUpdate *a) |
| SOAP_FMAC3 void SOAP_FMAC4 | soap_serialize___ns3__FullUpdate (struct soap *soap, const struct __ns3__FullUpdate *a) |
| SOAP_FMAC3 int SOAP_FMAC4 | soap_put___ns3__FullUpdate (struct soap *soap, const struct __ns3__FullUpdate *a, const char *tag, const char *type) |
| SOAP_FMAC3 int SOAP_FMAC4 | soap_out___ns3__FullUpdate (struct soap *soap, const char *tag, int id, const struct __ns3__FullUpdate *a, const char *type) |
| SOAP_FMAC3 struct __ns3__FullUpdate *SOAP_FMAC4 | soap_get___ns3__FullUpdate (struct soap *soap, struct __ns3__FullUpdate *p, const char *tag, const char *type) |
| SOAP_FMAC3 struct __ns3__FullUpdate *SOAP_FMAC4 | soap_in___ns3__FullUpdate (struct soap *soap, const char *tag, struct __ns3__FullUpdate *a, const char *type) |
| SOAP_FMAC5 struct __ns3__FullUpdate *SOAP_FMAC6 | soap_new___ns3__FullUpdate (struct soap *soap, int n) |
| SOAP_FMAC5 void SOAP_FMAC6 | soap_delete___ns3__FullUpdate (struct soap *soap, struct __ns3__FullUpdate *p) |
| SOAP_FMAC3 struct __ns3__FullUpdate *SOAP_FMAC4 | soap_instantiate___ns3__FullUpdate (struct soap *soap, int n, const char *type, const char *arrayType, size_t *size) |
| SOAP_FMAC3 void SOAP_FMAC4 | soap_copy___ns3__FullUpdate (struct soap *soap, int st, int tt, void *p, size_t len, const void *q, size_t n) |
| SOAP_FMAC3 void SOAP_FMAC4 | soap_default___ns3__FullExport (struct soap *soap, struct __ns3__FullExport *a) |
| SOAP_FMAC3 void SOAP_FMAC4 | soap_serialize___ns3__FullExport (struct soap *soap, const struct __ns3__FullExport *a) |
| SOAP_FMAC3 int SOAP_FMAC4 | soap_put___ns3__FullExport (struct soap *soap, const struct __ns3__FullExport *a, const char *tag, const char *type) |
| SOAP_FMAC3 int SOAP_FMAC4 | soap_out___ns3__FullExport (struct soap *soap, const char *tag, int id, const struct __ns3__FullExport *a, const char *type) |
| SOAP_FMAC3 struct __ns3__FullExport *SOAP_FMAC4 | soap_get___ns3__FullExport (struct soap *soap, struct __ns3__FullExport *p, const char *tag, const char *type) |
| SOAP_FMAC3 struct __ns3__FullExport *SOAP_FMAC4 | soap_in___ns3__FullExport (struct soap *soap, const char *tag, struct __ns3__FullExport *a, const char *type) |
| SOAP_FMAC5 struct __ns3__FullExport *SOAP_FMAC6 | soap_new___ns3__FullExport (struct soap *soap, int n) |
| SOAP_FMAC5 void SOAP_FMAC6 | soap_delete___ns3__FullExport (struct soap *soap, struct __ns3__FullExport *p) |
| SOAP_FMAC3 struct __ns3__FullExport *SOAP_FMAC4 | soap_instantiate___ns3__FullExport (struct soap *soap, int n, const char *type, const char *arrayType, size_t *size) |
| SOAP_FMAC3 void SOAP_FMAC4 | soap_copy___ns3__FullExport (struct soap *soap, int st, int tt, void *p, size_t len, const void *q, size_t n) |
| SOAP_FMAC3 void SOAP_FMAC4 | soap_default___ns3__ExportBusStopsXML (struct soap *soap, struct __ns3__ExportBusStopsXML *a) |
| SOAP_FMAC3 void SOAP_FMAC4 | soap_serialize___ns3__ExportBusStopsXML (struct soap *soap, const struct __ns3__ExportBusStopsXML *a) |
| SOAP_FMAC3 int SOAP_FMAC4 | soap_put___ns3__ExportBusStopsXML (struct soap *soap, const struct __ns3__ExportBusStopsXML *a, const char *tag, const char *type) |
| SOAP_FMAC3 int SOAP_FMAC4 | soap_out___ns3__ExportBusStopsXML (struct soap *soap, const char *tag, int id, const struct __ns3__ExportBusStopsXML *a, const char *type) |
| SOAP_FMAC3 struct __ns3__ExportBusStopsXML *SOAP_FMAC4 | soap_get___ns3__ExportBusStopsXML (struct soap *soap, struct __ns3__ExportBusStopsXML *p, const char *tag, const char *type) |
| SOAP_FMAC3 struct __ns3__ExportBusStopsXML *SOAP_FMAC4 | soap_in___ns3__ExportBusStopsXML (struct soap *soap, const char *tag, struct __ns3__ExportBusStopsXML *a, const char *type) |
| SOAP_FMAC5 struct __ns3__ExportBusStopsXML *SOAP_FMAC6 | soap_new___ns3__ExportBusStopsXML (struct soap *soap, int n) |
| SOAP_FMAC5 void SOAP_FMAC6 | soap_delete___ns3__ExportBusStopsXML (struct soap *soap, struct __ns3__ExportBusStopsXML *p) |
| SOAP_FMAC3 struct __ns3__ExportBusStopsXML *SOAP_FMAC4 | soap_instantiate___ns3__ExportBusStopsXML (struct soap *soap, int n, const char *type, const char *arrayType, size_t *size) |
| SOAP_FMAC3 void SOAP_FMAC4 | soap_copy___ns3__ExportBusStopsXML (struct soap *soap, int st, int tt, void *p, size_t len, const void *q, size_t n) |
| SOAP_FMAC3 void SOAP_FMAC4 | soap_default___ns2__WriteExportRequestEx (struct soap *soap, struct __ns2__WriteExportRequestEx *a) |
| SOAP_FMAC3 void SOAP_FMAC4 | soap_serialize___ns2__WriteExportRequestEx (struct soap *soap, const struct __ns2__WriteExportRequestEx *a) |
| SOAP_FMAC3 int SOAP_FMAC4 | soap_put___ns2__WriteExportRequestEx (struct soap *soap, const struct __ns2__WriteExportRequestEx *a, const char *tag, const char *type) |
| SOAP_FMAC3 int SOAP_FMAC4 | soap_out___ns2__WriteExportRequestEx (struct soap *soap, const char *tag, int id, const struct __ns2__WriteExportRequestEx *a, const char *type) |
| SOAP_FMAC3 struct __ns2__WriteExportRequestEx *SOAP_FMAC4 | soap_get___ns2__WriteExportRequestEx (struct soap *soap, struct __ns2__WriteExportRequestEx *p, const char *tag, const char *type) |
| SOAP_FMAC3 struct __ns2__WriteExportRequestEx *SOAP_FMAC4 | soap_in___ns2__WriteExportRequestEx (struct soap *soap, const char *tag, struct __ns2__WriteExportRequestEx *a, const char *type) |
| SOAP_FMAC5 struct __ns2__WriteExportRequestEx *SOAP_FMAC6 | soap_new___ns2__WriteExportRequestEx (struct soap *soap, int n) |
| SOAP_FMAC5 void SOAP_FMAC6 | soap_delete___ns2__WriteExportRequestEx (struct soap *soap, struct __ns2__WriteExportRequestEx *p) |
| SOAP_FMAC3 struct __ns2__WriteExportRequestEx *SOAP_FMAC4 | soap_instantiate___ns2__WriteExportRequestEx (struct soap *soap, int n, const char *type, const char *arrayType, size_t *size) |
| SOAP_FMAC3 void SOAP_FMAC4 | soap_copy___ns2__WriteExportRequestEx (struct soap *soap, int st, int tt, void *p, size_t len, const void *q, size_t n) |
| SOAP_FMAC3 void SOAP_FMAC4 | soap_default___ns2__FullExportEx3 (struct soap *soap, struct __ns2__FullExportEx3 *a) |
| SOAP_FMAC3 void SOAP_FMAC4 | soap_serialize___ns2__FullExportEx3 (struct soap *soap, const struct __ns2__FullExportEx3 *a) |
| SOAP_FMAC3 int SOAP_FMAC4 | soap_put___ns2__FullExportEx3 (struct soap *soap, const struct __ns2__FullExportEx3 *a, const char *tag, const char *type) |
| SOAP_FMAC3 int SOAP_FMAC4 | soap_out___ns2__FullExportEx3 (struct soap *soap, const char *tag, int id, const struct __ns2__FullExportEx3 *a, const char *type) |
| SOAP_FMAC3 struct __ns2__FullExportEx3 *SOAP_FMAC4 | soap_get___ns2__FullExportEx3 (struct soap *soap, struct __ns2__FullExportEx3 *p, const char *tag, const char *type) |
| SOAP_FMAC3 struct __ns2__FullExportEx3 *SOAP_FMAC4 | soap_in___ns2__FullExportEx3 (struct soap *soap, const char *tag, struct __ns2__FullExportEx3 *a, const char *type) |
| SOAP_FMAC5 struct __ns2__FullExportEx3 *SOAP_FMAC6 | soap_new___ns2__FullExportEx3 (struct soap *soap, int n) |
| SOAP_FMAC5 void SOAP_FMAC6 | soap_delete___ns2__FullExportEx3 (struct soap *soap, struct __ns2__FullExportEx3 *p) |
| SOAP_FMAC3 struct __ns2__FullExportEx3 *SOAP_FMAC4 | soap_instantiate___ns2__FullExportEx3 (struct soap *soap, int n, const char *type, const char *arrayType, size_t *size) |
| SOAP_FMAC3 void SOAP_FMAC4 | soap_copy___ns2__FullExportEx3 (struct soap *soap, int st, int tt, void *p, size_t len, const void *q, size_t n) |
| SOAP_FMAC3 void SOAP_FMAC4 | soap_default___ns2__FullExportEx2 (struct soap *soap, struct __ns2__FullExportEx2 *a) |
| SOAP_FMAC3 void SOAP_FMAC4 | soap_serialize___ns2__FullExportEx2 (struct soap *soap, const struct __ns2__FullExportEx2 *a) |
| SOAP_FMAC3 int SOAP_FMAC4 | soap_put___ns2__FullExportEx2 (struct soap *soap, const struct __ns2__FullExportEx2 *a, const char *tag, const char *type) |
| SOAP_FMAC3 int SOAP_FMAC4 | soap_out___ns2__FullExportEx2 (struct soap *soap, const char *tag, int id, const struct __ns2__FullExportEx2 *a, const char *type) |
| SOAP_FMAC3 struct __ns2__FullExportEx2 *SOAP_FMAC4 | soap_get___ns2__FullExportEx2 (struct soap *soap, struct __ns2__FullExportEx2 *p, const char *tag, const char *type) |
| SOAP_FMAC3 struct __ns2__FullExportEx2 *SOAP_FMAC4 | soap_in___ns2__FullExportEx2 (struct soap *soap, const char *tag, struct __ns2__FullExportEx2 *a, const char *type) |
| SOAP_FMAC5 struct __ns2__FullExportEx2 *SOAP_FMAC6 | soap_new___ns2__FullExportEx2 (struct soap *soap, int n) |
| SOAP_FMAC5 void SOAP_FMAC6 | soap_delete___ns2__FullExportEx2 (struct soap *soap, struct __ns2__FullExportEx2 *p) |
| SOAP_FMAC3 struct __ns2__FullExportEx2 *SOAP_FMAC4 | soap_instantiate___ns2__FullExportEx2 (struct soap *soap, int n, const char *type, const char *arrayType, size_t *size) |
| SOAP_FMAC3 void SOAP_FMAC4 | soap_copy___ns2__FullExportEx2 (struct soap *soap, int st, int tt, void *p, size_t len, const void *q, size_t n) |
| SOAP_FMAC3 void SOAP_FMAC4 | soap_default___ns2__ExportAmounts (struct soap *soap, struct __ns2__ExportAmounts *a) |
| SOAP_FMAC3 void SOAP_FMAC4 | soap_serialize___ns2__ExportAmounts (struct soap *soap, const struct __ns2__ExportAmounts *a) |
| SOAP_FMAC3 int SOAP_FMAC4 | soap_put___ns2__ExportAmounts (struct soap *soap, const struct __ns2__ExportAmounts *a, const char *tag, const char *type) |
| SOAP_FMAC3 int SOAP_FMAC4 | soap_out___ns2__ExportAmounts (struct soap *soap, const char *tag, int id, const struct __ns2__ExportAmounts *a, const char *type) |
| SOAP_FMAC3 struct __ns2__ExportAmounts *SOAP_FMAC4 | soap_get___ns2__ExportAmounts (struct soap *soap, struct __ns2__ExportAmounts *p, const char *tag, const char *type) |
| SOAP_FMAC3 struct __ns2__ExportAmounts *SOAP_FMAC4 | soap_in___ns2__ExportAmounts (struct soap *soap, const char *tag, struct __ns2__ExportAmounts *a, const char *type) |
| SOAP_FMAC5 struct __ns2__ExportAmounts *SOAP_FMAC6 | soap_new___ns2__ExportAmounts (struct soap *soap, int n) |
| SOAP_FMAC5 void SOAP_FMAC6 | soap_delete___ns2__ExportAmounts (struct soap *soap, struct __ns2__ExportAmounts *p) |
| SOAP_FMAC3 struct __ns2__ExportAmounts *SOAP_FMAC4 | soap_instantiate___ns2__ExportAmounts (struct soap *soap, int n, const char *type, const char *arrayType, size_t *size) |
| SOAP_FMAC3 void SOAP_FMAC4 | soap_copy___ns2__ExportAmounts (struct soap *soap, int st, int tt, void *p, size_t len, const void *q, size_t n) |
| SOAP_FMAC3 void SOAP_FMAC4 | soap_default___ns2__FullExportEx (struct soap *soap, struct __ns2__FullExportEx *a) |
| SOAP_FMAC3 void SOAP_FMAC4 | soap_serialize___ns2__FullExportEx (struct soap *soap, const struct __ns2__FullExportEx *a) |
| SOAP_FMAC3 int SOAP_FMAC4 | soap_put___ns2__FullExportEx (struct soap *soap, const struct __ns2__FullExportEx *a, const char *tag, const char *type) |
| SOAP_FMAC3 int SOAP_FMAC4 | soap_out___ns2__FullExportEx (struct soap *soap, const char *tag, int id, const struct __ns2__FullExportEx *a, const char *type) |
| SOAP_FMAC3 struct __ns2__FullExportEx *SOAP_FMAC4 | soap_get___ns2__FullExportEx (struct soap *soap, struct __ns2__FullExportEx *p, const char *tag, const char *type) |
| SOAP_FMAC3 struct __ns2__FullExportEx *SOAP_FMAC4 | soap_in___ns2__FullExportEx (struct soap *soap, const char *tag, struct __ns2__FullExportEx *a, const char *type) |
| SOAP_FMAC5 struct __ns2__FullExportEx *SOAP_FMAC6 | soap_new___ns2__FullExportEx (struct soap *soap, int n) |
| SOAP_FMAC5 void SOAP_FMAC6 | soap_delete___ns2__FullExportEx (struct soap *soap, struct __ns2__FullExportEx *p) |
| SOAP_FMAC3 struct __ns2__FullExportEx *SOAP_FMAC4 | soap_instantiate___ns2__FullExportEx (struct soap *soap, int n, const char *type, const char *arrayType, size_t *size) |
| SOAP_FMAC3 void SOAP_FMAC4 | soap_copy___ns2__FullExportEx (struct soap *soap, int st, int tt, void *p, size_t len, const void *q, size_t n) |
| SOAP_FMAC3 void SOAP_FMAC4 | soap_default___ns2__WriteExportRequest (struct soap *soap, struct __ns2__WriteExportRequest *a) |
| SOAP_FMAC3 void SOAP_FMAC4 | soap_serialize___ns2__WriteExportRequest (struct soap *soap, const struct __ns2__WriteExportRequest *a) |
| SOAP_FMAC3 int SOAP_FMAC4 | soap_put___ns2__WriteExportRequest (struct soap *soap, const struct __ns2__WriteExportRequest *a, const char *tag, const char *type) |
| SOAP_FMAC3 int SOAP_FMAC4 | soap_out___ns2__WriteExportRequest (struct soap *soap, const char *tag, int id, const struct __ns2__WriteExportRequest *a, const char *type) |
| SOAP_FMAC3 struct __ns2__WriteExportRequest *SOAP_FMAC4 | soap_get___ns2__WriteExportRequest (struct soap *soap, struct __ns2__WriteExportRequest *p, const char *tag, const char *type) |
| SOAP_FMAC3 struct __ns2__WriteExportRequest *SOAP_FMAC4 | soap_in___ns2__WriteExportRequest (struct soap *soap, const char *tag, struct __ns2__WriteExportRequest *a, const char *type) |
| SOAP_FMAC5 struct __ns2__WriteExportRequest *SOAP_FMAC6 | soap_new___ns2__WriteExportRequest (struct soap *soap, int n) |
| SOAP_FMAC5 void SOAP_FMAC6 | soap_delete___ns2__WriteExportRequest (struct soap *soap, struct __ns2__WriteExportRequest *p) |
| SOAP_FMAC3 struct __ns2__WriteExportRequest *SOAP_FMAC4 | soap_instantiate___ns2__WriteExportRequest (struct soap *soap, int n, const char *type, const char *arrayType, size_t *size) |
| SOAP_FMAC3 void SOAP_FMAC4 | soap_copy___ns2__WriteExportRequest (struct soap *soap, int st, int tt, void *p, size_t len, const void *q, size_t n) |
| SOAP_FMAC3 void SOAP_FMAC4 | soap_default___ns2__FullComunication (struct soap *soap, struct __ns2__FullComunication *a) |
| SOAP_FMAC3 void SOAP_FMAC4 | soap_serialize___ns2__FullComunication (struct soap *soap, const struct __ns2__FullComunication *a) |
| SOAP_FMAC3 int SOAP_FMAC4 | soap_put___ns2__FullComunication (struct soap *soap, const struct __ns2__FullComunication *a, const char *tag, const char *type) |
| SOAP_FMAC3 int SOAP_FMAC4 | soap_out___ns2__FullComunication (struct soap *soap, const char *tag, int id, const struct __ns2__FullComunication *a, const char *type) |
| SOAP_FMAC3 struct __ns2__FullComunication *SOAP_FMAC4 | soap_get___ns2__FullComunication (struct soap *soap, struct __ns2__FullComunication *p, const char *tag, const char *type) |
| SOAP_FMAC3 struct __ns2__FullComunication *SOAP_FMAC4 | soap_in___ns2__FullComunication (struct soap *soap, const char *tag, struct __ns2__FullComunication *a, const char *type) |
| SOAP_FMAC5 struct __ns2__FullComunication *SOAP_FMAC6 | soap_new___ns2__FullComunication (struct soap *soap, int n) |
| SOAP_FMAC5 void SOAP_FMAC6 | soap_delete___ns2__FullComunication (struct soap *soap, struct __ns2__FullComunication *p) |
| SOAP_FMAC3 struct __ns2__FullComunication *SOAP_FMAC4 | soap_instantiate___ns2__FullComunication (struct soap *soap, int n, const char *type, const char *arrayType, size_t *size) |
| SOAP_FMAC3 void SOAP_FMAC4 | soap_copy___ns2__FullComunication (struct soap *soap, int st, int tt, void *p, size_t len, const void *q, size_t n) |
| SOAP_FMAC3 void SOAP_FMAC4 | soap_default___ns2__FullUpdateEx2 (struct soap *soap, struct __ns2__FullUpdateEx2 *a) |
| SOAP_FMAC3 void SOAP_FMAC4 | soap_serialize___ns2__FullUpdateEx2 (struct soap *soap, const struct __ns2__FullUpdateEx2 *a) |
| SOAP_FMAC3 int SOAP_FMAC4 | soap_put___ns2__FullUpdateEx2 (struct soap *soap, const struct __ns2__FullUpdateEx2 *a, const char *tag, const char *type) |
| SOAP_FMAC3 int SOAP_FMAC4 | soap_out___ns2__FullUpdateEx2 (struct soap *soap, const char *tag, int id, const struct __ns2__FullUpdateEx2 *a, const char *type) |
| SOAP_FMAC3 struct __ns2__FullUpdateEx2 *SOAP_FMAC4 | soap_get___ns2__FullUpdateEx2 (struct soap *soap, struct __ns2__FullUpdateEx2 *p, const char *tag, const char *type) |
| SOAP_FMAC3 struct __ns2__FullUpdateEx2 *SOAP_FMAC4 | soap_in___ns2__FullUpdateEx2 (struct soap *soap, const char *tag, struct __ns2__FullUpdateEx2 *a, const char *type) |
| SOAP_FMAC5 struct __ns2__FullUpdateEx2 *SOAP_FMAC6 | soap_new___ns2__FullUpdateEx2 (struct soap *soap, int n) |
| SOAP_FMAC5 void SOAP_FMAC6 | soap_delete___ns2__FullUpdateEx2 (struct soap *soap, struct __ns2__FullUpdateEx2 *p) |
| SOAP_FMAC3 struct __ns2__FullUpdateEx2 *SOAP_FMAC4 | soap_instantiate___ns2__FullUpdateEx2 (struct soap *soap, int n, const char *type, const char *arrayType, size_t *size) |
| SOAP_FMAC3 void SOAP_FMAC4 | soap_copy___ns2__FullUpdateEx2 (struct soap *soap, int st, int tt, void *p, size_t len, const void *q, size_t n) |
| SOAP_FMAC3 void SOAP_FMAC4 | soap_default___ns2__FullUpdateEx (struct soap *soap, struct __ns2__FullUpdateEx *a) |
| SOAP_FMAC3 void SOAP_FMAC4 | soap_serialize___ns2__FullUpdateEx (struct soap *soap, const struct __ns2__FullUpdateEx *a) |
| SOAP_FMAC3 int SOAP_FMAC4 | soap_put___ns2__FullUpdateEx (struct soap *soap, const struct __ns2__FullUpdateEx *a, const char *tag, const char *type) |
| SOAP_FMAC3 int SOAP_FMAC4 | soap_out___ns2__FullUpdateEx (struct soap *soap, const char *tag, int id, const struct __ns2__FullUpdateEx *a, const char *type) |
| SOAP_FMAC3 struct __ns2__FullUpdateEx *SOAP_FMAC4 | soap_get___ns2__FullUpdateEx (struct soap *soap, struct __ns2__FullUpdateEx *p, const char *tag, const char *type) |
| SOAP_FMAC3 struct __ns2__FullUpdateEx *SOAP_FMAC4 | soap_in___ns2__FullUpdateEx (struct soap *soap, const char *tag, struct __ns2__FullUpdateEx *a, const char *type) |
| SOAP_FMAC5 struct __ns2__FullUpdateEx *SOAP_FMAC6 | soap_new___ns2__FullUpdateEx (struct soap *soap, int n) |
| SOAP_FMAC5 void SOAP_FMAC6 | soap_delete___ns2__FullUpdateEx (struct soap *soap, struct __ns2__FullUpdateEx *p) |
| SOAP_FMAC3 struct __ns2__FullUpdateEx *SOAP_FMAC4 | soap_instantiate___ns2__FullUpdateEx (struct soap *soap, int n, const char *type, const char *arrayType, size_t *size) |
| SOAP_FMAC3 void SOAP_FMAC4 | soap_copy___ns2__FullUpdateEx (struct soap *soap, int st, int tt, void *p, size_t len, const void *q, size_t n) |
| SOAP_FMAC3 void SOAP_FMAC4 | soap_default___ns2__FullUpdate (struct soap *soap, struct __ns2__FullUpdate *a) |
| SOAP_FMAC3 void SOAP_FMAC4 | soap_serialize___ns2__FullUpdate (struct soap *soap, const struct __ns2__FullUpdate *a) |
| SOAP_FMAC3 int SOAP_FMAC4 | soap_put___ns2__FullUpdate (struct soap *soap, const struct __ns2__FullUpdate *a, const char *tag, const char *type) |
| SOAP_FMAC3 int SOAP_FMAC4 | soap_out___ns2__FullUpdate (struct soap *soap, const char *tag, int id, const struct __ns2__FullUpdate *a, const char *type) |
| SOAP_FMAC3 struct __ns2__FullUpdate *SOAP_FMAC4 | soap_get___ns2__FullUpdate (struct soap *soap, struct __ns2__FullUpdate *p, const char *tag, const char *type) |
| SOAP_FMAC3 struct __ns2__FullUpdate *SOAP_FMAC4 | soap_in___ns2__FullUpdate (struct soap *soap, const char *tag, struct __ns2__FullUpdate *a, const char *type) |
| SOAP_FMAC5 struct __ns2__FullUpdate *SOAP_FMAC6 | soap_new___ns2__FullUpdate (struct soap *soap, int n) |
| SOAP_FMAC5 void SOAP_FMAC6 | soap_delete___ns2__FullUpdate (struct soap *soap, struct __ns2__FullUpdate *p) |
| SOAP_FMAC3 struct __ns2__FullUpdate *SOAP_FMAC4 | soap_instantiate___ns2__FullUpdate (struct soap *soap, int n, const char *type, const char *arrayType, size_t *size) |
| SOAP_FMAC3 void SOAP_FMAC4 | soap_copy___ns2__FullUpdate (struct soap *soap, int st, int tt, void *p, size_t len, const void *q, size_t n) |
| SOAP_FMAC3 void SOAP_FMAC4 | soap_default___ns2__FullExport (struct soap *soap, struct __ns2__FullExport *a) |
| SOAP_FMAC3 void SOAP_FMAC4 | soap_serialize___ns2__FullExport (struct soap *soap, const struct __ns2__FullExport *a) |
| SOAP_FMAC3 int SOAP_FMAC4 | soap_put___ns2__FullExport (struct soap *soap, const struct __ns2__FullExport *a, const char *tag, const char *type) |
| SOAP_FMAC3 int SOAP_FMAC4 | soap_out___ns2__FullExport (struct soap *soap, const char *tag, int id, const struct __ns2__FullExport *a, const char *type) |
| SOAP_FMAC3 struct __ns2__FullExport *SOAP_FMAC4 | soap_get___ns2__FullExport (struct soap *soap, struct __ns2__FullExport *p, const char *tag, const char *type) |
| SOAP_FMAC3 struct __ns2__FullExport *SOAP_FMAC4 | soap_in___ns2__FullExport (struct soap *soap, const char *tag, struct __ns2__FullExport *a, const char *type) |
| SOAP_FMAC5 struct __ns2__FullExport *SOAP_FMAC6 | soap_new___ns2__FullExport (struct soap *soap, int n) |
| SOAP_FMAC5 void SOAP_FMAC6 | soap_delete___ns2__FullExport (struct soap *soap, struct __ns2__FullExport *p) |
| SOAP_FMAC3 struct __ns2__FullExport *SOAP_FMAC4 | soap_instantiate___ns2__FullExport (struct soap *soap, int n, const char *type, const char *arrayType, size_t *size) |
| SOAP_FMAC3 void SOAP_FMAC4 | soap_copy___ns2__FullExport (struct soap *soap, int st, int tt, void *p, size_t len, const void *q, size_t n) |
| SOAP_FMAC3 void SOAP_FMAC4 | soap_default___ns2__ExportBusStopsXML (struct soap *soap, struct __ns2__ExportBusStopsXML *a) |
| SOAP_FMAC3 void SOAP_FMAC4 | soap_serialize___ns2__ExportBusStopsXML (struct soap *soap, const struct __ns2__ExportBusStopsXML *a) |
| SOAP_FMAC3 int SOAP_FMAC4 | soap_put___ns2__ExportBusStopsXML (struct soap *soap, const struct __ns2__ExportBusStopsXML *a, const char *tag, const char *type) |
| SOAP_FMAC3 int SOAP_FMAC4 | soap_out___ns2__ExportBusStopsXML (struct soap *soap, const char *tag, int id, const struct __ns2__ExportBusStopsXML *a, const char *type) |
| SOAP_FMAC3 struct __ns2__ExportBusStopsXML *SOAP_FMAC4 | soap_get___ns2__ExportBusStopsXML (struct soap *soap, struct __ns2__ExportBusStopsXML *p, const char *tag, const char *type) |
| SOAP_FMAC3 struct __ns2__ExportBusStopsXML *SOAP_FMAC4 | soap_in___ns2__ExportBusStopsXML (struct soap *soap, const char *tag, struct __ns2__ExportBusStopsXML *a, const char *type) |
| SOAP_FMAC5 struct __ns2__ExportBusStopsXML *SOAP_FMAC6 | soap_new___ns2__ExportBusStopsXML (struct soap *soap, int n) |
| SOAP_FMAC5 void SOAP_FMAC6 | soap_delete___ns2__ExportBusStopsXML (struct soap *soap, struct __ns2__ExportBusStopsXML *p) |
| SOAP_FMAC3 struct __ns2__ExportBusStopsXML *SOAP_FMAC4 | soap_instantiate___ns2__ExportBusStopsXML (struct soap *soap, int n, const char *type, const char *arrayType, size_t *size) |
| SOAP_FMAC3 void SOAP_FMAC4 | soap_copy___ns2__ExportBusStopsXML (struct soap *soap, int st, int tt, void *p, size_t len, const void *q, size_t n) |
| SOAP_FMAC3 void SOAP_FMAC4 | soap_serialize_PointerTo_ns1__WriteExportRequestExResponse (struct soap *soap, _ns1__WriteExportRequestExResponse *const *a) |
| SOAP_FMAC3 int SOAP_FMAC4 | soap_put_PointerTo_ns1__WriteExportRequestExResponse (struct soap *soap, _ns1__WriteExportRequestExResponse *const *a, const char *tag, const char *type) |
| SOAP_FMAC3 int SOAP_FMAC4 | soap_out_PointerTo_ns1__WriteExportRequestExResponse (struct soap *soap, const char *tag, int id, _ns1__WriteExportRequestExResponse *const *a, const char *type) |
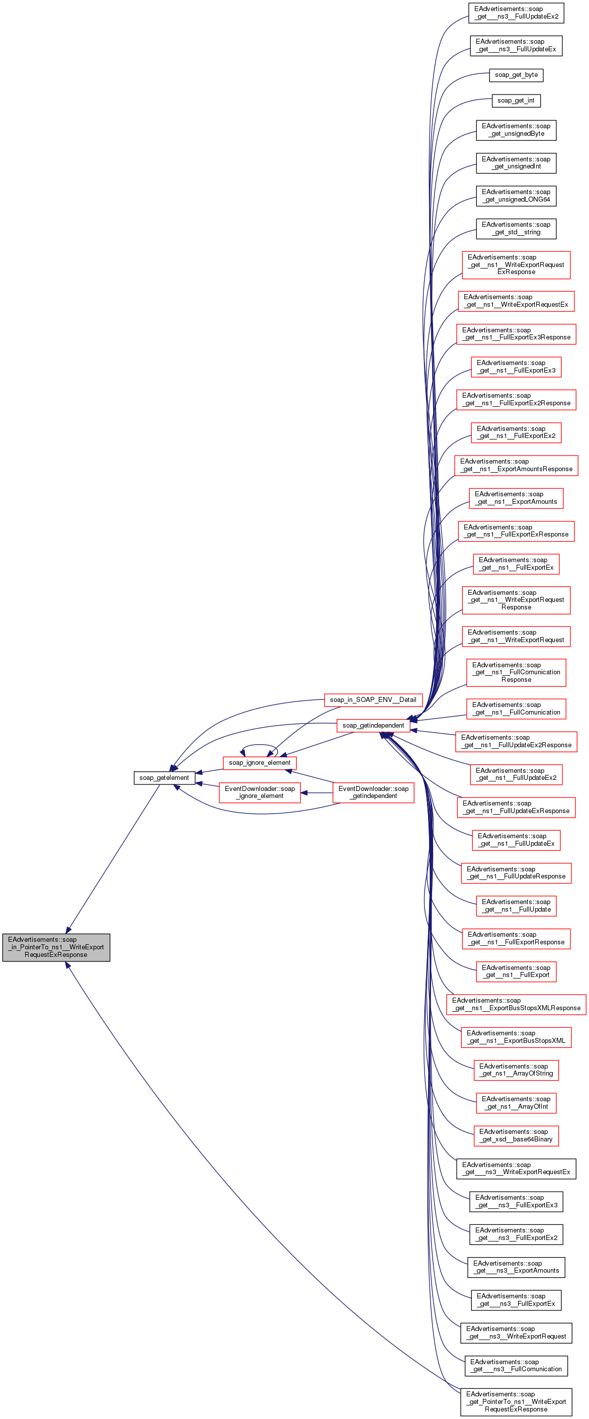
| SOAP_FMAC3 _ns1__WriteExportRequestExResponse **SOAP_FMAC4 | soap_get_PointerTo_ns1__WriteExportRequestExResponse (struct soap *soap, _ns1__WriteExportRequestExResponse **p, const char *tag, const char *type) |
| SOAP_FMAC3 _ns1__WriteExportRequestExResponse **SOAP_FMAC4 | soap_in_PointerTo_ns1__WriteExportRequestExResponse (struct soap *soap, const char *tag, _ns1__WriteExportRequestExResponse **a, const char *type) |
| SOAP_FMAC3 void SOAP_FMAC4 | soap_serialize_PointerTo_ns1__WriteExportRequestEx (struct soap *soap, _ns1__WriteExportRequestEx *const *a) |
| SOAP_FMAC3 int SOAP_FMAC4 | soap_put_PointerTo_ns1__WriteExportRequestEx (struct soap *soap, _ns1__WriteExportRequestEx *const *a, const char *tag, const char *type) |
| SOAP_FMAC3 int SOAP_FMAC4 | soap_out_PointerTo_ns1__WriteExportRequestEx (struct soap *soap, const char *tag, int id, _ns1__WriteExportRequestEx *const *a, const char *type) |
| SOAP_FMAC3 _ns1__WriteExportRequestEx **SOAP_FMAC4 | soap_get_PointerTo_ns1__WriteExportRequestEx (struct soap *soap, _ns1__WriteExportRequestEx **p, const char *tag, const char *type) |
| SOAP_FMAC3 _ns1__WriteExportRequestEx **SOAP_FMAC4 | soap_in_PointerTo_ns1__WriteExportRequestEx (struct soap *soap, const char *tag, _ns1__WriteExportRequestEx **a, const char *type) |
| SOAP_FMAC3 void SOAP_FMAC4 | soap_serialize_PointerTo_ns1__FullExportEx3Response (struct soap *soap, _ns1__FullExportEx3Response *const *a) |
| SOAP_FMAC3 int SOAP_FMAC4 | soap_put_PointerTo_ns1__FullExportEx3Response (struct soap *soap, _ns1__FullExportEx3Response *const *a, const char *tag, const char *type) |
| SOAP_FMAC3 int SOAP_FMAC4 | soap_out_PointerTo_ns1__FullExportEx3Response (struct soap *soap, const char *tag, int id, _ns1__FullExportEx3Response *const *a, const char *type) |
| SOAP_FMAC3 _ns1__FullExportEx3Response **SOAP_FMAC4 | soap_get_PointerTo_ns1__FullExportEx3Response (struct soap *soap, _ns1__FullExportEx3Response **p, const char *tag, const char *type) |
| SOAP_FMAC3 _ns1__FullExportEx3Response **SOAP_FMAC4 | soap_in_PointerTo_ns1__FullExportEx3Response (struct soap *soap, const char *tag, _ns1__FullExportEx3Response **a, const char *type) |
| SOAP_FMAC3 void SOAP_FMAC4 | soap_serialize_PointerTo_ns1__FullExportEx3 (struct soap *soap, _ns1__FullExportEx3 *const *a) |
| SOAP_FMAC3 int SOAP_FMAC4 | soap_put_PointerTo_ns1__FullExportEx3 (struct soap *soap, _ns1__FullExportEx3 *const *a, const char *tag, const char *type) |
| SOAP_FMAC3 int SOAP_FMAC4 | soap_out_PointerTo_ns1__FullExportEx3 (struct soap *soap, const char *tag, int id, _ns1__FullExportEx3 *const *a, const char *type) |
| SOAP_FMAC3 _ns1__FullExportEx3 **SOAP_FMAC4 | soap_get_PointerTo_ns1__FullExportEx3 (struct soap *soap, _ns1__FullExportEx3 **p, const char *tag, const char *type) |
| SOAP_FMAC3 _ns1__FullExportEx3 **SOAP_FMAC4 | soap_in_PointerTo_ns1__FullExportEx3 (struct soap *soap, const char *tag, _ns1__FullExportEx3 **a, const char *type) |
| SOAP_FMAC3 void SOAP_FMAC4 | soap_serialize_PointerTo_ns1__FullExportEx2Response (struct soap *soap, _ns1__FullExportEx2Response *const *a) |
| SOAP_FMAC3 int SOAP_FMAC4 | soap_put_PointerTo_ns1__FullExportEx2Response (struct soap *soap, _ns1__FullExportEx2Response *const *a, const char *tag, const char *type) |
| SOAP_FMAC3 int SOAP_FMAC4 | soap_out_PointerTo_ns1__FullExportEx2Response (struct soap *soap, const char *tag, int id, _ns1__FullExportEx2Response *const *a, const char *type) |
| SOAP_FMAC3 _ns1__FullExportEx2Response **SOAP_FMAC4 | soap_get_PointerTo_ns1__FullExportEx2Response (struct soap *soap, _ns1__FullExportEx2Response **p, const char *tag, const char *type) |
| SOAP_FMAC3 _ns1__FullExportEx2Response **SOAP_FMAC4 | soap_in_PointerTo_ns1__FullExportEx2Response (struct soap *soap, const char *tag, _ns1__FullExportEx2Response **a, const char *type) |
| SOAP_FMAC3 void SOAP_FMAC4 | soap_serialize_PointerTo_ns1__FullExportEx2 (struct soap *soap, _ns1__FullExportEx2 *const *a) |
| SOAP_FMAC3 int SOAP_FMAC4 | soap_put_PointerTo_ns1__FullExportEx2 (struct soap *soap, _ns1__FullExportEx2 *const *a, const char *tag, const char *type) |
| SOAP_FMAC3 int SOAP_FMAC4 | soap_out_PointerTo_ns1__FullExportEx2 (struct soap *soap, const char *tag, int id, _ns1__FullExportEx2 *const *a, const char *type) |
| SOAP_FMAC3 _ns1__FullExportEx2 **SOAP_FMAC4 | soap_get_PointerTo_ns1__FullExportEx2 (struct soap *soap, _ns1__FullExportEx2 **p, const char *tag, const char *type) |
| SOAP_FMAC3 _ns1__FullExportEx2 **SOAP_FMAC4 | soap_in_PointerTo_ns1__FullExportEx2 (struct soap *soap, const char *tag, _ns1__FullExportEx2 **a, const char *type) |
| SOAP_FMAC3 void SOAP_FMAC4 | soap_serialize_PointerTo_ns1__ExportAmountsResponse (struct soap *soap, _ns1__ExportAmountsResponse *const *a) |
| SOAP_FMAC3 int SOAP_FMAC4 | soap_put_PointerTo_ns1__ExportAmountsResponse (struct soap *soap, _ns1__ExportAmountsResponse *const *a, const char *tag, const char *type) |
| SOAP_FMAC3 int SOAP_FMAC4 | soap_out_PointerTo_ns1__ExportAmountsResponse (struct soap *soap, const char *tag, int id, _ns1__ExportAmountsResponse *const *a, const char *type) |
| SOAP_FMAC3 _ns1__ExportAmountsResponse **SOAP_FMAC4 | soap_get_PointerTo_ns1__ExportAmountsResponse (struct soap *soap, _ns1__ExportAmountsResponse **p, const char *tag, const char *type) |
| SOAP_FMAC3 _ns1__ExportAmountsResponse **SOAP_FMAC4 | soap_in_PointerTo_ns1__ExportAmountsResponse (struct soap *soap, const char *tag, _ns1__ExportAmountsResponse **a, const char *type) |
| SOAP_FMAC3 void SOAP_FMAC4 | soap_serialize_PointerTo_ns1__ExportAmounts (struct soap *soap, _ns1__ExportAmounts *const *a) |
| SOAP_FMAC3 int SOAP_FMAC4 | soap_put_PointerTo_ns1__ExportAmounts (struct soap *soap, _ns1__ExportAmounts *const *a, const char *tag, const char *type) |
| SOAP_FMAC3 int SOAP_FMAC4 | soap_out_PointerTo_ns1__ExportAmounts (struct soap *soap, const char *tag, int id, _ns1__ExportAmounts *const *a, const char *type) |
| SOAP_FMAC3 _ns1__ExportAmounts **SOAP_FMAC4 | soap_get_PointerTo_ns1__ExportAmounts (struct soap *soap, _ns1__ExportAmounts **p, const char *tag, const char *type) |
| SOAP_FMAC3 _ns1__ExportAmounts **SOAP_FMAC4 | soap_in_PointerTo_ns1__ExportAmounts (struct soap *soap, const char *tag, _ns1__ExportAmounts **a, const char *type) |
| SOAP_FMAC3 void SOAP_FMAC4 | soap_serialize_PointerTo_ns1__FullExportExResponse (struct soap *soap, _ns1__FullExportExResponse *const *a) |
| SOAP_FMAC3 int SOAP_FMAC4 | soap_put_PointerTo_ns1__FullExportExResponse (struct soap *soap, _ns1__FullExportExResponse *const *a, const char *tag, const char *type) |
| SOAP_FMAC3 int SOAP_FMAC4 | soap_out_PointerTo_ns1__FullExportExResponse (struct soap *soap, const char *tag, int id, _ns1__FullExportExResponse *const *a, const char *type) |
| SOAP_FMAC3 _ns1__FullExportExResponse **SOAP_FMAC4 | soap_get_PointerTo_ns1__FullExportExResponse (struct soap *soap, _ns1__FullExportExResponse **p, const char *tag, const char *type) |
| SOAP_FMAC3 _ns1__FullExportExResponse **SOAP_FMAC4 | soap_in_PointerTo_ns1__FullExportExResponse (struct soap *soap, const char *tag, _ns1__FullExportExResponse **a, const char *type) |
| SOAP_FMAC3 void SOAP_FMAC4 | soap_serialize_PointerTo_ns1__FullExportEx (struct soap *soap, _ns1__FullExportEx *const *a) |
| SOAP_FMAC3 int SOAP_FMAC4 | soap_put_PointerTo_ns1__FullExportEx (struct soap *soap, _ns1__FullExportEx *const *a, const char *tag, const char *type) |
| SOAP_FMAC3 int SOAP_FMAC4 | soap_out_PointerTo_ns1__FullExportEx (struct soap *soap, const char *tag, int id, _ns1__FullExportEx *const *a, const char *type) |
| SOAP_FMAC3 _ns1__FullExportEx **SOAP_FMAC4 | soap_get_PointerTo_ns1__FullExportEx (struct soap *soap, _ns1__FullExportEx **p, const char *tag, const char *type) |
| SOAP_FMAC3 _ns1__FullExportEx **SOAP_FMAC4 | soap_in_PointerTo_ns1__FullExportEx (struct soap *soap, const char *tag, _ns1__FullExportEx **a, const char *type) |
| SOAP_FMAC3 void SOAP_FMAC4 | soap_serialize_PointerTo_ns1__WriteExportRequestResponse (struct soap *soap, _ns1__WriteExportRequestResponse *const *a) |
| SOAP_FMAC3 int SOAP_FMAC4 | soap_put_PointerTo_ns1__WriteExportRequestResponse (struct soap *soap, _ns1__WriteExportRequestResponse *const *a, const char *tag, const char *type) |
| SOAP_FMAC3 int SOAP_FMAC4 | soap_out_PointerTo_ns1__WriteExportRequestResponse (struct soap *soap, const char *tag, int id, _ns1__WriteExportRequestResponse *const *a, const char *type) |
| SOAP_FMAC3 _ns1__WriteExportRequestResponse **SOAP_FMAC4 | soap_get_PointerTo_ns1__WriteExportRequestResponse (struct soap *soap, _ns1__WriteExportRequestResponse **p, const char *tag, const char *type) |
| SOAP_FMAC3 _ns1__WriteExportRequestResponse **SOAP_FMAC4 | soap_in_PointerTo_ns1__WriteExportRequestResponse (struct soap *soap, const char *tag, _ns1__WriteExportRequestResponse **a, const char *type) |
| SOAP_FMAC3 void SOAP_FMAC4 | soap_serialize_PointerTo_ns1__WriteExportRequest (struct soap *soap, _ns1__WriteExportRequest *const *a) |
| SOAP_FMAC3 int SOAP_FMAC4 | soap_put_PointerTo_ns1__WriteExportRequest (struct soap *soap, _ns1__WriteExportRequest *const *a, const char *tag, const char *type) |
| SOAP_FMAC3 int SOAP_FMAC4 | soap_out_PointerTo_ns1__WriteExportRequest (struct soap *soap, const char *tag, int id, _ns1__WriteExportRequest *const *a, const char *type) |
| SOAP_FMAC3 _ns1__WriteExportRequest **SOAP_FMAC4 | soap_get_PointerTo_ns1__WriteExportRequest (struct soap *soap, _ns1__WriteExportRequest **p, const char *tag, const char *type) |
| SOAP_FMAC3 _ns1__WriteExportRequest **SOAP_FMAC4 | soap_in_PointerTo_ns1__WriteExportRequest (struct soap *soap, const char *tag, _ns1__WriteExportRequest **a, const char *type) |
| SOAP_FMAC3 void SOAP_FMAC4 | soap_serialize_PointerTo_ns1__FullComunicationResponse (struct soap *soap, _ns1__FullComunicationResponse *const *a) |
| SOAP_FMAC3 int SOAP_FMAC4 | soap_put_PointerTo_ns1__FullComunicationResponse (struct soap *soap, _ns1__FullComunicationResponse *const *a, const char *tag, const char *type) |
| SOAP_FMAC3 int SOAP_FMAC4 | soap_out_PointerTo_ns1__FullComunicationResponse (struct soap *soap, const char *tag, int id, _ns1__FullComunicationResponse *const *a, const char *type) |
| SOAP_FMAC3 _ns1__FullComunicationResponse **SOAP_FMAC4 | soap_get_PointerTo_ns1__FullComunicationResponse (struct soap *soap, _ns1__FullComunicationResponse **p, const char *tag, const char *type) |
| SOAP_FMAC3 _ns1__FullComunicationResponse **SOAP_FMAC4 | soap_in_PointerTo_ns1__FullComunicationResponse (struct soap *soap, const char *tag, _ns1__FullComunicationResponse **a, const char *type) |
| SOAP_FMAC3 void SOAP_FMAC4 | soap_serialize_PointerTo_ns1__FullComunication (struct soap *soap, _ns1__FullComunication *const *a) |
| SOAP_FMAC3 int SOAP_FMAC4 | soap_put_PointerTo_ns1__FullComunication (struct soap *soap, _ns1__FullComunication *const *a, const char *tag, const char *type) |
| SOAP_FMAC3 int SOAP_FMAC4 | soap_out_PointerTo_ns1__FullComunication (struct soap *soap, const char *tag, int id, _ns1__FullComunication *const *a, const char *type) |
| SOAP_FMAC3 _ns1__FullComunication **SOAP_FMAC4 | soap_get_PointerTo_ns1__FullComunication (struct soap *soap, _ns1__FullComunication **p, const char *tag, const char *type) |
| SOAP_FMAC3 _ns1__FullComunication **SOAP_FMAC4 | soap_in_PointerTo_ns1__FullComunication (struct soap *soap, const char *tag, _ns1__FullComunication **a, const char *type) |
| SOAP_FMAC3 void SOAP_FMAC4 | soap_serialize_PointerTo_ns1__FullUpdateEx2Response (struct soap *soap, _ns1__FullUpdateEx2Response *const *a) |
| SOAP_FMAC3 int SOAP_FMAC4 | soap_put_PointerTo_ns1__FullUpdateEx2Response (struct soap *soap, _ns1__FullUpdateEx2Response *const *a, const char *tag, const char *type) |
| SOAP_FMAC3 int SOAP_FMAC4 | soap_out_PointerTo_ns1__FullUpdateEx2Response (struct soap *soap, const char *tag, int id, _ns1__FullUpdateEx2Response *const *a, const char *type) |
| SOAP_FMAC3 _ns1__FullUpdateEx2Response **SOAP_FMAC4 | soap_get_PointerTo_ns1__FullUpdateEx2Response (struct soap *soap, _ns1__FullUpdateEx2Response **p, const char *tag, const char *type) |
| SOAP_FMAC3 _ns1__FullUpdateEx2Response **SOAP_FMAC4 | soap_in_PointerTo_ns1__FullUpdateEx2Response (struct soap *soap, const char *tag, _ns1__FullUpdateEx2Response **a, const char *type) |
| SOAP_FMAC3 void SOAP_FMAC4 | soap_serialize_PointerTo_ns1__FullUpdateEx2 (struct soap *soap, _ns1__FullUpdateEx2 *const *a) |
| SOAP_FMAC3 int SOAP_FMAC4 | soap_put_PointerTo_ns1__FullUpdateEx2 (struct soap *soap, _ns1__FullUpdateEx2 *const *a, const char *tag, const char *type) |
| SOAP_FMAC3 int SOAP_FMAC4 | soap_out_PointerTo_ns1__FullUpdateEx2 (struct soap *soap, const char *tag, int id, _ns1__FullUpdateEx2 *const *a, const char *type) |
| SOAP_FMAC3 _ns1__FullUpdateEx2 **SOAP_FMAC4 | soap_get_PointerTo_ns1__FullUpdateEx2 (struct soap *soap, _ns1__FullUpdateEx2 **p, const char *tag, const char *type) |
| SOAP_FMAC3 _ns1__FullUpdateEx2 **SOAP_FMAC4 | soap_in_PointerTo_ns1__FullUpdateEx2 (struct soap *soap, const char *tag, _ns1__FullUpdateEx2 **a, const char *type) |
| SOAP_FMAC3 void SOAP_FMAC4 | soap_serialize_PointerTo_ns1__FullUpdateExResponse (struct soap *soap, _ns1__FullUpdateExResponse *const *a) |
| SOAP_FMAC3 int SOAP_FMAC4 | soap_put_PointerTo_ns1__FullUpdateExResponse (struct soap *soap, _ns1__FullUpdateExResponse *const *a, const char *tag, const char *type) |
| SOAP_FMAC3 int SOAP_FMAC4 | soap_out_PointerTo_ns1__FullUpdateExResponse (struct soap *soap, const char *tag, int id, _ns1__FullUpdateExResponse *const *a, const char *type) |
| SOAP_FMAC3 _ns1__FullUpdateExResponse **SOAP_FMAC4 | soap_get_PointerTo_ns1__FullUpdateExResponse (struct soap *soap, _ns1__FullUpdateExResponse **p, const char *tag, const char *type) |
| SOAP_FMAC3 _ns1__FullUpdateExResponse **SOAP_FMAC4 | soap_in_PointerTo_ns1__FullUpdateExResponse (struct soap *soap, const char *tag, _ns1__FullUpdateExResponse **a, const char *type) |
| SOAP_FMAC3 void SOAP_FMAC4 | soap_serialize_PointerTo_ns1__FullUpdateEx (struct soap *soap, _ns1__FullUpdateEx *const *a) |
| SOAP_FMAC3 int SOAP_FMAC4 | soap_put_PointerTo_ns1__FullUpdateEx (struct soap *soap, _ns1__FullUpdateEx *const *a, const char *tag, const char *type) |
| SOAP_FMAC3 int SOAP_FMAC4 | soap_out_PointerTo_ns1__FullUpdateEx (struct soap *soap, const char *tag, int id, _ns1__FullUpdateEx *const *a, const char *type) |
| SOAP_FMAC3 _ns1__FullUpdateEx **SOAP_FMAC4 | soap_get_PointerTo_ns1__FullUpdateEx (struct soap *soap, _ns1__FullUpdateEx **p, const char *tag, const char *type) |
| SOAP_FMAC3 _ns1__FullUpdateEx **SOAP_FMAC4 | soap_in_PointerTo_ns1__FullUpdateEx (struct soap *soap, const char *tag, _ns1__FullUpdateEx **a, const char *type) |
| SOAP_FMAC3 void SOAP_FMAC4 | soap_serialize_PointerTo_ns1__FullUpdateResponse (struct soap *soap, _ns1__FullUpdateResponse *const *a) |
| SOAP_FMAC3 int SOAP_FMAC4 | soap_put_PointerTo_ns1__FullUpdateResponse (struct soap *soap, _ns1__FullUpdateResponse *const *a, const char *tag, const char *type) |
| SOAP_FMAC3 int SOAP_FMAC4 | soap_out_PointerTo_ns1__FullUpdateResponse (struct soap *soap, const char *tag, int id, _ns1__FullUpdateResponse *const *a, const char *type) |
| SOAP_FMAC3 _ns1__FullUpdateResponse **SOAP_FMAC4 | soap_get_PointerTo_ns1__FullUpdateResponse (struct soap *soap, _ns1__FullUpdateResponse **p, const char *tag, const char *type) |
| SOAP_FMAC3 _ns1__FullUpdateResponse **SOAP_FMAC4 | soap_in_PointerTo_ns1__FullUpdateResponse (struct soap *soap, const char *tag, _ns1__FullUpdateResponse **a, const char *type) |
| SOAP_FMAC3 void SOAP_FMAC4 | soap_serialize_PointerTo_ns1__FullUpdate (struct soap *soap, _ns1__FullUpdate *const *a) |
| SOAP_FMAC3 int SOAP_FMAC4 | soap_put_PointerTo_ns1__FullUpdate (struct soap *soap, _ns1__FullUpdate *const *a, const char *tag, const char *type) |
| SOAP_FMAC3 int SOAP_FMAC4 | soap_out_PointerTo_ns1__FullUpdate (struct soap *soap, const char *tag, int id, _ns1__FullUpdate *const *a, const char *type) |
| SOAP_FMAC3 _ns1__FullUpdate **SOAP_FMAC4 | soap_get_PointerTo_ns1__FullUpdate (struct soap *soap, _ns1__FullUpdate **p, const char *tag, const char *type) |
| SOAP_FMAC3 _ns1__FullUpdate **SOAP_FMAC4 | soap_in_PointerTo_ns1__FullUpdate (struct soap *soap, const char *tag, _ns1__FullUpdate **a, const char *type) |
| SOAP_FMAC3 void SOAP_FMAC4 | soap_serialize_PointerTo_ns1__FullExportResponse (struct soap *soap, _ns1__FullExportResponse *const *a) |
| SOAP_FMAC3 int SOAP_FMAC4 | soap_put_PointerTo_ns1__FullExportResponse (struct soap *soap, _ns1__FullExportResponse *const *a, const char *tag, const char *type) |
| SOAP_FMAC3 int SOAP_FMAC4 | soap_out_PointerTo_ns1__FullExportResponse (struct soap *soap, const char *tag, int id, _ns1__FullExportResponse *const *a, const char *type) |
| SOAP_FMAC3 _ns1__FullExportResponse **SOAP_FMAC4 | soap_get_PointerTo_ns1__FullExportResponse (struct soap *soap, _ns1__FullExportResponse **p, const char *tag, const char *type) |
| SOAP_FMAC3 _ns1__FullExportResponse **SOAP_FMAC4 | soap_in_PointerTo_ns1__FullExportResponse (struct soap *soap, const char *tag, _ns1__FullExportResponse **a, const char *type) |
| SOAP_FMAC3 void SOAP_FMAC4 | soap_serialize_PointerTo_ns1__FullExport (struct soap *soap, _ns1__FullExport *const *a) |
| SOAP_FMAC3 int SOAP_FMAC4 | soap_put_PointerTo_ns1__FullExport (struct soap *soap, _ns1__FullExport *const *a, const char *tag, const char *type) |
| SOAP_FMAC3 int SOAP_FMAC4 | soap_out_PointerTo_ns1__FullExport (struct soap *soap, const char *tag, int id, _ns1__FullExport *const *a, const char *type) |
| SOAP_FMAC3 _ns1__FullExport **SOAP_FMAC4 | soap_get_PointerTo_ns1__FullExport (struct soap *soap, _ns1__FullExport **p, const char *tag, const char *type) |
| SOAP_FMAC3 _ns1__FullExport **SOAP_FMAC4 | soap_in_PointerTo_ns1__FullExport (struct soap *soap, const char *tag, _ns1__FullExport **a, const char *type) |
| SOAP_FMAC3 void SOAP_FMAC4 | soap_serialize_PointerTo_ns1__ExportBusStopsXMLResponse (struct soap *soap, _ns1__ExportBusStopsXMLResponse *const *a) |
| SOAP_FMAC3 int SOAP_FMAC4 | soap_put_PointerTo_ns1__ExportBusStopsXMLResponse (struct soap *soap, _ns1__ExportBusStopsXMLResponse *const *a, const char *tag, const char *type) |
| SOAP_FMAC3 int SOAP_FMAC4 | soap_out_PointerTo_ns1__ExportBusStopsXMLResponse (struct soap *soap, const char *tag, int id, _ns1__ExportBusStopsXMLResponse *const *a, const char *type) |
| SOAP_FMAC3 _ns1__ExportBusStopsXMLResponse **SOAP_FMAC4 | soap_get_PointerTo_ns1__ExportBusStopsXMLResponse (struct soap *soap, _ns1__ExportBusStopsXMLResponse **p, const char *tag, const char *type) |
| SOAP_FMAC3 _ns1__ExportBusStopsXMLResponse **SOAP_FMAC4 | soap_in_PointerTo_ns1__ExportBusStopsXMLResponse (struct soap *soap, const char *tag, _ns1__ExportBusStopsXMLResponse **a, const char *type) |
| SOAP_FMAC3 void SOAP_FMAC4 | soap_serialize_PointerTo_ns1__ExportBusStopsXML (struct soap *soap, _ns1__ExportBusStopsXML *const *a) |
| SOAP_FMAC3 int SOAP_FMAC4 | soap_put_PointerTo_ns1__ExportBusStopsXML (struct soap *soap, _ns1__ExportBusStopsXML *const *a, const char *tag, const char *type) |
| SOAP_FMAC3 int SOAP_FMAC4 | soap_out_PointerTo_ns1__ExportBusStopsXML (struct soap *soap, const char *tag, int id, _ns1__ExportBusStopsXML *const *a, const char *type) |
| SOAP_FMAC3 _ns1__ExportBusStopsXML **SOAP_FMAC4 | soap_get_PointerTo_ns1__ExportBusStopsXML (struct soap *soap, _ns1__ExportBusStopsXML **p, const char *tag, const char *type) |
| SOAP_FMAC3 _ns1__ExportBusStopsXML **SOAP_FMAC4 | soap_in_PointerTo_ns1__ExportBusStopsXML (struct soap *soap, const char *tag, _ns1__ExportBusStopsXML **a, const char *type) |
| SOAP_FMAC3 void SOAP_FMAC4 | soap_serialize_PointerTons1__ArrayOfString (struct soap *soap, ns1__ArrayOfString *const *a) |
| SOAP_FMAC3 int SOAP_FMAC4 | soap_put_PointerTons1__ArrayOfString (struct soap *soap, ns1__ArrayOfString *const *a, const char *tag, const char *type) |
| SOAP_FMAC3 int SOAP_FMAC4 | soap_out_PointerTons1__ArrayOfString (struct soap *soap, const char *tag, int id, ns1__ArrayOfString *const *a, const char *type) |
| SOAP_FMAC3 ns1__ArrayOfString **SOAP_FMAC4 | soap_get_PointerTons1__ArrayOfString (struct soap *soap, ns1__ArrayOfString **p, const char *tag, const char *type) |
| SOAP_FMAC3 ns1__ArrayOfString **SOAP_FMAC4 | soap_in_PointerTons1__ArrayOfString (struct soap *soap, const char *tag, ns1__ArrayOfString **a, const char *type) |
| SOAP_FMAC3 void SOAP_FMAC4 | soap_serialize_PointerToxsd__base64Binary (struct soap *soap, xsd__base64Binary *const *a) |
| SOAP_FMAC3 int SOAP_FMAC4 | soap_put_PointerToxsd__base64Binary (struct soap *soap, xsd__base64Binary *const *a, const char *tag, const char *type) |
| SOAP_FMAC3 int SOAP_FMAC4 | soap_out_PointerToxsd__base64Binary (struct soap *soap, const char *tag, int id, xsd__base64Binary *const *a, const char *type) |
| SOAP_FMAC3 xsd__base64Binary **SOAP_FMAC4 | soap_get_PointerToxsd__base64Binary (struct soap *soap, xsd__base64Binary **p, const char *tag, const char *type) |
| SOAP_FMAC3 xsd__base64Binary **SOAP_FMAC4 | soap_in_PointerToxsd__base64Binary (struct soap *soap, const char *tag, xsd__base64Binary **a, const char *type) |
| SOAP_FMAC3 void SOAP_FMAC4 | soap_serialize_PointerTostd__string (struct soap *soap, std::string *const *a) |
| SOAP_FMAC3 int SOAP_FMAC4 | soap_put_PointerTostd__string (struct soap *soap, std::string *const *a, const char *tag, const char *type) |
| SOAP_FMAC3 int SOAP_FMAC4 | soap_out_PointerTostd__string (struct soap *soap, const char *tag, int id, std::string *const *a, const char *type) |
| SOAP_FMAC3 std::string **SOAP_FMAC4 | soap_get_PointerTostd__string (struct soap *soap, std::string **p, const char *tag, const char *type) |
| SOAP_FMAC3 std::string **SOAP_FMAC4 | soap_in_PointerTostd__string (struct soap *soap, const char *tag, std::string **a, const char *type) |
| SOAP_FMAC3 void SOAP_FMAC4 | soap_serialize_PointerTons1__ArrayOfInt (struct soap *soap, ns1__ArrayOfInt *const *a) |
| SOAP_FMAC3 int SOAP_FMAC4 | soap_put_PointerTons1__ArrayOfInt (struct soap *soap, ns1__ArrayOfInt *const *a, const char *tag, const char *type) |
| SOAP_FMAC3 int SOAP_FMAC4 | soap_out_PointerTons1__ArrayOfInt (struct soap *soap, const char *tag, int id, ns1__ArrayOfInt *const *a, const char *type) |
| SOAP_FMAC3 ns1__ArrayOfInt **SOAP_FMAC4 | soap_get_PointerTons1__ArrayOfInt (struct soap *soap, ns1__ArrayOfInt **p, const char *tag, const char *type) |
| SOAP_FMAC3 ns1__ArrayOfInt **SOAP_FMAC4 | soap_in_PointerTons1__ArrayOfInt (struct soap *soap, const char *tag, ns1__ArrayOfInt **a, const char *type) |
| SOAP_FMAC3 void SOAP_FMAC4 | soap_serialize_PointerTounsignedByte (struct soap *soap, unsigned char *const *a) |
| SOAP_FMAC3 int SOAP_FMAC4 | soap_put_PointerTounsignedByte (struct soap *soap, unsigned char *const *a, const char *tag, const char *type) |
| SOAP_FMAC3 int SOAP_FMAC4 | soap_out_PointerTounsignedByte (struct soap *soap, const char *tag, int id, unsigned char *const *a, const char *type) |
| SOAP_FMAC3 unsigned char **SOAP_FMAC4 | soap_get_PointerTounsignedByte (struct soap *soap, unsigned char **p, const char *tag, const char *type) |
| SOAP_FMAC3 unsigned char **SOAP_FMAC4 | soap_in_PointerTounsignedByte (struct soap *soap, const char *tag, unsigned char **a, const char *type) |
| SOAP_FMAC3 void SOAP_FMAC4 | soap_default__QName (struct soap *soap, char **a) |
| SOAP_FMAC3 void SOAP_FMAC4 | soap_serialize__QName (struct soap *soap, char *const *a) |
| SOAP_FMAC3 int SOAP_FMAC4 | soap_put__QName (struct soap *soap, char *const *a, const char *tag, const char *type) |
| SOAP_FMAC3 int SOAP_FMAC4 | soap_out__QName (struct soap *soap, const char *tag, int id, char *const *a, const char *type) |
| SOAP_FMAC3 char **SOAP_FMAC4 | soap_get__QName (struct soap *soap, char **p, const char *tag, const char *type) |
| SOAP_FMAC3 char **SOAP_FMAC4 | soap_in__QName (struct soap *soap, const char *tag, char **a, const char *type) |
| SOAP_FMAC3 void SOAP_FMAC4 | soap_default_string (struct soap *soap, char **a) |
| SOAP_FMAC3 void SOAP_FMAC4 | soap_serialize_string (struct soap *soap, char *const *a) |
| SOAP_FMAC3 int SOAP_FMAC4 | soap_put_string (struct soap *soap, char *const *a, const char *tag, const char *type) |
| SOAP_FMAC3 int SOAP_FMAC4 | soap_out_string (struct soap *soap, const char *tag, int id, char *const *a, const char *type) |
| SOAP_FMAC3 char **SOAP_FMAC4 | soap_get_string (struct soap *soap, char **p, const char *tag, const char *type) |
| SOAP_FMAC3 char **SOAP_FMAC4 | soap_in_string (struct soap *soap, const char *tag, char **a, const char *type) |
| SOAP_FMAC3 void SOAP_FMAC4 | soap_default_std__vectorTemplateOfstd__string (struct soap *soap, std::vector< std::string > *p) |
| SOAP_FMAC3 void SOAP_FMAC4 | soap_serialize_std__vectorTemplateOfstd__string (struct soap *soap, const std::vector< std::string > *a) |
| SOAP_FMAC3 int SOAP_FMAC4 | soap_out_std__vectorTemplateOfstd__string (struct soap *soap, const char *tag, int id, const std::vector< std::string > *a, const char *type) |
| SOAP_FMAC3 std::vector< std::string > *SOAP_FMAC4 | soap_in_std__vectorTemplateOfstd__string (struct soap *soap, const char *tag, std::vector< std::string > *a, const char *type) |
| SOAP_FMAC5 std::vector< std::string > *SOAP_FMAC6 | soap_new_std__vectorTemplateOfstd__string (struct soap *soap, int n) |
| SOAP_FMAC5 void SOAP_FMAC6 | soap_delete_std__vectorTemplateOfstd__string (struct soap *soap, std::vector< std::string > *p) |
| SOAP_FMAC3 std::vector< std::string > *SOAP_FMAC4 | soap_instantiate_std__vectorTemplateOfstd__string (struct soap *soap, int n, const char *type, const char *arrayType, size_t *size) |
| SOAP_FMAC3 void SOAP_FMAC4 | soap_copy_std__vectorTemplateOfstd__string (struct soap *soap, int st, int tt, void *p, size_t len, const void *q, size_t n) |
| SOAP_FMAC3 void SOAP_FMAC4 | soap_default_std__vectorTemplateOfint (struct soap *soap, std::vector< int > *p) |
| SOAP_FMAC3 void SOAP_FMAC4 | soap_serialize_std__vectorTemplateOfint (struct soap *soap, const std::vector< int > *a) |
| SOAP_FMAC3 int SOAP_FMAC4 | soap_out_std__vectorTemplateOfint (struct soap *soap, const char *tag, int id, const std::vector< int > *a, const char *type) |
| SOAP_FMAC3 std::vector< int > *SOAP_FMAC4 | soap_in_std__vectorTemplateOfint (struct soap *soap, const char *tag, std::vector< int > *a, const char *type) |
| SOAP_FMAC5 std::vector< int > *SOAP_FMAC6 | soap_new_std__vectorTemplateOfint (struct soap *soap, int n) |
| SOAP_FMAC5 void SOAP_FMAC6 | soap_delete_std__vectorTemplateOfint (struct soap *soap, std::vector< int > *p) |
| SOAP_FMAC3 std::vector< int > *SOAP_FMAC4 | soap_instantiate_std__vectorTemplateOfint (struct soap *soap, int n, const char *type, const char *arrayType, size_t *size) |
| SOAP_FMAC3 void SOAP_FMAC4 | soap_copy_std__vectorTemplateOfint (struct soap *soap, int st, int tt, void *p, size_t len, const void *q, size_t n) |
| typedef char* EAdvertisements::_QName |
| typedef char* EAdvertisements::_XML |
| SOAP_FMAC3 void *SOAP_FMAC4 EAdvertisements::soap_class_id_enter | ( | struct soap * | soap, |
| const char * | id, | ||
| void * | p, | ||
| int | t, | ||
| size_t | n, | ||
| const char * | type, | ||
| const char * | arrayType | ||
| ) |


| SOAP_FMAC3 void *SOAP_FMAC4 EAdvertisements::soap_container_id_forward | ( | struct soap * | soap, |
| const char * | href, | ||
| void * | p, | ||
| size_t | len, | ||
| int | st, | ||
| int | tt, | ||
| size_t | n, | ||
| unsigned int | k | ||
| ) |


| SOAP_FMAC3 void SOAP_FMAC4 EAdvertisements::soap_container_insert | ( | struct soap * | soap, |
| int | st, | ||
| int | tt, | ||
| void * | p, | ||
| size_t | len, | ||
| const void * | q, | ||
| size_t | n | ||
| ) |

| SOAP_FMAC3 void SOAP_FMAC4 EAdvertisements::soap_copy___ns2__ExportAmounts | ( | struct soap * | soap, |
| int | st, | ||
| int | tt, | ||
| void * | p, | ||
| size_t | len, | ||
| const void * | q, | ||
| size_t | n | ||
| ) |
| SOAP_FMAC3 void SOAP_FMAC4 EAdvertisements::soap_copy___ns2__ExportBusStopsXML | ( | struct soap * | soap, |
| int | st, | ||
| int | tt, | ||
| void * | p, | ||
| size_t | len, | ||
| const void * | q, | ||
| size_t | n | ||
| ) |
| SOAP_FMAC3 void SOAP_FMAC4 EAdvertisements::soap_copy___ns2__FullComunication | ( | struct soap * | soap, |
| int | st, | ||
| int | tt, | ||
| void * | p, | ||
| size_t | len, | ||
| const void * | q, | ||
| size_t | n | ||
| ) |
| SOAP_FMAC3 void SOAP_FMAC4 EAdvertisements::soap_copy___ns2__FullExport | ( | struct soap * | soap, |
| int | st, | ||
| int | tt, | ||
| void * | p, | ||
| size_t | len, | ||
| const void * | q, | ||
| size_t | n | ||
| ) |
| SOAP_FMAC3 void SOAP_FMAC4 EAdvertisements::soap_copy___ns2__FullExportEx | ( | struct soap * | soap, |
| int | st, | ||
| int | tt, | ||
| void * | p, | ||
| size_t | len, | ||
| const void * | q, | ||
| size_t | n | ||
| ) |
| SOAP_FMAC3 void SOAP_FMAC4 EAdvertisements::soap_copy___ns2__FullExportEx2 | ( | struct soap * | soap, |
| int | st, | ||
| int | tt, | ||
| void * | p, | ||
| size_t | len, | ||
| const void * | q, | ||
| size_t | n | ||
| ) |
| SOAP_FMAC3 void SOAP_FMAC4 EAdvertisements::soap_copy___ns2__FullExportEx3 | ( | struct soap * | soap, |
| int | st, | ||
| int | tt, | ||
| void * | p, | ||
| size_t | len, | ||
| const void * | q, | ||
| size_t | n | ||
| ) |
| SOAP_FMAC3 void SOAP_FMAC4 EAdvertisements::soap_copy___ns2__FullUpdate | ( | struct soap * | soap, |
| int | st, | ||
| int | tt, | ||
| void * | p, | ||
| size_t | len, | ||
| const void * | q, | ||
| size_t | n | ||
| ) |
| SOAP_FMAC3 void SOAP_FMAC4 EAdvertisements::soap_copy___ns2__FullUpdateEx | ( | struct soap * | soap, |
| int | st, | ||
| int | tt, | ||
| void * | p, | ||
| size_t | len, | ||
| const void * | q, | ||
| size_t | n | ||
| ) |
| SOAP_FMAC3 void SOAP_FMAC4 EAdvertisements::soap_copy___ns2__FullUpdateEx2 | ( | struct soap * | soap, |
| int | st, | ||
| int | tt, | ||
| void * | p, | ||
| size_t | len, | ||
| const void * | q, | ||
| size_t | n | ||
| ) |
| SOAP_FMAC3 void SOAP_FMAC4 EAdvertisements::soap_copy___ns2__WriteExportRequest | ( | struct soap * | soap, |
| int | st, | ||
| int | tt, | ||
| void * | p, | ||
| size_t | len, | ||
| const void * | q, | ||
| size_t | n | ||
| ) |
| SOAP_FMAC3 void SOAP_FMAC4 EAdvertisements::soap_copy___ns2__WriteExportRequestEx | ( | struct soap * | soap, |
| int | st, | ||
| int | tt, | ||
| void * | p, | ||
| size_t | len, | ||
| const void * | q, | ||
| size_t | n | ||
| ) |
| SOAP_FMAC3 void SOAP_FMAC4 EAdvertisements::soap_copy___ns3__ExportAmounts | ( | struct soap * | soap, |
| int | st, | ||
| int | tt, | ||
| void * | p, | ||
| size_t | len, | ||
| const void * | q, | ||
| size_t | n | ||
| ) |
| SOAP_FMAC3 void SOAP_FMAC4 EAdvertisements::soap_copy___ns3__ExportBusStopsXML | ( | struct soap * | soap, |
| int | st, | ||
| int | tt, | ||
| void * | p, | ||
| size_t | len, | ||
| const void * | q, | ||
| size_t | n | ||
| ) |
| SOAP_FMAC3 void SOAP_FMAC4 EAdvertisements::soap_copy___ns3__FullComunication | ( | struct soap * | soap, |
| int | st, | ||
| int | tt, | ||
| void * | p, | ||
| size_t | len, | ||
| const void * | q, | ||
| size_t | n | ||
| ) |
| SOAP_FMAC3 void SOAP_FMAC4 EAdvertisements::soap_copy___ns3__FullExport | ( | struct soap * | soap, |
| int | st, | ||
| int | tt, | ||
| void * | p, | ||
| size_t | len, | ||
| const void * | q, | ||
| size_t | n | ||
| ) |
| SOAP_FMAC3 void SOAP_FMAC4 EAdvertisements::soap_copy___ns3__FullExportEx | ( | struct soap * | soap, |
| int | st, | ||
| int | tt, | ||
| void * | p, | ||
| size_t | len, | ||
| const void * | q, | ||
| size_t | n | ||
| ) |
| SOAP_FMAC3 void SOAP_FMAC4 EAdvertisements::soap_copy___ns3__FullExportEx2 | ( | struct soap * | soap, |
| int | st, | ||
| int | tt, | ||
| void * | p, | ||
| size_t | len, | ||
| const void * | q, | ||
| size_t | n | ||
| ) |
| SOAP_FMAC3 void SOAP_FMAC4 EAdvertisements::soap_copy___ns3__FullExportEx3 | ( | struct soap * | soap, |
| int | st, | ||
| int | tt, | ||
| void * | p, | ||
| size_t | len, | ||
| const void * | q, | ||
| size_t | n | ||
| ) |
| SOAP_FMAC3 void SOAP_FMAC4 EAdvertisements::soap_copy___ns3__FullUpdate | ( | struct soap * | soap, |
| int | st, | ||
| int | tt, | ||
| void * | p, | ||
| size_t | len, | ||
| const void * | q, | ||
| size_t | n | ||
| ) |
| SOAP_FMAC3 void SOAP_FMAC4 EAdvertisements::soap_copy___ns3__FullUpdateEx | ( | struct soap * | soap, |
| int | st, | ||
| int | tt, | ||
| void * | p, | ||
| size_t | len, | ||
| const void * | q, | ||
| size_t | n | ||
| ) |
| SOAP_FMAC3 void SOAP_FMAC4 EAdvertisements::soap_copy___ns3__FullUpdateEx2 | ( | struct soap * | soap, |
| int | st, | ||
| int | tt, | ||
| void * | p, | ||
| size_t | len, | ||
| const void * | q, | ||
| size_t | n | ||
| ) |
| SOAP_FMAC3 void SOAP_FMAC4 EAdvertisements::soap_copy___ns3__WriteExportRequest | ( | struct soap * | soap, |
| int | st, | ||
| int | tt, | ||
| void * | p, | ||
| size_t | len, | ||
| const void * | q, | ||
| size_t | n | ||
| ) |
| SOAP_FMAC3 void SOAP_FMAC4 EAdvertisements::soap_copy___ns3__WriteExportRequestEx | ( | struct soap * | soap, |
| int | st, | ||
| int | tt, | ||
| void * | p, | ||
| size_t | len, | ||
| const void * | q, | ||
| size_t | n | ||
| ) |
| SOAP_FMAC3 void SOAP_FMAC4 EAdvertisements::soap_copy__ns1__ExportAmounts | ( | struct soap * | soap, |
| int | st, | ||
| int | tt, | ||
| void * | p, | ||
| size_t | len, | ||
| const void * | q, | ||
| size_t | n | ||
| ) |

| SOAP_FMAC3 void SOAP_FMAC4 EAdvertisements::soap_copy__ns1__ExportAmountsResponse | ( | struct soap * | soap, |
| int | st, | ||
| int | tt, | ||
| void * | p, | ||
| size_t | len, | ||
| const void * | q, | ||
| size_t | n | ||
| ) |

| SOAP_FMAC3 void SOAP_FMAC4 EAdvertisements::soap_copy__ns1__ExportBusStopsXML | ( | struct soap * | soap, |
| int | st, | ||
| int | tt, | ||
| void * | p, | ||
| size_t | len, | ||
| const void * | q, | ||
| size_t | n | ||
| ) |

| SOAP_FMAC3 void SOAP_FMAC4 EAdvertisements::soap_copy__ns1__ExportBusStopsXMLResponse | ( | struct soap * | soap, |
| int | st, | ||
| int | tt, | ||
| void * | p, | ||
| size_t | len, | ||
| const void * | q, | ||
| size_t | n | ||
| ) |

| SOAP_FMAC3 void SOAP_FMAC4 EAdvertisements::soap_copy__ns1__FullComunication | ( | struct soap * | soap, |
| int | st, | ||
| int | tt, | ||
| void * | p, | ||
| size_t | len, | ||
| const void * | q, | ||
| size_t | n | ||
| ) |

| SOAP_FMAC3 void SOAP_FMAC4 EAdvertisements::soap_copy__ns1__FullComunicationResponse | ( | struct soap * | soap, |
| int | st, | ||
| int | tt, | ||
| void * | p, | ||
| size_t | len, | ||
| const void * | q, | ||
| size_t | n | ||
| ) |

| SOAP_FMAC3 void SOAP_FMAC4 EAdvertisements::soap_copy__ns1__FullExport | ( | struct soap * | soap, |
| int | st, | ||
| int | tt, | ||
| void * | p, | ||
| size_t | len, | ||
| const void * | q, | ||
| size_t | n | ||
| ) |

| SOAP_FMAC3 void SOAP_FMAC4 EAdvertisements::soap_copy__ns1__FullExportEx | ( | struct soap * | soap, |
| int | st, | ||
| int | tt, | ||
| void * | p, | ||
| size_t | len, | ||
| const void * | q, | ||
| size_t | n | ||
| ) |

| SOAP_FMAC3 void SOAP_FMAC4 EAdvertisements::soap_copy__ns1__FullExportEx2 | ( | struct soap * | soap, |
| int | st, | ||
| int | tt, | ||
| void * | p, | ||
| size_t | len, | ||
| const void * | q, | ||
| size_t | n | ||
| ) |

| SOAP_FMAC3 void SOAP_FMAC4 EAdvertisements::soap_copy__ns1__FullExportEx2Response | ( | struct soap * | soap, |
| int | st, | ||
| int | tt, | ||
| void * | p, | ||
| size_t | len, | ||
| const void * | q, | ||
| size_t | n | ||
| ) |

| SOAP_FMAC3 void SOAP_FMAC4 EAdvertisements::soap_copy__ns1__FullExportEx3 | ( | struct soap * | soap, |
| int | st, | ||
| int | tt, | ||
| void * | p, | ||
| size_t | len, | ||
| const void * | q, | ||
| size_t | n | ||
| ) |

| SOAP_FMAC3 void SOAP_FMAC4 EAdvertisements::soap_copy__ns1__FullExportEx3Response | ( | struct soap * | soap, |
| int | st, | ||
| int | tt, | ||
| void * | p, | ||
| size_t | len, | ||
| const void * | q, | ||
| size_t | n | ||
| ) |

| SOAP_FMAC3 void SOAP_FMAC4 EAdvertisements::soap_copy__ns1__FullExportExResponse | ( | struct soap * | soap, |
| int | st, | ||
| int | tt, | ||
| void * | p, | ||
| size_t | len, | ||
| const void * | q, | ||
| size_t | n | ||
| ) |

| SOAP_FMAC3 void SOAP_FMAC4 EAdvertisements::soap_copy__ns1__FullExportResponse | ( | struct soap * | soap, |
| int | st, | ||
| int | tt, | ||
| void * | p, | ||
| size_t | len, | ||
| const void * | q, | ||
| size_t | n | ||
| ) |

| SOAP_FMAC3 void SOAP_FMAC4 EAdvertisements::soap_copy__ns1__FullUpdate | ( | struct soap * | soap, |
| int | st, | ||
| int | tt, | ||
| void * | p, | ||
| size_t | len, | ||
| const void * | q, | ||
| size_t | n | ||
| ) |

| SOAP_FMAC3 void SOAP_FMAC4 EAdvertisements::soap_copy__ns1__FullUpdateEx | ( | struct soap * | soap, |
| int | st, | ||
| int | tt, | ||
| void * | p, | ||
| size_t | len, | ||
| const void * | q, | ||
| size_t | n | ||
| ) |

| SOAP_FMAC3 void SOAP_FMAC4 EAdvertisements::soap_copy__ns1__FullUpdateEx2 | ( | struct soap * | soap, |
| int | st, | ||
| int | tt, | ||
| void * | p, | ||
| size_t | len, | ||
| const void * | q, | ||
| size_t | n | ||
| ) |

| SOAP_FMAC3 void SOAP_FMAC4 EAdvertisements::soap_copy__ns1__FullUpdateEx2Response | ( | struct soap * | soap, |
| int | st, | ||
| int | tt, | ||
| void * | p, | ||
| size_t | len, | ||
| const void * | q, | ||
| size_t | n | ||
| ) |

| SOAP_FMAC3 void SOAP_FMAC4 EAdvertisements::soap_copy__ns1__FullUpdateExResponse | ( | struct soap * | soap, |
| int | st, | ||
| int | tt, | ||
| void * | p, | ||
| size_t | len, | ||
| const void * | q, | ||
| size_t | n | ||
| ) |

| SOAP_FMAC3 void SOAP_FMAC4 EAdvertisements::soap_copy__ns1__FullUpdateResponse | ( | struct soap * | soap, |
| int | st, | ||
| int | tt, | ||
| void * | p, | ||
| size_t | len, | ||
| const void * | q, | ||
| size_t | n | ||
| ) |

| SOAP_FMAC3 void SOAP_FMAC4 EAdvertisements::soap_copy__ns1__WriteExportRequest | ( | struct soap * | soap, |
| int | st, | ||
| int | tt, | ||
| void * | p, | ||
| size_t | len, | ||
| const void * | q, | ||
| size_t | n | ||
| ) |

| SOAP_FMAC3 void SOAP_FMAC4 EAdvertisements::soap_copy__ns1__WriteExportRequestEx | ( | struct soap * | soap, |
| int | st, | ||
| int | tt, | ||
| void * | p, | ||
| size_t | len, | ||
| const void * | q, | ||
| size_t | n | ||
| ) |

| SOAP_FMAC3 void SOAP_FMAC4 EAdvertisements::soap_copy__ns1__WriteExportRequestExResponse | ( | struct soap * | soap, |
| int | st, | ||
| int | tt, | ||
| void * | p, | ||
| size_t | len, | ||
| const void * | q, | ||
| size_t | n | ||
| ) |

| SOAP_FMAC3 void SOAP_FMAC4 EAdvertisements::soap_copy__ns1__WriteExportRequestResponse | ( | struct soap * | soap, |
| int | st, | ||
| int | tt, | ||
| void * | p, | ||
| size_t | len, | ||
| const void * | q, | ||
| size_t | n | ||
| ) |

| SOAP_FMAC3 void SOAP_FMAC4 EAdvertisements::soap_copy_ns1__ArrayOfInt | ( | struct soap * | soap, |
| int | st, | ||
| int | tt, | ||
| void * | p, | ||
| size_t | len, | ||
| const void * | q, | ||
| size_t | n | ||
| ) |

| SOAP_FMAC3 void SOAP_FMAC4 EAdvertisements::soap_copy_ns1__ArrayOfString | ( | struct soap * | soap, |
| int | st, | ||
| int | tt, | ||
| void * | p, | ||
| size_t | len, | ||
| const void * | q, | ||
| size_t | n | ||
| ) |

| SOAP_FMAC3 void SOAP_FMAC4 EAdvertisements::soap_copy_std__string | ( | struct soap * | soap, |
| int | st, | ||
| int | tt, | ||
| void * | p, | ||
| size_t | len, | ||
| const void * | q, | ||
| size_t | n | ||
| ) |

| SOAP_FMAC3 void SOAP_FMAC4 EAdvertisements::soap_copy_std__vectorTemplateOfint | ( | struct soap * | soap, |
| int | st, | ||
| int | tt, | ||
| void * | p, | ||
| size_t | len, | ||
| const void * | q, | ||
| size_t | n | ||
| ) |
| SOAP_FMAC3 void SOAP_FMAC4 EAdvertisements::soap_copy_std__vectorTemplateOfstd__string | ( | struct soap * | soap, |
| int | st, | ||
| int | tt, | ||
| void * | p, | ||
| size_t | len, | ||
| const void * | q, | ||
| size_t | n | ||
| ) |
| SOAP_FMAC3 void SOAP_FMAC4 EAdvertisements::soap_copy_xsd__base64Binary | ( | struct soap * | soap, |
| int | st, | ||
| int | tt, | ||
| void * | p, | ||
| size_t | len, | ||
| const void * | q, | ||
| size_t | n | ||
| ) |

| SOAP_FMAC3 void SOAP_FMAC4 EAdvertisements::soap_default___ns2__ExportAmounts | ( | struct soap * | soap, |
| struct __ns2__ExportAmounts * | a | ||
| ) |

| SOAP_FMAC3 void SOAP_FMAC4 EAdvertisements::soap_default___ns2__ExportBusStopsXML | ( | struct soap * | soap, |
| struct __ns2__ExportBusStopsXML * | a | ||
| ) |

| SOAP_FMAC3 void SOAP_FMAC4 EAdvertisements::soap_default___ns2__FullComunication | ( | struct soap * | soap, |
| struct __ns2__FullComunication * | a | ||
| ) |

| SOAP_FMAC3 void SOAP_FMAC4 EAdvertisements::soap_default___ns2__FullExport | ( | struct soap * | soap, |
| struct __ns2__FullExport * | a | ||
| ) |

| SOAP_FMAC3 void SOAP_FMAC4 EAdvertisements::soap_default___ns2__FullExportEx | ( | struct soap * | soap, |
| struct __ns2__FullExportEx * | a | ||
| ) |

| SOAP_FMAC3 void SOAP_FMAC4 EAdvertisements::soap_default___ns2__FullExportEx2 | ( | struct soap * | soap, |
| struct __ns2__FullExportEx2 * | a | ||
| ) |

| SOAP_FMAC3 void SOAP_FMAC4 EAdvertisements::soap_default___ns2__FullExportEx3 | ( | struct soap * | soap, |
| struct __ns2__FullExportEx3 * | a | ||
| ) |

| SOAP_FMAC3 void SOAP_FMAC4 EAdvertisements::soap_default___ns2__FullUpdate | ( | struct soap * | soap, |
| struct __ns2__FullUpdate * | a | ||
| ) |

| SOAP_FMAC3 void SOAP_FMAC4 EAdvertisements::soap_default___ns2__FullUpdateEx | ( | struct soap * | soap, |
| struct __ns2__FullUpdateEx * | a | ||
| ) |

| SOAP_FMAC3 void SOAP_FMAC4 EAdvertisements::soap_default___ns2__FullUpdateEx2 | ( | struct soap * | soap, |
| struct __ns2__FullUpdateEx2 * | a | ||
| ) |

| SOAP_FMAC3 void SOAP_FMAC4 EAdvertisements::soap_default___ns2__WriteExportRequest | ( | struct soap * | soap, |
| struct __ns2__WriteExportRequest * | a | ||
| ) |

| SOAP_FMAC3 void SOAP_FMAC4 EAdvertisements::soap_default___ns2__WriteExportRequestEx | ( | struct soap * | soap, |
| struct __ns2__WriteExportRequestEx * | a | ||
| ) |

| SOAP_FMAC3 void SOAP_FMAC4 EAdvertisements::soap_default___ns3__ExportAmounts | ( | struct soap * | soap, |
| struct __ns3__ExportAmounts * | a | ||
| ) |

| SOAP_FMAC3 void SOAP_FMAC4 EAdvertisements::soap_default___ns3__ExportBusStopsXML | ( | struct soap * | soap, |
| struct __ns3__ExportBusStopsXML * | a | ||
| ) |

| SOAP_FMAC3 void SOAP_FMAC4 EAdvertisements::soap_default___ns3__FullComunication | ( | struct soap * | soap, |
| struct __ns3__FullComunication * | a | ||
| ) |

| SOAP_FMAC3 void SOAP_FMAC4 EAdvertisements::soap_default___ns3__FullExport | ( | struct soap * | soap, |
| struct __ns3__FullExport * | a | ||
| ) |

| SOAP_FMAC3 void SOAP_FMAC4 EAdvertisements::soap_default___ns3__FullExportEx | ( | struct soap * | soap, |
| struct __ns3__FullExportEx * | a | ||
| ) |

| SOAP_FMAC3 void SOAP_FMAC4 EAdvertisements::soap_default___ns3__FullExportEx2 | ( | struct soap * | soap, |
| struct __ns3__FullExportEx2 * | a | ||
| ) |

| SOAP_FMAC3 void SOAP_FMAC4 EAdvertisements::soap_default___ns3__FullExportEx3 | ( | struct soap * | soap, |
| struct __ns3__FullExportEx3 * | a | ||
| ) |

| SOAP_FMAC3 void SOAP_FMAC4 EAdvertisements::soap_default___ns3__FullUpdate | ( | struct soap * | soap, |
| struct __ns3__FullUpdate * | a | ||
| ) |

| SOAP_FMAC3 void SOAP_FMAC4 EAdvertisements::soap_default___ns3__FullUpdateEx | ( | struct soap * | soap, |
| struct __ns3__FullUpdateEx * | a | ||
| ) |

| SOAP_FMAC3 void SOAP_FMAC4 EAdvertisements::soap_default___ns3__FullUpdateEx2 | ( | struct soap * | soap, |
| struct __ns3__FullUpdateEx2 * | a | ||
| ) |

| SOAP_FMAC3 void SOAP_FMAC4 EAdvertisements::soap_default___ns3__WriteExportRequest | ( | struct soap * | soap, |
| struct __ns3__WriteExportRequest * | a | ||
| ) |

| SOAP_FMAC3 void SOAP_FMAC4 EAdvertisements::soap_default___ns3__WriteExportRequestEx | ( | struct soap * | soap, |
| struct __ns3__WriteExportRequestEx * | a | ||
| ) |

| SOAP_FMAC3 void SOAP_FMAC4 EAdvertisements::soap_default__QName | ( | struct soap * | soap, |
| char ** | a | ||
| ) |

| SOAP_FMAC3 void SOAP_FMAC4 EAdvertisements::soap_default_byte | ( | struct soap * | soap, |
| char * | a | ||
| ) |
| SOAP_FMAC3 void SOAP_FMAC4 EAdvertisements::soap_default_int | ( | struct soap * | soap, |
| int * | a | ||
| ) |

| SOAP_FMAC3 void SOAP_FMAC4 EAdvertisements::soap_default_std__string | ( | struct soap * | soap, |
| std::string * | p | ||
| ) |

| SOAP_FMAC3 void SOAP_FMAC4 EAdvertisements::soap_default_std__vectorTemplateOfint | ( | struct soap * | soap, |
| std::vector< int > * | p | ||
| ) |

| SOAP_FMAC3 void SOAP_FMAC4 EAdvertisements::soap_default_std__vectorTemplateOfstd__string | ( | struct soap * | soap, |
| std::vector< std::string > * | p | ||
| ) |

| SOAP_FMAC3 void SOAP_FMAC4 EAdvertisements::soap_default_string | ( | struct soap * | soap, |
| char ** | a | ||
| ) |

| SOAP_FMAC3 void SOAP_FMAC4 EAdvertisements::soap_default_unsignedByte | ( | struct soap * | soap, |
| unsigned char * | a | ||
| ) |
| SOAP_FMAC3 void SOAP_FMAC4 EAdvertisements::soap_default_unsignedInt | ( | struct soap * | soap, |
| unsigned int * | a | ||
| ) |
| SOAP_FMAC3 void SOAP_FMAC4 EAdvertisements::soap_default_unsignedLONG64 | ( | struct soap * | soap, |
| ULONG64 * | a | ||
| ) |

| SOAP_FMAC5 void SOAP_FMAC6 EAdvertisements::soap_delete___ns2__ExportAmounts | ( | struct soap * | soap, |
| struct __ns2__ExportAmounts * | p | ||
| ) |
| SOAP_FMAC5 void SOAP_FMAC6 EAdvertisements::soap_delete___ns2__ExportBusStopsXML | ( | struct soap * | soap, |
| struct __ns2__ExportBusStopsXML * | p | ||
| ) |
| SOAP_FMAC5 void SOAP_FMAC6 EAdvertisements::soap_delete___ns2__FullComunication | ( | struct soap * | soap, |
| struct __ns2__FullComunication * | p | ||
| ) |
| SOAP_FMAC5 void SOAP_FMAC6 EAdvertisements::soap_delete___ns2__FullExport | ( | struct soap * | soap, |
| struct __ns2__FullExport * | p | ||
| ) |
| SOAP_FMAC5 void SOAP_FMAC6 EAdvertisements::soap_delete___ns2__FullExportEx | ( | struct soap * | soap, |
| struct __ns2__FullExportEx * | p | ||
| ) |
| SOAP_FMAC5 void SOAP_FMAC6 EAdvertisements::soap_delete___ns2__FullExportEx2 | ( | struct soap * | soap, |
| struct __ns2__FullExportEx2 * | p | ||
| ) |
| SOAP_FMAC5 void SOAP_FMAC6 EAdvertisements::soap_delete___ns2__FullExportEx3 | ( | struct soap * | soap, |
| struct __ns2__FullExportEx3 * | p | ||
| ) |
| SOAP_FMAC5 void SOAP_FMAC6 EAdvertisements::soap_delete___ns2__FullUpdate | ( | struct soap * | soap, |
| struct __ns2__FullUpdate * | p | ||
| ) |
| SOAP_FMAC5 void SOAP_FMAC6 EAdvertisements::soap_delete___ns2__FullUpdateEx | ( | struct soap * | soap, |
| struct __ns2__FullUpdateEx * | p | ||
| ) |
| SOAP_FMAC5 void SOAP_FMAC6 EAdvertisements::soap_delete___ns2__FullUpdateEx2 | ( | struct soap * | soap, |
| struct __ns2__FullUpdateEx2 * | p | ||
| ) |
| SOAP_FMAC5 void SOAP_FMAC6 EAdvertisements::soap_delete___ns2__WriteExportRequest | ( | struct soap * | soap, |
| struct __ns2__WriteExportRequest * | p | ||
| ) |
| SOAP_FMAC5 void SOAP_FMAC6 EAdvertisements::soap_delete___ns2__WriteExportRequestEx | ( | struct soap * | soap, |
| struct __ns2__WriteExportRequestEx * | p | ||
| ) |
| SOAP_FMAC5 void SOAP_FMAC6 EAdvertisements::soap_delete___ns3__ExportAmounts | ( | struct soap * | soap, |
| struct __ns3__ExportAmounts * | p | ||
| ) |
| SOAP_FMAC5 void SOAP_FMAC6 EAdvertisements::soap_delete___ns3__ExportBusStopsXML | ( | struct soap * | soap, |
| struct __ns3__ExportBusStopsXML * | p | ||
| ) |
| SOAP_FMAC5 void SOAP_FMAC6 EAdvertisements::soap_delete___ns3__FullComunication | ( | struct soap * | soap, |
| struct __ns3__FullComunication * | p | ||
| ) |
| SOAP_FMAC5 void SOAP_FMAC6 EAdvertisements::soap_delete___ns3__FullExport | ( | struct soap * | soap, |
| struct __ns3__FullExport * | p | ||
| ) |
| SOAP_FMAC5 void SOAP_FMAC6 EAdvertisements::soap_delete___ns3__FullExportEx | ( | struct soap * | soap, |
| struct __ns3__FullExportEx * | p | ||
| ) |
| SOAP_FMAC5 void SOAP_FMAC6 EAdvertisements::soap_delete___ns3__FullExportEx2 | ( | struct soap * | soap, |
| struct __ns3__FullExportEx2 * | p | ||
| ) |
| SOAP_FMAC5 void SOAP_FMAC6 EAdvertisements::soap_delete___ns3__FullExportEx3 | ( | struct soap * | soap, |
| struct __ns3__FullExportEx3 * | p | ||
| ) |
| SOAP_FMAC5 void SOAP_FMAC6 EAdvertisements::soap_delete___ns3__FullUpdate | ( | struct soap * | soap, |
| struct __ns3__FullUpdate * | p | ||
| ) |
| SOAP_FMAC5 void SOAP_FMAC6 EAdvertisements::soap_delete___ns3__FullUpdateEx | ( | struct soap * | soap, |
| struct __ns3__FullUpdateEx * | p | ||
| ) |
| SOAP_FMAC5 void SOAP_FMAC6 EAdvertisements::soap_delete___ns3__FullUpdateEx2 | ( | struct soap * | soap, |
| struct __ns3__FullUpdateEx2 * | p | ||
| ) |
| SOAP_FMAC5 void SOAP_FMAC6 EAdvertisements::soap_delete___ns3__WriteExportRequest | ( | struct soap * | soap, |
| struct __ns3__WriteExportRequest * | p | ||
| ) |
| SOAP_FMAC5 void SOAP_FMAC6 EAdvertisements::soap_delete___ns3__WriteExportRequestEx | ( | struct soap * | soap, |
| struct __ns3__WriteExportRequestEx * | p | ||
| ) |
| SOAP_FMAC5 void SOAP_FMAC6 EAdvertisements::soap_delete__ns1__ExportAmounts | ( | struct soap * | soap, |
| _ns1__ExportAmounts * | p | ||
| ) |
| SOAP_FMAC5 void SOAP_FMAC6 EAdvertisements::soap_delete__ns1__ExportAmountsResponse | ( | struct soap * | soap, |
| _ns1__ExportAmountsResponse * | p | ||
| ) |
| SOAP_FMAC5 void SOAP_FMAC6 EAdvertisements::soap_delete__ns1__ExportBusStopsXML | ( | struct soap * | soap, |
| _ns1__ExportBusStopsXML * | p | ||
| ) |
| SOAP_FMAC5 void SOAP_FMAC6 EAdvertisements::soap_delete__ns1__ExportBusStopsXMLResponse | ( | struct soap * | soap, |
| _ns1__ExportBusStopsXMLResponse * | p | ||
| ) |
| SOAP_FMAC5 void SOAP_FMAC6 EAdvertisements::soap_delete__ns1__FullComunication | ( | struct soap * | soap, |
| _ns1__FullComunication * | p | ||
| ) |
| SOAP_FMAC5 void SOAP_FMAC6 EAdvertisements::soap_delete__ns1__FullComunicationResponse | ( | struct soap * | soap, |
| _ns1__FullComunicationResponse * | p | ||
| ) |
| SOAP_FMAC5 void SOAP_FMAC6 EAdvertisements::soap_delete__ns1__FullExport | ( | struct soap * | soap, |
| _ns1__FullExport * | p | ||
| ) |
| SOAP_FMAC5 void SOAP_FMAC6 EAdvertisements::soap_delete__ns1__FullExportEx | ( | struct soap * | soap, |
| _ns1__FullExportEx * | p | ||
| ) |
| SOAP_FMAC5 void SOAP_FMAC6 EAdvertisements::soap_delete__ns1__FullExportEx2 | ( | struct soap * | soap, |
| _ns1__FullExportEx2 * | p | ||
| ) |
| SOAP_FMAC5 void SOAP_FMAC6 EAdvertisements::soap_delete__ns1__FullExportEx2Response | ( | struct soap * | soap, |
| _ns1__FullExportEx2Response * | p | ||
| ) |
| SOAP_FMAC5 void SOAP_FMAC6 EAdvertisements::soap_delete__ns1__FullExportEx3 | ( | struct soap * | soap, |
| _ns1__FullExportEx3 * | p | ||
| ) |
| SOAP_FMAC5 void SOAP_FMAC6 EAdvertisements::soap_delete__ns1__FullExportEx3Response | ( | struct soap * | soap, |
| _ns1__FullExportEx3Response * | p | ||
| ) |
| SOAP_FMAC5 void SOAP_FMAC6 EAdvertisements::soap_delete__ns1__FullExportExResponse | ( | struct soap * | soap, |
| _ns1__FullExportExResponse * | p | ||
| ) |
| SOAP_FMAC5 void SOAP_FMAC6 EAdvertisements::soap_delete__ns1__FullExportResponse | ( | struct soap * | soap, |
| _ns1__FullExportResponse * | p | ||
| ) |
| SOAP_FMAC5 void SOAP_FMAC6 EAdvertisements::soap_delete__ns1__FullUpdate | ( | struct soap * | soap, |
| _ns1__FullUpdate * | p | ||
| ) |
| SOAP_FMAC5 void SOAP_FMAC6 EAdvertisements::soap_delete__ns1__FullUpdateEx | ( | struct soap * | soap, |
| _ns1__FullUpdateEx * | p | ||
| ) |
| SOAP_FMAC5 void SOAP_FMAC6 EAdvertisements::soap_delete__ns1__FullUpdateEx2 | ( | struct soap * | soap, |
| _ns1__FullUpdateEx2 * | p | ||
| ) |
| SOAP_FMAC5 void SOAP_FMAC6 EAdvertisements::soap_delete__ns1__FullUpdateEx2Response | ( | struct soap * | soap, |
| _ns1__FullUpdateEx2Response * | p | ||
| ) |
| SOAP_FMAC5 void SOAP_FMAC6 EAdvertisements::soap_delete__ns1__FullUpdateExResponse | ( | struct soap * | soap, |
| _ns1__FullUpdateExResponse * | p | ||
| ) |
| SOAP_FMAC5 void SOAP_FMAC6 EAdvertisements::soap_delete__ns1__FullUpdateResponse | ( | struct soap * | soap, |
| _ns1__FullUpdateResponse * | p | ||
| ) |
| SOAP_FMAC5 void SOAP_FMAC6 EAdvertisements::soap_delete__ns1__WriteExportRequest | ( | struct soap * | soap, |
| _ns1__WriteExportRequest * | p | ||
| ) |
| SOAP_FMAC5 void SOAP_FMAC6 EAdvertisements::soap_delete__ns1__WriteExportRequestEx | ( | struct soap * | soap, |
| _ns1__WriteExportRequestEx * | p | ||
| ) |
| SOAP_FMAC5 void SOAP_FMAC6 EAdvertisements::soap_delete__ns1__WriteExportRequestExResponse | ( | struct soap * | soap, |
| _ns1__WriteExportRequestExResponse * | p | ||
| ) |
| SOAP_FMAC5 void SOAP_FMAC6 EAdvertisements::soap_delete__ns1__WriteExportRequestResponse | ( | struct soap * | soap, |
| _ns1__WriteExportRequestResponse * | p | ||
| ) |
| SOAP_FMAC5 void SOAP_FMAC6 EAdvertisements::soap_delete_ns1__ArrayOfInt | ( | struct soap * | soap, |
| ns1__ArrayOfInt * | p | ||
| ) |
| SOAP_FMAC5 void SOAP_FMAC6 EAdvertisements::soap_delete_ns1__ArrayOfString | ( | struct soap * | soap, |
| ns1__ArrayOfString * | p | ||
| ) |
| SOAP_FMAC5 void SOAP_FMAC6 EAdvertisements::soap_delete_std__string | ( | struct soap * | soap, |
| std::string * | p | ||
| ) |
| SOAP_FMAC5 void SOAP_FMAC6 EAdvertisements::soap_delete_std__vectorTemplateOfint | ( | struct soap * | soap, |
| std::vector< int > * | p | ||
| ) |
| SOAP_FMAC5 void SOAP_FMAC6 EAdvertisements::soap_delete_std__vectorTemplateOfstd__string | ( | struct soap * | soap, |
| std::vector< std::string > * | p | ||
| ) |
| SOAP_FMAC5 void SOAP_FMAC6 EAdvertisements::soap_delete_xsd__base64Binary | ( | struct soap * | soap, |
| xsd__base64Binary * | p | ||
| ) |
| SOAP_FMAC3 int SOAP_FMAC4 EAdvertisements::soap_fdelete | ( | struct soap_clist * | p | ) |
| SOAP_FMAC3 struct __ns2__ExportAmounts *SOAP_FMAC4 EAdvertisements::soap_get___ns2__ExportAmounts | ( | struct soap * | soap, |
| struct __ns2__ExportAmounts * | p, | ||
| const char * | tag, | ||
| const char * | type | ||
| ) |

| SOAP_FMAC3 struct __ns2__ExportBusStopsXML *SOAP_FMAC4 EAdvertisements::soap_get___ns2__ExportBusStopsXML | ( | struct soap * | soap, |
| struct __ns2__ExportBusStopsXML * | p, | ||
| const char * | tag, | ||
| const char * | type | ||
| ) |

| SOAP_FMAC3 struct __ns2__FullComunication *SOAP_FMAC4 EAdvertisements::soap_get___ns2__FullComunication | ( | struct soap * | soap, |
| struct __ns2__FullComunication * | p, | ||
| const char * | tag, | ||
| const char * | type | ||
| ) |

| SOAP_FMAC3 struct __ns2__FullExport *SOAP_FMAC4 EAdvertisements::soap_get___ns2__FullExport | ( | struct soap * | soap, |
| struct __ns2__FullExport * | p, | ||
| const char * | tag, | ||
| const char * | type | ||
| ) |

| SOAP_FMAC3 struct __ns2__FullExportEx *SOAP_FMAC4 EAdvertisements::soap_get___ns2__FullExportEx | ( | struct soap * | soap, |
| struct __ns2__FullExportEx * | p, | ||
| const char * | tag, | ||
| const char * | type | ||
| ) |

| SOAP_FMAC3 struct __ns2__FullExportEx2 *SOAP_FMAC4 EAdvertisements::soap_get___ns2__FullExportEx2 | ( | struct soap * | soap, |
| struct __ns2__FullExportEx2 * | p, | ||
| const char * | tag, | ||
| const char * | type | ||
| ) |

| SOAP_FMAC3 struct __ns2__FullExportEx3 *SOAP_FMAC4 EAdvertisements::soap_get___ns2__FullExportEx3 | ( | struct soap * | soap, |
| struct __ns2__FullExportEx3 * | p, | ||
| const char * | tag, | ||
| const char * | type | ||
| ) |

| SOAP_FMAC3 struct __ns2__FullUpdate *SOAP_FMAC4 EAdvertisements::soap_get___ns2__FullUpdate | ( | struct soap * | soap, |
| struct __ns2__FullUpdate * | p, | ||
| const char * | tag, | ||
| const char * | type | ||
| ) |

| SOAP_FMAC3 struct __ns2__FullUpdateEx *SOAP_FMAC4 EAdvertisements::soap_get___ns2__FullUpdateEx | ( | struct soap * | soap, |
| struct __ns2__FullUpdateEx * | p, | ||
| const char * | tag, | ||
| const char * | type | ||
| ) |

| SOAP_FMAC3 struct __ns2__FullUpdateEx2 *SOAP_FMAC4 EAdvertisements::soap_get___ns2__FullUpdateEx2 | ( | struct soap * | soap, |
| struct __ns2__FullUpdateEx2 * | p, | ||
| const char * | tag, | ||
| const char * | type | ||
| ) |

| SOAP_FMAC3 struct __ns2__WriteExportRequest *SOAP_FMAC4 EAdvertisements::soap_get___ns2__WriteExportRequest | ( | struct soap * | soap, |
| struct __ns2__WriteExportRequest * | p, | ||
| const char * | tag, | ||
| const char * | type | ||
| ) |

| SOAP_FMAC3 struct __ns2__WriteExportRequestEx *SOAP_FMAC4 EAdvertisements::soap_get___ns2__WriteExportRequestEx | ( | struct soap * | soap, |
| struct __ns2__WriteExportRequestEx * | p, | ||
| const char * | tag, | ||
| const char * | type | ||
| ) |

| SOAP_FMAC3 struct __ns3__ExportAmounts *SOAP_FMAC4 EAdvertisements::soap_get___ns3__ExportAmounts | ( | struct soap * | soap, |
| struct __ns3__ExportAmounts * | p, | ||
| const char * | tag, | ||
| const char * | type | ||
| ) |

| SOAP_FMAC3 struct __ns3__ExportBusStopsXML *SOAP_FMAC4 EAdvertisements::soap_get___ns3__ExportBusStopsXML | ( | struct soap * | soap, |
| struct __ns3__ExportBusStopsXML * | p, | ||
| const char * | tag, | ||
| const char * | type | ||
| ) |

| SOAP_FMAC3 struct __ns3__FullComunication *SOAP_FMAC4 EAdvertisements::soap_get___ns3__FullComunication | ( | struct soap * | soap, |
| struct __ns3__FullComunication * | p, | ||
| const char * | tag, | ||
| const char * | type | ||
| ) |

| SOAP_FMAC3 struct __ns3__FullExport *SOAP_FMAC4 EAdvertisements::soap_get___ns3__FullExport | ( | struct soap * | soap, |
| struct __ns3__FullExport * | p, | ||
| const char * | tag, | ||
| const char * | type | ||
| ) |

| SOAP_FMAC3 struct __ns3__FullExportEx *SOAP_FMAC4 EAdvertisements::soap_get___ns3__FullExportEx | ( | struct soap * | soap, |
| struct __ns3__FullExportEx * | p, | ||
| const char * | tag, | ||
| const char * | type | ||
| ) |

| SOAP_FMAC3 struct __ns3__FullExportEx2 *SOAP_FMAC4 EAdvertisements::soap_get___ns3__FullExportEx2 | ( | struct soap * | soap, |
| struct __ns3__FullExportEx2 * | p, | ||
| const char * | tag, | ||
| const char * | type | ||
| ) |

| SOAP_FMAC3 struct __ns3__FullExportEx3 *SOAP_FMAC4 EAdvertisements::soap_get___ns3__FullExportEx3 | ( | struct soap * | soap, |
| struct __ns3__FullExportEx3 * | p, | ||
| const char * | tag, | ||
| const char * | type | ||
| ) |

| SOAP_FMAC3 struct __ns3__FullUpdate *SOAP_FMAC4 EAdvertisements::soap_get___ns3__FullUpdate | ( | struct soap * | soap, |
| struct __ns3__FullUpdate * | p, | ||
| const char * | tag, | ||
| const char * | type | ||
| ) |

| SOAP_FMAC3 struct __ns3__FullUpdateEx *SOAP_FMAC4 EAdvertisements::soap_get___ns3__FullUpdateEx | ( | struct soap * | soap, |
| struct __ns3__FullUpdateEx * | p, | ||
| const char * | tag, | ||
| const char * | type | ||
| ) |

| SOAP_FMAC3 struct __ns3__FullUpdateEx2 *SOAP_FMAC4 EAdvertisements::soap_get___ns3__FullUpdateEx2 | ( | struct soap * | soap, |
| struct __ns3__FullUpdateEx2 * | p, | ||
| const char * | tag, | ||
| const char * | type | ||
| ) |

| SOAP_FMAC3 struct __ns3__WriteExportRequest *SOAP_FMAC4 EAdvertisements::soap_get___ns3__WriteExportRequest | ( | struct soap * | soap, |
| struct __ns3__WriteExportRequest * | p, | ||
| const char * | tag, | ||
| const char * | type | ||
| ) |

| SOAP_FMAC3 struct __ns3__WriteExportRequestEx *SOAP_FMAC4 EAdvertisements::soap_get___ns3__WriteExportRequestEx | ( | struct soap * | soap, |
| struct __ns3__WriteExportRequestEx * | p, | ||
| const char * | tag, | ||
| const char * | type | ||
| ) |

| SOAP_FMAC3 _ns1__ExportAmounts *SOAP_FMAC4 EAdvertisements::soap_get__ns1__ExportAmounts | ( | struct soap * | soap, |
| _ns1__ExportAmounts * | p, | ||
| const char * | tag, | ||
| const char * | type | ||
| ) |


| SOAP_FMAC3 _ns1__ExportAmountsResponse *SOAP_FMAC4 EAdvertisements::soap_get__ns1__ExportAmountsResponse | ( | struct soap * | soap, |
| _ns1__ExportAmountsResponse * | p, | ||
| const char * | tag, | ||
| const char * | type | ||
| ) |


| SOAP_FMAC3 _ns1__ExportBusStopsXML *SOAP_FMAC4 EAdvertisements::soap_get__ns1__ExportBusStopsXML | ( | struct soap * | soap, |
| _ns1__ExportBusStopsXML * | p, | ||
| const char * | tag, | ||
| const char * | type | ||
| ) |


| SOAP_FMAC3 _ns1__ExportBusStopsXMLResponse *SOAP_FMAC4 EAdvertisements::soap_get__ns1__ExportBusStopsXMLResponse | ( | struct soap * | soap, |
| _ns1__ExportBusStopsXMLResponse * | p, | ||
| const char * | tag, | ||
| const char * | type | ||
| ) |


| SOAP_FMAC3 _ns1__FullComunication *SOAP_FMAC4 EAdvertisements::soap_get__ns1__FullComunication | ( | struct soap * | soap, |
| _ns1__FullComunication * | p, | ||
| const char * | tag, | ||
| const char * | type | ||
| ) |


| SOAP_FMAC3 _ns1__FullComunicationResponse *SOAP_FMAC4 EAdvertisements::soap_get__ns1__FullComunicationResponse | ( | struct soap * | soap, |
| _ns1__FullComunicationResponse * | p, | ||
| const char * | tag, | ||
| const char * | type | ||
| ) |


| SOAP_FMAC3 _ns1__FullExport *SOAP_FMAC4 EAdvertisements::soap_get__ns1__FullExport | ( | struct soap * | soap, |
| _ns1__FullExport * | p, | ||
| const char * | tag, | ||
| const char * | type | ||
| ) |


| SOAP_FMAC3 _ns1__FullExportEx *SOAP_FMAC4 EAdvertisements::soap_get__ns1__FullExportEx | ( | struct soap * | soap, |
| _ns1__FullExportEx * | p, | ||
| const char * | tag, | ||
| const char * | type | ||
| ) |


| SOAP_FMAC3 _ns1__FullExportEx2 *SOAP_FMAC4 EAdvertisements::soap_get__ns1__FullExportEx2 | ( | struct soap * | soap, |
| _ns1__FullExportEx2 * | p, | ||
| const char * | tag, | ||
| const char * | type | ||
| ) |


| SOAP_FMAC3 _ns1__FullExportEx2Response *SOAP_FMAC4 EAdvertisements::soap_get__ns1__FullExportEx2Response | ( | struct soap * | soap, |
| _ns1__FullExportEx2Response * | p, | ||
| const char * | tag, | ||
| const char * | type | ||
| ) |


| SOAP_FMAC3 _ns1__FullExportEx3 *SOAP_FMAC4 EAdvertisements::soap_get__ns1__FullExportEx3 | ( | struct soap * | soap, |
| _ns1__FullExportEx3 * | p, | ||
| const char * | tag, | ||
| const char * | type | ||
| ) |


| SOAP_FMAC3 _ns1__FullExportEx3Response *SOAP_FMAC4 EAdvertisements::soap_get__ns1__FullExportEx3Response | ( | struct soap * | soap, |
| _ns1__FullExportEx3Response * | p, | ||
| const char * | tag, | ||
| const char * | type | ||
| ) |


| SOAP_FMAC3 _ns1__FullExportExResponse *SOAP_FMAC4 EAdvertisements::soap_get__ns1__FullExportExResponse | ( | struct soap * | soap, |
| _ns1__FullExportExResponse * | p, | ||
| const char * | tag, | ||
| const char * | type | ||
| ) |


| SOAP_FMAC3 _ns1__FullExportResponse *SOAP_FMAC4 EAdvertisements::soap_get__ns1__FullExportResponse | ( | struct soap * | soap, |
| _ns1__FullExportResponse * | p, | ||
| const char * | tag, | ||
| const char * | type | ||
| ) |


| SOAP_FMAC3 _ns1__FullUpdate *SOAP_FMAC4 EAdvertisements::soap_get__ns1__FullUpdate | ( | struct soap * | soap, |
| _ns1__FullUpdate * | p, | ||
| const char * | tag, | ||
| const char * | type | ||
| ) |


| SOAP_FMAC3 _ns1__FullUpdateEx *SOAP_FMAC4 EAdvertisements::soap_get__ns1__FullUpdateEx | ( | struct soap * | soap, |
| _ns1__FullUpdateEx * | p, | ||
| const char * | tag, | ||
| const char * | type | ||
| ) |


| SOAP_FMAC3 _ns1__FullUpdateEx2 *SOAP_FMAC4 EAdvertisements::soap_get__ns1__FullUpdateEx2 | ( | struct soap * | soap, |
| _ns1__FullUpdateEx2 * | p, | ||
| const char * | tag, | ||
| const char * | type | ||
| ) |


| SOAP_FMAC3 _ns1__FullUpdateEx2Response *SOAP_FMAC4 EAdvertisements::soap_get__ns1__FullUpdateEx2Response | ( | struct soap * | soap, |
| _ns1__FullUpdateEx2Response * | p, | ||
| const char * | tag, | ||
| const char * | type | ||
| ) |


| SOAP_FMAC3 _ns1__FullUpdateExResponse *SOAP_FMAC4 EAdvertisements::soap_get__ns1__FullUpdateExResponse | ( | struct soap * | soap, |
| _ns1__FullUpdateExResponse * | p, | ||
| const char * | tag, | ||
| const char * | type | ||
| ) |


| SOAP_FMAC3 _ns1__FullUpdateResponse *SOAP_FMAC4 EAdvertisements::soap_get__ns1__FullUpdateResponse | ( | struct soap * | soap, |
| _ns1__FullUpdateResponse * | p, | ||
| const char * | tag, | ||
| const char * | type | ||
| ) |


| SOAP_FMAC3 _ns1__WriteExportRequest *SOAP_FMAC4 EAdvertisements::soap_get__ns1__WriteExportRequest | ( | struct soap * | soap, |
| _ns1__WriteExportRequest * | p, | ||
| const char * | tag, | ||
| const char * | type | ||
| ) |


| SOAP_FMAC3 _ns1__WriteExportRequestEx *SOAP_FMAC4 EAdvertisements::soap_get__ns1__WriteExportRequestEx | ( | struct soap * | soap, |
| _ns1__WriteExportRequestEx * | p, | ||
| const char * | tag, | ||
| const char * | type | ||
| ) |


| SOAP_FMAC3 _ns1__WriteExportRequestExResponse *SOAP_FMAC4 EAdvertisements::soap_get__ns1__WriteExportRequestExResponse | ( | struct soap * | soap, |
| _ns1__WriteExportRequestExResponse * | p, | ||
| const char * | tag, | ||
| const char * | type | ||
| ) |


| SOAP_FMAC3 _ns1__WriteExportRequestResponse *SOAP_FMAC4 EAdvertisements::soap_get__ns1__WriteExportRequestResponse | ( | struct soap * | soap, |
| _ns1__WriteExportRequestResponse * | p, | ||
| const char * | tag, | ||
| const char * | type | ||
| ) |


| SOAP_FMAC3 char **SOAP_FMAC4 EAdvertisements::soap_get__QName | ( | struct soap * | soap, |
| char ** | p, | ||
| const char * | tag, | ||
| const char * | type | ||
| ) |

| SOAP_FMAC3 char *SOAP_FMAC4 EAdvertisements::soap_get_byte | ( | struct soap * | soap, |
| char * | p, | ||
| const char * | tag, | ||
| const char * | type | ||
| ) |

| SOAP_FMAC3 int *SOAP_FMAC4 EAdvertisements::soap_get_int | ( | struct soap * | soap, |
| int * | p, | ||
| const char * | tag, | ||
| const char * | type | ||
| ) |

| SOAP_FMAC3 ns1__ArrayOfInt *SOAP_FMAC4 EAdvertisements::soap_get_ns1__ArrayOfInt | ( | struct soap * | soap, |
| ns1__ArrayOfInt * | p, | ||
| const char * | tag, | ||
| const char * | type | ||
| ) |


| SOAP_FMAC3 ns1__ArrayOfString *SOAP_FMAC4 EAdvertisements::soap_get_ns1__ArrayOfString | ( | struct soap * | soap, |
| ns1__ArrayOfString * | p, | ||
| const char * | tag, | ||
| const char * | type | ||
| ) |


| SOAP_FMAC3 _ns1__ExportAmounts **SOAP_FMAC4 EAdvertisements::soap_get_PointerTo_ns1__ExportAmounts | ( | struct soap * | soap, |
| _ns1__ExportAmounts ** | p, | ||
| const char * | tag, | ||
| const char * | type | ||
| ) |

| SOAP_FMAC3 _ns1__ExportAmountsResponse **SOAP_FMAC4 EAdvertisements::soap_get_PointerTo_ns1__ExportAmountsResponse | ( | struct soap * | soap, |
| _ns1__ExportAmountsResponse ** | p, | ||
| const char * | tag, | ||
| const char * | type | ||
| ) |

| SOAP_FMAC3 _ns1__ExportBusStopsXML **SOAP_FMAC4 EAdvertisements::soap_get_PointerTo_ns1__ExportBusStopsXML | ( | struct soap * | soap, |
| _ns1__ExportBusStopsXML ** | p, | ||
| const char * | tag, | ||
| const char * | type | ||
| ) |

| SOAP_FMAC3 _ns1__ExportBusStopsXMLResponse **SOAP_FMAC4 EAdvertisements::soap_get_PointerTo_ns1__ExportBusStopsXMLResponse | ( | struct soap * | soap, |
| _ns1__ExportBusStopsXMLResponse ** | p, | ||
| const char * | tag, | ||
| const char * | type | ||
| ) |

| SOAP_FMAC3 _ns1__FullComunication **SOAP_FMAC4 EAdvertisements::soap_get_PointerTo_ns1__FullComunication | ( | struct soap * | soap, |
| _ns1__FullComunication ** | p, | ||
| const char * | tag, | ||
| const char * | type | ||
| ) |

| SOAP_FMAC3 _ns1__FullComunicationResponse **SOAP_FMAC4 EAdvertisements::soap_get_PointerTo_ns1__FullComunicationResponse | ( | struct soap * | soap, |
| _ns1__FullComunicationResponse ** | p, | ||
| const char * | tag, | ||
| const char * | type | ||
| ) |

| SOAP_FMAC3 _ns1__FullExport **SOAP_FMAC4 EAdvertisements::soap_get_PointerTo_ns1__FullExport | ( | struct soap * | soap, |
| _ns1__FullExport ** | p, | ||
| const char * | tag, | ||
| const char * | type | ||
| ) |

| SOAP_FMAC3 _ns1__FullExportEx **SOAP_FMAC4 EAdvertisements::soap_get_PointerTo_ns1__FullExportEx | ( | struct soap * | soap, |
| _ns1__FullExportEx ** | p, | ||
| const char * | tag, | ||
| const char * | type | ||
| ) |

| SOAP_FMAC3 _ns1__FullExportEx2 **SOAP_FMAC4 EAdvertisements::soap_get_PointerTo_ns1__FullExportEx2 | ( | struct soap * | soap, |
| _ns1__FullExportEx2 ** | p, | ||
| const char * | tag, | ||
| const char * | type | ||
| ) |

| SOAP_FMAC3 _ns1__FullExportEx2Response **SOAP_FMAC4 EAdvertisements::soap_get_PointerTo_ns1__FullExportEx2Response | ( | struct soap * | soap, |
| _ns1__FullExportEx2Response ** | p, | ||
| const char * | tag, | ||
| const char * | type | ||
| ) |

| SOAP_FMAC3 _ns1__FullExportEx3 **SOAP_FMAC4 EAdvertisements::soap_get_PointerTo_ns1__FullExportEx3 | ( | struct soap * | soap, |
| _ns1__FullExportEx3 ** | p, | ||
| const char * | tag, | ||
| const char * | type | ||
| ) |

| SOAP_FMAC3 _ns1__FullExportEx3Response **SOAP_FMAC4 EAdvertisements::soap_get_PointerTo_ns1__FullExportEx3Response | ( | struct soap * | soap, |
| _ns1__FullExportEx3Response ** | p, | ||
| const char * | tag, | ||
| const char * | type | ||
| ) |

| SOAP_FMAC3 _ns1__FullExportExResponse **SOAP_FMAC4 EAdvertisements::soap_get_PointerTo_ns1__FullExportExResponse | ( | struct soap * | soap, |
| _ns1__FullExportExResponse ** | p, | ||
| const char * | tag, | ||
| const char * | type | ||
| ) |

| SOAP_FMAC3 _ns1__FullExportResponse **SOAP_FMAC4 EAdvertisements::soap_get_PointerTo_ns1__FullExportResponse | ( | struct soap * | soap, |
| _ns1__FullExportResponse ** | p, | ||
| const char * | tag, | ||
| const char * | type | ||
| ) |

| SOAP_FMAC3 _ns1__FullUpdate **SOAP_FMAC4 EAdvertisements::soap_get_PointerTo_ns1__FullUpdate | ( | struct soap * | soap, |
| _ns1__FullUpdate ** | p, | ||
| const char * | tag, | ||
| const char * | type | ||
| ) |

| SOAP_FMAC3 _ns1__FullUpdateEx **SOAP_FMAC4 EAdvertisements::soap_get_PointerTo_ns1__FullUpdateEx | ( | struct soap * | soap, |
| _ns1__FullUpdateEx ** | p, | ||
| const char * | tag, | ||
| const char * | type | ||
| ) |

| SOAP_FMAC3 _ns1__FullUpdateEx2 **SOAP_FMAC4 EAdvertisements::soap_get_PointerTo_ns1__FullUpdateEx2 | ( | struct soap * | soap, |
| _ns1__FullUpdateEx2 ** | p, | ||
| const char * | tag, | ||
| const char * | type | ||
| ) |

| SOAP_FMAC3 _ns1__FullUpdateEx2Response **SOAP_FMAC4 EAdvertisements::soap_get_PointerTo_ns1__FullUpdateEx2Response | ( | struct soap * | soap, |
| _ns1__FullUpdateEx2Response ** | p, | ||
| const char * | tag, | ||
| const char * | type | ||
| ) |

| SOAP_FMAC3 _ns1__FullUpdateExResponse **SOAP_FMAC4 EAdvertisements::soap_get_PointerTo_ns1__FullUpdateExResponse | ( | struct soap * | soap, |
| _ns1__FullUpdateExResponse ** | p, | ||
| const char * | tag, | ||
| const char * | type | ||
| ) |

| SOAP_FMAC3 _ns1__FullUpdateResponse **SOAP_FMAC4 EAdvertisements::soap_get_PointerTo_ns1__FullUpdateResponse | ( | struct soap * | soap, |
| _ns1__FullUpdateResponse ** | p, | ||
| const char * | tag, | ||
| const char * | type | ||
| ) |

| SOAP_FMAC3 _ns1__WriteExportRequest **SOAP_FMAC4 EAdvertisements::soap_get_PointerTo_ns1__WriteExportRequest | ( | struct soap * | soap, |
| _ns1__WriteExportRequest ** | p, | ||
| const char * | tag, | ||
| const char * | type | ||
| ) |

| SOAP_FMAC3 _ns1__WriteExportRequestEx **SOAP_FMAC4 EAdvertisements::soap_get_PointerTo_ns1__WriteExportRequestEx | ( | struct soap * | soap, |
| _ns1__WriteExportRequestEx ** | p, | ||
| const char * | tag, | ||
| const char * | type | ||
| ) |

| SOAP_FMAC3 _ns1__WriteExportRequestExResponse **SOAP_FMAC4 EAdvertisements::soap_get_PointerTo_ns1__WriteExportRequestExResponse | ( | struct soap * | soap, |
| _ns1__WriteExportRequestExResponse ** | p, | ||
| const char * | tag, | ||
| const char * | type | ||
| ) |

| SOAP_FMAC3 _ns1__WriteExportRequestResponse **SOAP_FMAC4 EAdvertisements::soap_get_PointerTo_ns1__WriteExportRequestResponse | ( | struct soap * | soap, |
| _ns1__WriteExportRequestResponse ** | p, | ||
| const char * | tag, | ||
| const char * | type | ||
| ) |

| SOAP_FMAC3 ns1__ArrayOfInt **SOAP_FMAC4 EAdvertisements::soap_get_PointerTons1__ArrayOfInt | ( | struct soap * | soap, |
| ns1__ArrayOfInt ** | p, | ||
| const char * | tag, | ||
| const char * | type | ||
| ) |

| SOAP_FMAC3 ns1__ArrayOfString **SOAP_FMAC4 EAdvertisements::soap_get_PointerTons1__ArrayOfString | ( | struct soap * | soap, |
| ns1__ArrayOfString ** | p, | ||
| const char * | tag, | ||
| const char * | type | ||
| ) |

| SOAP_FMAC3 std::string **SOAP_FMAC4 EAdvertisements::soap_get_PointerTostd__string | ( | struct soap * | soap, |
| std::string ** | p, | ||
| const char * | tag, | ||
| const char * | type | ||
| ) |

| SOAP_FMAC3 unsigned char **SOAP_FMAC4 EAdvertisements::soap_get_PointerTounsignedByte | ( | struct soap * | soap, |
| unsigned char ** | p, | ||
| const char * | tag, | ||
| const char * | type | ||
| ) |

| SOAP_FMAC3 xsd__base64Binary **SOAP_FMAC4 EAdvertisements::soap_get_PointerToxsd__base64Binary | ( | struct soap * | soap, |
| xsd__base64Binary ** | p, | ||
| const char * | tag, | ||
| const char * | type | ||
| ) |

| SOAP_FMAC3 std::string *SOAP_FMAC4 EAdvertisements::soap_get_std__string | ( | struct soap * | soap, |
| std::string * | p, | ||
| const char * | tag, | ||
| const char * | type | ||
| ) |

| SOAP_FMAC3 char **SOAP_FMAC4 EAdvertisements::soap_get_string | ( | struct soap * | soap, |
| char ** | p, | ||
| const char * | tag, | ||
| const char * | type | ||
| ) |

| SOAP_FMAC3 unsigned char *SOAP_FMAC4 EAdvertisements::soap_get_unsignedByte | ( | struct soap * | soap, |
| unsigned char * | p, | ||
| const char * | tag, | ||
| const char * | type | ||
| ) |

| SOAP_FMAC3 unsigned int *SOAP_FMAC4 EAdvertisements::soap_get_unsignedInt | ( | struct soap * | soap, |
| unsigned int * | p, | ||
| const char * | tag, | ||
| const char * | type | ||
| ) |

| SOAP_FMAC3 ULONG64 *SOAP_FMAC4 EAdvertisements::soap_get_unsignedLONG64 | ( | struct soap * | soap, |
| ULONG64 * | p, | ||
| const char * | tag, | ||
| const char * | type | ||
| ) |

| SOAP_FMAC3 xsd__base64Binary *SOAP_FMAC4 EAdvertisements::soap_get_xsd__base64Binary | ( | struct soap * | soap, |
| xsd__base64Binary * | p, | ||
| const char * | tag, | ||
| const char * | type | ||
| ) |


| SOAP_FMAC3 void *SOAP_FMAC4 EAdvertisements::soap_getelement | ( | struct soap * | soap, |
| int * | type | ||
| ) |

| SOAP_FMAC3 int SOAP_FMAC4 EAdvertisements::soap_getindependent | ( | struct soap * | soap | ) |

| SOAP_FMAC3 int SOAP_FMAC4 EAdvertisements::soap_ignore_element | ( | struct soap * | soap | ) |


| SOAP_FMAC3 struct __ns2__ExportAmounts *SOAP_FMAC4 EAdvertisements::soap_in___ns2__ExportAmounts | ( | struct soap * | soap, |
| const char * | tag, | ||
| struct __ns2__ExportAmounts * | a, | ||
| const char * | type | ||
| ) |


| SOAP_FMAC3 struct __ns2__ExportBusStopsXML *SOAP_FMAC4 EAdvertisements::soap_in___ns2__ExportBusStopsXML | ( | struct soap * | soap, |
| const char * | tag, | ||
| struct __ns2__ExportBusStopsXML * | a, | ||
| const char * | type | ||
| ) |


| SOAP_FMAC3 struct __ns2__FullComunication *SOAP_FMAC4 EAdvertisements::soap_in___ns2__FullComunication | ( | struct soap * | soap, |
| const char * | tag, | ||
| struct __ns2__FullComunication * | a, | ||
| const char * | type | ||
| ) |


| SOAP_FMAC3 struct __ns2__FullExport *SOAP_FMAC4 EAdvertisements::soap_in___ns2__FullExport | ( | struct soap * | soap, |
| const char * | tag, | ||
| struct __ns2__FullExport * | a, | ||
| const char * | type | ||
| ) |


| SOAP_FMAC3 struct __ns2__FullExportEx *SOAP_FMAC4 EAdvertisements::soap_in___ns2__FullExportEx | ( | struct soap * | soap, |
| const char * | tag, | ||
| struct __ns2__FullExportEx * | a, | ||
| const char * | type | ||
| ) |


| SOAP_FMAC3 struct __ns2__FullExportEx2 *SOAP_FMAC4 EAdvertisements::soap_in___ns2__FullExportEx2 | ( | struct soap * | soap, |
| const char * | tag, | ||
| struct __ns2__FullExportEx2 * | a, | ||
| const char * | type | ||
| ) |


| SOAP_FMAC3 struct __ns2__FullExportEx3 *SOAP_FMAC4 EAdvertisements::soap_in___ns2__FullExportEx3 | ( | struct soap * | soap, |
| const char * | tag, | ||
| struct __ns2__FullExportEx3 * | a, | ||
| const char * | type | ||
| ) |


| SOAP_FMAC3 struct __ns2__FullUpdate *SOAP_FMAC4 EAdvertisements::soap_in___ns2__FullUpdate | ( | struct soap * | soap, |
| const char * | tag, | ||
| struct __ns2__FullUpdate * | a, | ||
| const char * | type | ||
| ) |


| SOAP_FMAC3 struct __ns2__FullUpdateEx *SOAP_FMAC4 EAdvertisements::soap_in___ns2__FullUpdateEx | ( | struct soap * | soap, |
| const char * | tag, | ||
| struct __ns2__FullUpdateEx * | a, | ||
| const char * | type | ||
| ) |


| SOAP_FMAC3 struct __ns2__FullUpdateEx2 *SOAP_FMAC4 EAdvertisements::soap_in___ns2__FullUpdateEx2 | ( | struct soap * | soap, |
| const char * | tag, | ||
| struct __ns2__FullUpdateEx2 * | a, | ||
| const char * | type | ||
| ) |


| SOAP_FMAC3 struct __ns2__WriteExportRequest *SOAP_FMAC4 EAdvertisements::soap_in___ns2__WriteExportRequest | ( | struct soap * | soap, |
| const char * | tag, | ||
| struct __ns2__WriteExportRequest * | a, | ||
| const char * | type | ||
| ) |


| SOAP_FMAC3 struct __ns2__WriteExportRequestEx *SOAP_FMAC4 EAdvertisements::soap_in___ns2__WriteExportRequestEx | ( | struct soap * | soap, |
| const char * | tag, | ||
| struct __ns2__WriteExportRequestEx * | a, | ||
| const char * | type | ||
| ) |


| SOAP_FMAC3 struct __ns3__ExportAmounts *SOAP_FMAC4 EAdvertisements::soap_in___ns3__ExportAmounts | ( | struct soap * | soap, |
| const char * | tag, | ||
| struct __ns3__ExportAmounts * | a, | ||
| const char * | type | ||
| ) |


| SOAP_FMAC3 struct __ns3__ExportBusStopsXML *SOAP_FMAC4 EAdvertisements::soap_in___ns3__ExportBusStopsXML | ( | struct soap * | soap, |
| const char * | tag, | ||
| struct __ns3__ExportBusStopsXML * | a, | ||
| const char * | type | ||
| ) |


| SOAP_FMAC3 struct __ns3__FullComunication *SOAP_FMAC4 EAdvertisements::soap_in___ns3__FullComunication | ( | struct soap * | soap, |
| const char * | tag, | ||
| struct __ns3__FullComunication * | a, | ||
| const char * | type | ||
| ) |


| SOAP_FMAC3 struct __ns3__FullExport *SOAP_FMAC4 EAdvertisements::soap_in___ns3__FullExport | ( | struct soap * | soap, |
| const char * | tag, | ||
| struct __ns3__FullExport * | a, | ||
| const char * | type | ||
| ) |


| SOAP_FMAC3 struct __ns3__FullExportEx *SOAP_FMAC4 EAdvertisements::soap_in___ns3__FullExportEx | ( | struct soap * | soap, |
| const char * | tag, | ||
| struct __ns3__FullExportEx * | a, | ||
| const char * | type | ||
| ) |


| SOAP_FMAC3 struct __ns3__FullExportEx2 *SOAP_FMAC4 EAdvertisements::soap_in___ns3__FullExportEx2 | ( | struct soap * | soap, |
| const char * | tag, | ||
| struct __ns3__FullExportEx2 * | a, | ||
| const char * | type | ||
| ) |


| SOAP_FMAC3 struct __ns3__FullExportEx3 *SOAP_FMAC4 EAdvertisements::soap_in___ns3__FullExportEx3 | ( | struct soap * | soap, |
| const char * | tag, | ||
| struct __ns3__FullExportEx3 * | a, | ||
| const char * | type | ||
| ) |


| SOAP_FMAC3 struct __ns3__FullUpdate *SOAP_FMAC4 EAdvertisements::soap_in___ns3__FullUpdate | ( | struct soap * | soap, |
| const char * | tag, | ||
| struct __ns3__FullUpdate * | a, | ||
| const char * | type | ||
| ) |


| SOAP_FMAC3 struct __ns3__FullUpdateEx *SOAP_FMAC4 EAdvertisements::soap_in___ns3__FullUpdateEx | ( | struct soap * | soap, |
| const char * | tag, | ||
| struct __ns3__FullUpdateEx * | a, | ||
| const char * | type | ||
| ) |


| SOAP_FMAC3 struct __ns3__FullUpdateEx2 *SOAP_FMAC4 EAdvertisements::soap_in___ns3__FullUpdateEx2 | ( | struct soap * | soap, |
| const char * | tag, | ||
| struct __ns3__FullUpdateEx2 * | a, | ||
| const char * | type | ||
| ) |


| SOAP_FMAC3 struct __ns3__WriteExportRequest *SOAP_FMAC4 EAdvertisements::soap_in___ns3__WriteExportRequest | ( | struct soap * | soap, |
| const char * | tag, | ||
| struct __ns3__WriteExportRequest * | a, | ||
| const char * | type | ||
| ) |


| SOAP_FMAC3 struct __ns3__WriteExportRequestEx *SOAP_FMAC4 EAdvertisements::soap_in___ns3__WriteExportRequestEx | ( | struct soap * | soap, |
| const char * | tag, | ||
| struct __ns3__WriteExportRequestEx * | a, | ||
| const char * | type | ||
| ) |


| SOAP_FMAC3 _ns1__ExportAmounts *SOAP_FMAC4 EAdvertisements::soap_in__ns1__ExportAmounts | ( | struct soap * | soap, |
| const char * | tag, | ||
| _ns1__ExportAmounts * | a, | ||
| const char * | type | ||
| ) |


| SOAP_FMAC3 _ns1__ExportAmountsResponse *SOAP_FMAC4 EAdvertisements::soap_in__ns1__ExportAmountsResponse | ( | struct soap * | soap, |
| const char * | tag, | ||
| _ns1__ExportAmountsResponse * | a, | ||
| const char * | type | ||
| ) |


| SOAP_FMAC3 _ns1__ExportBusStopsXML *SOAP_FMAC4 EAdvertisements::soap_in__ns1__ExportBusStopsXML | ( | struct soap * | soap, |
| const char * | tag, | ||
| _ns1__ExportBusStopsXML * | a, | ||
| const char * | type | ||
| ) |


| SOAP_FMAC3 _ns1__ExportBusStopsXMLResponse *SOAP_FMAC4 EAdvertisements::soap_in__ns1__ExportBusStopsXMLResponse | ( | struct soap * | soap, |
| const char * | tag, | ||
| _ns1__ExportBusStopsXMLResponse * | a, | ||
| const char * | type | ||
| ) |


| SOAP_FMAC3 _ns1__FullComunication *SOAP_FMAC4 EAdvertisements::soap_in__ns1__FullComunication | ( | struct soap * | soap, |
| const char * | tag, | ||
| _ns1__FullComunication * | a, | ||
| const char * | type | ||
| ) |


| SOAP_FMAC3 _ns1__FullComunicationResponse *SOAP_FMAC4 EAdvertisements::soap_in__ns1__FullComunicationResponse | ( | struct soap * | soap, |
| const char * | tag, | ||
| _ns1__FullComunicationResponse * | a, | ||
| const char * | type | ||
| ) |


| SOAP_FMAC3 _ns1__FullExport *SOAP_FMAC4 EAdvertisements::soap_in__ns1__FullExport | ( | struct soap * | soap, |
| const char * | tag, | ||
| _ns1__FullExport * | a, | ||
| const char * | type | ||
| ) |


| SOAP_FMAC3 _ns1__FullExportEx *SOAP_FMAC4 EAdvertisements::soap_in__ns1__FullExportEx | ( | struct soap * | soap, |
| const char * | tag, | ||
| _ns1__FullExportEx * | a, | ||
| const char * | type | ||
| ) |


| SOAP_FMAC3 _ns1__FullExportEx2 *SOAP_FMAC4 EAdvertisements::soap_in__ns1__FullExportEx2 | ( | struct soap * | soap, |
| const char * | tag, | ||
| _ns1__FullExportEx2 * | a, | ||
| const char * | type | ||
| ) |


| SOAP_FMAC3 _ns1__FullExportEx2Response *SOAP_FMAC4 EAdvertisements::soap_in__ns1__FullExportEx2Response | ( | struct soap * | soap, |
| const char * | tag, | ||
| _ns1__FullExportEx2Response * | a, | ||
| const char * | type | ||
| ) |


| SOAP_FMAC3 _ns1__FullExportEx3 *SOAP_FMAC4 EAdvertisements::soap_in__ns1__FullExportEx3 | ( | struct soap * | soap, |
| const char * | tag, | ||
| _ns1__FullExportEx3 * | a, | ||
| const char * | type | ||
| ) |


| SOAP_FMAC3 _ns1__FullExportEx3Response *SOAP_FMAC4 EAdvertisements::soap_in__ns1__FullExportEx3Response | ( | struct soap * | soap, |
| const char * | tag, | ||
| _ns1__FullExportEx3Response * | a, | ||
| const char * | type | ||
| ) |


| SOAP_FMAC3 _ns1__FullExportExResponse *SOAP_FMAC4 EAdvertisements::soap_in__ns1__FullExportExResponse | ( | struct soap * | soap, |
| const char * | tag, | ||
| _ns1__FullExportExResponse * | a, | ||
| const char * | type | ||
| ) |


| SOAP_FMAC3 _ns1__FullExportResponse *SOAP_FMAC4 EAdvertisements::soap_in__ns1__FullExportResponse | ( | struct soap * | soap, |
| const char * | tag, | ||
| _ns1__FullExportResponse * | a, | ||
| const char * | type | ||
| ) |


| SOAP_FMAC3 _ns1__FullUpdate *SOAP_FMAC4 EAdvertisements::soap_in__ns1__FullUpdate | ( | struct soap * | soap, |
| const char * | tag, | ||
| _ns1__FullUpdate * | a, | ||
| const char * | type | ||
| ) |


| SOAP_FMAC3 _ns1__FullUpdateEx *SOAP_FMAC4 EAdvertisements::soap_in__ns1__FullUpdateEx | ( | struct soap * | soap, |
| const char * | tag, | ||
| _ns1__FullUpdateEx * | a, | ||
| const char * | type | ||
| ) |


| SOAP_FMAC3 _ns1__FullUpdateEx2 *SOAP_FMAC4 EAdvertisements::soap_in__ns1__FullUpdateEx2 | ( | struct soap * | soap, |
| const char * | tag, | ||
| _ns1__FullUpdateEx2 * | a, | ||
| const char * | type | ||
| ) |


| SOAP_FMAC3 _ns1__FullUpdateEx2Response *SOAP_FMAC4 EAdvertisements::soap_in__ns1__FullUpdateEx2Response | ( | struct soap * | soap, |
| const char * | tag, | ||
| _ns1__FullUpdateEx2Response * | a, | ||
| const char * | type | ||
| ) |


| SOAP_FMAC3 _ns1__FullUpdateExResponse *SOAP_FMAC4 EAdvertisements::soap_in__ns1__FullUpdateExResponse | ( | struct soap * | soap, |
| const char * | tag, | ||
| _ns1__FullUpdateExResponse * | a, | ||
| const char * | type | ||
| ) |


| SOAP_FMAC3 _ns1__FullUpdateResponse *SOAP_FMAC4 EAdvertisements::soap_in__ns1__FullUpdateResponse | ( | struct soap * | soap, |
| const char * | tag, | ||
| _ns1__FullUpdateResponse * | a, | ||
| const char * | type | ||
| ) |


| SOAP_FMAC3 _ns1__WriteExportRequest *SOAP_FMAC4 EAdvertisements::soap_in__ns1__WriteExportRequest | ( | struct soap * | soap, |
| const char * | tag, | ||
| _ns1__WriteExportRequest * | a, | ||
| const char * | type | ||
| ) |


| SOAP_FMAC3 _ns1__WriteExportRequestEx *SOAP_FMAC4 EAdvertisements::soap_in__ns1__WriteExportRequestEx | ( | struct soap * | soap, |
| const char * | tag, | ||
| _ns1__WriteExportRequestEx * | a, | ||
| const char * | type | ||
| ) |


| SOAP_FMAC3 _ns1__WriteExportRequestExResponse *SOAP_FMAC4 EAdvertisements::soap_in__ns1__WriteExportRequestExResponse | ( | struct soap * | soap, |
| const char * | tag, | ||
| _ns1__WriteExportRequestExResponse * | a, | ||
| const char * | type | ||
| ) |


| SOAP_FMAC3 _ns1__WriteExportRequestResponse *SOAP_FMAC4 EAdvertisements::soap_in__ns1__WriteExportRequestResponse | ( | struct soap * | soap, |
| const char * | tag, | ||
| _ns1__WriteExportRequestResponse * | a, | ||
| const char * | type | ||
| ) |


| SOAP_FMAC3 char **SOAP_FMAC4 EAdvertisements::soap_in__QName | ( | struct soap * | soap, |
| const char * | tag, | ||
| char ** | a, | ||
| const char * | type | ||
| ) |

| SOAP_FMAC3 char *SOAP_FMAC4 EAdvertisements::soap_in_byte | ( | struct soap * | soap, |
| const char * | tag, | ||
| char * | a, | ||
| const char * | type | ||
| ) |

| SOAP_FMAC3 int *SOAP_FMAC4 EAdvertisements::soap_in_int | ( | struct soap * | soap, |
| const char * | tag, | ||
| int * | a, | ||
| const char * | type | ||
| ) |

| SOAP_FMAC3 ns1__ArrayOfInt *SOAP_FMAC4 EAdvertisements::soap_in_ns1__ArrayOfInt | ( | struct soap * | soap, |
| const char * | tag, | ||
| ns1__ArrayOfInt * | a, | ||
| const char * | type | ||
| ) |


| SOAP_FMAC3 ns1__ArrayOfString *SOAP_FMAC4 EAdvertisements::soap_in_ns1__ArrayOfString | ( | struct soap * | soap, |
| const char * | tag, | ||
| ns1__ArrayOfString * | a, | ||
| const char * | type | ||
| ) |


| SOAP_FMAC3 _ns1__ExportAmounts **SOAP_FMAC4 EAdvertisements::soap_in_PointerTo_ns1__ExportAmounts | ( | struct soap * | soap, |
| const char * | tag, | ||
| _ns1__ExportAmounts ** | a, | ||
| const char * | type | ||
| ) |


| SOAP_FMAC3 _ns1__ExportAmountsResponse **SOAP_FMAC4 EAdvertisements::soap_in_PointerTo_ns1__ExportAmountsResponse | ( | struct soap * | soap, |
| const char * | tag, | ||
| _ns1__ExportAmountsResponse ** | a, | ||
| const char * | type | ||
| ) |


| SOAP_FMAC3 _ns1__ExportBusStopsXML **SOAP_FMAC4 EAdvertisements::soap_in_PointerTo_ns1__ExportBusStopsXML | ( | struct soap * | soap, |
| const char * | tag, | ||
| _ns1__ExportBusStopsXML ** | a, | ||
| const char * | type | ||
| ) |


| SOAP_FMAC3 _ns1__ExportBusStopsXMLResponse **SOAP_FMAC4 EAdvertisements::soap_in_PointerTo_ns1__ExportBusStopsXMLResponse | ( | struct soap * | soap, |
| const char * | tag, | ||
| _ns1__ExportBusStopsXMLResponse ** | a, | ||
| const char * | type | ||
| ) |


| SOAP_FMAC3 _ns1__FullComunication **SOAP_FMAC4 EAdvertisements::soap_in_PointerTo_ns1__FullComunication | ( | struct soap * | soap, |
| const char * | tag, | ||
| _ns1__FullComunication ** | a, | ||
| const char * | type | ||
| ) |


| SOAP_FMAC3 _ns1__FullComunicationResponse **SOAP_FMAC4 EAdvertisements::soap_in_PointerTo_ns1__FullComunicationResponse | ( | struct soap * | soap, |
| const char * | tag, | ||
| _ns1__FullComunicationResponse ** | a, | ||
| const char * | type | ||
| ) |


| SOAP_FMAC3 _ns1__FullExport **SOAP_FMAC4 EAdvertisements::soap_in_PointerTo_ns1__FullExport | ( | struct soap * | soap, |
| const char * | tag, | ||
| _ns1__FullExport ** | a, | ||
| const char * | type | ||
| ) |


| SOAP_FMAC3 _ns1__FullExportEx **SOAP_FMAC4 EAdvertisements::soap_in_PointerTo_ns1__FullExportEx | ( | struct soap * | soap, |
| const char * | tag, | ||
| _ns1__FullExportEx ** | a, | ||
| const char * | type | ||
| ) |


| SOAP_FMAC3 _ns1__FullExportEx2 **SOAP_FMAC4 EAdvertisements::soap_in_PointerTo_ns1__FullExportEx2 | ( | struct soap * | soap, |
| const char * | tag, | ||
| _ns1__FullExportEx2 ** | a, | ||
| const char * | type | ||
| ) |


| SOAP_FMAC3 _ns1__FullExportEx2Response **SOAP_FMAC4 EAdvertisements::soap_in_PointerTo_ns1__FullExportEx2Response | ( | struct soap * | soap, |
| const char * | tag, | ||
| _ns1__FullExportEx2Response ** | a, | ||
| const char * | type | ||
| ) |


| SOAP_FMAC3 _ns1__FullExportEx3 **SOAP_FMAC4 EAdvertisements::soap_in_PointerTo_ns1__FullExportEx3 | ( | struct soap * | soap, |
| const char * | tag, | ||
| _ns1__FullExportEx3 ** | a, | ||
| const char * | type | ||
| ) |


| SOAP_FMAC3 _ns1__FullExportEx3Response **SOAP_FMAC4 EAdvertisements::soap_in_PointerTo_ns1__FullExportEx3Response | ( | struct soap * | soap, |
| const char * | tag, | ||
| _ns1__FullExportEx3Response ** | a, | ||
| const char * | type | ||
| ) |


| SOAP_FMAC3 _ns1__FullExportExResponse **SOAP_FMAC4 EAdvertisements::soap_in_PointerTo_ns1__FullExportExResponse | ( | struct soap * | soap, |
| const char * | tag, | ||
| _ns1__FullExportExResponse ** | a, | ||
| const char * | type | ||
| ) |


| SOAP_FMAC3 _ns1__FullExportResponse **SOAP_FMAC4 EAdvertisements::soap_in_PointerTo_ns1__FullExportResponse | ( | struct soap * | soap, |
| const char * | tag, | ||
| _ns1__FullExportResponse ** | a, | ||
| const char * | type | ||
| ) |


| SOAP_FMAC3 _ns1__FullUpdate **SOAP_FMAC4 EAdvertisements::soap_in_PointerTo_ns1__FullUpdate | ( | struct soap * | soap, |
| const char * | tag, | ||
| _ns1__FullUpdate ** | a, | ||
| const char * | type | ||
| ) |


| SOAP_FMAC3 _ns1__FullUpdateEx **SOAP_FMAC4 EAdvertisements::soap_in_PointerTo_ns1__FullUpdateEx | ( | struct soap * | soap, |
| const char * | tag, | ||
| _ns1__FullUpdateEx ** | a, | ||
| const char * | type | ||
| ) |


| SOAP_FMAC3 _ns1__FullUpdateEx2 **SOAP_FMAC4 EAdvertisements::soap_in_PointerTo_ns1__FullUpdateEx2 | ( | struct soap * | soap, |
| const char * | tag, | ||
| _ns1__FullUpdateEx2 ** | a, | ||
| const char * | type | ||
| ) |


| SOAP_FMAC3 _ns1__FullUpdateEx2Response **SOAP_FMAC4 EAdvertisements::soap_in_PointerTo_ns1__FullUpdateEx2Response | ( | struct soap * | soap, |
| const char * | tag, | ||
| _ns1__FullUpdateEx2Response ** | a, | ||
| const char * | type | ||
| ) |


| SOAP_FMAC3 _ns1__FullUpdateExResponse **SOAP_FMAC4 EAdvertisements::soap_in_PointerTo_ns1__FullUpdateExResponse | ( | struct soap * | soap, |
| const char * | tag, | ||
| _ns1__FullUpdateExResponse ** | a, | ||
| const char * | type | ||
| ) |


| SOAP_FMAC3 _ns1__FullUpdateResponse **SOAP_FMAC4 EAdvertisements::soap_in_PointerTo_ns1__FullUpdateResponse | ( | struct soap * | soap, |
| const char * | tag, | ||
| _ns1__FullUpdateResponse ** | a, | ||
| const char * | type | ||
| ) |


| SOAP_FMAC3 _ns1__WriteExportRequest **SOAP_FMAC4 EAdvertisements::soap_in_PointerTo_ns1__WriteExportRequest | ( | struct soap * | soap, |
| const char * | tag, | ||
| _ns1__WriteExportRequest ** | a, | ||
| const char * | type | ||
| ) |


| SOAP_FMAC3 _ns1__WriteExportRequestEx **SOAP_FMAC4 EAdvertisements::soap_in_PointerTo_ns1__WriteExportRequestEx | ( | struct soap * | soap, |
| const char * | tag, | ||
| _ns1__WriteExportRequestEx ** | a, | ||
| const char * | type | ||
| ) |


| SOAP_FMAC3 _ns1__WriteExportRequestExResponse **SOAP_FMAC4 EAdvertisements::soap_in_PointerTo_ns1__WriteExportRequestExResponse | ( | struct soap * | soap, |
| const char * | tag, | ||
| _ns1__WriteExportRequestExResponse ** | a, | ||
| const char * | type | ||
| ) |


| SOAP_FMAC3 _ns1__WriteExportRequestResponse **SOAP_FMAC4 EAdvertisements::soap_in_PointerTo_ns1__WriteExportRequestResponse | ( | struct soap * | soap, |
| const char * | tag, | ||
| _ns1__WriteExportRequestResponse ** | a, | ||
| const char * | type | ||
| ) |


| SOAP_FMAC3 ns1__ArrayOfInt **SOAP_FMAC4 EAdvertisements::soap_in_PointerTons1__ArrayOfInt | ( | struct soap * | soap, |
| const char * | tag, | ||
| ns1__ArrayOfInt ** | a, | ||
| const char * | type | ||
| ) |


| SOAP_FMAC3 ns1__ArrayOfString **SOAP_FMAC4 EAdvertisements::soap_in_PointerTons1__ArrayOfString | ( | struct soap * | soap, |
| const char * | tag, | ||
| ns1__ArrayOfString ** | a, | ||
| const char * | type | ||
| ) |


| SOAP_FMAC3 std::string **SOAP_FMAC4 EAdvertisements::soap_in_PointerTostd__string | ( | struct soap * | soap, |
| const char * | tag, | ||
| std::string ** | a, | ||
| const char * | type | ||
| ) |


| SOAP_FMAC3 unsigned char **SOAP_FMAC4 EAdvertisements::soap_in_PointerTounsignedByte | ( | struct soap * | soap, |
| const char * | tag, | ||
| unsigned char ** | a, | ||
| const char * | type | ||
| ) |


| SOAP_FMAC3 xsd__base64Binary **SOAP_FMAC4 EAdvertisements::soap_in_PointerToxsd__base64Binary | ( | struct soap * | soap, |
| const char * | tag, | ||
| xsd__base64Binary ** | a, | ||
| const char * | type | ||
| ) |


| SOAP_FMAC3 std::string *SOAP_FMAC4 EAdvertisements::soap_in_std__string | ( | struct soap * | soap, |
| const char * | tag, | ||
| std::string * | s, | ||
| const char * | type | ||
| ) |


| SOAP_FMAC3 std::vector< int > *SOAP_FMAC4 EAdvertisements::soap_in_std__vectorTemplateOfint | ( | struct soap * | soap, |
| const char * | tag, | ||
| std::vector< int > * | a, | ||
| const char * | type | ||
| ) |


| SOAP_FMAC3 std::vector< std::string > *SOAP_FMAC4 EAdvertisements::soap_in_std__vectorTemplateOfstd__string | ( | struct soap * | soap, |
| const char * | tag, | ||
| std::vector< std::string > * | a, | ||
| const char * | type | ||
| ) |


| SOAP_FMAC3 char **SOAP_FMAC4 EAdvertisements::soap_in_string | ( | struct soap * | soap, |
| const char * | tag, | ||
| char ** | a, | ||
| const char * | type | ||
| ) |

| SOAP_FMAC3 unsigned char *SOAP_FMAC4 EAdvertisements::soap_in_unsignedByte | ( | struct soap * | soap, |
| const char * | tag, | ||
| unsigned char * | a, | ||
| const char * | type | ||
| ) |

| SOAP_FMAC3 unsigned int *SOAP_FMAC4 EAdvertisements::soap_in_unsignedInt | ( | struct soap * | soap, |
| const char * | tag, | ||
| unsigned int * | a, | ||
| const char * | type | ||
| ) |

| SOAP_FMAC3 ULONG64 *SOAP_FMAC4 EAdvertisements::soap_in_unsignedLONG64 | ( | struct soap * | soap, |
| const char * | tag, | ||
| ULONG64 * | a, | ||
| const char * | type | ||
| ) |

| SOAP_FMAC3 xsd__base64Binary *SOAP_FMAC4 EAdvertisements::soap_in_xsd__base64Binary | ( | struct soap * | soap, |
| const char * | tag, | ||
| xsd__base64Binary * | a, | ||
| const char * | type | ||
| ) |


| SOAP_FMAC3 void *SOAP_FMAC4 EAdvertisements::soap_instantiate | ( | struct soap * | soap, |
| int | t, | ||
| const char * | type, | ||
| const char * | arrayType, | ||
| size_t * | n | ||
| ) |

| SOAP_FMAC3 struct __ns2__ExportAmounts *SOAP_FMAC4 EAdvertisements::soap_instantiate___ns2__ExportAmounts | ( | struct soap * | soap, |
| int | n, | ||
| const char * | type, | ||
| const char * | arrayType, | ||
| size_t * | size | ||
| ) |


| SOAP_FMAC3 struct __ns2__ExportBusStopsXML *SOAP_FMAC4 EAdvertisements::soap_instantiate___ns2__ExportBusStopsXML | ( | struct soap * | soap, |
| int | n, | ||
| const char * | type, | ||
| const char * | arrayType, | ||
| size_t * | size | ||
| ) |


| SOAP_FMAC3 struct __ns2__FullComunication *SOAP_FMAC4 EAdvertisements::soap_instantiate___ns2__FullComunication | ( | struct soap * | soap, |
| int | n, | ||
| const char * | type, | ||
| const char * | arrayType, | ||
| size_t * | size | ||
| ) |


| SOAP_FMAC3 struct __ns2__FullExport *SOAP_FMAC4 EAdvertisements::soap_instantiate___ns2__FullExport | ( | struct soap * | soap, |
| int | n, | ||
| const char * | type, | ||
| const char * | arrayType, | ||
| size_t * | size | ||
| ) |


| SOAP_FMAC3 struct __ns2__FullExportEx *SOAP_FMAC4 EAdvertisements::soap_instantiate___ns2__FullExportEx | ( | struct soap * | soap, |
| int | n, | ||
| const char * | type, | ||
| const char * | arrayType, | ||
| size_t * | size | ||
| ) |


| SOAP_FMAC3 struct __ns2__FullExportEx2 *SOAP_FMAC4 EAdvertisements::soap_instantiate___ns2__FullExportEx2 | ( | struct soap * | soap, |
| int | n, | ||
| const char * | type, | ||
| const char * | arrayType, | ||
| size_t * | size | ||
| ) |


| SOAP_FMAC3 struct __ns2__FullExportEx3 *SOAP_FMAC4 EAdvertisements::soap_instantiate___ns2__FullExportEx3 | ( | struct soap * | soap, |
| int | n, | ||
| const char * | type, | ||
| const char * | arrayType, | ||
| size_t * | size | ||
| ) |


| SOAP_FMAC3 struct __ns2__FullUpdate *SOAP_FMAC4 EAdvertisements::soap_instantiate___ns2__FullUpdate | ( | struct soap * | soap, |
| int | n, | ||
| const char * | type, | ||
| const char * | arrayType, | ||
| size_t * | size | ||
| ) |


| SOAP_FMAC3 struct __ns2__FullUpdateEx *SOAP_FMAC4 EAdvertisements::soap_instantiate___ns2__FullUpdateEx | ( | struct soap * | soap, |
| int | n, | ||
| const char * | type, | ||
| const char * | arrayType, | ||
| size_t * | size | ||
| ) |


| SOAP_FMAC3 struct __ns2__FullUpdateEx2 *SOAP_FMAC4 EAdvertisements::soap_instantiate___ns2__FullUpdateEx2 | ( | struct soap * | soap, |
| int | n, | ||
| const char * | type, | ||
| const char * | arrayType, | ||
| size_t * | size | ||
| ) |


| SOAP_FMAC3 struct __ns2__WriteExportRequest *SOAP_FMAC4 EAdvertisements::soap_instantiate___ns2__WriteExportRequest | ( | struct soap * | soap, |
| int | n, | ||
| const char * | type, | ||
| const char * | arrayType, | ||
| size_t * | size | ||
| ) |


| SOAP_FMAC3 struct __ns2__WriteExportRequestEx *SOAP_FMAC4 EAdvertisements::soap_instantiate___ns2__WriteExportRequestEx | ( | struct soap * | soap, |
| int | n, | ||
| const char * | type, | ||
| const char * | arrayType, | ||
| size_t * | size | ||
| ) |


| SOAP_FMAC3 struct __ns3__ExportAmounts *SOAP_FMAC4 EAdvertisements::soap_instantiate___ns3__ExportAmounts | ( | struct soap * | soap, |
| int | n, | ||
| const char * | type, | ||
| const char * | arrayType, | ||
| size_t * | size | ||
| ) |


| SOAP_FMAC3 struct __ns3__ExportBusStopsXML *SOAP_FMAC4 EAdvertisements::soap_instantiate___ns3__ExportBusStopsXML | ( | struct soap * | soap, |
| int | n, | ||
| const char * | type, | ||
| const char * | arrayType, | ||
| size_t * | size | ||
| ) |


| SOAP_FMAC3 struct __ns3__FullComunication *SOAP_FMAC4 EAdvertisements::soap_instantiate___ns3__FullComunication | ( | struct soap * | soap, |
| int | n, | ||
| const char * | type, | ||
| const char * | arrayType, | ||
| size_t * | size | ||
| ) |


| SOAP_FMAC3 struct __ns3__FullExport *SOAP_FMAC4 EAdvertisements::soap_instantiate___ns3__FullExport | ( | struct soap * | soap, |
| int | n, | ||
| const char * | type, | ||
| const char * | arrayType, | ||
| size_t * | size | ||
| ) |


| SOAP_FMAC3 struct __ns3__FullExportEx *SOAP_FMAC4 EAdvertisements::soap_instantiate___ns3__FullExportEx | ( | struct soap * | soap, |
| int | n, | ||
| const char * | type, | ||
| const char * | arrayType, | ||
| size_t * | size | ||
| ) |


| SOAP_FMAC3 struct __ns3__FullExportEx2 *SOAP_FMAC4 EAdvertisements::soap_instantiate___ns3__FullExportEx2 | ( | struct soap * | soap, |
| int | n, | ||
| const char * | type, | ||
| const char * | arrayType, | ||
| size_t * | size | ||
| ) |


| SOAP_FMAC3 struct __ns3__FullExportEx3 *SOAP_FMAC4 EAdvertisements::soap_instantiate___ns3__FullExportEx3 | ( | struct soap * | soap, |
| int | n, | ||
| const char * | type, | ||
| const char * | arrayType, | ||
| size_t * | size | ||
| ) |


| SOAP_FMAC3 struct __ns3__FullUpdate *SOAP_FMAC4 EAdvertisements::soap_instantiate___ns3__FullUpdate | ( | struct soap * | soap, |
| int | n, | ||
| const char * | type, | ||
| const char * | arrayType, | ||
| size_t * | size | ||
| ) |


| SOAP_FMAC3 struct __ns3__FullUpdateEx *SOAP_FMAC4 EAdvertisements::soap_instantiate___ns3__FullUpdateEx | ( | struct soap * | soap, |
| int | n, | ||
| const char * | type, | ||
| const char * | arrayType, | ||
| size_t * | size | ||
| ) |


| SOAP_FMAC3 struct __ns3__FullUpdateEx2 *SOAP_FMAC4 EAdvertisements::soap_instantiate___ns3__FullUpdateEx2 | ( | struct soap * | soap, |
| int | n, | ||
| const char * | type, | ||
| const char * | arrayType, | ||
| size_t * | size | ||
| ) |


| SOAP_FMAC3 struct __ns3__WriteExportRequest *SOAP_FMAC4 EAdvertisements::soap_instantiate___ns3__WriteExportRequest | ( | struct soap * | soap, |
| int | n, | ||
| const char * | type, | ||
| const char * | arrayType, | ||
| size_t * | size | ||
| ) |


| SOAP_FMAC3 struct __ns3__WriteExportRequestEx *SOAP_FMAC4 EAdvertisements::soap_instantiate___ns3__WriteExportRequestEx | ( | struct soap * | soap, |
| int | n, | ||
| const char * | type, | ||
| const char * | arrayType, | ||
| size_t * | size | ||
| ) |


| SOAP_FMAC3 _ns1__ExportAmounts *SOAP_FMAC4 EAdvertisements::soap_instantiate__ns1__ExportAmounts | ( | struct soap * | soap, |
| int | n, | ||
| const char * | type, | ||
| const char * | arrayType, | ||
| size_t * | size | ||
| ) |


| SOAP_FMAC3 _ns1__ExportAmountsResponse *SOAP_FMAC4 EAdvertisements::soap_instantiate__ns1__ExportAmountsResponse | ( | struct soap * | soap, |
| int | n, | ||
| const char * | type, | ||
| const char * | arrayType, | ||
| size_t * | size | ||
| ) |


| SOAP_FMAC3 _ns1__ExportBusStopsXML *SOAP_FMAC4 EAdvertisements::soap_instantiate__ns1__ExportBusStopsXML | ( | struct soap * | soap, |
| int | n, | ||
| const char * | type, | ||
| const char * | arrayType, | ||
| size_t * | size | ||
| ) |


| SOAP_FMAC3 _ns1__ExportBusStopsXMLResponse *SOAP_FMAC4 EAdvertisements::soap_instantiate__ns1__ExportBusStopsXMLResponse | ( | struct soap * | soap, |
| int | n, | ||
| const char * | type, | ||
| const char * | arrayType, | ||
| size_t * | size | ||
| ) |


| SOAP_FMAC3 _ns1__FullComunication *SOAP_FMAC4 EAdvertisements::soap_instantiate__ns1__FullComunication | ( | struct soap * | soap, |
| int | n, | ||
| const char * | type, | ||
| const char * | arrayType, | ||
| size_t * | size | ||
| ) |


| SOAP_FMAC3 _ns1__FullComunicationResponse *SOAP_FMAC4 EAdvertisements::soap_instantiate__ns1__FullComunicationResponse | ( | struct soap * | soap, |
| int | n, | ||
| const char * | type, | ||
| const char * | arrayType, | ||
| size_t * | size | ||
| ) |


| SOAP_FMAC3 _ns1__FullExport *SOAP_FMAC4 EAdvertisements::soap_instantiate__ns1__FullExport | ( | struct soap * | soap, |
| int | n, | ||
| const char * | type, | ||
| const char * | arrayType, | ||
| size_t * | size | ||
| ) |


| SOAP_FMAC3 _ns1__FullExportEx *SOAP_FMAC4 EAdvertisements::soap_instantiate__ns1__FullExportEx | ( | struct soap * | soap, |
| int | n, | ||
| const char * | type, | ||
| const char * | arrayType, | ||
| size_t * | size | ||
| ) |


| SOAP_FMAC3 _ns1__FullExportEx2 *SOAP_FMAC4 EAdvertisements::soap_instantiate__ns1__FullExportEx2 | ( | struct soap * | soap, |
| int | n, | ||
| const char * | type, | ||
| const char * | arrayType, | ||
| size_t * | size | ||
| ) |


| SOAP_FMAC3 _ns1__FullExportEx2Response *SOAP_FMAC4 EAdvertisements::soap_instantiate__ns1__FullExportEx2Response | ( | struct soap * | soap, |
| int | n, | ||
| const char * | type, | ||
| const char * | arrayType, | ||
| size_t * | size | ||
| ) |


| SOAP_FMAC3 _ns1__FullExportEx3 *SOAP_FMAC4 EAdvertisements::soap_instantiate__ns1__FullExportEx3 | ( | struct soap * | soap, |
| int | n, | ||
| const char * | type, | ||
| const char * | arrayType, | ||
| size_t * | size | ||
| ) |


| SOAP_FMAC3 _ns1__FullExportEx3Response *SOAP_FMAC4 EAdvertisements::soap_instantiate__ns1__FullExportEx3Response | ( | struct soap * | soap, |
| int | n, | ||
| const char * | type, | ||
| const char * | arrayType, | ||
| size_t * | size | ||
| ) |


| SOAP_FMAC3 _ns1__FullExportExResponse *SOAP_FMAC4 EAdvertisements::soap_instantiate__ns1__FullExportExResponse | ( | struct soap * | soap, |
| int | n, | ||
| const char * | type, | ||
| const char * | arrayType, | ||
| size_t * | size | ||
| ) |


| SOAP_FMAC3 _ns1__FullExportResponse *SOAP_FMAC4 EAdvertisements::soap_instantiate__ns1__FullExportResponse | ( | struct soap * | soap, |
| int | n, | ||
| const char * | type, | ||
| const char * | arrayType, | ||
| size_t * | size | ||
| ) |


| SOAP_FMAC3 _ns1__FullUpdate *SOAP_FMAC4 EAdvertisements::soap_instantiate__ns1__FullUpdate | ( | struct soap * | soap, |
| int | n, | ||
| const char * | type, | ||
| const char * | arrayType, | ||
| size_t * | size | ||
| ) |


| SOAP_FMAC3 _ns1__FullUpdateEx *SOAP_FMAC4 EAdvertisements::soap_instantiate__ns1__FullUpdateEx | ( | struct soap * | soap, |
| int | n, | ||
| const char * | type, | ||
| const char * | arrayType, | ||
| size_t * | size | ||
| ) |


| SOAP_FMAC3 _ns1__FullUpdateEx2 *SOAP_FMAC4 EAdvertisements::soap_instantiate__ns1__FullUpdateEx2 | ( | struct soap * | soap, |
| int | n, | ||
| const char * | type, | ||
| const char * | arrayType, | ||
| size_t * | size | ||
| ) |


| SOAP_FMAC3 _ns1__FullUpdateEx2Response *SOAP_FMAC4 EAdvertisements::soap_instantiate__ns1__FullUpdateEx2Response | ( | struct soap * | soap, |
| int | n, | ||
| const char * | type, | ||
| const char * | arrayType, | ||
| size_t * | size | ||
| ) |


| SOAP_FMAC3 _ns1__FullUpdateExResponse *SOAP_FMAC4 EAdvertisements::soap_instantiate__ns1__FullUpdateExResponse | ( | struct soap * | soap, |
| int | n, | ||
| const char * | type, | ||
| const char * | arrayType, | ||
| size_t * | size | ||
| ) |


| SOAP_FMAC3 _ns1__FullUpdateResponse *SOAP_FMAC4 EAdvertisements::soap_instantiate__ns1__FullUpdateResponse | ( | struct soap * | soap, |
| int | n, | ||
| const char * | type, | ||
| const char * | arrayType, | ||
| size_t * | size | ||
| ) |


| SOAP_FMAC3 _ns1__WriteExportRequest *SOAP_FMAC4 EAdvertisements::soap_instantiate__ns1__WriteExportRequest | ( | struct soap * | soap, |
| int | n, | ||
| const char * | type, | ||
| const char * | arrayType, | ||
| size_t * | size | ||
| ) |


| SOAP_FMAC3 _ns1__WriteExportRequestEx *SOAP_FMAC4 EAdvertisements::soap_instantiate__ns1__WriteExportRequestEx | ( | struct soap * | soap, |
| int | n, | ||
| const char * | type, | ||
| const char * | arrayType, | ||
| size_t * | size | ||
| ) |


| SOAP_FMAC3 _ns1__WriteExportRequestExResponse *SOAP_FMAC4 EAdvertisements::soap_instantiate__ns1__WriteExportRequestExResponse | ( | struct soap * | soap, |
| int | n, | ||
| const char * | type, | ||
| const char * | arrayType, | ||
| size_t * | size | ||
| ) |


| SOAP_FMAC3 _ns1__WriteExportRequestResponse *SOAP_FMAC4 EAdvertisements::soap_instantiate__ns1__WriteExportRequestResponse | ( | struct soap * | soap, |
| int | n, | ||
| const char * | type, | ||
| const char * | arrayType, | ||
| size_t * | size | ||
| ) |


| SOAP_FMAC3 ns1__ArrayOfInt *SOAP_FMAC4 EAdvertisements::soap_instantiate_ns1__ArrayOfInt | ( | struct soap * | soap, |
| int | n, | ||
| const char * | type, | ||
| const char * | arrayType, | ||
| size_t * | size | ||
| ) |


| SOAP_FMAC3 ns1__ArrayOfString *SOAP_FMAC4 EAdvertisements::soap_instantiate_ns1__ArrayOfString | ( | struct soap * | soap, |
| int | n, | ||
| const char * | type, | ||
| const char * | arrayType, | ||
| size_t * | size | ||
| ) |


| SOAP_FMAC3 std::string *SOAP_FMAC4 EAdvertisements::soap_instantiate_std__string | ( | struct soap * | soap, |
| int | n, | ||
| const char * | type, | ||
| const char * | arrayType, | ||
| size_t * | size | ||
| ) |


| SOAP_FMAC3 std::vector< int > *SOAP_FMAC4 EAdvertisements::soap_instantiate_std__vectorTemplateOfint | ( | struct soap * | soap, |
| int | n, | ||
| const char * | type, | ||
| const char * | arrayType, | ||
| size_t * | size | ||
| ) |


| SOAP_FMAC3 std::vector< std::string > *SOAP_FMAC4 EAdvertisements::soap_instantiate_std__vectorTemplateOfstd__string | ( | struct soap * | soap, |
| int | n, | ||
| const char * | type, | ||
| const char * | arrayType, | ||
| size_t * | size | ||
| ) |


| SOAP_FMAC3 xsd__base64Binary *SOAP_FMAC4 EAdvertisements::soap_instantiate_xsd__base64Binary | ( | struct soap * | soap, |
| int | n, | ||
| const char * | type, | ||
| const char * | arrayType, | ||
| size_t * | size | ||
| ) |


| SOAP_FMAC3 void SOAP_FMAC4 EAdvertisements::soap_markelement | ( | struct soap * | soap, |
| const void * | ptr, | ||
| int | type | ||
| ) |
| SOAP_FMAC5 struct __ns2__ExportAmounts *SOAP_FMAC6 EAdvertisements::soap_new___ns2__ExportAmounts | ( | struct soap * | soap, |
| int | n | ||
| ) |

| SOAP_FMAC5 struct __ns2__ExportBusStopsXML *SOAP_FMAC6 EAdvertisements::soap_new___ns2__ExportBusStopsXML | ( | struct soap * | soap, |
| int | n | ||
| ) |

| SOAP_FMAC5 struct __ns2__FullComunication *SOAP_FMAC6 EAdvertisements::soap_new___ns2__FullComunication | ( | struct soap * | soap, |
| int | n | ||
| ) |

| SOAP_FMAC5 struct __ns2__FullExport *SOAP_FMAC6 EAdvertisements::soap_new___ns2__FullExport | ( | struct soap * | soap, |
| int | n | ||
| ) |

| SOAP_FMAC5 struct __ns2__FullExportEx *SOAP_FMAC6 EAdvertisements::soap_new___ns2__FullExportEx | ( | struct soap * | soap, |
| int | n | ||
| ) |

| SOAP_FMAC5 struct __ns2__FullExportEx2 *SOAP_FMAC6 EAdvertisements::soap_new___ns2__FullExportEx2 | ( | struct soap * | soap, |
| int | n | ||
| ) |

| SOAP_FMAC5 struct __ns2__FullExportEx3 *SOAP_FMAC6 EAdvertisements::soap_new___ns2__FullExportEx3 | ( | struct soap * | soap, |
| int | n | ||
| ) |

| SOAP_FMAC5 struct __ns2__FullUpdate *SOAP_FMAC6 EAdvertisements::soap_new___ns2__FullUpdate | ( | struct soap * | soap, |
| int | n | ||
| ) |

| SOAP_FMAC5 struct __ns2__FullUpdateEx *SOAP_FMAC6 EAdvertisements::soap_new___ns2__FullUpdateEx | ( | struct soap * | soap, |
| int | n | ||
| ) |

| SOAP_FMAC5 struct __ns2__FullUpdateEx2 *SOAP_FMAC6 EAdvertisements::soap_new___ns2__FullUpdateEx2 | ( | struct soap * | soap, |
| int | n | ||
| ) |

| SOAP_FMAC5 struct __ns2__WriteExportRequest *SOAP_FMAC6 EAdvertisements::soap_new___ns2__WriteExportRequest | ( | struct soap * | soap, |
| int | n | ||
| ) |

| SOAP_FMAC5 struct __ns2__WriteExportRequestEx *SOAP_FMAC6 EAdvertisements::soap_new___ns2__WriteExportRequestEx | ( | struct soap * | soap, |
| int | n | ||
| ) |

| SOAP_FMAC5 struct __ns3__ExportAmounts *SOAP_FMAC6 EAdvertisements::soap_new___ns3__ExportAmounts | ( | struct soap * | soap, |
| int | n | ||
| ) |

| SOAP_FMAC5 struct __ns3__ExportBusStopsXML *SOAP_FMAC6 EAdvertisements::soap_new___ns3__ExportBusStopsXML | ( | struct soap * | soap, |
| int | n | ||
| ) |

| SOAP_FMAC5 struct __ns3__FullComunication *SOAP_FMAC6 EAdvertisements::soap_new___ns3__FullComunication | ( | struct soap * | soap, |
| int | n | ||
| ) |

| SOAP_FMAC5 struct __ns3__FullExport *SOAP_FMAC6 EAdvertisements::soap_new___ns3__FullExport | ( | struct soap * | soap, |
| int | n | ||
| ) |

| SOAP_FMAC5 struct __ns3__FullExportEx *SOAP_FMAC6 EAdvertisements::soap_new___ns3__FullExportEx | ( | struct soap * | soap, |
| int | n | ||
| ) |

| SOAP_FMAC5 struct __ns3__FullExportEx2 *SOAP_FMAC6 EAdvertisements::soap_new___ns3__FullExportEx2 | ( | struct soap * | soap, |
| int | n | ||
| ) |

| SOAP_FMAC5 struct __ns3__FullExportEx3 *SOAP_FMAC6 EAdvertisements::soap_new___ns3__FullExportEx3 | ( | struct soap * | soap, |
| int | n | ||
| ) |

| SOAP_FMAC5 struct __ns3__FullUpdate *SOAP_FMAC6 EAdvertisements::soap_new___ns3__FullUpdate | ( | struct soap * | soap, |
| int | n | ||
| ) |

| SOAP_FMAC5 struct __ns3__FullUpdateEx *SOAP_FMAC6 EAdvertisements::soap_new___ns3__FullUpdateEx | ( | struct soap * | soap, |
| int | n | ||
| ) |

| SOAP_FMAC5 struct __ns3__FullUpdateEx2 *SOAP_FMAC6 EAdvertisements::soap_new___ns3__FullUpdateEx2 | ( | struct soap * | soap, |
| int | n | ||
| ) |

| SOAP_FMAC5 struct __ns3__WriteExportRequest *SOAP_FMAC6 EAdvertisements::soap_new___ns3__WriteExportRequest | ( | struct soap * | soap, |
| int | n | ||
| ) |

| SOAP_FMAC5 struct __ns3__WriteExportRequestEx *SOAP_FMAC6 EAdvertisements::soap_new___ns3__WriteExportRequestEx | ( | struct soap * | soap, |
| int | n | ||
| ) |

| SOAP_FMAC5 _ns1__ExportAmounts *SOAP_FMAC6 EAdvertisements::soap_new__ns1__ExportAmounts | ( | struct soap * | soap, |
| int | n | ||
| ) |

| SOAP_FMAC5 _ns1__ExportAmountsResponse *SOAP_FMAC6 EAdvertisements::soap_new__ns1__ExportAmountsResponse | ( | struct soap * | soap, |
| int | n | ||
| ) |

| SOAP_FMAC5 _ns1__ExportBusStopsXML *SOAP_FMAC6 EAdvertisements::soap_new__ns1__ExportBusStopsXML | ( | struct soap * | soap, |
| int | n | ||
| ) |

| SOAP_FMAC5 _ns1__ExportBusStopsXMLResponse *SOAP_FMAC6 EAdvertisements::soap_new__ns1__ExportBusStopsXMLResponse | ( | struct soap * | soap, |
| int | n | ||
| ) |

| SOAP_FMAC5 _ns1__FullComunication *SOAP_FMAC6 EAdvertisements::soap_new__ns1__FullComunication | ( | struct soap * | soap, |
| int | n | ||
| ) |

| SOAP_FMAC5 _ns1__FullComunicationResponse *SOAP_FMAC6 EAdvertisements::soap_new__ns1__FullComunicationResponse | ( | struct soap * | soap, |
| int | n | ||
| ) |

| SOAP_FMAC5 _ns1__FullExport *SOAP_FMAC6 EAdvertisements::soap_new__ns1__FullExport | ( | struct soap * | soap, |
| int | n | ||
| ) |

| SOAP_FMAC5 _ns1__FullExportEx *SOAP_FMAC6 EAdvertisements::soap_new__ns1__FullExportEx | ( | struct soap * | soap, |
| int | n | ||
| ) |

| SOAP_FMAC5 _ns1__FullExportEx2 *SOAP_FMAC6 EAdvertisements::soap_new__ns1__FullExportEx2 | ( | struct soap * | soap, |
| int | n | ||
| ) |

| SOAP_FMAC5 _ns1__FullExportEx2Response *SOAP_FMAC6 EAdvertisements::soap_new__ns1__FullExportEx2Response | ( | struct soap * | soap, |
| int | n | ||
| ) |

| SOAP_FMAC5 _ns1__FullExportEx3 *SOAP_FMAC6 EAdvertisements::soap_new__ns1__FullExportEx3 | ( | struct soap * | soap, |
| int | n | ||
| ) |

| SOAP_FMAC5 _ns1__FullExportEx3Response *SOAP_FMAC6 EAdvertisements::soap_new__ns1__FullExportEx3Response | ( | struct soap * | soap, |
| int | n | ||
| ) |

| SOAP_FMAC5 _ns1__FullExportExResponse *SOAP_FMAC6 EAdvertisements::soap_new__ns1__FullExportExResponse | ( | struct soap * | soap, |
| int | n | ||
| ) |

| SOAP_FMAC5 _ns1__FullExportResponse *SOAP_FMAC6 EAdvertisements::soap_new__ns1__FullExportResponse | ( | struct soap * | soap, |
| int | n | ||
| ) |

| SOAP_FMAC5 _ns1__FullUpdate *SOAP_FMAC6 EAdvertisements::soap_new__ns1__FullUpdate | ( | struct soap * | soap, |
| int | n | ||
| ) |

| SOAP_FMAC5 _ns1__FullUpdateEx *SOAP_FMAC6 EAdvertisements::soap_new__ns1__FullUpdateEx | ( | struct soap * | soap, |
| int | n | ||
| ) |

| SOAP_FMAC5 _ns1__FullUpdateEx2 *SOAP_FMAC6 EAdvertisements::soap_new__ns1__FullUpdateEx2 | ( | struct soap * | soap, |
| int | n | ||
| ) |

| SOAP_FMAC5 _ns1__FullUpdateEx2Response *SOAP_FMAC6 EAdvertisements::soap_new__ns1__FullUpdateEx2Response | ( | struct soap * | soap, |
| int | n | ||
| ) |

| SOAP_FMAC5 _ns1__FullUpdateExResponse *SOAP_FMAC6 EAdvertisements::soap_new__ns1__FullUpdateExResponse | ( | struct soap * | soap, |
| int | n | ||
| ) |

| SOAP_FMAC5 _ns1__FullUpdateResponse *SOAP_FMAC6 EAdvertisements::soap_new__ns1__FullUpdateResponse | ( | struct soap * | soap, |
| int | n | ||
| ) |

| SOAP_FMAC5 _ns1__WriteExportRequest *SOAP_FMAC6 EAdvertisements::soap_new__ns1__WriteExportRequest | ( | struct soap * | soap, |
| int | n | ||
| ) |

| SOAP_FMAC5 _ns1__WriteExportRequestEx *SOAP_FMAC6 EAdvertisements::soap_new__ns1__WriteExportRequestEx | ( | struct soap * | soap, |
| int | n | ||
| ) |

| SOAP_FMAC5 _ns1__WriteExportRequestExResponse *SOAP_FMAC6 EAdvertisements::soap_new__ns1__WriteExportRequestExResponse | ( | struct soap * | soap, |
| int | n | ||
| ) |

| SOAP_FMAC5 _ns1__WriteExportRequestResponse *SOAP_FMAC6 EAdvertisements::soap_new__ns1__WriteExportRequestResponse | ( | struct soap * | soap, |
| int | n | ||
| ) |

| SOAP_FMAC5 ns1__ArrayOfInt *SOAP_FMAC6 EAdvertisements::soap_new_ns1__ArrayOfInt | ( | struct soap * | soap, |
| int | n | ||
| ) |

| SOAP_FMAC5 ns1__ArrayOfString *SOAP_FMAC6 EAdvertisements::soap_new_ns1__ArrayOfString | ( | struct soap * | soap, |
| int | n | ||
| ) |

| SOAP_FMAC5 std::string *SOAP_FMAC6 EAdvertisements::soap_new_std__string | ( | struct soap * | soap, |
| int | n | ||
| ) |


| SOAP_FMAC5 std::vector< int > *SOAP_FMAC6 EAdvertisements::soap_new_std__vectorTemplateOfint | ( | struct soap * | soap, |
| int | n | ||
| ) |


| SOAP_FMAC5 std::vector< std::string > *SOAP_FMAC6 EAdvertisements::soap_new_std__vectorTemplateOfstd__string | ( | struct soap * | soap, |
| int | n | ||
| ) |


| SOAP_FMAC5 xsd__base64Binary *SOAP_FMAC6 EAdvertisements::soap_new_xsd__base64Binary | ( | struct soap * | soap, |
| int | n | ||
| ) |

| SOAP_FMAC3 int SOAP_FMAC4 EAdvertisements::soap_out___ns2__ExportAmounts | ( | struct soap * | soap, |
| const char * | tag, | ||
| int | id, | ||
| const struct __ns2__ExportAmounts * | a, | ||
| const char * | type | ||
| ) |


| SOAP_FMAC3 int SOAP_FMAC4 EAdvertisements::soap_out___ns2__ExportBusStopsXML | ( | struct soap * | soap, |
| const char * | tag, | ||
| int | id, | ||
| const struct __ns2__ExportBusStopsXML * | a, | ||
| const char * | type | ||
| ) |


| SOAP_FMAC3 int SOAP_FMAC4 EAdvertisements::soap_out___ns2__FullComunication | ( | struct soap * | soap, |
| const char * | tag, | ||
| int | id, | ||
| const struct __ns2__FullComunication * | a, | ||
| const char * | type | ||
| ) |


| SOAP_FMAC3 int SOAP_FMAC4 EAdvertisements::soap_out___ns2__FullExport | ( | struct soap * | soap, |
| const char * | tag, | ||
| int | id, | ||
| const struct __ns2__FullExport * | a, | ||
| const char * | type | ||
| ) |


| SOAP_FMAC3 int SOAP_FMAC4 EAdvertisements::soap_out___ns2__FullExportEx | ( | struct soap * | soap, |
| const char * | tag, | ||
| int | id, | ||
| const struct __ns2__FullExportEx * | a, | ||
| const char * | type | ||
| ) |


| SOAP_FMAC3 int SOAP_FMAC4 EAdvertisements::soap_out___ns2__FullExportEx2 | ( | struct soap * | soap, |
| const char * | tag, | ||
| int | id, | ||
| const struct __ns2__FullExportEx2 * | a, | ||
| const char * | type | ||
| ) |


| SOAP_FMAC3 int SOAP_FMAC4 EAdvertisements::soap_out___ns2__FullExportEx3 | ( | struct soap * | soap, |
| const char * | tag, | ||
| int | id, | ||
| const struct __ns2__FullExportEx3 * | a, | ||
| const char * | type | ||
| ) |


| SOAP_FMAC3 int SOAP_FMAC4 EAdvertisements::soap_out___ns2__FullUpdate | ( | struct soap * | soap, |
| const char * | tag, | ||
| int | id, | ||
| const struct __ns2__FullUpdate * | a, | ||
| const char * | type | ||
| ) |


| SOAP_FMAC3 int SOAP_FMAC4 EAdvertisements::soap_out___ns2__FullUpdateEx | ( | struct soap * | soap, |
| const char * | tag, | ||
| int | id, | ||
| const struct __ns2__FullUpdateEx * | a, | ||
| const char * | type | ||
| ) |


| SOAP_FMAC3 int SOAP_FMAC4 EAdvertisements::soap_out___ns2__FullUpdateEx2 | ( | struct soap * | soap, |
| const char * | tag, | ||
| int | id, | ||
| const struct __ns2__FullUpdateEx2 * | a, | ||
| const char * | type | ||
| ) |


| SOAP_FMAC3 int SOAP_FMAC4 EAdvertisements::soap_out___ns2__WriteExportRequest | ( | struct soap * | soap, |
| const char * | tag, | ||
| int | id, | ||
| const struct __ns2__WriteExportRequest * | a, | ||
| const char * | type | ||
| ) |


| SOAP_FMAC3 int SOAP_FMAC4 EAdvertisements::soap_out___ns2__WriteExportRequestEx | ( | struct soap * | soap, |
| const char * | tag, | ||
| int | id, | ||
| const struct __ns2__WriteExportRequestEx * | a, | ||
| const char * | type | ||
| ) |


| SOAP_FMAC3 int SOAP_FMAC4 EAdvertisements::soap_out___ns3__ExportAmounts | ( | struct soap * | soap, |
| const char * | tag, | ||
| int | id, | ||
| const struct __ns3__ExportAmounts * | a, | ||
| const char * | type | ||
| ) |


| SOAP_FMAC3 int SOAP_FMAC4 EAdvertisements::soap_out___ns3__ExportBusStopsXML | ( | struct soap * | soap, |
| const char * | tag, | ||
| int | id, | ||
| const struct __ns3__ExportBusStopsXML * | a, | ||
| const char * | type | ||
| ) |


| SOAP_FMAC3 int SOAP_FMAC4 EAdvertisements::soap_out___ns3__FullComunication | ( | struct soap * | soap, |
| const char * | tag, | ||
| int | id, | ||
| const struct __ns3__FullComunication * | a, | ||
| const char * | type | ||
| ) |


| SOAP_FMAC3 int SOAP_FMAC4 EAdvertisements::soap_out___ns3__FullExport | ( | struct soap * | soap, |
| const char * | tag, | ||
| int | id, | ||
| const struct __ns3__FullExport * | a, | ||
| const char * | type | ||
| ) |


| SOAP_FMAC3 int SOAP_FMAC4 EAdvertisements::soap_out___ns3__FullExportEx | ( | struct soap * | soap, |
| const char * | tag, | ||
| int | id, | ||
| const struct __ns3__FullExportEx * | a, | ||
| const char * | type | ||
| ) |


| SOAP_FMAC3 int SOAP_FMAC4 EAdvertisements::soap_out___ns3__FullExportEx2 | ( | struct soap * | soap, |
| const char * | tag, | ||
| int | id, | ||
| const struct __ns3__FullExportEx2 * | a, | ||
| const char * | type | ||
| ) |


| SOAP_FMAC3 int SOAP_FMAC4 EAdvertisements::soap_out___ns3__FullExportEx3 | ( | struct soap * | soap, |
| const char * | tag, | ||
| int | id, | ||
| const struct __ns3__FullExportEx3 * | a, | ||
| const char * | type | ||
| ) |


| SOAP_FMAC3 int SOAP_FMAC4 EAdvertisements::soap_out___ns3__FullUpdate | ( | struct soap * | soap, |
| const char * | tag, | ||
| int | id, | ||
| const struct __ns3__FullUpdate * | a, | ||
| const char * | type | ||
| ) |


| SOAP_FMAC3 int SOAP_FMAC4 EAdvertisements::soap_out___ns3__FullUpdateEx | ( | struct soap * | soap, |
| const char * | tag, | ||
| int | id, | ||
| const struct __ns3__FullUpdateEx * | a, | ||
| const char * | type | ||
| ) |


| SOAP_FMAC3 int SOAP_FMAC4 EAdvertisements::soap_out___ns3__FullUpdateEx2 | ( | struct soap * | soap, |
| const char * | tag, | ||
| int | id, | ||
| const struct __ns3__FullUpdateEx2 * | a, | ||
| const char * | type | ||
| ) |


| SOAP_FMAC3 int SOAP_FMAC4 EAdvertisements::soap_out___ns3__WriteExportRequest | ( | struct soap * | soap, |
| const char * | tag, | ||
| int | id, | ||
| const struct __ns3__WriteExportRequest * | a, | ||
| const char * | type | ||
| ) |


| SOAP_FMAC3 int SOAP_FMAC4 EAdvertisements::soap_out___ns3__WriteExportRequestEx | ( | struct soap * | soap, |
| const char * | tag, | ||
| int | id, | ||
| const struct __ns3__WriteExportRequestEx * | a, | ||
| const char * | type | ||
| ) |


| SOAP_FMAC3 int SOAP_FMAC4 EAdvertisements::soap_out__ns1__ExportAmounts | ( | struct soap * | soap, |
| const char * | tag, | ||
| int | id, | ||
| const _ns1__ExportAmounts * | a, | ||
| const char * | type | ||
| ) |


| SOAP_FMAC3 int SOAP_FMAC4 EAdvertisements::soap_out__ns1__ExportAmountsResponse | ( | struct soap * | soap, |
| const char * | tag, | ||
| int | id, | ||
| const _ns1__ExportAmountsResponse * | a, | ||
| const char * | type | ||
| ) |


| SOAP_FMAC3 int SOAP_FMAC4 EAdvertisements::soap_out__ns1__ExportBusStopsXML | ( | struct soap * | soap, |
| const char * | tag, | ||
| int | id, | ||
| const _ns1__ExportBusStopsXML * | a, | ||
| const char * | type | ||
| ) |


| SOAP_FMAC3 int SOAP_FMAC4 EAdvertisements::soap_out__ns1__ExportBusStopsXMLResponse | ( | struct soap * | soap, |
| const char * | tag, | ||
| int | id, | ||
| const _ns1__ExportBusStopsXMLResponse * | a, | ||
| const char * | type | ||
| ) |


| SOAP_FMAC3 int SOAP_FMAC4 EAdvertisements::soap_out__ns1__FullComunication | ( | struct soap * | soap, |
| const char * | tag, | ||
| int | id, | ||
| const _ns1__FullComunication * | a, | ||
| const char * | type | ||
| ) |


| SOAP_FMAC3 int SOAP_FMAC4 EAdvertisements::soap_out__ns1__FullComunicationResponse | ( | struct soap * | soap, |
| const char * | tag, | ||
| int | id, | ||
| const _ns1__FullComunicationResponse * | a, | ||
| const char * | type | ||
| ) |


| SOAP_FMAC3 int SOAP_FMAC4 EAdvertisements::soap_out__ns1__FullExport | ( | struct soap * | soap, |
| const char * | tag, | ||
| int | id, | ||
| const _ns1__FullExport * | a, | ||
| const char * | type | ||
| ) |


| SOAP_FMAC3 int SOAP_FMAC4 EAdvertisements::soap_out__ns1__FullExportEx | ( | struct soap * | soap, |
| const char * | tag, | ||
| int | id, | ||
| const _ns1__FullExportEx * | a, | ||
| const char * | type | ||
| ) |


| SOAP_FMAC3 int SOAP_FMAC4 EAdvertisements::soap_out__ns1__FullExportEx2 | ( | struct soap * | soap, |
| const char * | tag, | ||
| int | id, | ||
| const _ns1__FullExportEx2 * | a, | ||
| const char * | type | ||
| ) |


| SOAP_FMAC3 int SOAP_FMAC4 EAdvertisements::soap_out__ns1__FullExportEx2Response | ( | struct soap * | soap, |
| const char * | tag, | ||
| int | id, | ||
| const _ns1__FullExportEx2Response * | a, | ||
| const char * | type | ||
| ) |


| SOAP_FMAC3 int SOAP_FMAC4 EAdvertisements::soap_out__ns1__FullExportEx3 | ( | struct soap * | soap, |
| const char * | tag, | ||
| int | id, | ||
| const _ns1__FullExportEx3 * | a, | ||
| const char * | type | ||
| ) |


| SOAP_FMAC3 int SOAP_FMAC4 EAdvertisements::soap_out__ns1__FullExportEx3Response | ( | struct soap * | soap, |
| const char * | tag, | ||
| int | id, | ||
| const _ns1__FullExportEx3Response * | a, | ||
| const char * | type | ||
| ) |


| SOAP_FMAC3 int SOAP_FMAC4 EAdvertisements::soap_out__ns1__FullExportExResponse | ( | struct soap * | soap, |
| const char * | tag, | ||
| int | id, | ||
| const _ns1__FullExportExResponse * | a, | ||
| const char * | type | ||
| ) |


| SOAP_FMAC3 int SOAP_FMAC4 EAdvertisements::soap_out__ns1__FullExportResponse | ( | struct soap * | soap, |
| const char * | tag, | ||
| int | id, | ||
| const _ns1__FullExportResponse * | a, | ||
| const char * | type | ||
| ) |


| SOAP_FMAC3 int SOAP_FMAC4 EAdvertisements::soap_out__ns1__FullUpdate | ( | struct soap * | soap, |
| const char * | tag, | ||
| int | id, | ||
| const _ns1__FullUpdate * | a, | ||
| const char * | type | ||
| ) |


| SOAP_FMAC3 int SOAP_FMAC4 EAdvertisements::soap_out__ns1__FullUpdateEx | ( | struct soap * | soap, |
| const char * | tag, | ||
| int | id, | ||
| const _ns1__FullUpdateEx * | a, | ||
| const char * | type | ||
| ) |


| SOAP_FMAC3 int SOAP_FMAC4 EAdvertisements::soap_out__ns1__FullUpdateEx2 | ( | struct soap * | soap, |
| const char * | tag, | ||
| int | id, | ||
| const _ns1__FullUpdateEx2 * | a, | ||
| const char * | type | ||
| ) |


| SOAP_FMAC3 int SOAP_FMAC4 EAdvertisements::soap_out__ns1__FullUpdateEx2Response | ( | struct soap * | soap, |
| const char * | tag, | ||
| int | id, | ||
| const _ns1__FullUpdateEx2Response * | a, | ||
| const char * | type | ||
| ) |


| SOAP_FMAC3 int SOAP_FMAC4 EAdvertisements::soap_out__ns1__FullUpdateExResponse | ( | struct soap * | soap, |
| const char * | tag, | ||
| int | id, | ||
| const _ns1__FullUpdateExResponse * | a, | ||
| const char * | type | ||
| ) |


| SOAP_FMAC3 int SOAP_FMAC4 EAdvertisements::soap_out__ns1__FullUpdateResponse | ( | struct soap * | soap, |
| const char * | tag, | ||
| int | id, | ||
| const _ns1__FullUpdateResponse * | a, | ||
| const char * | type | ||
| ) |


| SOAP_FMAC3 int SOAP_FMAC4 EAdvertisements::soap_out__ns1__WriteExportRequest | ( | struct soap * | soap, |
| const char * | tag, | ||
| int | id, | ||
| const _ns1__WriteExportRequest * | a, | ||
| const char * | type | ||
| ) |


| SOAP_FMAC3 int SOAP_FMAC4 EAdvertisements::soap_out__ns1__WriteExportRequestEx | ( | struct soap * | soap, |
| const char * | tag, | ||
| int | id, | ||
| const _ns1__WriteExportRequestEx * | a, | ||
| const char * | type | ||
| ) |


| SOAP_FMAC3 int SOAP_FMAC4 EAdvertisements::soap_out__ns1__WriteExportRequestExResponse | ( | struct soap * | soap, |
| const char * | tag, | ||
| int | id, | ||
| const _ns1__WriteExportRequestExResponse * | a, | ||
| const char * | type | ||
| ) |


| SOAP_FMAC3 int SOAP_FMAC4 EAdvertisements::soap_out__ns1__WriteExportRequestResponse | ( | struct soap * | soap, |
| const char * | tag, | ||
| int | id, | ||
| const _ns1__WriteExportRequestResponse * | a, | ||
| const char * | type | ||
| ) |


| SOAP_FMAC3 int SOAP_FMAC4 EAdvertisements::soap_out__QName | ( | struct soap * | soap, |
| const char * | tag, | ||
| int | id, | ||
| char *const * | a, | ||
| const char * | type | ||
| ) |

| SOAP_FMAC3 int SOAP_FMAC4 EAdvertisements::soap_out_byte | ( | struct soap * | soap, |
| const char * | tag, | ||
| int | id, | ||
| const char * | a, | ||
| const char * | type | ||
| ) |

| SOAP_FMAC3 int SOAP_FMAC4 EAdvertisements::soap_out_int | ( | struct soap * | soap, |
| const char * | tag, | ||
| int | id, | ||
| const int * | a, | ||
| const char * | type | ||
| ) |

| SOAP_FMAC3 int SOAP_FMAC4 EAdvertisements::soap_out_ns1__ArrayOfInt | ( | struct soap * | soap, |
| const char * | tag, | ||
| int | id, | ||
| const ns1__ArrayOfInt * | a, | ||
| const char * | type | ||
| ) |


| SOAP_FMAC3 int SOAP_FMAC4 EAdvertisements::soap_out_ns1__ArrayOfString | ( | struct soap * | soap, |
| const char * | tag, | ||
| int | id, | ||
| const ns1__ArrayOfString * | a, | ||
| const char * | type | ||
| ) |


| SOAP_FMAC3 int SOAP_FMAC4 EAdvertisements::soap_out_PointerTo_ns1__ExportAmounts | ( | struct soap * | soap, |
| const char * | tag, | ||
| int | id, | ||
| _ns1__ExportAmounts *const * | a, | ||
| const char * | type | ||
| ) |

| SOAP_FMAC3 int SOAP_FMAC4 EAdvertisements::soap_out_PointerTo_ns1__ExportAmountsResponse | ( | struct soap * | soap, |
| const char * | tag, | ||
| int | id, | ||
| _ns1__ExportAmountsResponse *const * | a, | ||
| const char * | type | ||
| ) |

| SOAP_FMAC3 int SOAP_FMAC4 EAdvertisements::soap_out_PointerTo_ns1__ExportBusStopsXML | ( | struct soap * | soap, |
| const char * | tag, | ||
| int | id, | ||
| _ns1__ExportBusStopsXML *const * | a, | ||
| const char * | type | ||
| ) |

| SOAP_FMAC3 int SOAP_FMAC4 EAdvertisements::soap_out_PointerTo_ns1__ExportBusStopsXMLResponse | ( | struct soap * | soap, |
| const char * | tag, | ||
| int | id, | ||
| _ns1__ExportBusStopsXMLResponse *const * | a, | ||
| const char * | type | ||
| ) |

| SOAP_FMAC3 int SOAP_FMAC4 EAdvertisements::soap_out_PointerTo_ns1__FullComunication | ( | struct soap * | soap, |
| const char * | tag, | ||
| int | id, | ||
| _ns1__FullComunication *const * | a, | ||
| const char * | type | ||
| ) |

| SOAP_FMAC3 int SOAP_FMAC4 EAdvertisements::soap_out_PointerTo_ns1__FullComunicationResponse | ( | struct soap * | soap, |
| const char * | tag, | ||
| int | id, | ||
| _ns1__FullComunicationResponse *const * | a, | ||
| const char * | type | ||
| ) |

| SOAP_FMAC3 int SOAP_FMAC4 EAdvertisements::soap_out_PointerTo_ns1__FullExport | ( | struct soap * | soap, |
| const char * | tag, | ||
| int | id, | ||
| _ns1__FullExport *const * | a, | ||
| const char * | type | ||
| ) |

| SOAP_FMAC3 int SOAP_FMAC4 EAdvertisements::soap_out_PointerTo_ns1__FullExportEx | ( | struct soap * | soap, |
| const char * | tag, | ||
| int | id, | ||
| _ns1__FullExportEx *const * | a, | ||
| const char * | type | ||
| ) |

| SOAP_FMAC3 int SOAP_FMAC4 EAdvertisements::soap_out_PointerTo_ns1__FullExportEx2 | ( | struct soap * | soap, |
| const char * | tag, | ||
| int | id, | ||
| _ns1__FullExportEx2 *const * | a, | ||
| const char * | type | ||
| ) |

| SOAP_FMAC3 int SOAP_FMAC4 EAdvertisements::soap_out_PointerTo_ns1__FullExportEx2Response | ( | struct soap * | soap, |
| const char * | tag, | ||
| int | id, | ||
| _ns1__FullExportEx2Response *const * | a, | ||
| const char * | type | ||
| ) |

| SOAP_FMAC3 int SOAP_FMAC4 EAdvertisements::soap_out_PointerTo_ns1__FullExportEx3 | ( | struct soap * | soap, |
| const char * | tag, | ||
| int | id, | ||
| _ns1__FullExportEx3 *const * | a, | ||
| const char * | type | ||
| ) |

| SOAP_FMAC3 int SOAP_FMAC4 EAdvertisements::soap_out_PointerTo_ns1__FullExportEx3Response | ( | struct soap * | soap, |
| const char * | tag, | ||
| int | id, | ||
| _ns1__FullExportEx3Response *const * | a, | ||
| const char * | type | ||
| ) |

| SOAP_FMAC3 int SOAP_FMAC4 EAdvertisements::soap_out_PointerTo_ns1__FullExportExResponse | ( | struct soap * | soap, |
| const char * | tag, | ||
| int | id, | ||
| _ns1__FullExportExResponse *const * | a, | ||
| const char * | type | ||
| ) |

| SOAP_FMAC3 int SOAP_FMAC4 EAdvertisements::soap_out_PointerTo_ns1__FullExportResponse | ( | struct soap * | soap, |
| const char * | tag, | ||
| int | id, | ||
| _ns1__FullExportResponse *const * | a, | ||
| const char * | type | ||
| ) |

| SOAP_FMAC3 int SOAP_FMAC4 EAdvertisements::soap_out_PointerTo_ns1__FullUpdate | ( | struct soap * | soap, |
| const char * | tag, | ||
| int | id, | ||
| _ns1__FullUpdate *const * | a, | ||
| const char * | type | ||
| ) |

| SOAP_FMAC3 int SOAP_FMAC4 EAdvertisements::soap_out_PointerTo_ns1__FullUpdateEx | ( | struct soap * | soap, |
| const char * | tag, | ||
| int | id, | ||
| _ns1__FullUpdateEx *const * | a, | ||
| const char * | type | ||
| ) |

| SOAP_FMAC3 int SOAP_FMAC4 EAdvertisements::soap_out_PointerTo_ns1__FullUpdateEx2 | ( | struct soap * | soap, |
| const char * | tag, | ||
| int | id, | ||
| _ns1__FullUpdateEx2 *const * | a, | ||
| const char * | type | ||
| ) |

| SOAP_FMAC3 int SOAP_FMAC4 EAdvertisements::soap_out_PointerTo_ns1__FullUpdateEx2Response | ( | struct soap * | soap, |
| const char * | tag, | ||
| int | id, | ||
| _ns1__FullUpdateEx2Response *const * | a, | ||
| const char * | type | ||
| ) |

| SOAP_FMAC3 int SOAP_FMAC4 EAdvertisements::soap_out_PointerTo_ns1__FullUpdateExResponse | ( | struct soap * | soap, |
| const char * | tag, | ||
| int | id, | ||
| _ns1__FullUpdateExResponse *const * | a, | ||
| const char * | type | ||
| ) |

| SOAP_FMAC3 int SOAP_FMAC4 EAdvertisements::soap_out_PointerTo_ns1__FullUpdateResponse | ( | struct soap * | soap, |
| const char * | tag, | ||
| int | id, | ||
| _ns1__FullUpdateResponse *const * | a, | ||
| const char * | type | ||
| ) |

| SOAP_FMAC3 int SOAP_FMAC4 EAdvertisements::soap_out_PointerTo_ns1__WriteExportRequest | ( | struct soap * | soap, |
| const char * | tag, | ||
| int | id, | ||
| _ns1__WriteExportRequest *const * | a, | ||
| const char * | type | ||
| ) |

| SOAP_FMAC3 int SOAP_FMAC4 EAdvertisements::soap_out_PointerTo_ns1__WriteExportRequestEx | ( | struct soap * | soap, |
| const char * | tag, | ||
| int | id, | ||
| _ns1__WriteExportRequestEx *const * | a, | ||
| const char * | type | ||
| ) |

| SOAP_FMAC3 int SOAP_FMAC4 EAdvertisements::soap_out_PointerTo_ns1__WriteExportRequestExResponse | ( | struct soap * | soap, |
| const char * | tag, | ||
| int | id, | ||
| _ns1__WriteExportRequestExResponse *const * | a, | ||
| const char * | type | ||
| ) |

| SOAP_FMAC3 int SOAP_FMAC4 EAdvertisements::soap_out_PointerTo_ns1__WriteExportRequestResponse | ( | struct soap * | soap, |
| const char * | tag, | ||
| int | id, | ||
| _ns1__WriteExportRequestResponse *const * | a, | ||
| const char * | type | ||
| ) |

| SOAP_FMAC3 int SOAP_FMAC4 EAdvertisements::soap_out_PointerTons1__ArrayOfInt | ( | struct soap * | soap, |
| const char * | tag, | ||
| int | id, | ||
| ns1__ArrayOfInt *const * | a, | ||
| const char * | type | ||
| ) |

| SOAP_FMAC3 int SOAP_FMAC4 EAdvertisements::soap_out_PointerTons1__ArrayOfString | ( | struct soap * | soap, |
| const char * | tag, | ||
| int | id, | ||
| ns1__ArrayOfString *const * | a, | ||
| const char * | type | ||
| ) |

| SOAP_FMAC3 int SOAP_FMAC4 EAdvertisements::soap_out_PointerTostd__string | ( | struct soap * | soap, |
| const char * | tag, | ||
| int | id, | ||
| std::string *const * | a, | ||
| const char * | type | ||
| ) |


| SOAP_FMAC3 int SOAP_FMAC4 EAdvertisements::soap_out_PointerTounsignedByte | ( | struct soap * | soap, |
| const char * | tag, | ||
| int | id, | ||
| unsigned char *const * | a, | ||
| const char * | type | ||
| ) |


| SOAP_FMAC3 int SOAP_FMAC4 EAdvertisements::soap_out_PointerToxsd__base64Binary | ( | struct soap * | soap, |
| const char * | tag, | ||
| int | id, | ||
| xsd__base64Binary *const * | a, | ||
| const char * | type | ||
| ) |

| SOAP_FMAC3 int SOAP_FMAC4 EAdvertisements::soap_out_std__string | ( | struct soap * | soap, |
| const char * | tag, | ||
| int | id, | ||
| const std::string * | s, | ||
| const char * | type | ||
| ) |

| SOAP_FMAC3 int SOAP_FMAC4 EAdvertisements::soap_out_std__vectorTemplateOfint | ( | struct soap * | soap, |
| const char * | tag, | ||
| int | id, | ||
| const std::vector< int > * | a, | ||
| const char * | type | ||
| ) |


| SOAP_FMAC3 int SOAP_FMAC4 EAdvertisements::soap_out_std__vectorTemplateOfstd__string | ( | struct soap * | soap, |
| const char * | tag, | ||
| int | id, | ||
| const std::vector< std::string > * | a, | ||
| const char * | type | ||
| ) |


| SOAP_FMAC3 int SOAP_FMAC4 EAdvertisements::soap_out_string | ( | struct soap * | soap, |
| const char * | tag, | ||
| int | id, | ||
| char *const * | a, | ||
| const char * | type | ||
| ) |

| SOAP_FMAC3 int SOAP_FMAC4 EAdvertisements::soap_out_unsignedByte | ( | struct soap * | soap, |
| const char * | tag, | ||
| int | id, | ||
| const unsigned char * | a, | ||
| const char * | type | ||
| ) |

| SOAP_FMAC3 int SOAP_FMAC4 EAdvertisements::soap_out_unsignedInt | ( | struct soap * | soap, |
| const char * | tag, | ||
| int | id, | ||
| const unsigned int * | a, | ||
| const char * | type | ||
| ) |

| SOAP_FMAC3 int SOAP_FMAC4 EAdvertisements::soap_out_unsignedLONG64 | ( | struct soap * | soap, |
| const char * | tag, | ||
| int | id, | ||
| const ULONG64 * | a, | ||
| const char * | type | ||
| ) |

| SOAP_FMAC3 int SOAP_FMAC4 EAdvertisements::soap_out_xsd__base64Binary | ( | struct soap * | soap, |
| const char * | tag, | ||
| int | id, | ||
| const xsd__base64Binary * | a, | ||
| const char * | type | ||
| ) |

| SOAP_FMAC3 int SOAP_FMAC4 EAdvertisements::soap_put___ns2__ExportAmounts | ( | struct soap * | soap, |
| const struct __ns2__ExportAmounts * | a, | ||
| const char * | tag, | ||
| const char * | type | ||
| ) |


| SOAP_FMAC3 int SOAP_FMAC4 EAdvertisements::soap_put___ns2__ExportBusStopsXML | ( | struct soap * | soap, |
| const struct __ns2__ExportBusStopsXML * | a, | ||
| const char * | tag, | ||
| const char * | type | ||
| ) |


| SOAP_FMAC3 int SOAP_FMAC4 EAdvertisements::soap_put___ns2__FullComunication | ( | struct soap * | soap, |
| const struct __ns2__FullComunication * | a, | ||
| const char * | tag, | ||
| const char * | type | ||
| ) |


| SOAP_FMAC3 int SOAP_FMAC4 EAdvertisements::soap_put___ns2__FullExport | ( | struct soap * | soap, |
| const struct __ns2__FullExport * | a, | ||
| const char * | tag, | ||
| const char * | type | ||
| ) |


| SOAP_FMAC3 int SOAP_FMAC4 EAdvertisements::soap_put___ns2__FullExportEx | ( | struct soap * | soap, |
| const struct __ns2__FullExportEx * | a, | ||
| const char * | tag, | ||
| const char * | type | ||
| ) |


| SOAP_FMAC3 int SOAP_FMAC4 EAdvertisements::soap_put___ns2__FullExportEx2 | ( | struct soap * | soap, |
| const struct __ns2__FullExportEx2 * | a, | ||
| const char * | tag, | ||
| const char * | type | ||
| ) |


| SOAP_FMAC3 int SOAP_FMAC4 EAdvertisements::soap_put___ns2__FullExportEx3 | ( | struct soap * | soap, |
| const struct __ns2__FullExportEx3 * | a, | ||
| const char * | tag, | ||
| const char * | type | ||
| ) |


| SOAP_FMAC3 int SOAP_FMAC4 EAdvertisements::soap_put___ns2__FullUpdate | ( | struct soap * | soap, |
| const struct __ns2__FullUpdate * | a, | ||
| const char * | tag, | ||
| const char * | type | ||
| ) |


| SOAP_FMAC3 int SOAP_FMAC4 EAdvertisements::soap_put___ns2__FullUpdateEx | ( | struct soap * | soap, |
| const struct __ns2__FullUpdateEx * | a, | ||
| const char * | tag, | ||
| const char * | type | ||
| ) |


| SOAP_FMAC3 int SOAP_FMAC4 EAdvertisements::soap_put___ns2__FullUpdateEx2 | ( | struct soap * | soap, |
| const struct __ns2__FullUpdateEx2 * | a, | ||
| const char * | tag, | ||
| const char * | type | ||
| ) |


| SOAP_FMAC3 int SOAP_FMAC4 EAdvertisements::soap_put___ns2__WriteExportRequest | ( | struct soap * | soap, |
| const struct __ns2__WriteExportRequest * | a, | ||
| const char * | tag, | ||
| const char * | type | ||
| ) |


| SOAP_FMAC3 int SOAP_FMAC4 EAdvertisements::soap_put___ns2__WriteExportRequestEx | ( | struct soap * | soap, |
| const struct __ns2__WriteExportRequestEx * | a, | ||
| const char * | tag, | ||
| const char * | type | ||
| ) |


| SOAP_FMAC3 int SOAP_FMAC4 EAdvertisements::soap_put___ns3__ExportAmounts | ( | struct soap * | soap, |
| const struct __ns3__ExportAmounts * | a, | ||
| const char * | tag, | ||
| const char * | type | ||
| ) |


| SOAP_FMAC3 int SOAP_FMAC4 EAdvertisements::soap_put___ns3__ExportBusStopsXML | ( | struct soap * | soap, |
| const struct __ns3__ExportBusStopsXML * | a, | ||
| const char * | tag, | ||
| const char * | type | ||
| ) |


| SOAP_FMAC3 int SOAP_FMAC4 EAdvertisements::soap_put___ns3__FullComunication | ( | struct soap * | soap, |
| const struct __ns3__FullComunication * | a, | ||
| const char * | tag, | ||
| const char * | type | ||
| ) |


| SOAP_FMAC3 int SOAP_FMAC4 EAdvertisements::soap_put___ns3__FullExport | ( | struct soap * | soap, |
| const struct __ns3__FullExport * | a, | ||
| const char * | tag, | ||
| const char * | type | ||
| ) |


| SOAP_FMAC3 int SOAP_FMAC4 EAdvertisements::soap_put___ns3__FullExportEx | ( | struct soap * | soap, |
| const struct __ns3__FullExportEx * | a, | ||
| const char * | tag, | ||
| const char * | type | ||
| ) |


| SOAP_FMAC3 int SOAP_FMAC4 EAdvertisements::soap_put___ns3__FullExportEx2 | ( | struct soap * | soap, |
| const struct __ns3__FullExportEx2 * | a, | ||
| const char * | tag, | ||
| const char * | type | ||
| ) |


| SOAP_FMAC3 int SOAP_FMAC4 EAdvertisements::soap_put___ns3__FullExportEx3 | ( | struct soap * | soap, |
| const struct __ns3__FullExportEx3 * | a, | ||
| const char * | tag, | ||
| const char * | type | ||
| ) |


| SOAP_FMAC3 int SOAP_FMAC4 EAdvertisements::soap_put___ns3__FullUpdate | ( | struct soap * | soap, |
| const struct __ns3__FullUpdate * | a, | ||
| const char * | tag, | ||
| const char * | type | ||
| ) |


| SOAP_FMAC3 int SOAP_FMAC4 EAdvertisements::soap_put___ns3__FullUpdateEx | ( | struct soap * | soap, |
| const struct __ns3__FullUpdateEx * | a, | ||
| const char * | tag, | ||
| const char * | type | ||
| ) |


| SOAP_FMAC3 int SOAP_FMAC4 EAdvertisements::soap_put___ns3__FullUpdateEx2 | ( | struct soap * | soap, |
| const struct __ns3__FullUpdateEx2 * | a, | ||
| const char * | tag, | ||
| const char * | type | ||
| ) |


| SOAP_FMAC3 int SOAP_FMAC4 EAdvertisements::soap_put___ns3__WriteExportRequest | ( | struct soap * | soap, |
| const struct __ns3__WriteExportRequest * | a, | ||
| const char * | tag, | ||
| const char * | type | ||
| ) |


| SOAP_FMAC3 int SOAP_FMAC4 EAdvertisements::soap_put___ns3__WriteExportRequestEx | ( | struct soap * | soap, |
| const struct __ns3__WriteExportRequestEx * | a, | ||
| const char * | tag, | ||
| const char * | type | ||
| ) |


| SOAP_FMAC3 int SOAP_FMAC4 EAdvertisements::soap_put__QName | ( | struct soap * | soap, |
| char *const * | a, | ||
| const char * | tag, | ||
| const char * | type | ||
| ) |

| SOAP_FMAC3 int SOAP_FMAC4 EAdvertisements::soap_put_byte | ( | struct soap * | soap, |
| const char * | a, | ||
| const char * | tag, | ||
| const char * | type | ||
| ) |

| SOAP_FMAC3 int SOAP_FMAC4 EAdvertisements::soap_put_int | ( | struct soap * | soap, |
| const int * | a, | ||
| const char * | tag, | ||
| const char * | type | ||
| ) |

| SOAP_FMAC3 int SOAP_FMAC4 EAdvertisements::soap_put_PointerTo_ns1__ExportAmounts | ( | struct soap * | soap, |
| _ns1__ExportAmounts *const * | a, | ||
| const char * | tag, | ||
| const char * | type | ||
| ) |

| SOAP_FMAC3 int SOAP_FMAC4 EAdvertisements::soap_put_PointerTo_ns1__ExportAmountsResponse | ( | struct soap * | soap, |
| _ns1__ExportAmountsResponse *const * | a, | ||
| const char * | tag, | ||
| const char * | type | ||
| ) |

| SOAP_FMAC3 int SOAP_FMAC4 EAdvertisements::soap_put_PointerTo_ns1__ExportBusStopsXML | ( | struct soap * | soap, |
| _ns1__ExportBusStopsXML *const * | a, | ||
| const char * | tag, | ||
| const char * | type | ||
| ) |

| SOAP_FMAC3 int SOAP_FMAC4 EAdvertisements::soap_put_PointerTo_ns1__ExportBusStopsXMLResponse | ( | struct soap * | soap, |
| _ns1__ExportBusStopsXMLResponse *const * | a, | ||
| const char * | tag, | ||
| const char * | type | ||
| ) |

| SOAP_FMAC3 int SOAP_FMAC4 EAdvertisements::soap_put_PointerTo_ns1__FullComunication | ( | struct soap * | soap, |
| _ns1__FullComunication *const * | a, | ||
| const char * | tag, | ||
| const char * | type | ||
| ) |

| SOAP_FMAC3 int SOAP_FMAC4 EAdvertisements::soap_put_PointerTo_ns1__FullComunicationResponse | ( | struct soap * | soap, |
| _ns1__FullComunicationResponse *const * | a, | ||
| const char * | tag, | ||
| const char * | type | ||
| ) |

| SOAP_FMAC3 int SOAP_FMAC4 EAdvertisements::soap_put_PointerTo_ns1__FullExport | ( | struct soap * | soap, |
| _ns1__FullExport *const * | a, | ||
| const char * | tag, | ||
| const char * | type | ||
| ) |

| SOAP_FMAC3 int SOAP_FMAC4 EAdvertisements::soap_put_PointerTo_ns1__FullExportEx | ( | struct soap * | soap, |
| _ns1__FullExportEx *const * | a, | ||
| const char * | tag, | ||
| const char * | type | ||
| ) |

| SOAP_FMAC3 int SOAP_FMAC4 EAdvertisements::soap_put_PointerTo_ns1__FullExportEx2 | ( | struct soap * | soap, |
| _ns1__FullExportEx2 *const * | a, | ||
| const char * | tag, | ||
| const char * | type | ||
| ) |

| SOAP_FMAC3 int SOAP_FMAC4 EAdvertisements::soap_put_PointerTo_ns1__FullExportEx2Response | ( | struct soap * | soap, |
| _ns1__FullExportEx2Response *const * | a, | ||
| const char * | tag, | ||
| const char * | type | ||
| ) |

| SOAP_FMAC3 int SOAP_FMAC4 EAdvertisements::soap_put_PointerTo_ns1__FullExportEx3 | ( | struct soap * | soap, |
| _ns1__FullExportEx3 *const * | a, | ||
| const char * | tag, | ||
| const char * | type | ||
| ) |

| SOAP_FMAC3 int SOAP_FMAC4 EAdvertisements::soap_put_PointerTo_ns1__FullExportEx3Response | ( | struct soap * | soap, |
| _ns1__FullExportEx3Response *const * | a, | ||
| const char * | tag, | ||
| const char * | type | ||
| ) |

| SOAP_FMAC3 int SOAP_FMAC4 EAdvertisements::soap_put_PointerTo_ns1__FullExportExResponse | ( | struct soap * | soap, |
| _ns1__FullExportExResponse *const * | a, | ||
| const char * | tag, | ||
| const char * | type | ||
| ) |

| SOAP_FMAC3 int SOAP_FMAC4 EAdvertisements::soap_put_PointerTo_ns1__FullExportResponse | ( | struct soap * | soap, |
| _ns1__FullExportResponse *const * | a, | ||
| const char * | tag, | ||
| const char * | type | ||
| ) |

| SOAP_FMAC3 int SOAP_FMAC4 EAdvertisements::soap_put_PointerTo_ns1__FullUpdate | ( | struct soap * | soap, |
| _ns1__FullUpdate *const * | a, | ||
| const char * | tag, | ||
| const char * | type | ||
| ) |

| SOAP_FMAC3 int SOAP_FMAC4 EAdvertisements::soap_put_PointerTo_ns1__FullUpdateEx | ( | struct soap * | soap, |
| _ns1__FullUpdateEx *const * | a, | ||
| const char * | tag, | ||
| const char * | type | ||
| ) |

| SOAP_FMAC3 int SOAP_FMAC4 EAdvertisements::soap_put_PointerTo_ns1__FullUpdateEx2 | ( | struct soap * | soap, |
| _ns1__FullUpdateEx2 *const * | a, | ||
| const char * | tag, | ||
| const char * | type | ||
| ) |

| SOAP_FMAC3 int SOAP_FMAC4 EAdvertisements::soap_put_PointerTo_ns1__FullUpdateEx2Response | ( | struct soap * | soap, |
| _ns1__FullUpdateEx2Response *const * | a, | ||
| const char * | tag, | ||
| const char * | type | ||
| ) |

| SOAP_FMAC3 int SOAP_FMAC4 EAdvertisements::soap_put_PointerTo_ns1__FullUpdateExResponse | ( | struct soap * | soap, |
| _ns1__FullUpdateExResponse *const * | a, | ||
| const char * | tag, | ||
| const char * | type | ||
| ) |

| SOAP_FMAC3 int SOAP_FMAC4 EAdvertisements::soap_put_PointerTo_ns1__FullUpdateResponse | ( | struct soap * | soap, |
| _ns1__FullUpdateResponse *const * | a, | ||
| const char * | tag, | ||
| const char * | type | ||
| ) |

| SOAP_FMAC3 int SOAP_FMAC4 EAdvertisements::soap_put_PointerTo_ns1__WriteExportRequest | ( | struct soap * | soap, |
| _ns1__WriteExportRequest *const * | a, | ||
| const char * | tag, | ||
| const char * | type | ||
| ) |

| SOAP_FMAC3 int SOAP_FMAC4 EAdvertisements::soap_put_PointerTo_ns1__WriteExportRequestEx | ( | struct soap * | soap, |
| _ns1__WriteExportRequestEx *const * | a, | ||
| const char * | tag, | ||
| const char * | type | ||
| ) |

| SOAP_FMAC3 int SOAP_FMAC4 EAdvertisements::soap_put_PointerTo_ns1__WriteExportRequestExResponse | ( | struct soap * | soap, |
| _ns1__WriteExportRequestExResponse *const * | a, | ||
| const char * | tag, | ||
| const char * | type | ||
| ) |

| SOAP_FMAC3 int SOAP_FMAC4 EAdvertisements::soap_put_PointerTo_ns1__WriteExportRequestResponse | ( | struct soap * | soap, |
| _ns1__WriteExportRequestResponse *const * | a, | ||
| const char * | tag, | ||
| const char * | type | ||
| ) |

| SOAP_FMAC3 int SOAP_FMAC4 EAdvertisements::soap_put_PointerTons1__ArrayOfInt | ( | struct soap * | soap, |
| ns1__ArrayOfInt *const * | a, | ||
| const char * | tag, | ||
| const char * | type | ||
| ) |

| SOAP_FMAC3 int SOAP_FMAC4 EAdvertisements::soap_put_PointerTons1__ArrayOfString | ( | struct soap * | soap, |
| ns1__ArrayOfString *const * | a, | ||
| const char * | tag, | ||
| const char * | type | ||
| ) |

| SOAP_FMAC3 int SOAP_FMAC4 EAdvertisements::soap_put_PointerTostd__string | ( | struct soap * | soap, |
| std::string *const * | a, | ||
| const char * | tag, | ||
| const char * | type | ||
| ) |

| SOAP_FMAC3 int SOAP_FMAC4 EAdvertisements::soap_put_PointerTounsignedByte | ( | struct soap * | soap, |
| unsigned char *const * | a, | ||
| const char * | tag, | ||
| const char * | type | ||
| ) |

| SOAP_FMAC3 int SOAP_FMAC4 EAdvertisements::soap_put_PointerToxsd__base64Binary | ( | struct soap * | soap, |
| xsd__base64Binary *const * | a, | ||
| const char * | tag, | ||
| const char * | type | ||
| ) |

| SOAP_FMAC3 int SOAP_FMAC4 EAdvertisements::soap_put_std__string | ( | struct soap * | soap, |
| const std::string * | a, | ||
| const char * | tag, | ||
| const char * | type | ||
| ) |

| SOAP_FMAC3 int SOAP_FMAC4 EAdvertisements::soap_put_string | ( | struct soap * | soap, |
| char *const * | a, | ||
| const char * | tag, | ||
| const char * | type | ||
| ) |

| SOAP_FMAC3 int SOAP_FMAC4 EAdvertisements::soap_put_unsignedByte | ( | struct soap * | soap, |
| const unsigned char * | a, | ||
| const char * | tag, | ||
| const char * | type | ||
| ) |

| SOAP_FMAC3 int SOAP_FMAC4 EAdvertisements::soap_put_unsignedInt | ( | struct soap * | soap, |
| const unsigned int * | a, | ||
| const char * | tag, | ||
| const char * | type | ||
| ) |

| SOAP_FMAC3 int SOAP_FMAC4 EAdvertisements::soap_put_unsignedLONG64 | ( | struct soap * | soap, |
| const ULONG64 * | a, | ||
| const char * | tag, | ||
| const char * | type | ||
| ) |

| SOAP_FMAC3 int SOAP_FMAC4 EAdvertisements::soap_putelement | ( | struct soap * | soap, |
| const void * | ptr, | ||
| const char * | tag, | ||
| int | id, | ||
| int | type | ||
| ) |


| SOAP_FMAC3 int SOAP_FMAC4 EAdvertisements::soap_putindependent | ( | struct soap * | soap | ) |

| SOAP_FMAC3 void SOAP_FMAC4 EAdvertisements::soap_serialize___ns2__ExportAmounts | ( | struct soap * | soap, |
| const struct __ns2__ExportAmounts * | a | ||
| ) |


| SOAP_FMAC3 void SOAP_FMAC4 EAdvertisements::soap_serialize___ns2__ExportBusStopsXML | ( | struct soap * | soap, |
| const struct __ns2__ExportBusStopsXML * | a | ||
| ) |


| SOAP_FMAC3 void SOAP_FMAC4 EAdvertisements::soap_serialize___ns2__FullComunication | ( | struct soap * | soap, |
| const struct __ns2__FullComunication * | a | ||
| ) |


| SOAP_FMAC3 void SOAP_FMAC4 EAdvertisements::soap_serialize___ns2__FullExport | ( | struct soap * | soap, |
| const struct __ns2__FullExport * | a | ||
| ) |


| SOAP_FMAC3 void SOAP_FMAC4 EAdvertisements::soap_serialize___ns2__FullExportEx | ( | struct soap * | soap, |
| const struct __ns2__FullExportEx * | a | ||
| ) |


| SOAP_FMAC3 void SOAP_FMAC4 EAdvertisements::soap_serialize___ns2__FullExportEx2 | ( | struct soap * | soap, |
| const struct __ns2__FullExportEx2 * | a | ||
| ) |


| SOAP_FMAC3 void SOAP_FMAC4 EAdvertisements::soap_serialize___ns2__FullExportEx3 | ( | struct soap * | soap, |
| const struct __ns2__FullExportEx3 * | a | ||
| ) |


| SOAP_FMAC3 void SOAP_FMAC4 EAdvertisements::soap_serialize___ns2__FullUpdate | ( | struct soap * | soap, |
| const struct __ns2__FullUpdate * | a | ||
| ) |


| SOAP_FMAC3 void SOAP_FMAC4 EAdvertisements::soap_serialize___ns2__FullUpdateEx | ( | struct soap * | soap, |
| const struct __ns2__FullUpdateEx * | a | ||
| ) |


| SOAP_FMAC3 void SOAP_FMAC4 EAdvertisements::soap_serialize___ns2__FullUpdateEx2 | ( | struct soap * | soap, |
| const struct __ns2__FullUpdateEx2 * | a | ||
| ) |


| SOAP_FMAC3 void SOAP_FMAC4 EAdvertisements::soap_serialize___ns2__WriteExportRequest | ( | struct soap * | soap, |
| const struct __ns2__WriteExportRequest * | a | ||
| ) |


| SOAP_FMAC3 void SOAP_FMAC4 EAdvertisements::soap_serialize___ns2__WriteExportRequestEx | ( | struct soap * | soap, |
| const struct __ns2__WriteExportRequestEx * | a | ||
| ) |


| SOAP_FMAC3 void SOAP_FMAC4 EAdvertisements::soap_serialize___ns3__ExportAmounts | ( | struct soap * | soap, |
| const struct __ns3__ExportAmounts * | a | ||
| ) |


| SOAP_FMAC3 void SOAP_FMAC4 EAdvertisements::soap_serialize___ns3__ExportBusStopsXML | ( | struct soap * | soap, |
| const struct __ns3__ExportBusStopsXML * | a | ||
| ) |


| SOAP_FMAC3 void SOAP_FMAC4 EAdvertisements::soap_serialize___ns3__FullComunication | ( | struct soap * | soap, |
| const struct __ns3__FullComunication * | a | ||
| ) |


| SOAP_FMAC3 void SOAP_FMAC4 EAdvertisements::soap_serialize___ns3__FullExport | ( | struct soap * | soap, |
| const struct __ns3__FullExport * | a | ||
| ) |


| SOAP_FMAC3 void SOAP_FMAC4 EAdvertisements::soap_serialize___ns3__FullExportEx | ( | struct soap * | soap, |
| const struct __ns3__FullExportEx * | a | ||
| ) |


| SOAP_FMAC3 void SOAP_FMAC4 EAdvertisements::soap_serialize___ns3__FullExportEx2 | ( | struct soap * | soap, |
| const struct __ns3__FullExportEx2 * | a | ||
| ) |


| SOAP_FMAC3 void SOAP_FMAC4 EAdvertisements::soap_serialize___ns3__FullExportEx3 | ( | struct soap * | soap, |
| const struct __ns3__FullExportEx3 * | a | ||
| ) |


| SOAP_FMAC3 void SOAP_FMAC4 EAdvertisements::soap_serialize___ns3__FullUpdate | ( | struct soap * | soap, |
| const struct __ns3__FullUpdate * | a | ||
| ) |


| SOAP_FMAC3 void SOAP_FMAC4 EAdvertisements::soap_serialize___ns3__FullUpdateEx | ( | struct soap * | soap, |
| const struct __ns3__FullUpdateEx * | a | ||
| ) |


| SOAP_FMAC3 void SOAP_FMAC4 EAdvertisements::soap_serialize___ns3__FullUpdateEx2 | ( | struct soap * | soap, |
| const struct __ns3__FullUpdateEx2 * | a | ||
| ) |


| SOAP_FMAC3 void SOAP_FMAC4 EAdvertisements::soap_serialize___ns3__WriteExportRequest | ( | struct soap * | soap, |
| const struct __ns3__WriteExportRequest * | a | ||
| ) |


| SOAP_FMAC3 void SOAP_FMAC4 EAdvertisements::soap_serialize___ns3__WriteExportRequestEx | ( | struct soap * | soap, |
| const struct __ns3__WriteExportRequestEx * | a | ||
| ) |


| SOAP_FMAC3 void SOAP_FMAC4 EAdvertisements::soap_serialize__QName | ( | struct soap * | soap, |
| char *const * | a | ||
| ) |

| SOAP_FMAC3 void SOAP_FMAC4 EAdvertisements::soap_serialize_PointerTo_ns1__ExportAmounts | ( | struct soap * | soap, |
| _ns1__ExportAmounts *const * | a | ||
| ) |


| SOAP_FMAC3 void SOAP_FMAC4 EAdvertisements::soap_serialize_PointerTo_ns1__ExportAmountsResponse | ( | struct soap * | soap, |
| _ns1__ExportAmountsResponse *const * | a | ||
| ) |


| SOAP_FMAC3 void SOAP_FMAC4 EAdvertisements::soap_serialize_PointerTo_ns1__ExportBusStopsXML | ( | struct soap * | soap, |
| _ns1__ExportBusStopsXML *const * | a | ||
| ) |


| SOAP_FMAC3 void SOAP_FMAC4 EAdvertisements::soap_serialize_PointerTo_ns1__ExportBusStopsXMLResponse | ( | struct soap * | soap, |
| _ns1__ExportBusStopsXMLResponse *const * | a | ||
| ) |


| SOAP_FMAC3 void SOAP_FMAC4 EAdvertisements::soap_serialize_PointerTo_ns1__FullComunication | ( | struct soap * | soap, |
| _ns1__FullComunication *const * | a | ||
| ) |


| SOAP_FMAC3 void SOAP_FMAC4 EAdvertisements::soap_serialize_PointerTo_ns1__FullComunicationResponse | ( | struct soap * | soap, |
| _ns1__FullComunicationResponse *const * | a | ||
| ) |


| SOAP_FMAC3 void SOAP_FMAC4 EAdvertisements::soap_serialize_PointerTo_ns1__FullExport | ( | struct soap * | soap, |
| _ns1__FullExport *const * | a | ||
| ) |


| SOAP_FMAC3 void SOAP_FMAC4 EAdvertisements::soap_serialize_PointerTo_ns1__FullExportEx | ( | struct soap * | soap, |
| _ns1__FullExportEx *const * | a | ||
| ) |


| SOAP_FMAC3 void SOAP_FMAC4 EAdvertisements::soap_serialize_PointerTo_ns1__FullExportEx2 | ( | struct soap * | soap, |
| _ns1__FullExportEx2 *const * | a | ||
| ) |


| SOAP_FMAC3 void SOAP_FMAC4 EAdvertisements::soap_serialize_PointerTo_ns1__FullExportEx2Response | ( | struct soap * | soap, |
| _ns1__FullExportEx2Response *const * | a | ||
| ) |


| SOAP_FMAC3 void SOAP_FMAC4 EAdvertisements::soap_serialize_PointerTo_ns1__FullExportEx3 | ( | struct soap * | soap, |
| _ns1__FullExportEx3 *const * | a | ||
| ) |


| SOAP_FMAC3 void SOAP_FMAC4 EAdvertisements::soap_serialize_PointerTo_ns1__FullExportEx3Response | ( | struct soap * | soap, |
| _ns1__FullExportEx3Response *const * | a | ||
| ) |


| SOAP_FMAC3 void SOAP_FMAC4 EAdvertisements::soap_serialize_PointerTo_ns1__FullExportExResponse | ( | struct soap * | soap, |
| _ns1__FullExportExResponse *const * | a | ||
| ) |


| SOAP_FMAC3 void SOAP_FMAC4 EAdvertisements::soap_serialize_PointerTo_ns1__FullExportResponse | ( | struct soap * | soap, |
| _ns1__FullExportResponse *const * | a | ||
| ) |


| SOAP_FMAC3 void SOAP_FMAC4 EAdvertisements::soap_serialize_PointerTo_ns1__FullUpdate | ( | struct soap * | soap, |
| _ns1__FullUpdate *const * | a | ||
| ) |


| SOAP_FMAC3 void SOAP_FMAC4 EAdvertisements::soap_serialize_PointerTo_ns1__FullUpdateEx | ( | struct soap * | soap, |
| _ns1__FullUpdateEx *const * | a | ||
| ) |


| SOAP_FMAC3 void SOAP_FMAC4 EAdvertisements::soap_serialize_PointerTo_ns1__FullUpdateEx2 | ( | struct soap * | soap, |
| _ns1__FullUpdateEx2 *const * | a | ||
| ) |


| SOAP_FMAC3 void SOAP_FMAC4 EAdvertisements::soap_serialize_PointerTo_ns1__FullUpdateEx2Response | ( | struct soap * | soap, |
| _ns1__FullUpdateEx2Response *const * | a | ||
| ) |


| SOAP_FMAC3 void SOAP_FMAC4 EAdvertisements::soap_serialize_PointerTo_ns1__FullUpdateExResponse | ( | struct soap * | soap, |
| _ns1__FullUpdateExResponse *const * | a | ||
| ) |


| SOAP_FMAC3 void SOAP_FMAC4 EAdvertisements::soap_serialize_PointerTo_ns1__FullUpdateResponse | ( | struct soap * | soap, |
| _ns1__FullUpdateResponse *const * | a | ||
| ) |


| SOAP_FMAC3 void SOAP_FMAC4 EAdvertisements::soap_serialize_PointerTo_ns1__WriteExportRequest | ( | struct soap * | soap, |
| _ns1__WriteExportRequest *const * | a | ||
| ) |


| SOAP_FMAC3 void SOAP_FMAC4 EAdvertisements::soap_serialize_PointerTo_ns1__WriteExportRequestEx | ( | struct soap * | soap, |
| _ns1__WriteExportRequestEx *const * | a | ||
| ) |


| SOAP_FMAC3 void SOAP_FMAC4 EAdvertisements::soap_serialize_PointerTo_ns1__WriteExportRequestExResponse | ( | struct soap * | soap, |
| _ns1__WriteExportRequestExResponse *const * | a | ||
| ) |

| SOAP_FMAC3 void SOAP_FMAC4 EAdvertisements::soap_serialize_PointerTo_ns1__WriteExportRequestResponse | ( | struct soap * | soap, |
| _ns1__WriteExportRequestResponse *const * | a | ||
| ) |


| SOAP_FMAC3 void SOAP_FMAC4 EAdvertisements::soap_serialize_PointerTons1__ArrayOfInt | ( | struct soap * | soap, |
| ns1__ArrayOfInt *const * | a | ||
| ) |

| SOAP_FMAC3 void SOAP_FMAC4 EAdvertisements::soap_serialize_PointerTons1__ArrayOfString | ( | struct soap * | soap, |
| ns1__ArrayOfString *const * | a | ||
| ) |


| SOAP_FMAC3 void SOAP_FMAC4 EAdvertisements::soap_serialize_PointerTostd__string | ( | struct soap * | soap, |
| std::string *const * | a | ||
| ) |


| SOAP_FMAC3 void SOAP_FMAC4 EAdvertisements::soap_serialize_PointerTounsignedByte | ( | struct soap * | soap, |
| unsigned char *const * | a | ||
| ) |

| SOAP_FMAC3 void SOAP_FMAC4 EAdvertisements::soap_serialize_PointerToxsd__base64Binary | ( | struct soap * | soap, |
| xsd__base64Binary *const * | a | ||
| ) |


| SOAP_FMAC3 void SOAP_FMAC4 EAdvertisements::soap_serialize_std__string | ( | struct soap * | soap, |
| const std::string * | p | ||
| ) |

| SOAP_FMAC3 void SOAP_FMAC4 EAdvertisements::soap_serialize_std__vectorTemplateOfint | ( | struct soap * | soap, |
| const std::vector< int > * | a | ||
| ) |

| SOAP_FMAC3 void SOAP_FMAC4 EAdvertisements::soap_serialize_std__vectorTemplateOfstd__string | ( | struct soap * | soap, |
| const std::vector< std::string > * | a | ||
| ) |


| SOAP_FMAC3 void SOAP_FMAC4 EAdvertisements::soap_serialize_string | ( | struct soap * | soap, |
| char *const * | a | ||
| ) |
