|
AppCore
|
#include <ECalculatePriceModule.h>


Public Member Functions | |
| ECalculatePriceModule (ETicketIssueLogic *ticketIssueLogic, ETicketIssueLogicDataStorage *dataStorage, std::string moduleName=E_CALCULATE_PRICE_MODULE) | |
| virtual | ~ECalculatePriceModule () |
| virtual EIssueLogicDefines::ReturnValues | Init () |
| init module input data ( for example other module ) More... | |
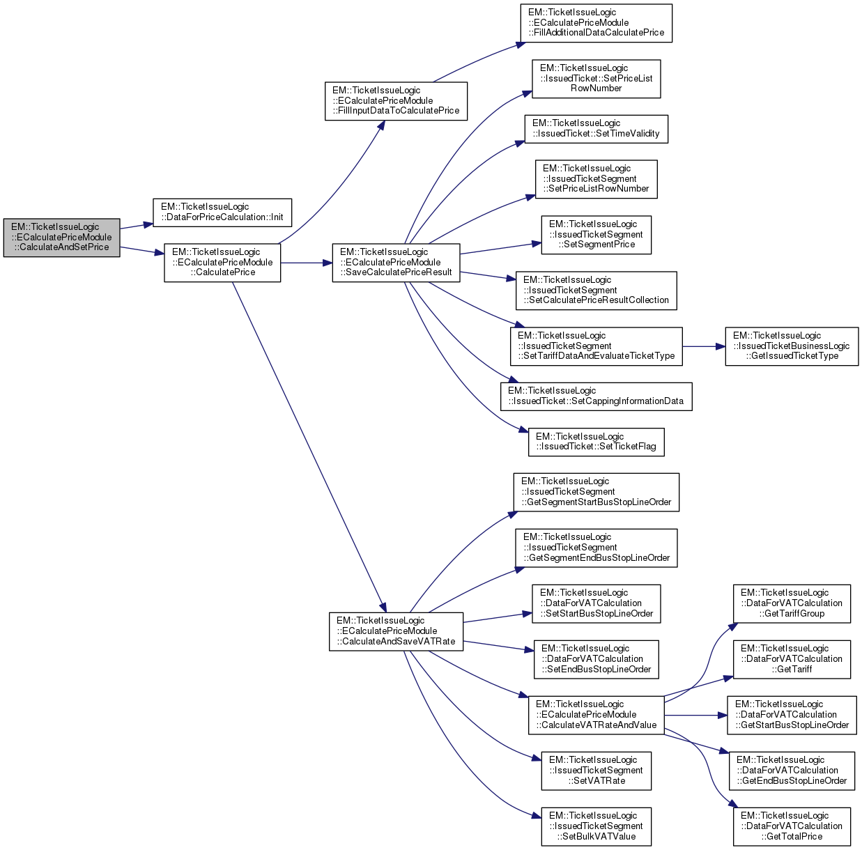
| virtual EIssueLogicDefines::ReturnValues | CalculateAndSetPrice (IssuedTicket *issuedTicket, IssuedTicketSegment *issuedTicketSegment) |
| Function calculate and set price to issued ticket. More... | |
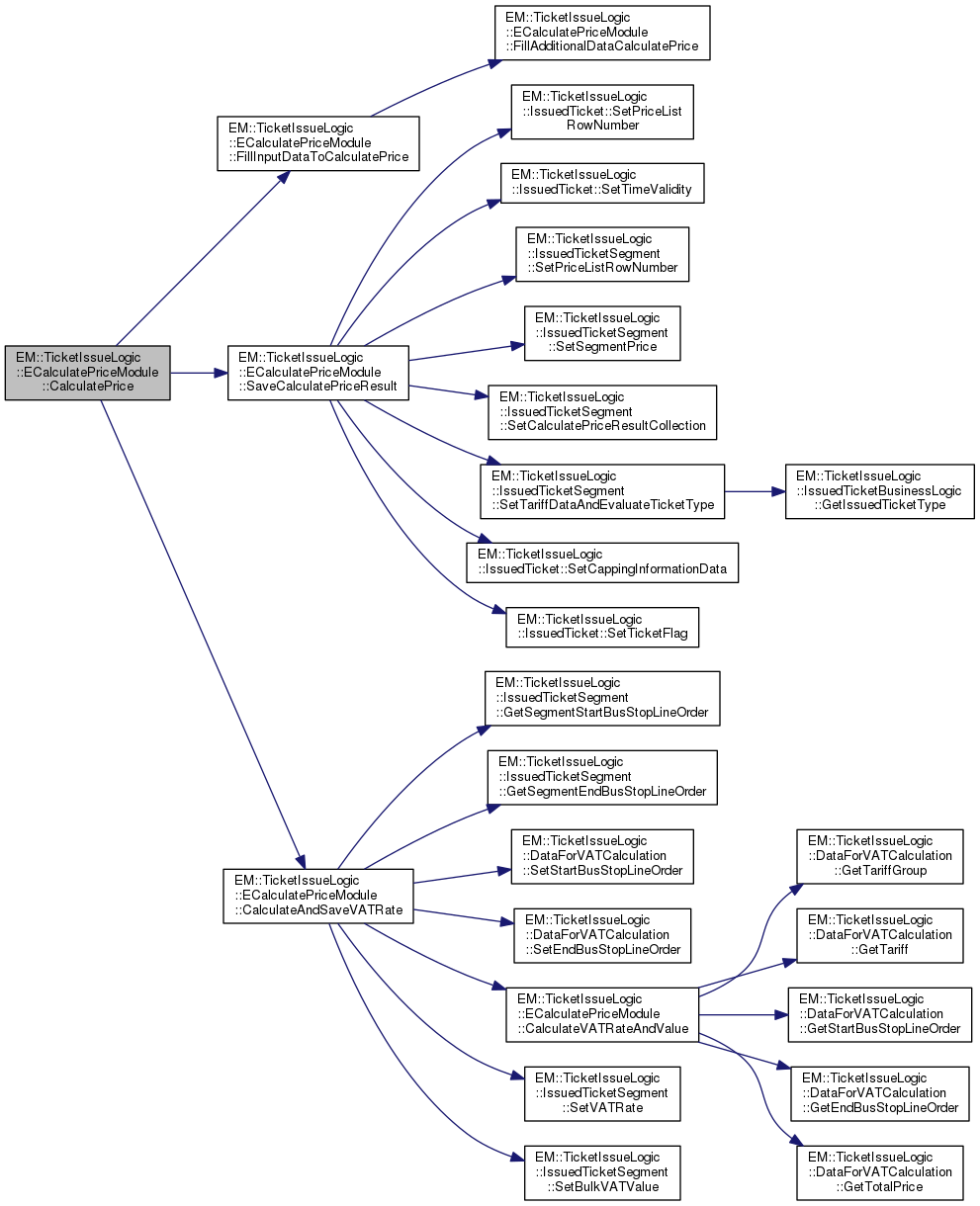
| virtual EIssueLogicDefines::ReturnValues | CalculatePrice (long &calculatedPrice, double &calculatedPriceDecimalFormat, const DataForPriceCalculation &dataForPriceCalculation, IssuedTicket *issuedTicket, IssuedTicketSegment *issuedTicketSegment) |
| Calculate price fill input data, which send to calculatePrice ( EVypocetCeny ). Result save to actual issued ticket. More... | |
| EIssueLogicDefines::ReturnValues | SaveCalculatePriceResult (EHead *calculatePriceResultCollection, Strojcek::VstupneUdaje::_VSTUPNA_STRUKTURA &inputDataCalculatePrice, IssuedTicket *issuedTicket, IssuedTicketSegment *issuedTicketSegment) |
| Function save calculate price result( instance of EListokTarifa, ETarifa ) to issued ticket. More... | |
| EIssueLogicDefines::ReturnValues | CalculateAndSaveVATRate (const DataForPriceCalculation &dataForPriceCalculation, IssuedTicketSegment *issuedTicketSegment) |
| Calculates VAT rate and save to issued ticket segment. More... | |
| EIssueLogicDefines::ReturnValues | CalculateVATRateAndValue (const DataForVATCalculation &dataForVatCalculation, long &calculatedVatRate, double &calculatedVatValueInCents) |
| Calculates VAT rate and VAT value in cents. More... | |
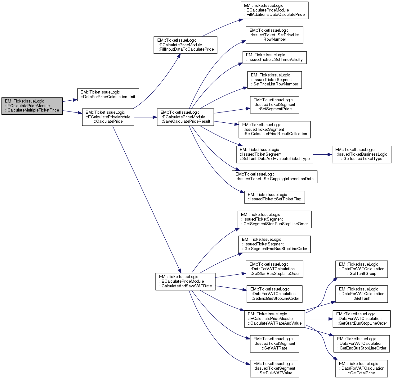
| virtual EIssueLogicDefines::ReturnValues | CalculateMultipleTicketPrice (long &price, double &decimalPrice) |
| Calculates total price of all set multiple tickets. More... | |
| virtual EIssueLogicDefines::ReturnValues | FillAdditionalDataCalculatePrice (const DataForPriceCalculation &dataForPriceCalculation, Strojcek::VstupneUdaje::_VSTUPNA_STRUKTURA &inputDataCalculatePrice) |
| Fill specific data to calculate price. For Example in multicard set application to input data to calculate price. More... | |
Public Member Functions inherited from EM::TicketIssueLogic::ETicketIssueModule | |
| ETicketIssueModule (const std::string &name, EIssueLogicDefines::ModuleFamily moduleFamily) | |
| virtual | ~ETicketIssueModule () |
| bool | GetName (std::string &moduleName) |
| unique module identificator More... | |
| bool | GetModuleFamily (EIssueLogicDefines::ModuleFamily &moduleFamily) |
| return by reference module family More... | |
Protected Member Functions | |
| virtual EIssueLogicDefines::ReturnValues | FillInputDataToCalculatePrice (const DataForPriceCalculation &dataForPriceCalculation, Strojcek::VstupneUdaje::_VSTUPNA_STRUKTURA &inputDataCalculatePrice) |
| Fill input data to calculate price with common data and than call FillAdditionalDataCalculatePrice to add specific data. More... | |
| INTERNAL ECalculatePriceModule::ECalculatePriceModule | ( | ETicketIssueLogic * | ticketIssueLogic, |
| ETicketIssueLogicDataStorage * | dataStorage, | ||
| std::string | moduleName = E_CALCULATE_PRICE_MODULE |
||
| ) |
|
virtual |
| EIssueLogicDefines::ReturnValues ECalculatePriceModule::CalculateAndSaveVATRate | ( | const DataForPriceCalculation & | dataForPriceCalculation, |
| IssuedTicketSegment * | issuedTicketSegment | ||
| ) |
Calculates VAT rate and save to issued ticket segment.


|
virtual |
Function calculate and set price to issued ticket.
| issuedTicketSegment | - to this ticket segment will be set calculate price result |

|
virtual |
Calculates total price of all set multiple tickets.
| price | |
| decimalPrice |

|
virtual |
Calculate price fill input data, which send to calculatePrice ( EVypocetCeny ). Result save to actual issued ticket.
| calculatedPrice | - ticket price calculated in calculatePrice ( EVypocetCeny ) |
| calculatedPriceDecimalFormat | - ticket price calculated in calculatePrice ( EVypocetCeny ) in decimal format |
| issuedTicketSegment | - to this ticket segment will be set calculate price result |


| EIssueLogicDefines::ReturnValues ECalculatePriceModule::CalculateVATRateAndValue | ( | const DataForVATCalculation & | dataForVatCalculation, |
| long & | calculatedVatRate, | ||
| double & | calculatedVatValueInCents | ||
| ) |
Calculates VAT rate and VAT value in cents.


|
virtual |
Fill specific data to calculate price. For Example in multicard set application to input data to calculate price.
| inputDataCalculatePrice | - instance of input data structure, who i send to CalculatePrice |
Implements EM::TicketIssueLogic::ECalculatePriceModuleInterface.

|
protectedvirtual |
Fill input data to calculate price with common data and than call FillAdditionalDataCalculatePrice to add specific data.
| inputDataCalculatePrice | - instance of input data structure, who i send to CalculatePrice |


|
virtual |
init module input data ( for example other module )
Init
Reimplemented from EM::TicketIssueLogic::ETicketIssueModule.

| EIssueLogicDefines::ReturnValues ECalculatePriceModule::SaveCalculatePriceResult | ( | EHead * | calculatePriceResultCollection, |
| Strojcek::VstupneUdaje::_VSTUPNA_STRUKTURA & | inputDataCalculatePrice, | ||
| IssuedTicket * | issuedTicket, | ||
| IssuedTicketSegment * | issuedTicketSegment | ||
| ) |
Function save calculate price result( instance of EListokTarifa, ETarifa ) to issued ticket.
| calculatePriceResultCollection | - datainput result from calcuale price |
| inputDataCalculatePrice | - instance of input data structure, who i send to CalculatePrice |
| issuedTicketSegment | - to this ticket segment will be set calculate price result |


1.8.8