|
AppCore
|
#include <IssuedTicket.h>
Public Types | |
| enum | IssuedTicketFlags { TicketFlagWasInterchange = 0x001, TicketFlagInterchangableTicket = 0x002, TicketFlagWasCheckOut = 0x004, TicketFlagNetworkWideTicket = 0x008, TicketFlagCanBePrinted = 0x010, TicketFlagTimeTicketSell = 0x020, TicketFlagFellowTravellerWriteOnCard = 0x040, TicketFlagFellowTravellerWithoutWriteOnCard = 0x080, TicketFlagFellowTraveller = TicketFlagFellowTravellerWriteOnCard | TicketFlagFellowTravellerWithoutWriteOnCard, TicketFlagFreeJourneyOnOneWayTicketWithTimeValidity = 0x100, TicketFlagTimeTicketSellWithRegionalDiscount = 0x200, TicketFlagIsCappedPrice = 0x400 } |
Public Member Functions | |
| IssuedTicket (ETicketIssueLogicDataStorage *dataStorage) | |
| ~IssuedTicket () | |
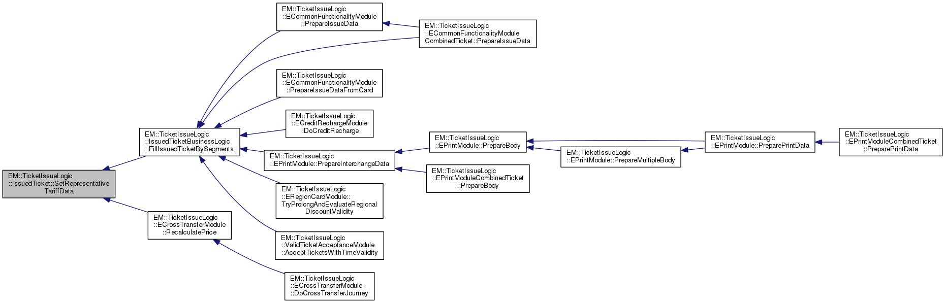
| bool | SetRepresentativeTariffData (Strojcek::VstupneUdaje::TarifnySystem::ETarifa *representastiveTariff, Strojcek::VstupneUdaje::TarifnySystem::ETarifnaSkupina *representastiveTariffGroup) |
| bool | GetRepresentativeTariff (Strojcek::VstupneUdaje::TarifnySystem::ETarifa *&representativeTariff) const |
| bool | GetRepresentativeTariffGroup (Strojcek::VstupneUdaje::TarifnySystem::ETarifnaSkupina *&representativeTariffGroup) const |
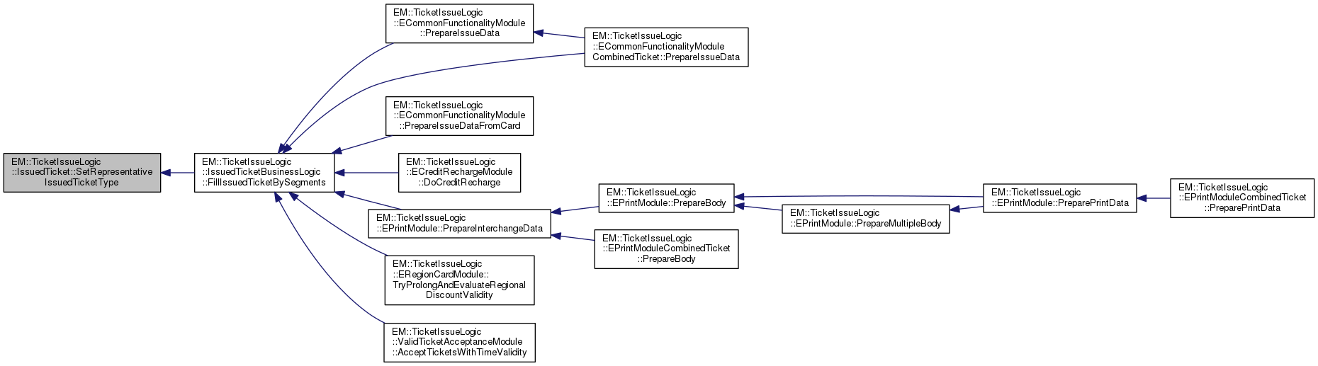
| bool | SetRepresentativeIssuedTicketType (IssuedTicketSegment::IssuedTicketSegmentType issuedTicketType) |
| bool | GetRepresentativeIssuedTicketType (IssuedTicketSegment::IssuedTicketSegmentType &issuedTicketType) const |
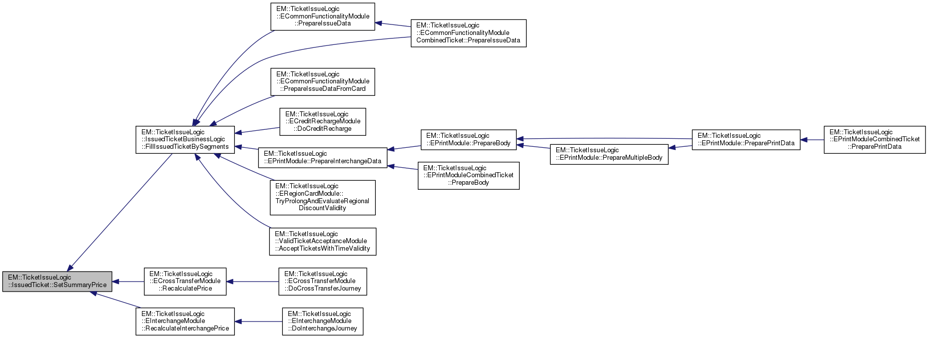
| bool | SetSummaryPrice (const long summaryPrice) |
| bool | GetSummaryPrice (long &summaryPrice) const |
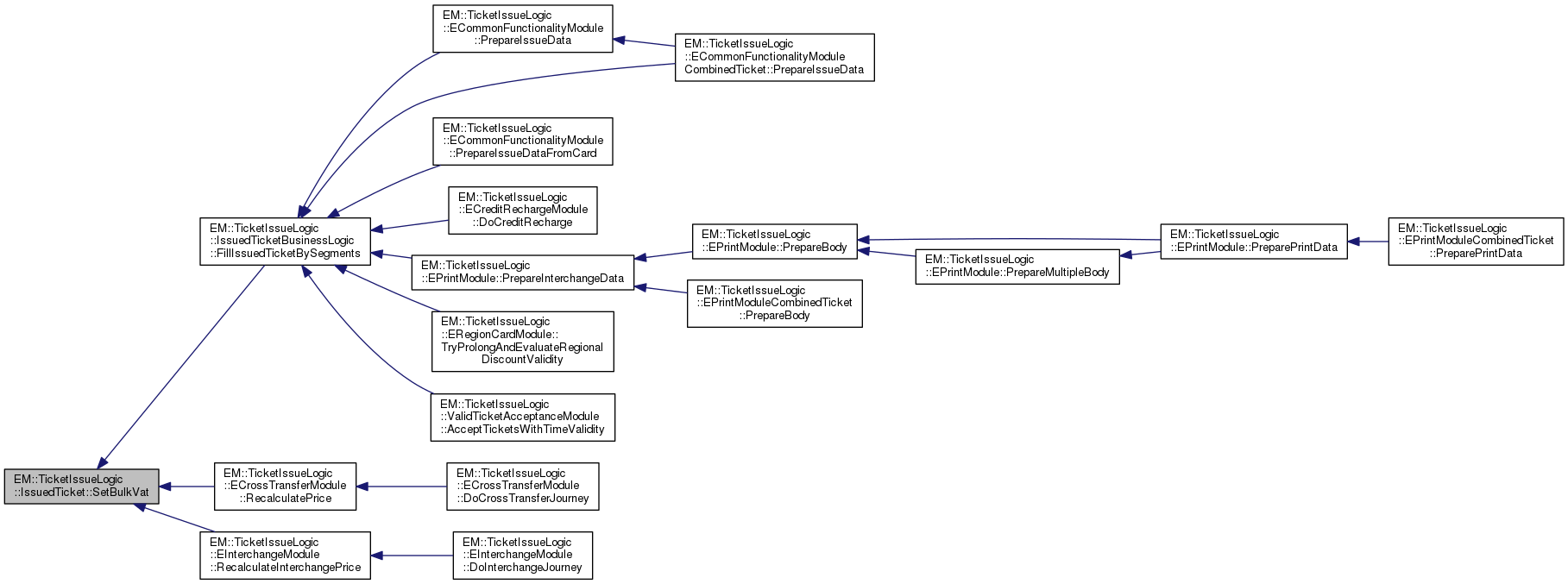
| bool | SetBulkVat (long bulkVat) |
| bool | GetBulkVat (long &bulkVat) const |
| bool | SetVatRate (long vatRate) |
| bool | GetVatRate (long &vatRate) const |
| bool | SetSummaryTravelledZones (const std::list< unsigned long > &travelledZones) |
| bool | GetSummaryTravelledZones (const std::list< unsigned long > *&travelledZones) const |
| bool | SetRefundPrice (long refundPrice) |
| bool | GetRefundPrice (long &refundPrice) const |
| bool | SetTicketCount (unsigned short ticketCount) |
| bool | GetTicketCount (unsigned short &ticketCount) const |
| bool | SetPaymentType (const EIssueLogicDefines::PaymentType paymentType) |
| bool | GetPaymentType (EIssueLogicDefines::PaymentType &paymentType) const |
| bool | SetIndexOfAppliedDiscountCoupon (const long discountCouponIndex) |
| bool | GetIndexOfAppliedDiscountCoupon (long &discountCouponIndex) const |
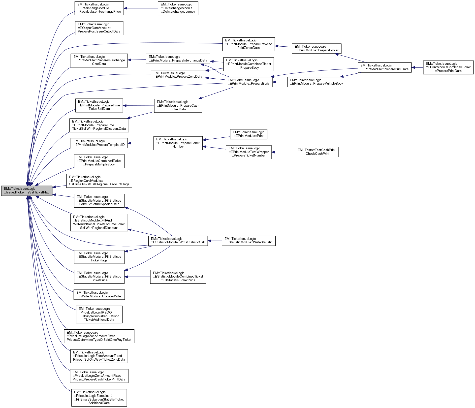
| bool | SetTicketFlag (IssuedTicket::IssuedTicketFlags flag) |
| void | IsSetTicketFlag (IssuedTicket::IssuedTicketFlags flag, bool &isSet) const |
| bool | SetOneWayTicketIndexOnCard (const long oneWayTicketIndexOnCard) |
| bool | GetOneWayTicketIndexOnCard (long &oneWayTicketIndexOnCard) const |
| bool | SetUsedCustomerProfileIndex (const unsigned char usedCustomerProfileIndex) |
| bool | GetUsedCustomerProfileIndex (unsigned char &usedCustomerProfileIndex) const |
| bool | SetStartBusStopLineOrder (const unsigned long startBusStopLineOrder) |
| bool | GetStartBusStopLineOrder (unsigned long &startBusStopLineOrder) const |
| bool | SetEndBusStopLineOrder (const unsigned long endBusStopLineOrder) |
| bool | GetEndBusStopLineOrder (unsigned long &endBusStopLineOrder) const |
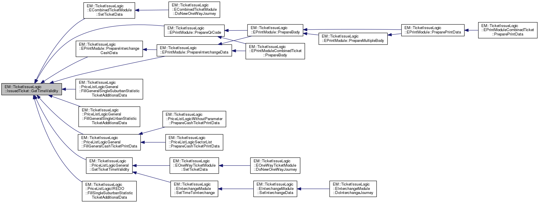
| bool | SetTimeValidity (const unsigned long timeValidityStart, const unsigned long timeValidityEnd) |
| bool | GetTimeValidity (unsigned long &timeValidityStart, unsigned long &timeValidityEnd) const |
| bool | SetPriceListRowNumber (const unsigned short priceListRow) |
| bool | GetPriceListRowNumber (unsigned short &priceListRow) const |
| bool | SetTicketNumber (unsigned long ticketNumber) |
| bool | GetTicketNumber (unsigned long &ticketNumber) const |
| bool | SetPrinterTemplateID (long printerTemplateID) |
| bool | GetPrinterTemplateID (long &printerTemplateID) |
| bool | SetAdjustedTimeTicketPriceAfterRegionalDiscount (long adjustedTimeTicketPriceAfterRegionalDiscount) const |
| 'Sell' or 'Extension' price after applying regional or city discount More... | |
| bool | GetAdjustedTimeTicketPriceAfterRegionalDiscount (long &adjustedTimeTicketPriceAfterRegionalDiscount) |
| void | AddIssuedTicketSegment (IssuedTicketSegment *issuedTicketSegment) |
| bool | GetIssuedTicketSegments (std::list< IssuedTicketSegment * > *&issuedTicketSegments) |
| bool | SetCappingInformationData (Strojcek::VstupneUdaje::CappingInformationData cappingInformationData) |
| bool | GetCappingInformationData (Strojcek::VstupneUdaje::CappingInformationData &cappingInformationData) |
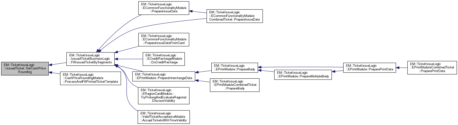
| bool | SetCashPriceRounding (const long cashPriceRounding) |
| bool | GetCashPriceRounding (long &cashPriceRounding) const |
| void | PrintToLog () |
| INTERNAL IssuedTicket::IssuedTicket | ( | ETicketIssueLogicDataStorage * | dataStorage | ) |

| IssuedTicket::~IssuedTicket | ( | ) |
| void IssuedTicket::AddIssuedTicketSegment | ( | IssuedTicketSegment * | issuedTicketSegment | ) |

| bool IssuedTicket::GetAdjustedTimeTicketPriceAfterRegionalDiscount | ( | long & | adjustedTimeTicketPriceAfterRegionalDiscount | ) |

| bool IssuedTicket::GetBulkVat | ( | long & | bulkVat | ) | const |

| bool IssuedTicket::GetCappingInformationData | ( | Strojcek::VstupneUdaje::CappingInformationData & | cappingInformationData | ) |

| bool IssuedTicket::GetCashPriceRounding | ( | long & | cashPriceRounding | ) | const |

| bool IssuedTicket::GetEndBusStopLineOrder | ( | unsigned long & | endBusStopLineOrder | ) | const |

| bool IssuedTicket::GetIndexOfAppliedDiscountCoupon | ( | long & | discountCouponIndex | ) | const |

| bool IssuedTicket::GetIssuedTicketSegments | ( | std::list< IssuedTicketSegment * > *& | issuedTicketSegments | ) |

| bool IssuedTicket::GetOneWayTicketIndexOnCard | ( | long & | oneWayTicketIndexOnCard | ) | const |

| bool IssuedTicket::GetPaymentType | ( | EIssueLogicDefines::PaymentType & | paymentType | ) | const |

| bool IssuedTicket::GetPriceListRowNumber | ( | unsigned short & | priceListRow | ) | const |

| bool IssuedTicket::GetPrinterTemplateID | ( | long & | printerTemplateID | ) |
| printerTemplateID | - issued ticket printer template ID, |
| bool IssuedTicket::GetRefundPrice | ( | long & | refundPrice | ) | const |

| bool IssuedTicket::GetRepresentativeIssuedTicketType | ( | IssuedTicketSegment::IssuedTicketSegmentType & | issuedTicketType | ) | const |

| bool IssuedTicket::GetRepresentativeTariff | ( | Strojcek::VstupneUdaje::TarifnySystem::ETarifa *& | representativeTariff | ) | const |

| bool IssuedTicket::GetRepresentativeTariffGroup | ( | Strojcek::VstupneUdaje::TarifnySystem::ETarifnaSkupina *& | representativeTariffGroup | ) | const |

| bool IssuedTicket::GetStartBusStopLineOrder | ( | unsigned long & | startBusStopLineOrder | ) | const |

| bool IssuedTicket::GetSummaryPrice | ( | long & | summaryPrice | ) | const |

| bool IssuedTicket::GetSummaryTravelledZones | ( | const std::list< unsigned long > *& | travelledZones | ) | const |

| bool IssuedTicket::GetTicketCount | ( | unsigned short & | ticketCount | ) | const |

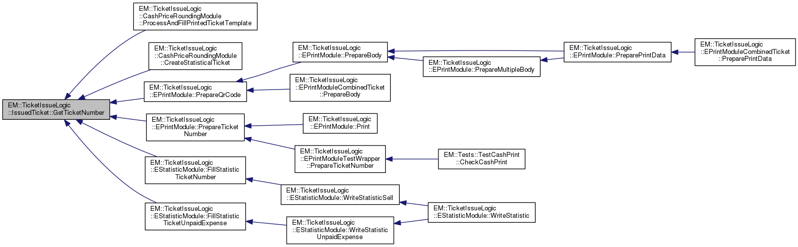
| bool IssuedTicket::GetTicketNumber | ( | unsigned long & | ticketNumber | ) | const |

| bool IssuedTicket::GetTimeValidity | ( | unsigned long & | timeValidityStart, |
| unsigned long & | timeValidityEnd | ||
| ) | const |

| bool IssuedTicket::GetUsedCustomerProfileIndex | ( | unsigned char & | usedCustomerProfileIndex | ) | const |

| bool IssuedTicket::GetVatRate | ( | long & | vatRate | ) | const |

| void IssuedTicket::IsSetTicketFlag | ( | IssuedTicket::IssuedTicketFlags | flag, |
| bool & | isSet | ||
| ) | const |

| void IssuedTicket::PrintToLog | ( | ) |


| bool IssuedTicket::SetAdjustedTimeTicketPriceAfterRegionalDiscount | ( | long | adjustedTimeTicketPriceAfterRegionalDiscount | ) | const |
'Sell' or 'Extension' price after applying regional or city discount
ERegionCardModule::CalculateAndFillRegionalDiscountForTimeTicketSell

| bool IssuedTicket::SetBulkVat | ( | long | bulkVat | ) |

| bool IssuedTicket::SetCappingInformationData | ( | Strojcek::VstupneUdaje::CappingInformationData | cappingInformationData | ) |

| bool IssuedTicket::SetCashPriceRounding | ( | const long | cashPriceRounding | ) |

| bool IssuedTicket::SetEndBusStopLineOrder | ( | const unsigned long | endBusStopLineOrder | ) |

| bool IssuedTicket::SetIndexOfAppliedDiscountCoupon | ( | const long | discountCouponIndex | ) |

| bool IssuedTicket::SetOneWayTicketIndexOnCard | ( | const long | oneWayTicketIndexOnCard | ) |

| bool IssuedTicket::SetPaymentType | ( | const EIssueLogicDefines::PaymentType | paymentType | ) |
| bool IssuedTicket::SetPriceListRowNumber | ( | const unsigned short | priceListRow | ) |

| bool IssuedTicket::SetPrinterTemplateID | ( | long | printerTemplateID | ) |
| printerTemplateID | - issued ticket printer template ID, |

| bool IssuedTicket::SetRefundPrice | ( | long | refundPrice | ) |
| bool IssuedTicket::SetRepresentativeIssuedTicketType | ( | IssuedTicketSegment::IssuedTicketSegmentType | issuedTicketType | ) |

| bool IssuedTicket::SetRepresentativeTariffData | ( | Strojcek::VstupneUdaje::TarifnySystem::ETarifa * | representastiveTariff, |
| Strojcek::VstupneUdaje::TarifnySystem::ETarifnaSkupina * | representastiveTariffGroup | ||
| ) |

| bool IssuedTicket::SetStartBusStopLineOrder | ( | const unsigned long | startBusStopLineOrder | ) |

| bool IssuedTicket::SetSummaryPrice | ( | const long | summaryPrice | ) |

| bool IssuedTicket::SetSummaryTravelledZones | ( | const std::list< unsigned long > & | travelledZones | ) |

| bool IssuedTicket::SetTicketCount | ( | unsigned short | ticketCount | ) |

| bool IssuedTicket::SetTicketFlag | ( | IssuedTicket::IssuedTicketFlags | flag | ) |

| bool IssuedTicket::SetTicketNumber | ( | unsigned long | ticketNumber | ) |

| bool IssuedTicket::SetTimeValidity | ( | const unsigned long | timeValidityStart, |
| const unsigned long | timeValidityEnd | ||
| ) |

| bool IssuedTicket::SetUsedCustomerProfileIndex | ( | const unsigned char | usedCustomerProfileIndex | ) |

| bool IssuedTicket::SetVatRate | ( | long | vatRate | ) |

1.8.8