|
AppCore
|
#include <ERegionCardModule.h>


Public Member Functions | |
| ERegionCardModule (ETicketIssueLogicDataStorage *dataStorage, std::string moduleName=E_REGION_CARD_MODULE_NAME) | |
| virtual | ~ERegionCardModule () |
| virtual EIssueLogicDefines::ReturnValues | Init () |
| init module input data ( for example other module ) More... | |
| virtual EIssueLogicDefines::ReturnValues | TryProlongAndEvaluateRegionalDiscountValidity () |
| Function calculate prolong month count, calculate price and set flags in facade( Readed and Writing ) More... | |
| virtual EIssueLogicDefines::ReturnValues | PrepareRegionCardDataForTimeTicketSell () |
| Read region card data from card, set region card flags according to card data. More... | |
| virtual EIssueLogicDefines::ReturnValues | SetRegionalCardProlongData () |
| Set prolong flag. More... | |
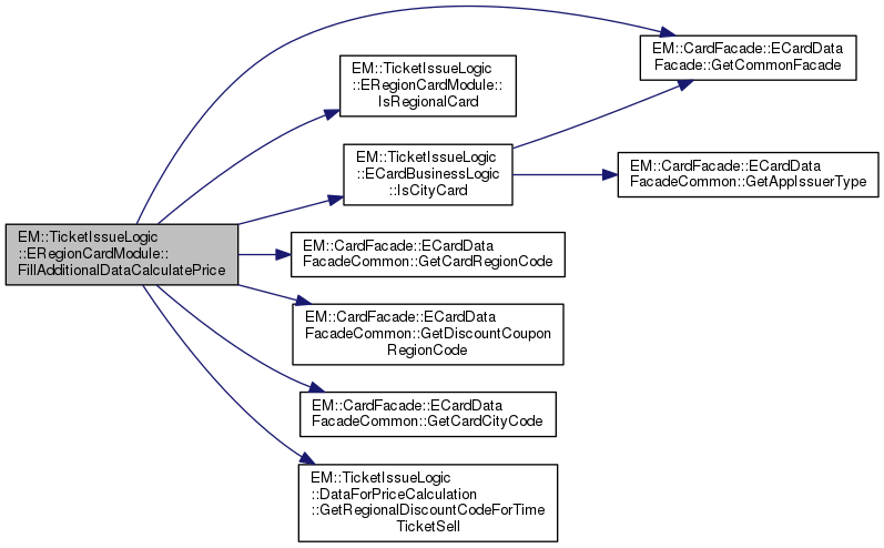
| virtual EIssueLogicDefines::ReturnValues | FillAdditionalDataCalculatePrice (const DataForPriceCalculation &dataForPriceCalculation, Strojcek::VstupneUdaje::_VSTUPNA_STRUKTURA &inputDataCalculatePrice) |
| Function set to inputDataCalculatePrice application and prolong tariff number. More... | |
| EIssueLogicDefines::ReturnValues | FillIssuedTicketData (IssuedTicket *issuedTicket) |
| Prepare issued ticket data( valid dicount coupon index ) More... | |
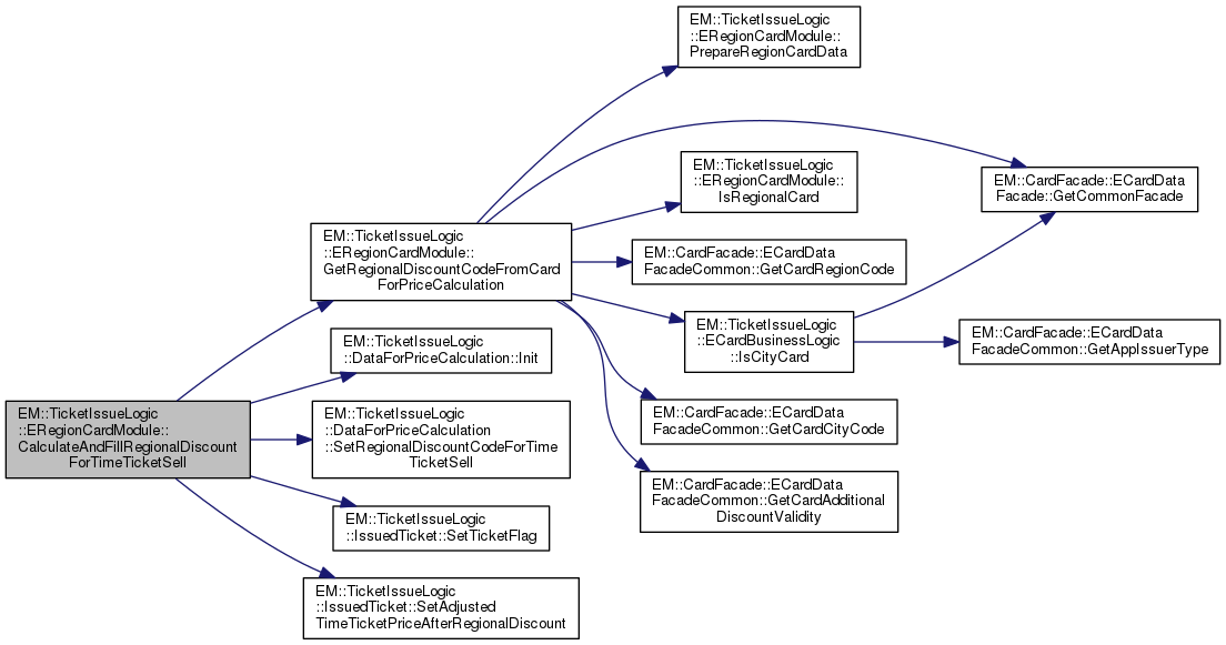
| EIssueLogicDefines::ReturnValues | CalculateAndFillRegionalDiscountForTimeTicketSell (IssuedTicket *issuedTicket) |
| Calculate and fill adjusted price for time ticket sell by regional discount( Region or city card ) to issued ticket IssuedTicket::SetAdjustedTimeTicketPriceAfterRegionalDiscount. More... | |
| EIssueLogicDefines::ReturnValues | GetRegionalDiscountCodeFromCardForPriceCalculation (unsigned long ®ionalDiscountCodeForPriceCalculation) |
| Gets regional discount code from card by TS setting 170. More... | |
| EIssueLogicDefines::ReturnValues | SetTimeTicketSellRegionalDiscountFlags (unsigned char timeTicketIndex, IssuedTicket *issuedTicket) |
| bool | IsRegionalCard () |
| Checks region code flag on card( SCS strcuture EAppIssuer::Get/Set IssuerType, ECardDataFacadeCommon::GetAppIssuerType ). Currently is supported only code 0x80. More... | |
Public Member Functions inherited from EM::TicketIssueLogic::ETicketIssueModule | |
| ETicketIssueModule (const std::string &name, EIssueLogicDefines::ModuleFamily moduleFamily) | |
| virtual | ~ETicketIssueModule () |
| bool | GetName (std::string &moduleName) |
| unique module identificator More... | |
| bool | GetModuleFamily (EIssueLogicDefines::ModuleFamily &moduleFamily) |
| return by reference module family More... | |
Protected Member Functions | |
| virtual EIssueLogicDefines::ReturnValues | FindValidProlongTariff () |
| Function pass all tariff on actual tariff group. Find on tariff template 23( CardUsingFee ) More... | |
| virtual EIssueLogicDefines::ReturnValues | ReadAdditionalCardData () |
| Read additional discount coupon data from card. More... | |
| virtual EIssueLogicDefines::ReturnValues | PrepareRegionCardData () |
| Function prepare prolong tariff, check regional code and issuerType on card. More... | |
| INTERNAL ERegionCardModule::ERegionCardModule | ( | ETicketIssueLogicDataStorage * | dataStorage, |
| std::string | moduleName = E_REGION_CARD_MODULE_NAME |
||
| ) |
CONSTRUCTOR
|
virtual |
DESTRUCTOR
| EIssueLogicDefines::ReturnValues ERegionCardModule::CalculateAndFillRegionalDiscountForTimeTicketSell | ( | IssuedTicket * | issuedTicket | ) |
Calculate and fill adjusted price for time ticket sell by regional discount( Region or city card ) to issued ticket IssuedTicket::SetAdjustedTimeTicketPriceAfterRegionalDiscount.
CalculateAndFillRegionalDiscountForTimeTicketSell

|
virtual |
Function set to inputDataCalculatePrice application and prolong tariff number.
| inputDataCalculatePrice | - input data to calculate price |
FillAdditionalDataCalculatePrice
Implements EM::TicketIssueLogic::ECalculatePriceModuleInterface.

| EIssueLogicDefines::ReturnValues ERegionCardModule::FillIssuedTicketData | ( | IssuedTicket * | issuedTicket | ) |
Prepare issued ticket data( valid dicount coupon index )
PrepareIssuedTicketData

|
protectedvirtual |
Function pass all tariff on actual tariff group. Find on tariff template 23( CardUsingFee )
FindValidProlongTariff

| EIssueLogicDefines::ReturnValues ERegionCardModule::GetRegionalDiscountCodeFromCardForPriceCalculation | ( | unsigned long & | regionalDiscountCodeForPriceCalculation | ) |
Gets regional discount code from card by TS setting 170.
GetRegionalDiscountCodeForPriceCalculation


|
virtual |
init module input data ( for example other module )
Init
Reimplemented from EM::TicketIssueLogic::ETicketIssueModule.

| bool ERegionCardModule::IsRegionalCard | ( | ) |
Checks region code flag on card( SCS strcuture EAppIssuer::Get/Set IssuerType, ECardDataFacadeCommon::GetAppIssuerType ). Currently is supported only code 0x80.

|
protectedvirtual |
Function prepare prolong tariff, check regional code and issuerType on card.
PrepareRegionCardData
Reimplemented in EM::TicketIssueLogic::ERegionCardModuleTestWrapper.

|
virtual |
Read region card data from card, set region card flags according to card data.
|
protectedvirtual |
Read additional discount coupon data from card.
ReadAdditionalCardData
Reimplemented in EM::TicketIssueLogic::ERegionCardModuleTestWrapper.

|
virtual |
Set prolong flag.
SetRegionalCardProlongData

| EIssueLogicDefines::ReturnValues ERegionCardModule::SetTimeTicketSellRegionalDiscountFlags | ( | unsigned char | timeTicketIndex, |
| IssuedTicket * | issuedTicket | ||
| ) |
SetTimeTicketSellRegionalDiscountFlags

|
virtual |
Function calculate prolong month count, calculate price and set flags in facade( Readed and Writing )
TryProlongRegionalCard

1.8.8