|
AppCore
|
#include <EStatisticModule.h>


Public Member Functions | |
| EStatisticModule (ETicketIssueLogic *ticketIssueLogic, ETicketIssueLogicDataStorage *dataStorage, std::string moduleName=E_STATISTIC_MODULE_NAME) | |
| virtual | ~EStatisticModule () |
| EIssueLogicDefines::ReturnValues | WriteStatistic (bool unfinishedOperation=false) |
| function fill and write statistic ticket to Statistic More... | |
| virtual EIssueLogicDefines::ReturnValues | Init () |
| init module input data ( for example other module ) More... | |
Public Member Functions inherited from EM::TicketIssueLogic::ETicketIssueModule | |
| ETicketIssueModule (const std::string &name, EIssueLogicDefines::ModuleFamily moduleFamily) | |
| virtual | ~ETicketIssueModule () |
| bool | GetName (std::string &moduleName) |
| unique module identificator More... | |
| bool | GetModuleFamily (EIssueLogicDefines::ModuleFamily &moduleFamily) |
| return by reference module family More... | |
Protected Member Functions | |
| virtual EIssueLogicDefines::ReturnValues | WriteStatisticCancel (bool unfinishedOperation) |
| write cancelation ticket to statistic More... | |
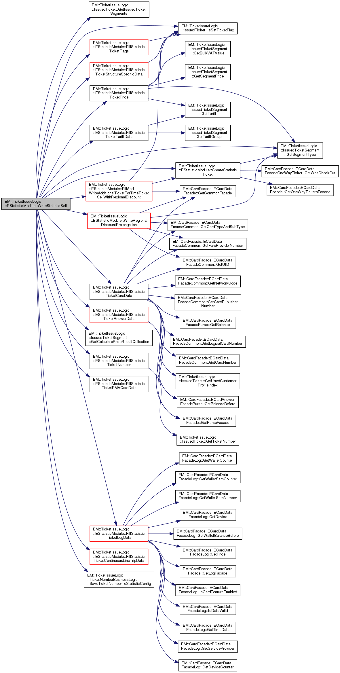
| virtual EIssueLogicDefines::ReturnValues | WriteStatisticSell (bool unfinishedOperation) |
| write cash ticket to statisic More... | |
| virtual EIssueLogicDefines::ReturnValues | WriteStatisticEvent () |
| write event to statisic More... | |
| virtual EIssueLogicDefines::ReturnValues | WriteStatisticCoinerOverfall () |
| write coiner overfall into statistic More... | |
| virtual EIssueLogicDefines::ReturnValues | WriteStatisticUnpaidExpense () |
| write Unpaid expense into statistic More... | |
| virtual EIssueLogicDefines::ReturnValues | FillStatisticTicketPrice (Strojcek::StatistikaStrojcek::ECestovnyListok *statisticTicket, Strojcek::VstupneUdaje::EListokTarifa *calculatedResultticket, IssuedTicket *issuedTicket, IssuedTicketSegment *issuedTicketSegment) |
| Fill ticket price information to statistic ticket. More... | |
| virtual EIssueLogicDefines::ReturnValues | FillStatisticTicketFlags (Strojcek::StatistikaStrojcek::ECestovnyListok *statisticTicket, IssuedTicket *issuedTicket, IssuedTicketSegment *issuedTicketSegment) |
| FillStatisticTicketFlags - sets to statisticTicket fellow traveller flag, if issuedTicket has flag fellow traveller. More... | |
| virtual EIssueLogicDefines::ReturnValues | FillStatisticTicketContinuousLineTripData (Strojcek::StatistikaStrojcek::ECestovnyListok *statisticTicket, IssuedTicketSegment *issuedTicketSegment, Strojcek::VstupneUdaje::EListokTarifa *calculatedResultTicket, unsigned long priceCalculationResultCollectionCount) |
| FillStatisticTicketContinuousLineTripData fills continuous Line/Trip data to statistic. More... | |
| virtual EIssueLogicDefines::ReturnValues | FillStatisticTicketCardData (Strojcek::StatistikaStrojcek::ECestovnyListok *statisticTicket) |
| Fill specific card data to statistic ticket from facade and calculate price result ticket. More... | |
| virtual EIssueLogicDefines::ReturnValues | FillStatisticTicketLogData (Strojcek::StatistikaStrojcek::ECestovnyListok *statisticTicket) |
| FillStatisticTicketLogData Fill card log data to statistic ticket. More... | |
| virtual EIssueLogicDefines::ReturnValues | FillStatisticEventCardData (Strojcek::StatistikaStrojcek::EUdalost *statisticEvent) |
| Fill specific card data to statistic event from from facade. More... | |
| virtual EIssueLogicDefines::ReturnValues | FillStatisticAuditorEventData (Strojcek::StatistikaStrojcek::ERevizor *auditorStatistics) |
| Fill specific data about auditor related event to statistic record. More... | |
| virtual EIssueLogicDefines::ReturnValues | FillStatisticTicketTariffData (Strojcek::StatistikaStrojcek::ECestovnyListok *statisticTicket, IssuedTicketSegment *issuedTicketSegment) |
| set actual tariff data( tariff. tariffNumber, tariffGroup, ... ) to statisticTicket from dataStorage More... | |
| virtual EIssueLogicDefines::ReturnValues | FillStatisticTicketAnswerData (Strojcek::StatistikaStrojcek::ECestovnyListok *statisticTicket, IssuedTicket *issuedTicket, bool unfinishedOperation) |
| Fill statistic answer data from saved answer in answerFacade - only for chipcard. More... | |
| virtual EIssueLogicDefines::ReturnValues | FillStatisticTicketStructureSpecificData (Strojcek::StatistikaStrojcek::ECestovnyListok *statisticTicket, Strojcek::VstupneUdaje::EListokTarifa *calculatedResultTicket, Strojcek::VstupneUdaje::EListokTarifa *sumaryCalculatedResultTicket, IssuedTicket *issuedTicket, IssuedTicketSegment *issuedTicketSegment) |
| virtual EIssueLogicDefines::ReturnValues | FillAndWriteAdditionalTicketForTimeTicketSellWithRegionalDiscount (Strojcek::StatistikaStrojcek::ECestovnyListok *statisticTicket, bool isNetworkWideTicket, IssuedTicket *processedIssuedTicket, IssuedTicketSegment *issuedTicketSegment) |
| virtual EIssueLogicDefines::ReturnValues | FillStatisticTicketNumber (Strojcek::StatistikaStrojcek::ECestovnyListok *statisticTicket, IssuedTicket *issuedTicket) |
| Fill statistic ticket number from issuedTicket. More... | |
| virtual EIssueLogicDefines::ReturnValues | FillStatisticTicketCoinerOverfallData (Strojcek::StatistikaStrojcek::ECestovnyListok *statisticTicket) const |
| Fills data for coiner overfall ticket. More... | |
| virtual EIssueLogicDefines::ReturnValues | FillStatisticTicketUnpaidExpense (Strojcek::StatistikaStrojcek::ECestovnyListok *statisticTicket, IssuedTicket *issuedTicket, IssuedTicketSegment *issuedTicketSegment) const |
| Fills data for unpiad expense ticket. More... | |
| virtual EIssueLogicDefines::ReturnValues | FillStatisticTicketEMVCardData (Strojcek::StatistikaStrojcek::ECestovnyListok *statisticTicket, IssuedTicket *issuedTicket) |
| FillStatisticTicketEMVCardData method fill data for EMV card. More... | |
| virtual EIssueLogicDefines::ReturnValues | CreateStatisticTicket (EM::Strojcek::StatistikaStrojcek::ECestovnyListok *&statisticTicket, IssuedTicketSegment *issuedTicketSegment, bool isNetworkWideTicket) |
| create statistic ticket, which write to statistic More... | |
| virtual EIssueLogicDefines::ReturnValues | CreateStatisticEvent (Strojcek::StatistikaStrojcek::EAbstraktnyZaznam *&statisticEvent) |
| create statistic event, which write to statistic More... | |
| virtual EIssueLogicDefines::ReturnValues | WriteRegionalDiscountProlongation (IssuedTicketSegment *issuedTicketSegment, unsigned char outputDataIndex) |
| writes additional record containing actual card data to statistics if regional discount was prolonged More... | |
| INTERNAL EStatisticModule::EStatisticModule | ( | ETicketIssueLogic * | ticketIssueLogic, |
| ETicketIssueLogicDataStorage * | dataStorage, | ||
| std::string | moduleName = E_STATISTIC_MODULE_NAME |
||
| ) |
CONSTRUCTOR
|
virtual |
DESTRUCTOR
|
protectedvirtual |
create statistic event, which write to statistic
| statisticEvent | - concrete filling ticket, who write to statistic |
CreateStatisticEvent

|
protectedvirtual |
create statistic ticket, which write to statistic
| statisticTicket | - concrete filling ticket, who write to statistic |
CreateStatisticTicket


|
protectedvirtual |
FillAndWriteAdditionalTicketForTimeTicketSellWithRegionalDiscount


|
protectedvirtual |
Fill specific data about auditor related event to statistic record.
| auditorStatistics | - concrete structure, which will be written to statistics |
FillStatisticAuditorEventData


|
protectedvirtual |
Fill specific card data to statistic event from from facade.
| statisticEvent | - concrete filling event, who write to statistic |
FillStatisticEventCardData


|
protectedvirtual |
Fill statistic answer data from saved answer in answerFacade - only for chipcard.
| statisticTicket | - concrete filling ticket, who write to statistic |
| unfinishedOperation | - if unfinishedOperation has value true operation is unfinished otherwise operation is not unfinished |
FillStatisticAnswerData


|
protectedvirtual |
Fill specific card data to statistic ticket from facade and calculate price result ticket.
| statisticTicket | - concrete filling ticket, who write to statistic |
FillStatisticCardData


|
protectedvirtual |
Fills data for coiner overfall ticket.
| statisticTicket | ticket structure which is being written into statistic |
FillStatisticTicketCoinerOverfallData

|
protectedvirtual |
FillStatisticTicketContinuousLineTripData fills continuous Line/Trip data to statistic.
FillStatisticTicketContinuousLineTripData


|
protectedvirtual |
FillStatisticTicketEMVCardData method fill data for EMV card.
| statisticTicket | |
| issuedTicket |
FillStatisticTicketEMVCardData

|
protectedvirtual |
FillStatisticTicketFlags - sets to statisticTicket fellow traveller flag, if issuedTicket has flag fellow traveller.
FillStatisticTicketFlags


|
protectedvirtual |
FillStatisticTicketLogData Fill card log data to statistic ticket.


|
protectedvirtual |
Fill statistic ticket number from issuedTicket.
| statisticTicket | - ticket structure which is being written into statistic |
| issuedTicket | - actual issued ticket data, saved in actual issued ticket collection |
FillStatisticTicketNumber


|
protectedvirtual |
Fill ticket price information to statistic ticket.
function check if on ticket is applied discount and if yes decrement discount value from statistict ticket price
| statisticTicket | - concrete filling ticket, who write to statistic |
| calculatedResultTicket | - ticket from calculatePriceResultCollection |
| issuedTicket | - actual issued ticket data |
FillStatisticTicketPrice
Reimplemented in EM::TicketIssueLogic::EStatisticModuleCombinedTicket.


|
protectedvirtual |
FillStatisticStructureSpecificData


|
protectedvirtual |
set actual tariff data( tariff. tariffNumber, tariffGroup, ... ) to statisticTicket from dataStorage
| statisticTicket | - concrete filling ticket, who write to statistic |
| issuedTicket | - actual issued ticket data |
FillStatisticTicketTariffData


|
protectedvirtual |
Fills data for unpiad expense ticket.
| statisticTicket | ticket structure which is being written into statistic |


|
virtual |
init module input data ( for example other module )
Init
Reimplemented from EM::TicketIssueLogic::ETicketIssueModule.

|
protectedvirtual |
writes additional record containing actual card data to statistics if regional discount was prolonged
| issuedTicketSegment | WriteRegionalDiscountProlongation |


| EIssueLogicDefines::ReturnValues EStatisticModule::WriteStatistic | ( | bool | unfinishedOperation = false | ) |
function fill and write statistic ticket to Statistic
| answer | - PT answer - purse information after transaction |
| unfinishedOperation |
WriteStatistic

|
protectedvirtual |
write cancelation ticket to statistic
| unfinishedOperation | - input param indicate unfinished operation |
WriteStatisticCancel


|
protectedvirtual |
write coiner overfall into statistic
WriteStatisticCoinerOverfall


|
protectedvirtual |
write event to statisic


|
protectedvirtual |
write cash ticket to statisic
| unfinishedOperation | - input param indicate unfinished operation |
WriteStatisticSell


|
protectedvirtual |
write Unpaid expense into statistic


1.8.8