DataIO
 All Classes Namespaces Files Functions Variables Typedefs Enumerations Enumerator Friends Macros
Public Member Functions | List of all members
EM::Strojcek::StatistikaStrojcek::EAbsPocitadloKLCol Class Reference

#include <EAbsPocitadloKLCol.h>

Inheritance diagram for EM::Strojcek::StatistikaStrojcek::EAbsPocitadloKLCol:
Inheritance graph
[legend]
Collaboration diagram for EM::Strojcek::StatistikaStrojcek::EAbsPocitadloKLCol:
Collaboration graph
[legend]

Public Member Functions

 EAbsPocitadloKLCol (EPriznakyKL *owner)
 
virtual ~EAbsPocitadloKLCol ()
 
long createEmptyXmlFile ()
 
void add (EAbsPocitadloKL *newVal)
 
long countNotNullPocitadiel ()
 
EPriznakyKLgetOwner ()
 
bool write ()
 
bool read ()
 
EAbsPocitadloKLGetFirst ()
 
EAbsPocitadloKLGetByIdx (unsigned long i)
 
 EAbsPocitadloKLCol (EPriznakyKL *owner)
 
virtual ~EAbsPocitadloKLCol ()
 
long createEmptyXmlFile ()
 
void add (EAbsPocitadloKL *newVal)
 
long countNotNullPocitadiel ()
 
EPriznakyKLgetOwner ()
 
bool write ()
 
bool read ()
 
EAbsPocitadloKLGetFirst ()
 
EAbsPocitadloKLGetByIdx (unsigned long i)
 

Constructor & Destructor Documentation

EAbsPocitadloKLCol::EAbsPocitadloKLCol ( EPriznakyKL owner)
EAbsPocitadloKLCol::~EAbsPocitadloKLCol ( )
virtual
EM::Strojcek::StatistikaStrojcek::EAbsPocitadloKLCol::EAbsPocitadloKLCol ( EPriznakyKL owner)
virtual EM::Strojcek::StatistikaStrojcek::EAbsPocitadloKLCol::~EAbsPocitadloKLCol ( )
virtual

Member Function Documentation

void EAbsPocitadloKLCol::add ( EAbsPocitadloKL newVal)

Here is the call graph for this function:

Here is the caller graph for this function:

void EM::Strojcek::StatistikaStrojcek::EAbsPocitadloKLCol::add ( EAbsPocitadloKL newVal)
long EM::Strojcek::StatistikaStrojcek::EAbsPocitadloKLCol::countNotNullPocitadiel ( )
long EAbsPocitadloKLCol::countNotNullPocitadiel ( )

Here is the call graph for this function:

Here is the caller graph for this function:

long EM::Strojcek::StatistikaStrojcek::EAbsPocitadloKLCol::createEmptyXmlFile ( )
long EM::Strojcek::StatistikaStrojcek::EAbsPocitadloKLCol::createEmptyXmlFile ( )
EAbsPocitadloKL* EM::Strojcek::StatistikaStrojcek::EAbsPocitadloKLCol::GetByIdx ( unsigned long  i)
EAbsPocitadloKL * EAbsPocitadloKLCol::GetByIdx ( unsigned long  i)

Here is the call graph for this function:

Here is the caller graph for this function:

EAbsPocitadloKL* EM::Strojcek::StatistikaStrojcek::EAbsPocitadloKLCol::GetFirst ( )
EAbsPocitadloKL * EAbsPocitadloKLCol::GetFirst ( )

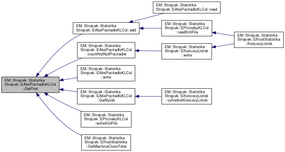
Here is the caller graph for this function:

EPriznakyKL * EAbsPocitadloKLCol::getOwner ( )

Here is the caller graph for this function:

EPriznakyKL* EM::Strojcek::StatistikaStrojcek::EAbsPocitadloKLCol::getOwner ( )
bool EM::Strojcek::StatistikaStrojcek::EAbsPocitadloKLCol::read ( )
bool EAbsPocitadloKLCol::read ( )

Here is the call graph for this function:

bool EM::Strojcek::StatistikaStrojcek::EAbsPocitadloKLCol::write ( )
bool EAbsPocitadloKLCol::write ( )

Here is the call graph for this function:


The documentation for this class was generated from the following files: