DataIO
 All Classes Namespaces Files Functions Variables Typedefs Enumerations Enumerator Friends Macros
Classes | Public Member Functions | List of all members
EM::Strojcek::StatistikaStrojcek::ECasovyODIS Class Reference

#include <ECasovyODIS.h>

Inheritance diagram for EM::Strojcek::StatistikaStrojcek::ECasovyODIS:
Inheritance graph
[legend]
Collaboration diagram for EM::Strojcek::StatistikaStrojcek::ECasovyODIS:
Collaboration graph
[legend]

Classes

class  DataClass
 

Public Member Functions

 ECasovyODIS ()
 
 ECasovyODIS (ECasovyODIS &listok)
 
virtual ~ECasovyODIS ()
 
ECasovyODISoperator= (ECasovyODIS &listok)
 
unsigned char GetZonaByIdx (unsigned int idx)
 
unsigned short GetZonaByIdx2 (unsigned int idx)
 
void GetZones (unsigned short *zony, unsigned char maxPocetZon)
 
bool GetJeCelosietovyCL ()
 
unsigned char GetPocetZon ()
 
std::vector< unsigned char > GetPriceListRows ()
 
void SetZones (unsigned short *zony, unsigned char pocetZon)
 
void SetJeCelosietovyCL (bool jeCelosietovyCL)
 
bool SetPriceListRows (std::vector< unsigned char > &priceListRows)
 
virtual short getChksum ()
 
virtual bool read (REC_INFO *zaznam)
 
virtual bool write ()
 
bool read21 ()
 
bool read82 ()
 
bool read97 ()
 
void FillInCASOVYODIS (CasovyODIS &casovyODIS)
 
void FillInLISTOK1 (LISTOK1 &listok1)
 
virtual void FillInCASOVY1 (CASOVY1 &casovy1)
 
void FillUpCASOVYODIS (CasovyODIS &casovyODIS)
 
void FillUpLISTOK1 (LISTOK1 &listok1)
 
virtual void FillUpCASOVY1 (CASOVY1 &casovy1)
 
void fillInSizeAndInterCislo2 ()
 
long typStruct ()
 
virtual VystupneDataSendTicket ()
 Metoda obaluje listok do struktury. Stroktura je zlozena z dvoch poli prve je dlzka dat a druhe pole zlozene z REC_INFO struktury a struktury pre zapis uz konkretneho listka. More...
 
VystupneDataSend21 (VystupneData *vystupnyZaznam)
 
VystupneDataSend82 (VystupneData *vystupnyZaznam)
 
VystupneDataSend97 (VystupneData *vystupnyZaznam)
 
virtual void ReceiveTicket (VystupneData *vstupneData)
 Metoda prijima vstupneData. Sklada sa zo struktury REC_INFO a struktury konktretneho listka ktora sa urci z REC_INFO. More...
 
void Receive21 (VystupneData *vstupnyZaznam)
 
void Receive82 (VystupneData *vstupnyZaznam)
 
void Receive97 (VystupneData *vstupnyZaznam)
 
 ECasovyODIS ()
 
 ECasovyODIS (ECasovyODIS &listok)
 
virtual ~ECasovyODIS ()
 
ECasovyODISoperator= (ECasovyODIS &listok)
 
unsigned char GetZonaByIdx (unsigned int idx)
 
unsigned short GetZonaByIdx2 (unsigned int idx)
 
void GetZones (unsigned short *zony, unsigned char maxPocetZon)
 
bool GetJeCelosietovyCL ()
 
unsigned char GetPocetZon ()
 
std::vector< unsigned char > GetPriceListRows ()
 
void SetZones (unsigned short *zony, unsigned char pocetZon)
 
void SetJeCelosietovyCL (bool jeCelosietovyCL)
 
bool SetPriceListRows (std::vector< unsigned char > &priceListRows)
 
virtual short getChksum ()
 
virtual bool read (REC_INFO *zaznam)
 
virtual bool write ()
 
bool read21 ()
 
bool read82 ()
 
bool read97 ()
 
void FillInCASOVYODIS (CasovyODIS &casovyODIS)
 
void FillInLISTOK1 (LISTOK1 &listok1)
 
virtual void FillInCASOVY1 (CASOVY1 &casovy1)
 
void FillUpCASOVYODIS (CasovyODIS &casovyODIS)
 
void FillUpLISTOK1 (LISTOK1 &listok1)
 
virtual void FillUpCASOVY1 (CASOVY1 &casovy1)
 
void fillInSizeAndInterCislo2 ()
 
long typStruct ()
 
virtual VystupneDataSendTicket ()
 Metoda obaluje listok do struktury. Stroktura je zlozena z dvoch poli prve je dlzka dat a druhe pole zlozene z REC_INFO struktury a struktury pre zapis uz konkretneho listka. More...
 
VystupneDataSend21 (VystupneData *vystupnyZaznam)
 
VystupneDataSend82 (VystupneData *vystupnyZaznam)
 
VystupneDataSend97 (VystupneData *vystupnyZaznam)
 
virtual void ReceiveTicket (VystupneData *vstupneData)
 Metoda prijima vstupneData. Sklada sa zo struktury REC_INFO a struktury konktretneho listka ktora sa urci z REC_INFO. More...
 
void Receive21 (VystupneData *vstupnyZaznam)
 
void Receive82 (VystupneData *vstupnyZaznam)
 
void Receive97 (VystupneData *vstupnyZaznam)
 
- Public Member Functions inherited from EM::Strojcek::StatistikaStrojcek::ECasovyPredaj
 ECasovyPredaj ()
 
 ECasovyPredaj (ECasovyPredaj &listok)
 
virtual ~ECasovyPredaj ()
 
ECasovyPredajoperator= (ECasovyPredaj &listok)
 
unsigned short GetCouponNumber ()
 
unsigned char GetTypMesacnika ()
 
unsigned short GetPocetJazd ()
 
unsigned char GetCisloSuboru ()
 
unsigned long GetPlatiOd ()
 
unsigned long GetPlatiDo ()
 
unsigned short GetOriginalCouponNumber ()
 
void SetCouponNumber (unsigned short couponNumber)
 
void SetTypMesacnika (unsigned char newVal)
 
void SetPocetJazd (unsigned short newVal)
 
void SetCisloSuboru (unsigned char cisloSuboru)
 
void SetPlatiOd (unsigned long newVal)
 
void SetPlatiDo (unsigned long newVal)
 
void SetOriginalCouponNumber (unsigned short originalCouponNumber)
 
 ECasovyPredaj ()
 
 ECasovyPredaj (ECasovyPredaj &listok)
 
virtual ~ECasovyPredaj ()
 
ECasovyPredajoperator= (ECasovyPredaj &listok)
 
unsigned short GetCouponNumber ()
 
unsigned char GetTypMesacnika ()
 
unsigned short GetPocetJazd ()
 
unsigned char GetCisloSuboru ()
 
unsigned long GetPlatiOd ()
 
unsigned long GetPlatiDo ()
 
unsigned short GetOriginalCouponNumber ()
 
void SetCouponNumber (unsigned short couponNumber)
 
void SetTypMesacnika (unsigned char newVal)
 
void SetPocetJazd (unsigned short newVal)
 
void SetCisloSuboru (unsigned char cisloSuboru)
 
void SetPlatiOd (unsigned long newVal)
 
void SetPlatiDo (unsigned long newVal)
 
void SetOriginalCouponNumber (unsigned short originalCouponNumber)
 
- Public Member Functions inherited from EM::Strojcek::StatistikaStrojcek::ECestovnyListok
 ECestovnyListok ()
 
 ECestovnyListok (ECestovnyListok &listok)
 
virtual ~ECestovnyListok ()
 
ECestovnyListokoperator= (ECestovnyListok &listok)
 
long getCena ()
 
unsigned long getCisloListka ()
 
unsigned short getCisloTarifnehoListka ()
 
unsigned char getCisloTarifnejSkupiny ()
 
unsigned short getCisloTarify ()
 
unsigned long getDatumCas ()
 
unsigned short getKontrola ()
 
unsigned char getMena ()
 
unsigned char getTypPlatby ()
 
unsigned char getPasmoPoradie ()
 
unsigned short getPocetListkov ()
 
unsigned char getPriznaky (ECestovnyListok::Priznaky priznaky)
 
unsigned char getPriznaky ()
 
unsigned char getPriznaky2 ()
 
unsigned long getPovodneCislo ()
 
long getCenaHromadnehoListka ()
 
unsigned long GetCisloCitacky ()
 
unsigned char getCisloStojanu ()
 
bool getStorno ()
 
unsigned char getTypTS ()
 
long getDPH ()
 
bool getSpolucestujuci ()
 
bool getIsCityCard ()
 
bool getIsBankCard ()
 
bool getIsNetworkTicket ()
 
bool getIsWithoutDPH ()
 
unsigned char getBonusType ()
 
unsigned char getTrasaCislo ()
 
unsigned char getCisloIDS ()
 
unsigned char getTypKuponu ()
 
bool getIsLinkaSpoj ()
 
unsigned short getKm ()
 
bool GetNoAddressTicket ()
 
bool GetCappingFlag () const
 
long long GetTransactionDetail ()
 
void setCena (long newVal)
 
void setCisloListka (unsigned long newVal)
 
void setCisloTarifnehoListka (unsigned short newVal)
 
void setCisloTarifnejSkupiny (unsigned char newVal)
 
void setCisloTarify (unsigned short newVal)
 
void setDatumCas (unsigned long newVal)
 
void setKontrola (unsigned short newVal)
 
void setMena (unsigned char newVal)
 
void setTypPlatby (unsigned char newVal)
 
void setPasmoPoradie (unsigned char newVal)
 
void setPocetListkov (unsigned short newVal)
 
void setPriznaky (ECestovnyListok::Priznaky priznaky, unsigned char newVal)
 
void setPriznaky (unsigned char newVal)
 
void setPriznaky2 (ECestovnyListok::Priznaky2 priznaky2, unsigned char newVal)
 
void setPriznaky2 (unsigned char newVal)
 
void setPovodneCislo (unsigned long newVal)
 
void SetCisloCitacky (unsigned long newVal)
 
void setCisloStojanu (unsigned char newVal)
 
void setStorno (bool newVal)
 
void setTypTS (unsigned char newVal)
 
void setSpolucestujuci (bool newVal)
 
void setDPH (long newVal)
 
void setIsCityCard (bool isCityCard)
 
void setIsBankCard (bool isBankCard)
 
void setIsNetworkTicket (bool isNetworkTicket)
 
void setIsWithoutDPH (bool isWithoutDPH)
 
void setCisloIDS (unsigned char newVal)
 
void setTypKuponu (unsigned char newVal)
 
void setIsLinkaSpoj (bool newVal)
 
void setKm (unsigned short km)
 
void SetNoAddressTicket (bool noAddressTicket)
 
void SetTransactionDetail (long long transactionDetail)
 
void setBonusType (unsigned char bonusType)
 
void setTrasaCislo (unsigned char trasaCislo)
 
ECipovaKartagetCipovaKarta ()
 
ELinkaSpojgetLinkaSpoj ()
 
ECestovnyListokColgetOwner ()
 
void setOwner (ECestovnyListokCol *newVal)
 
virtual void fillInLISTOK1 (LISTOK1 &listok1)
 
virtual void fillUpLISTOK1 (LISTOK1 &listok1)
 
void addCipovaKarta (ECipovaKarta *newVal)
 
void addLinkaSpoj (ELinkaSpoj *newVal)
 
virtual void fillInCK1 (CK1 &ck1)
 
virtual void fillUpCK1 (CK1 &ck1)
 
void fillInLOG_EP (LOG_EP &logEP)
 
void fillUpLOG_EP (LOG_EP &logEP)
 
bool writeLinkaSpoj ()
 
bool readLinkaSpoj ()
 
bool GetLinkaSpojData (unsigned char *&data, unsigned short &dataSize)
 
bool IsPrepaidTicketSell ()
 
 ECestovnyListok ()
 
 ECestovnyListok (ECestovnyListok &listok)
 
virtual ~ECestovnyListok ()
 
ECestovnyListokoperator= (ECestovnyListok &listok)
 
long getCena ()
 
unsigned long getCisloListka ()
 
unsigned short getCisloTarifnehoListka ()
 
unsigned char getCisloTarifnejSkupiny ()
 
unsigned short getCisloTarify ()
 
unsigned long getDatumCas ()
 
unsigned short getKontrola ()
 
unsigned char getMena ()
 
unsigned char getTypPlatby ()
 
unsigned char getPasmoPoradie ()
 
unsigned short getPocetListkov ()
 
unsigned char getPriznaky (ECestovnyListok::Priznaky priznaky)
 
unsigned char getPriznaky ()
 
unsigned char getPriznaky2 ()
 
unsigned long getPovodneCislo ()
 
long getCenaHromadnehoListka ()
 
unsigned long GetCisloCitacky ()
 
unsigned char getCisloStojanu ()
 
bool getStorno ()
 
unsigned char getTypTS ()
 
long getDPH ()
 
bool getSpolucestujuci ()
 
bool getIsCityCard ()
 
bool getIsBankCard ()
 
bool getIsNetworkTicket ()
 
bool getIsWithoutDPH ()
 
unsigned char getBonusType ()
 
unsigned char getTrasaCislo ()
 
unsigned char getCisloIDS ()
 
unsigned char getTypKuponu ()
 
bool getIsLinkaSpoj ()
 
unsigned short getKm ()
 
bool GetNoAddressTicket ()
 
bool GetCappingFlag () const
 
long long GetTransactionDetail ()
 
void setCena (long newVal)
 
void setCisloListka (unsigned long newVal)
 
void setCisloTarifnehoListka (unsigned short newVal)
 
void setCisloTarifnejSkupiny (unsigned char newVal)
 
void setCisloTarify (unsigned short newVal)
 
void setDatumCas (unsigned long newVal)
 
void setKontrola (unsigned short newVal)
 
void setMena (unsigned char newVal)
 
void setTypPlatby (unsigned char newVal)
 
void setPasmoPoradie (unsigned char newVal)
 
void setPocetListkov (unsigned short newVal)
 
void setPriznaky (ECestovnyListok::Priznaky priznaky, unsigned char newVal)
 
void setPriznaky (unsigned char newVal)
 
void setPriznaky2 (ECestovnyListok::Priznaky2 priznaky2, unsigned char newVal)
 
void setPriznaky2 (unsigned char newVal)
 
void setPovodneCislo (unsigned long newVal)
 
void SetCisloCitacky (unsigned long newVal)
 
void setCisloStojanu (unsigned char newVal)
 
void setStorno (bool newVal)
 
void setTypTS (unsigned char newVal)
 
void setSpolucestujuci (bool newVal)
 
void setDPH (long newVal)
 
void setIsCityCard (bool isCityCard)
 
void setIsBankCard (bool isBankCard)
 
void setIsNetworkTicket (bool isNetworkTicket)
 
void setIsWithoutDPH (bool isWithoutDPH)
 
void setCisloIDS (unsigned char newVal)
 
void setTypKuponu (unsigned char newVal)
 
void setIsLinkaSpoj (bool newVal)
 
void setKm (unsigned short km)
 
void SetNoAddressTicket (bool noAddressTicket)
 
void SetTransactionDetail (long long transactionDetail)
 
void setBonusType (unsigned char bonusType)
 
void setTrasaCislo (unsigned char trasaCislo)
 
ECipovaKartagetCipovaKarta ()
 
ELinkaSpojgetLinkaSpoj ()
 
ECestovnyListokColgetOwner ()
 
void setOwner (ECestovnyListokCol *newVal)
 
virtual void fillInLISTOK1 (LISTOK1 &listok1)
 
virtual void fillUpLISTOK1 (LISTOK1 &listok1)
 
void addCipovaKarta (ECipovaKarta *newVal)
 
void addLinkaSpoj (ELinkaSpoj *newVal)
 
virtual void fillInCK1 (CK1 &ck1)
 
virtual void fillUpCK1 (CK1 &ck1)
 
void fillInLOG_EP (LOG_EP &logEP)
 
void fillUpLOG_EP (LOG_EP &logEP)
 
bool writeLinkaSpoj ()
 
bool readLinkaSpoj ()
 
bool GetLinkaSpojData (unsigned char *&data, unsigned short &dataSize)
 
bool IsPrepaidTicketSell ()
 
- Public Member Functions inherited from EM::Strojcek::StatistikaStrojcek::EAbstraktnyZaznam
 EAbstraktnyZaznam ()
 
 EAbstraktnyZaznam (EAbstraktnyZaznam &abstraktnyZaznam)
 
virtual ~EAbstraktnyZaznam ()
 
unsigned long getNextRecord ()
 
unsigned char getInterneCislo1 ()
 
unsigned char getInterneCislo2 ()
 
short getTypZaznamu ()
 
long getSize ()
 
void setNextRecord (unsigned long newVal)
 
void setInterneCislo1 (unsigned char newVal)
 
void setInterneCislo2 (unsigned char newVal)
 
void setTypZaznamu (short newVal)
 
void setSize (long newVal)
 
void FillInRecInfo (REC_INFO &rec_info)
 
bool CheckData ()
 
EAbstraktnyZaznamGetLeft ()
 
EAbstraktnyZaznamGetRight ()
 
 EAbstraktnyZaznam ()
 
 EAbstraktnyZaznam (EAbstraktnyZaznam &abstraktnyZaznam)
 
virtual ~EAbstraktnyZaznam ()
 
unsigned long getNextRecord ()
 
unsigned char getInterneCislo1 ()
 
unsigned char getInterneCislo2 ()
 
short getTypZaznamu ()
 
long getSize ()
 
void setNextRecord (unsigned long newVal)
 
void setInterneCislo1 (unsigned char newVal)
 
void setInterneCislo2 (unsigned char newVal)
 
void setTypZaznamu (short newVal)
 
void setSize (long newVal)
 
void FillInRecInfo (REC_INFO &rec_info)
 
bool CheckData ()
 
EAbstraktnyZaznamGetLeft ()
 
EAbstraktnyZaznamGetRight ()
 

Additional Inherited Members

- Public Types inherited from EM::Strojcek::StatistikaStrojcek::ECestovnyListok
enum  InterneCisloListka {
  clEJLNastupPAL = 1, clEJLNastupMHD = 2, clECasovyMHD = 6, clECasovyPAL = 7,
  clEJednorazovyVystup = 10, clEPredajCK = 11, clEVklad = 12, clECasovyJazda = 13,
  clEJednorazovyNastup = 14, clECasovyUsek = 15, clEOznacovac = 16, clECasovyODIS = 17,
  clEZmenaPlatnostiCL = 18, clEPlatbaDualnyObeh = 19, clEJLNastupPAL = 1, clEJLNastupMHD = 2,
  clECasovyMHD = 6, clECasovyPAL = 7, clEJednorazovyVystup = 10, clEPredajCK = 11,
  clEVklad = 12, clECasovyJazda = 13, clEJednorazovyNastup = 14, clECasovyUsek = 15,
  clEOznacovac = 16, clECasovyODIS = 17, clEZmenaPlatnostiCL = 18, clEPlatbaDualnyObeh = 19
}
 
enum  Priznaky {
  prListokZPripojenehoSpoja = 0, prPrestup = 1, prKombinovanyCL_JL = 2, prCapping = 3,
  prOdchylkovaCena = 4, prKombinovanyNastupnyListokEL = 5, prDokupovanyListok = 6, prBezDPH = 7,
  prListokZPripojenehoSpoja = 0, prPrestup = 1, prKombinovanyCL_JL = 2, prCapping = 3,
  prOdchylkovaCena = 4, prKombinovanyNastupnyListokEL = 5, prDokupovanyListok = 6, prBezDPH = 7
}
 
enum  Priznaky2 {
  prStorno = 0, prJL_CL = 1, prFellowPassenger = 2, prCityCard = 3,
  prBankCard = 4, prNetworkTicket = 5, prLinkaSpoj = 6, prNoAddressTicket = 7,
  prStorno = 0, prJL_CL = 1, prFellowPassenger = 2, prCityCard = 3,
  prBankCard = 4, prNetworkTicket = 5, prLinkaSpoj = 6, prNoAddressTicket = 7
}
 
enum  CisloTarifnejSkupiny {
  ctsTarifnaSkupina = 0, ctsPlatbaZPOSTerminala = 4, ctsListokIDS = 5, ctsListokZMincovnika = 6,
  ctsPrepadMincovnika = 7, ctsTarifnaSkupina = 0, ctsPlatbaZPOSTerminala = 4, ctsListokIDS = 5,
  ctsListokZMincovnika = 6, ctsPrepadMincovnika = 7
}
 
enum  EPaymentType {
  Cash = 0, ChipCard = 1, BankCard = 2, Invoice = 3,
  Marker = 5, InternetSale = 6, TimeTicketActivation = 7, EventCorrection = 9,
  EventInternetSale = 10, Coiner = 11, Coupon = 12, AggregationEMVCard = 13,
  Cash = 0, ChipCard = 1, BankCard = 2, Invoice = 3,
  Marker = 5, InternetSale = 6, TimeTicketActivation = 7, EventCorrection = 9,
  EventInternetSale = 10, Coiner = 11, Coupon = 12, AggregationEMVCard = 13
}
 
enum  InterneCisloListka {
  clEJLNastupPAL = 1, clEJLNastupMHD = 2, clECasovyMHD = 6, clECasovyPAL = 7,
  clEJednorazovyVystup = 10, clEPredajCK = 11, clEVklad = 12, clECasovyJazda = 13,
  clEJednorazovyNastup = 14, clECasovyUsek = 15, clEOznacovac = 16, clECasovyODIS = 17,
  clEZmenaPlatnostiCL = 18, clEPlatbaDualnyObeh = 19, clEJLNastupPAL = 1, clEJLNastupMHD = 2,
  clECasovyMHD = 6, clECasovyPAL = 7, clEJednorazovyVystup = 10, clEPredajCK = 11,
  clEVklad = 12, clECasovyJazda = 13, clEJednorazovyNastup = 14, clECasovyUsek = 15,
  clEOznacovac = 16, clECasovyODIS = 17, clEZmenaPlatnostiCL = 18, clEPlatbaDualnyObeh = 19
}
 
enum  Priznaky {
  prListokZPripojenehoSpoja = 0, prPrestup = 1, prKombinovanyCL_JL = 2, prCapping = 3,
  prOdchylkovaCena = 4, prKombinovanyNastupnyListokEL = 5, prDokupovanyListok = 6, prBezDPH = 7,
  prListokZPripojenehoSpoja = 0, prPrestup = 1, prKombinovanyCL_JL = 2, prCapping = 3,
  prOdchylkovaCena = 4, prKombinovanyNastupnyListokEL = 5, prDokupovanyListok = 6, prBezDPH = 7
}
 
enum  Priznaky2 {
  prStorno = 0, prJL_CL = 1, prFellowPassenger = 2, prCityCard = 3,
  prBankCard = 4, prNetworkTicket = 5, prLinkaSpoj = 6, prNoAddressTicket = 7,
  prStorno = 0, prJL_CL = 1, prFellowPassenger = 2, prCityCard = 3,
  prBankCard = 4, prNetworkTicket = 5, prLinkaSpoj = 6, prNoAddressTicket = 7
}
 
enum  CisloTarifnejSkupiny {
  ctsTarifnaSkupina = 0, ctsPlatbaZPOSTerminala = 4, ctsListokIDS = 5, ctsListokZMincovnika = 6,
  ctsPrepadMincovnika = 7, ctsTarifnaSkupina = 0, ctsPlatbaZPOSTerminala = 4, ctsListokIDS = 5,
  ctsListokZMincovnika = 6, ctsPrepadMincovnika = 7
}
 
enum  EPaymentType {
  Cash = 0, ChipCard = 1, BankCard = 2, Invoice = 3,
  Marker = 5, InternetSale = 6, TimeTicketActivation = 7, EventCorrection = 9,
  EventInternetSale = 10, Coiner = 11, Coupon = 12, AggregationEMVCard = 13,
  Cash = 0, ChipCard = 1, BankCard = 2, Invoice = 3,
  Marker = 5, InternetSale = 6, TimeTicketActivation = 7, EventCorrection = 9,
  EventInternetSale = 10, Coiner = 11, Coupon = 12, AggregationEMVCard = 13
}
 
- Public Types inherited from EM::Strojcek::StatistikaStrojcek::EAbstraktnyZaznam
enum  TypZaznamu {
  czEmpty = 0, czZmenaUdajov2 = 156, czPersonalData = 159, czZmenaMeny = 160,
  czSumarDualnyObeh = 161, czZmenaMenyEP = 162, czFaktura = 163, czCestovnyListok = 155,
  czServisnyZasah = 165, czPokuta = 176, czKontrola = 175, czUzavierka = 158,
  czZmenaSpoj = 181, czCisloOdpoctu = 154, czMeny = 189, czStazka = 192,
  czRevizor = 147, czUdalost = 150, czKomercnaZlava = 197, czUdalostVozidlo = 198,
  czZmenaVodic = 201, czPociatocnyListok = 190, czKoncovyListok = 157, czZmenaUdajov = 218,
  czPreklucovanie = 220, czPripojenySpoj = 226, czZmenaPrikaz = 232, czSynchString = 237,
  czMincovnik = 151, czChyba = 149, czSAM = 146, czValidator = 145,
  czEmpty = 0, czZmenaUdajov2 = 156, czPersonalData = 159, czZmenaMeny = 160,
  czSumarDualnyObeh = 161, czZmenaMenyEP = 162, czFaktura = 163, czCestovnyListok = 155,
  czServisnyZasah = 165, czPokuta = 176, czKontrola = 175, czUzavierka = 158,
  czZmenaSpoj = 181, czCisloOdpoctu = 154, czMeny = 189, czStazka = 192,
  czRevizor = 147, czUdalost = 150, czKomercnaZlava = 197, czUdalostVozidlo = 198,
  czZmenaVodic = 201, czPociatocnyListok = 190, czKoncovyListok = 157, czZmenaUdajov = 218,
  czPreklucovanie = 220, czPripojenySpoj = 226, czZmenaPrikaz = 232, czSynchString = 237,
  czMincovnik = 151, czChyba = 149, czSAM = 146, czValidator = 145
}
 
enum  TypZaznamu {
  czEmpty = 0, czZmenaUdajov2 = 156, czPersonalData = 159, czZmenaMeny = 160,
  czSumarDualnyObeh = 161, czZmenaMenyEP = 162, czFaktura = 163, czCestovnyListok = 155,
  czServisnyZasah = 165, czPokuta = 176, czKontrola = 175, czUzavierka = 158,
  czZmenaSpoj = 181, czCisloOdpoctu = 154, czMeny = 189, czStazka = 192,
  czRevizor = 147, czUdalost = 150, czKomercnaZlava = 197, czUdalostVozidlo = 198,
  czZmenaVodic = 201, czPociatocnyListok = 190, czKoncovyListok = 157, czZmenaUdajov = 218,
  czPreklucovanie = 220, czPripojenySpoj = 226, czZmenaPrikaz = 232, czSynchString = 237,
  czMincovnik = 151, czChyba = 149, czSAM = 146, czValidator = 145,
  czEmpty = 0, czZmenaUdajov2 = 156, czPersonalData = 159, czZmenaMeny = 160,
  czSumarDualnyObeh = 161, czZmenaMenyEP = 162, czFaktura = 163, czCestovnyListok = 155,
  czServisnyZasah = 165, czPokuta = 176, czKontrola = 175, czUzavierka = 158,
  czZmenaSpoj = 181, czCisloOdpoctu = 154, czMeny = 189, czStazka = 192,
  czRevizor = 147, czUdalost = 150, czKomercnaZlava = 197, czUdalostVozidlo = 198,
  czZmenaVodic = 201, czPociatocnyListok = 190, czKoncovyListok = 157, czZmenaUdajov = 218,
  czPreklucovanie = 220, czPripojenySpoj = 226, czZmenaPrikaz = 232, czSynchString = 237,
  czMincovnik = 151, czChyba = 149, czSAM = 146, czValidator = 145
}
 

Constructor & Destructor Documentation

ECasovyODIS::ECasovyODIS ( )

Here is the call graph for this function:

ECasovyODIS::ECasovyODIS ( ECasovyODIS listok)

Here is the call graph for this function:

ECasovyODIS::~ECasovyODIS ( )
virtual
EM::Strojcek::StatistikaStrojcek::ECasovyODIS::ECasovyODIS ( )
EM::Strojcek::StatistikaStrojcek::ECasovyODIS::ECasovyODIS ( ECasovyODIS listok)
virtual EM::Strojcek::StatistikaStrojcek::ECasovyODIS::~ECasovyODIS ( )
virtual

Member Function Documentation

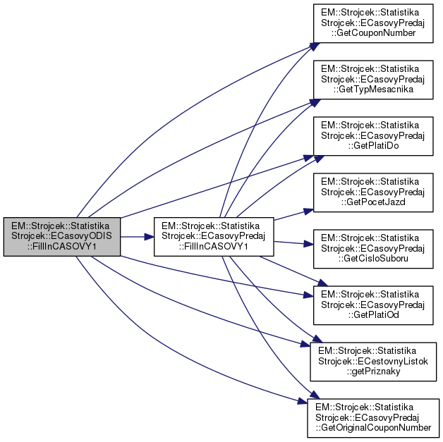
void ECasovyODIS::FillInCASOVY1 ( CASOVY1 casovy1)
virtual

Reimplemented from EM::Strojcek::StatistikaStrojcek::ECasovyPredaj.

Here is the call graph for this function:

Here is the caller graph for this function:

virtual void EM::Strojcek::StatistikaStrojcek::ECasovyODIS::FillInCASOVY1 ( CASOVY1 casovy1)
virtual
void ECasovyODIS::FillInCASOVYODIS ( CasovyODIS casovyODIS)

obchadza sa to takto, kvoli nejakemu cudnemu spravaniu na ARMe

Here is the call graph for this function:

Here is the caller graph for this function:

void EM::Strojcek::StatistikaStrojcek::ECasovyODIS::FillInCASOVYODIS ( CasovyODIS casovyODIS)
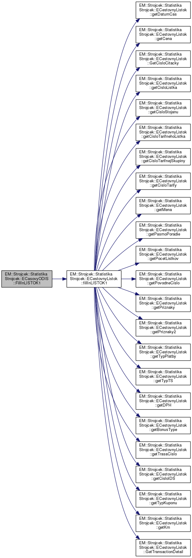
void ECasovyODIS::FillInLISTOK1 ( LISTOK1 listok1)

Here is the call graph for this function:

Here is the caller graph for this function:

void EM::Strojcek::StatistikaStrojcek::ECasovyODIS::FillInLISTOK1 ( LISTOK1 listok1)
void ECasovyODIS::fillInSizeAndInterCislo2 ( )

kvoli checksum

kvoli checksum

kvoli checksum

Here is the call graph for this function:

Here is the caller graph for this function:

void EM::Strojcek::StatistikaStrojcek::ECasovyODIS::fillInSizeAndInterCislo2 ( )
void ECasovyODIS::FillUpCASOVY1 ( CASOVY1 casovy1)
virtual

Reimplemented from EM::Strojcek::StatistikaStrojcek::ECasovyPredaj.

Here is the call graph for this function:

Here is the caller graph for this function:

virtual void EM::Strojcek::StatistikaStrojcek::ECasovyODIS::FillUpCASOVY1 ( CASOVY1 casovy1)
virtual
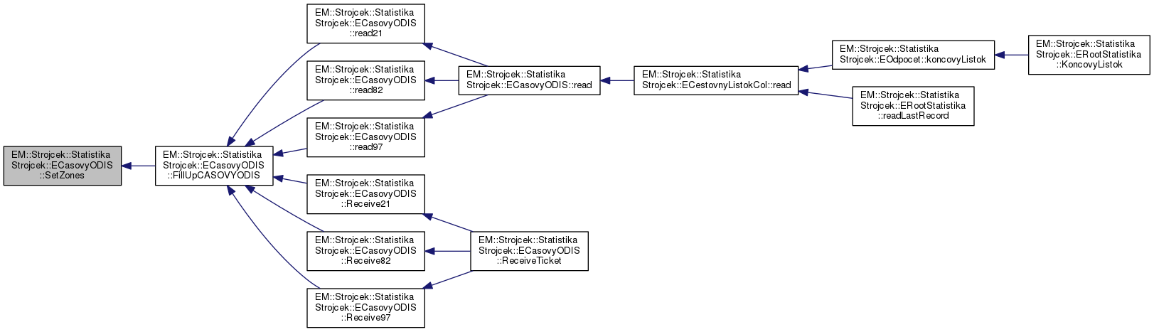
void ECasovyODIS::FillUpCASOVYODIS ( CasovyODIS casovyODIS)

obchadza sa to takto, kvoli nejakemu cudnemu spravaniu na ARMe

Here is the call graph for this function:

Here is the caller graph for this function:

void EM::Strojcek::StatistikaStrojcek::ECasovyODIS::FillUpCASOVYODIS ( CasovyODIS casovyODIS)
void ECasovyODIS::FillUpLISTOK1 ( LISTOK1 listok1)

Here is the call graph for this function:

Here is the caller graph for this function:

void EM::Strojcek::StatistikaStrojcek::ECasovyODIS::FillUpLISTOK1 ( LISTOK1 listok1)
short ECasovyODIS::getChksum ( )
virtual

Reimplemented from EM::Strojcek::StatistikaStrojcek::ECestovnyListok.

Here is the caller graph for this function:

virtual short EM::Strojcek::StatistikaStrojcek::ECasovyODIS::getChksum ( )
virtual
bool EM::Strojcek::StatistikaStrojcek::ECasovyODIS::GetJeCelosietovyCL ( )
bool ECasovyODIS::GetJeCelosietovyCL ( )

Here is the caller graph for this function:

unsigned char EM::Strojcek::StatistikaStrojcek::ECasovyODIS::GetPocetZon ( )
unsigned char ECasovyODIS::GetPocetZon ( )

Here is the caller graph for this function:

std::vector<unsigned char> EM::Strojcek::StatistikaStrojcek::ECasovyODIS::GetPriceListRows ( )
vector< unsigned char > ECasovyODIS::GetPriceListRows ( )
unsigned char EM::Strojcek::StatistikaStrojcek::ECasovyODIS::GetZonaByIdx ( unsigned int  idx)
unsigned char ECasovyODIS::GetZonaByIdx ( unsigned int  idx)

Here is the call graph for this function:

unsigned short EM::Strojcek::StatistikaStrojcek::ECasovyODIS::GetZonaByIdx2 ( unsigned int  idx)
unsigned short ECasovyODIS::GetZonaByIdx2 ( unsigned int  idx)

Here is the call graph for this function:

void EM::Strojcek::StatistikaStrojcek::ECasovyODIS::GetZones ( unsigned short *  zony,
unsigned char  maxPocetZon 
)
void ECasovyODIS::GetZones ( unsigned short *  zony,
unsigned char  maxPocetZon 
)

Here is the call graph for this function:

Here is the caller graph for this function:

ECasovyODIS& EM::Strojcek::StatistikaStrojcek::ECasovyODIS::operator= ( ECasovyODIS listok)
ECasovyODIS & ECasovyODIS::operator= ( ECasovyODIS listok)

Here is the call graph for this function:

virtual bool EM::Strojcek::StatistikaStrojcek::ECasovyODIS::read ( REC_INFO zaznam)
virtual
bool ECasovyODIS::read ( REC_INFO zaznam)
virtual

Here is the call graph for this function:

Here is the caller graph for this function:

bool EM::Strojcek::StatistikaStrojcek::ECasovyODIS::read21 ( )
bool ECasovyODIS::read21 ( )

FIXME tento humus je tu kvoli ID domacej meny, lebo v niektorych listkoch sa neuklada

Here is the call graph for this function:

Here is the caller graph for this function:

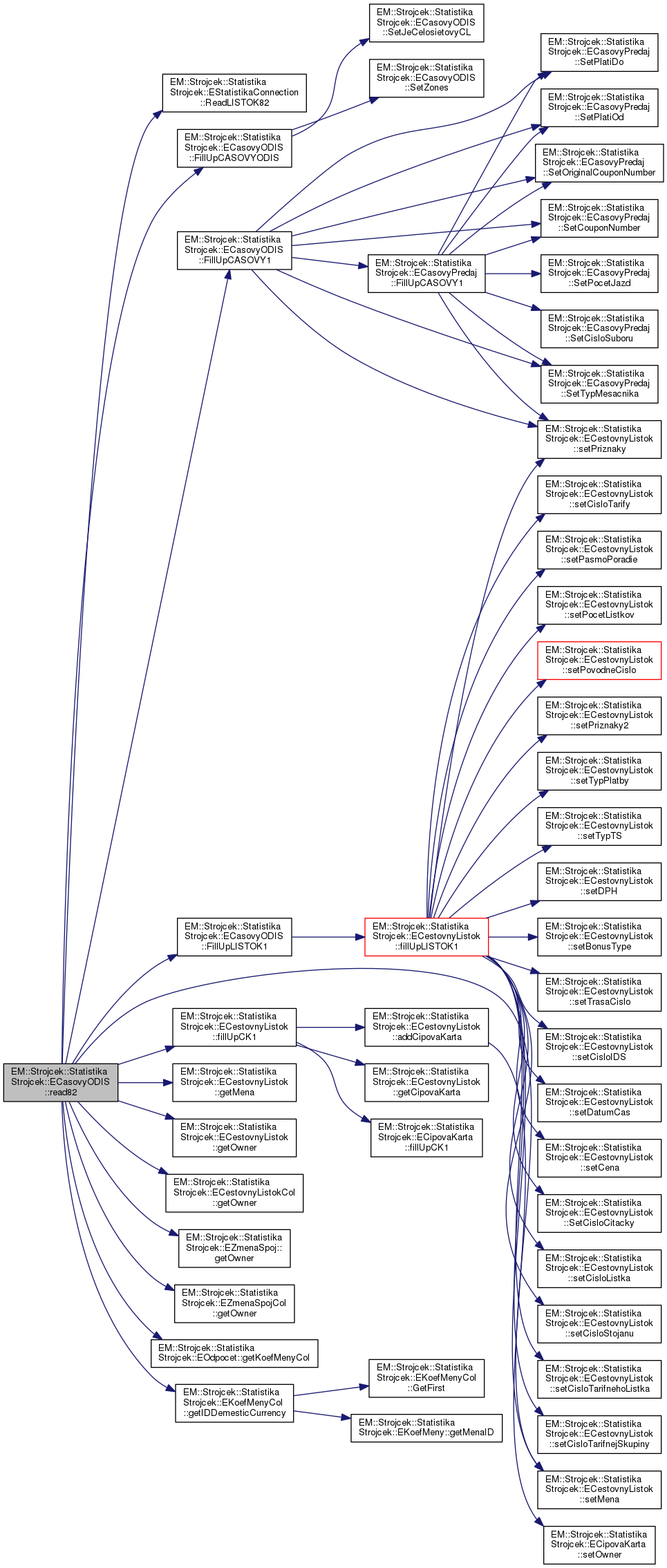
bool EM::Strojcek::StatistikaStrojcek::ECasovyODIS::read82 ( )
bool ECasovyODIS::read82 ( )

FIXME tento humus je tu kvoli ID domacej meny, lebo v niektorych listkoch sa neuklada

Here is the call graph for this function:

Here is the caller graph for this function:

bool ECasovyODIS::read97 ( )

FIXME tento humus je tu kvoli ID domacej meny, lebo v niektorych listkoch sa neuklada

Here is the call graph for this function:

Here is the caller graph for this function:

bool EM::Strojcek::StatistikaStrojcek::ECasovyODIS::read97 ( )
void ECasovyODIS::Receive21 ( VystupneData vstupnyZaznam)

Here is the call graph for this function:

Here is the caller graph for this function:

void EM::Strojcek::StatistikaStrojcek::ECasovyODIS::Receive21 ( VystupneData vstupnyZaznam)
void EM::Strojcek::StatistikaStrojcek::ECasovyODIS::Receive82 ( VystupneData vstupnyZaznam)
void ECasovyODIS::Receive82 ( VystupneData vstupnyZaznam)

Here is the call graph for this function:

Here is the caller graph for this function:

void ECasovyODIS::Receive97 ( VystupneData vstupnyZaznam)

Here is the call graph for this function:

Here is the caller graph for this function:

void EM::Strojcek::StatistikaStrojcek::ECasovyODIS::Receive97 ( VystupneData vstupnyZaznam)
void ECasovyODIS::ReceiveTicket ( VystupneData vstupneData)
virtual

Metoda prijima vstupneData. Sklada sa zo struktury REC_INFO a struktury konktretneho listka ktora sa urci z REC_INFO.

Parameters
vstupneData

Reimplemented from EM::Strojcek::StatistikaStrojcek::ECestovnyListok.

Here is the call graph for this function:

virtual void EM::Strojcek::StatistikaStrojcek::ECasovyODIS::ReceiveTicket ( VystupneData vstupneData)
virtual

Metoda prijima vstupneData. Sklada sa zo struktury REC_INFO a struktury konktretneho listka ktora sa urci z REC_INFO.

Parameters
vstupneData

Reimplemented from EM::Strojcek::StatistikaStrojcek::ECestovnyListok.

VystupneData * ECasovyODIS::Send21 ( VystupneData vystupnyZaznam)

Here is the call graph for this function:

Here is the caller graph for this function:

VystupneData* EM::Strojcek::StatistikaStrojcek::ECasovyODIS::Send21 ( VystupneData vystupnyZaznam)
VystupneData* EM::Strojcek::StatistikaStrojcek::ECasovyODIS::Send82 ( VystupneData vystupnyZaznam)
VystupneData * ECasovyODIS::Send82 ( VystupneData vystupnyZaznam)

Here is the call graph for this function:

Here is the caller graph for this function:

VystupneData* EM::Strojcek::StatistikaStrojcek::ECasovyODIS::Send97 ( VystupneData vystupnyZaznam)
VystupneData * ECasovyODIS::Send97 ( VystupneData vystupnyZaznam)

Here is the call graph for this function:

Here is the caller graph for this function:

VystupneData * ECasovyODIS::SendTicket ( )
virtual

Metoda obaluje listok do struktury. Stroktura je zlozena z dvoch poli prve je dlzka dat a druhe pole zlozene z REC_INFO struktury a struktury pre zapis uz konkretneho listka.

Returns
ukazoval na strukturu dat.

nastavujem velkost zaznamu ktory neskor naplnim

Reimplemented from EM::Strojcek::StatistikaStrojcek::ECestovnyListok.

Here is the call graph for this function:

Here is the caller graph for this function:

virtual VystupneData* EM::Strojcek::StatistikaStrojcek::ECasovyODIS::SendTicket ( )
virtual

Metoda obaluje listok do struktury. Stroktura je zlozena z dvoch poli prve je dlzka dat a druhe pole zlozene z REC_INFO struktury a struktury pre zapis uz konkretneho listka.

Returns
ukazoval na strukturu dat.

Reimplemented from EM::Strojcek::StatistikaStrojcek::ECestovnyListok.

void ECasovyODIS::SetJeCelosietovyCL ( bool  jeCelosietovyCL)

Here is the caller graph for this function:

void EM::Strojcek::StatistikaStrojcek::ECasovyODIS::SetJeCelosietovyCL ( bool  jeCelosietovyCL)
bool EM::Strojcek::StatistikaStrojcek::ECasovyODIS::SetPriceListRows ( std::vector< unsigned char > &  priceListRows)
bool EM::Strojcek::StatistikaStrojcek::ECasovyODIS::SetPriceListRows ( std::vector< unsigned char > &  priceListRows)
void EM::Strojcek::StatistikaStrojcek::ECasovyODIS::SetZones ( unsigned short *  zony,
unsigned char  pocetZon 
)
void ECasovyODIS::SetZones ( unsigned short *  zony,
unsigned char  pocetZon 
)

Here is the caller graph for this function:

long ECasovyODIS::typStruct ( )

Here is the call graph for this function:

Here is the caller graph for this function:

long EM::Strojcek::StatistikaStrojcek::ECasovyODIS::typStruct ( )
virtual bool EM::Strojcek::StatistikaStrojcek::ECasovyODIS::write ( )
virtual
bool ECasovyODIS::write ( )
virtual

Reimplemented from EM::Strojcek::StatistikaStrojcek::EAbstraktnyZaznam.

Here is the call graph for this function:


The documentation for this class was generated from the following files: