|
DataIO
|
#include <ECasovyPAL.h>


Classes | |
| class | DataClass |
Public Member Functions | |
| ECasovyPAL () | |
| ECasovyPAL (ECasovyPAL &listok) | |
| virtual | ~ECasovyPAL () |
| ECasovyPAL & | operator= (ECasovyPAL &listok) |
| unsigned long | GetCisloLinky () |
| unsigned long | GetNastupna () |
| unsigned long | GetVystupna () |
| void | SetCisloLinky (unsigned long newVal) |
| void | SetNastupna (unsigned long newVal) |
| void | SetVystupna (unsigned long newVal) |
| virtual short | getChksum () |
| virtual bool | read (REC_INFO *zaznam) |
| virtual bool | write () |
| bool | read19 () |
| bool | read20 () |
| bool | read70 () |
| bool | read96 () |
| void | FillInLISTOK1 (LISTOK1 &listok1) |
| virtual void | FillInCASOVY1 (CASOVY1 &casovy1) |
| void | FillUpLISTOK1 (LISTOK1 &listok1) |
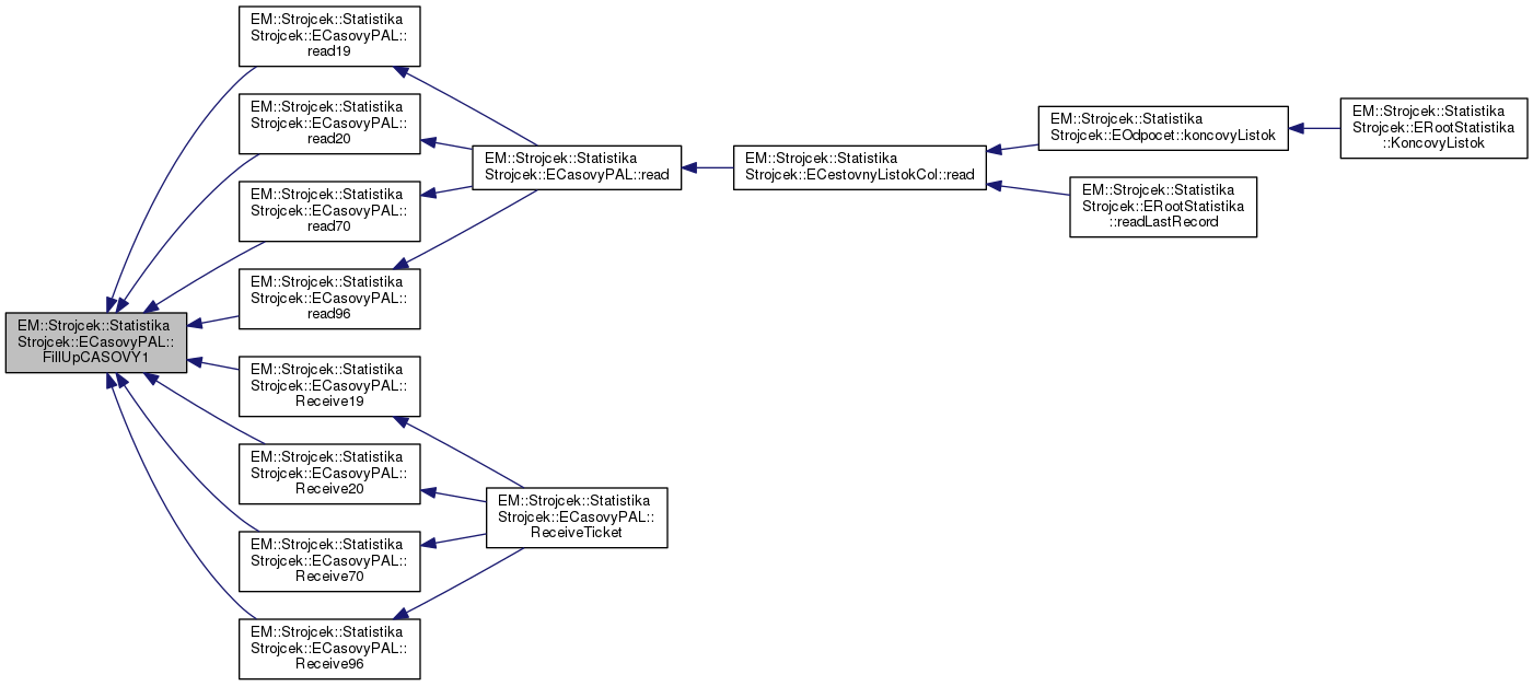
| virtual void | FillUpCASOVY1 (CASOVY1 &casovy1) |
| void | fillInSizeAndInterCislo2 () |
| long | typStruct () |
| virtual VystupneData * | SendTicket () |
| Metoda obaluje listok do struktury. Stroktura je zlozena z dvoch poli prve je dlzka dat a druhe pole zlozene z REC_INFO struktury a struktury pre zapis uz konkretneho listka. More... | |
| VystupneData * | Send19 (VystupneData *vystupnyZaznam) |
| VystupneData * | Send20 (VystupneData *vystupnyZaznam) |
| VystupneData * | Send70 (VystupneData *vystupnyZaznam) |
| VystupneData * | Send96 (VystupneData *vystupnyZaznam) |
| void | ReceiveTicket (VystupneData *vstupneData) |
| Metoda prijima vstupneData. Sklada sa zo struktury REC_INFO a struktury konktretneho listka ktora sa urci z REC_INFO. More... | |
| void | Receive19 (VystupneData *vstupnyZaznam) |
| void | Receive20 (VystupneData *vstupnyZaznam) |
| void | Receive70 (VystupneData *vstupnyZaznam) |
| void | Receive96 (VystupneData *vstupnyZaznam) |
| ECasovyPAL () | |
| ECasovyPAL (ECasovyPAL &listok) | |
| virtual | ~ECasovyPAL () |
| ECasovyPAL & | operator= (ECasovyPAL &listok) |
| unsigned long | GetCisloLinky () |
| unsigned long | GetNastupna () |
| unsigned long | GetVystupna () |
| void | SetCisloLinky (unsigned long newVal) |
| void | SetNastupna (unsigned long newVal) |
| void | SetVystupna (unsigned long newVal) |
| virtual short | getChksum () |
| virtual bool | read (REC_INFO *zaznam) |
| virtual bool | write () |
| bool | read19 () |
| bool | read20 () |
| bool | read70 () |
| bool | read96 () |
| void | FillInLISTOK1 (LISTOK1 &listok1) |
| virtual void | FillInCASOVY1 (CASOVY1 &casovy1) |
| void | FillUpLISTOK1 (LISTOK1 &listok1) |
| virtual void | FillUpCASOVY1 (CASOVY1 &casovy1) |
| void | fillInSizeAndInterCislo2 () |
| long | typStruct () |
| virtual VystupneData * | SendTicket () |
| Metoda obaluje listok do struktury. Stroktura je zlozena z dvoch poli prve je dlzka dat a druhe pole zlozene z REC_INFO struktury a struktury pre zapis uz konkretneho listka. More... | |
| VystupneData * | Send19 (VystupneData *vystupnyZaznam) |
| VystupneData * | Send20 (VystupneData *vystupnyZaznam) |
| VystupneData * | Send70 (VystupneData *vystupnyZaznam) |
| VystupneData * | Send96 (VystupneData *vystupnyZaznam) |
| void | ReceiveTicket (VystupneData *vstupneData) |
| Metoda prijima vstupneData. Sklada sa zo struktury REC_INFO a struktury konktretneho listka ktora sa urci z REC_INFO. More... | |
| void | Receive19 (VystupneData *vstupnyZaznam) |
| void | Receive20 (VystupneData *vstupnyZaznam) |
| void | Receive70 (VystupneData *vstupnyZaznam) |
| void | Receive96 (VystupneData *vstupnyZaznam) |
Public Member Functions inherited from EM::Strojcek::StatistikaStrojcek::ECasovyPredaj | |
| ECasovyPredaj () | |
| ECasovyPredaj (ECasovyPredaj &listok) | |
| virtual | ~ECasovyPredaj () |
| ECasovyPredaj & | operator= (ECasovyPredaj &listok) |
| unsigned short | GetCouponNumber () |
| unsigned char | GetTypMesacnika () |
| unsigned short | GetPocetJazd () |
| unsigned char | GetCisloSuboru () |
| unsigned long | GetPlatiOd () |
| unsigned long | GetPlatiDo () |
| unsigned short | GetOriginalCouponNumber () |
| void | SetCouponNumber (unsigned short couponNumber) |
| void | SetTypMesacnika (unsigned char newVal) |
| void | SetPocetJazd (unsigned short newVal) |
| void | SetCisloSuboru (unsigned char cisloSuboru) |
| void | SetPlatiOd (unsigned long newVal) |
| void | SetPlatiDo (unsigned long newVal) |
| void | SetOriginalCouponNumber (unsigned short originalCouponNumber) |
| ECasovyPredaj () | |
| ECasovyPredaj (ECasovyPredaj &listok) | |
| virtual | ~ECasovyPredaj () |
| ECasovyPredaj & | operator= (ECasovyPredaj &listok) |
| unsigned short | GetCouponNumber () |
| unsigned char | GetTypMesacnika () |
| unsigned short | GetPocetJazd () |
| unsigned char | GetCisloSuboru () |
| unsigned long | GetPlatiOd () |
| unsigned long | GetPlatiDo () |
| unsigned short | GetOriginalCouponNumber () |
| void | SetCouponNumber (unsigned short couponNumber) |
| void | SetTypMesacnika (unsigned char newVal) |
| void | SetPocetJazd (unsigned short newVal) |
| void | SetCisloSuboru (unsigned char cisloSuboru) |
| void | SetPlatiOd (unsigned long newVal) |
| void | SetPlatiDo (unsigned long newVal) |
| void | SetOriginalCouponNumber (unsigned short originalCouponNumber) |
Public Member Functions inherited from EM::Strojcek::StatistikaStrojcek::ECestovnyListok | |
| ECestovnyListok () | |
| ECestovnyListok (ECestovnyListok &listok) | |
| virtual | ~ECestovnyListok () |
| ECestovnyListok & | operator= (ECestovnyListok &listok) |
| long | getCena () |
| unsigned long | getCisloListka () |
| unsigned short | getCisloTarifnehoListka () |
| unsigned char | getCisloTarifnejSkupiny () |
| unsigned short | getCisloTarify () |
| unsigned long | getDatumCas () |
| unsigned short | getKontrola () |
| unsigned char | getMena () |
| unsigned char | getTypPlatby () |
| unsigned char | getPasmoPoradie () |
| unsigned short | getPocetListkov () |
| unsigned char | getPriznaky (ECestovnyListok::Priznaky priznaky) |
| unsigned char | getPriznaky () |
| unsigned char | getPriznaky2 () |
| unsigned long | getPovodneCislo () |
| long | getCenaHromadnehoListka () |
| unsigned long | GetCisloCitacky () |
| unsigned char | getCisloStojanu () |
| bool | getStorno () |
| unsigned char | getTypTS () |
| long | getDPH () |
| bool | getSpolucestujuci () |
| bool | getIsCityCard () |
| bool | getIsBankCard () |
| bool | getIsNetworkTicket () |
| bool | getIsWithoutDPH () |
| unsigned char | getBonusType () |
| unsigned char | getTrasaCislo () |
| unsigned char | getCisloIDS () |
| unsigned char | getTypKuponu () |
| bool | getIsLinkaSpoj () |
| unsigned short | getKm () |
| bool | GetNoAddressTicket () |
| bool | GetCappingFlag () const |
| long long | GetTransactionDetail () |
| void | setCena (long newVal) |
| void | setCisloListka (unsigned long newVal) |
| void | setCisloTarifnehoListka (unsigned short newVal) |
| void | setCisloTarifnejSkupiny (unsigned char newVal) |
| void | setCisloTarify (unsigned short newVal) |
| void | setDatumCas (unsigned long newVal) |
| void | setKontrola (unsigned short newVal) |
| void | setMena (unsigned char newVal) |
| void | setTypPlatby (unsigned char newVal) |
| void | setPasmoPoradie (unsigned char newVal) |
| void | setPocetListkov (unsigned short newVal) |
| void | setPriznaky (ECestovnyListok::Priznaky priznaky, unsigned char newVal) |
| void | setPriznaky (unsigned char newVal) |
| void | setPriznaky2 (ECestovnyListok::Priznaky2 priznaky2, unsigned char newVal) |
| void | setPriznaky2 (unsigned char newVal) |
| void | setPovodneCislo (unsigned long newVal) |
| void | SetCisloCitacky (unsigned long newVal) |
| void | setCisloStojanu (unsigned char newVal) |
| void | setStorno (bool newVal) |
| void | setTypTS (unsigned char newVal) |
| void | setSpolucestujuci (bool newVal) |
| void | setDPH (long newVal) |
| void | setIsCityCard (bool isCityCard) |
| void | setIsBankCard (bool isBankCard) |
| void | setIsNetworkTicket (bool isNetworkTicket) |
| void | setIsWithoutDPH (bool isWithoutDPH) |
| void | setCisloIDS (unsigned char newVal) |
| void | setTypKuponu (unsigned char newVal) |
| void | setIsLinkaSpoj (bool newVal) |
| void | setKm (unsigned short km) |
| void | SetNoAddressTicket (bool noAddressTicket) |
| void | SetTransactionDetail (long long transactionDetail) |
| void | setBonusType (unsigned char bonusType) |
| void | setTrasaCislo (unsigned char trasaCislo) |
| ECipovaKarta * | getCipovaKarta () |
| ELinkaSpoj * | getLinkaSpoj () |
| ECestovnyListokCol * | getOwner () |
| void | setOwner (ECestovnyListokCol *newVal) |
| virtual void | fillInLISTOK1 (LISTOK1 &listok1) |
| virtual void | fillUpLISTOK1 (LISTOK1 &listok1) |
| void | addCipovaKarta (ECipovaKarta *newVal) |
| void | addLinkaSpoj (ELinkaSpoj *newVal) |
| virtual void | fillInCK1 (CK1 &ck1) |
| virtual void | fillUpCK1 (CK1 &ck1) |
| void | fillInLOG_EP (LOG_EP &logEP) |
| void | fillUpLOG_EP (LOG_EP &logEP) |
| bool | writeLinkaSpoj () |
| bool | readLinkaSpoj () |
| bool | GetLinkaSpojData (unsigned char *&data, unsigned short &dataSize) |
| bool | IsPrepaidTicketSell () |
| ECestovnyListok () | |
| ECestovnyListok (ECestovnyListok &listok) | |
| virtual | ~ECestovnyListok () |
| ECestovnyListok & | operator= (ECestovnyListok &listok) |
| long | getCena () |
| unsigned long | getCisloListka () |
| unsigned short | getCisloTarifnehoListka () |
| unsigned char | getCisloTarifnejSkupiny () |
| unsigned short | getCisloTarify () |
| unsigned long | getDatumCas () |
| unsigned short | getKontrola () |
| unsigned char | getMena () |
| unsigned char | getTypPlatby () |
| unsigned char | getPasmoPoradie () |
| unsigned short | getPocetListkov () |
| unsigned char | getPriznaky (ECestovnyListok::Priznaky priznaky) |
| unsigned char | getPriznaky () |
| unsigned char | getPriznaky2 () |
| unsigned long | getPovodneCislo () |
| long | getCenaHromadnehoListka () |
| unsigned long | GetCisloCitacky () |
| unsigned char | getCisloStojanu () |
| bool | getStorno () |
| unsigned char | getTypTS () |
| long | getDPH () |
| bool | getSpolucestujuci () |
| bool | getIsCityCard () |
| bool | getIsBankCard () |
| bool | getIsNetworkTicket () |
| bool | getIsWithoutDPH () |
| unsigned char | getBonusType () |
| unsigned char | getTrasaCislo () |
| unsigned char | getCisloIDS () |
| unsigned char | getTypKuponu () |
| bool | getIsLinkaSpoj () |
| unsigned short | getKm () |
| bool | GetNoAddressTicket () |
| bool | GetCappingFlag () const |
| long long | GetTransactionDetail () |
| void | setCena (long newVal) |
| void | setCisloListka (unsigned long newVal) |
| void | setCisloTarifnehoListka (unsigned short newVal) |
| void | setCisloTarifnejSkupiny (unsigned char newVal) |
| void | setCisloTarify (unsigned short newVal) |
| void | setDatumCas (unsigned long newVal) |
| void | setKontrola (unsigned short newVal) |
| void | setMena (unsigned char newVal) |
| void | setTypPlatby (unsigned char newVal) |
| void | setPasmoPoradie (unsigned char newVal) |
| void | setPocetListkov (unsigned short newVal) |
| void | setPriznaky (ECestovnyListok::Priznaky priznaky, unsigned char newVal) |
| void | setPriznaky (unsigned char newVal) |
| void | setPriznaky2 (ECestovnyListok::Priznaky2 priznaky2, unsigned char newVal) |
| void | setPriznaky2 (unsigned char newVal) |
| void | setPovodneCislo (unsigned long newVal) |
| void | SetCisloCitacky (unsigned long newVal) |
| void | setCisloStojanu (unsigned char newVal) |
| void | setStorno (bool newVal) |
| void | setTypTS (unsigned char newVal) |
| void | setSpolucestujuci (bool newVal) |
| void | setDPH (long newVal) |
| void | setIsCityCard (bool isCityCard) |
| void | setIsBankCard (bool isBankCard) |
| void | setIsNetworkTicket (bool isNetworkTicket) |
| void | setIsWithoutDPH (bool isWithoutDPH) |
| void | setCisloIDS (unsigned char newVal) |
| void | setTypKuponu (unsigned char newVal) |
| void | setIsLinkaSpoj (bool newVal) |
| void | setKm (unsigned short km) |
| void | SetNoAddressTicket (bool noAddressTicket) |
| void | SetTransactionDetail (long long transactionDetail) |
| void | setBonusType (unsigned char bonusType) |
| void | setTrasaCislo (unsigned char trasaCislo) |
| ECipovaKarta * | getCipovaKarta () |
| ELinkaSpoj * | getLinkaSpoj () |
| ECestovnyListokCol * | getOwner () |
| void | setOwner (ECestovnyListokCol *newVal) |
| virtual void | fillInLISTOK1 (LISTOK1 &listok1) |
| virtual void | fillUpLISTOK1 (LISTOK1 &listok1) |
| void | addCipovaKarta (ECipovaKarta *newVal) |
| void | addLinkaSpoj (ELinkaSpoj *newVal) |
| virtual void | fillInCK1 (CK1 &ck1) |
| virtual void | fillUpCK1 (CK1 &ck1) |
| void | fillInLOG_EP (LOG_EP &logEP) |
| void | fillUpLOG_EP (LOG_EP &logEP) |
| bool | writeLinkaSpoj () |
| bool | readLinkaSpoj () |
| bool | GetLinkaSpojData (unsigned char *&data, unsigned short &dataSize) |
| bool | IsPrepaidTicketSell () |
Public Member Functions inherited from EM::Strojcek::StatistikaStrojcek::EAbstraktnyZaznam | |
| EAbstraktnyZaznam () | |
| EAbstraktnyZaznam (EAbstraktnyZaznam &abstraktnyZaznam) | |
| virtual | ~EAbstraktnyZaznam () |
| unsigned long | getNextRecord () |
| unsigned char | getInterneCislo1 () |
| unsigned char | getInterneCislo2 () |
| short | getTypZaznamu () |
| long | getSize () |
| void | setNextRecord (unsigned long newVal) |
| void | setInterneCislo1 (unsigned char newVal) |
| void | setInterneCislo2 (unsigned char newVal) |
| void | setTypZaznamu (short newVal) |
| void | setSize (long newVal) |
| void | FillInRecInfo (REC_INFO &rec_info) |
| bool | CheckData () |
| EAbstraktnyZaznam * | GetLeft () |
| EAbstraktnyZaznam * | GetRight () |
| EAbstraktnyZaznam () | |
| EAbstraktnyZaznam (EAbstraktnyZaznam &abstraktnyZaznam) | |
| virtual | ~EAbstraktnyZaznam () |
| unsigned long | getNextRecord () |
| unsigned char | getInterneCislo1 () |
| unsigned char | getInterneCislo2 () |
| short | getTypZaznamu () |
| long | getSize () |
| void | setNextRecord (unsigned long newVal) |
| void | setInterneCislo1 (unsigned char newVal) |
| void | setInterneCislo2 (unsigned char newVal) |
| void | setTypZaznamu (short newVal) |
| void | setSize (long newVal) |
| void | FillInRecInfo (REC_INFO &rec_info) |
| bool | CheckData () |
| EAbstraktnyZaznam * | GetLeft () |
| EAbstraktnyZaznam * | GetRight () |
| ECasovyPAL::ECasovyPAL | ( | ) |

| ECasovyPAL::ECasovyPAL | ( | ECasovyPAL & | listok | ) |

|
virtual |
| EM::Strojcek::StatistikaStrojcek::ECasovyPAL::ECasovyPAL | ( | ) |
| EM::Strojcek::StatistikaStrojcek::ECasovyPAL::ECasovyPAL | ( | ECasovyPAL & | listok | ) |
|
virtual |
|
virtual |
Reimplemented from EM::Strojcek::StatistikaStrojcek::ECasovyPredaj.


|
virtual |
Reimplemented from EM::Strojcek::StatistikaStrojcek::ECasovyPredaj.
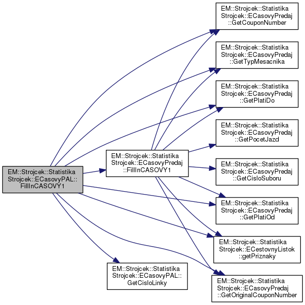
| void ECasovyPAL::FillInLISTOK1 | ( | LISTOK1 & | listok1 | ) |


| void EM::Strojcek::StatistikaStrojcek::ECasovyPAL::FillInLISTOK1 | ( | LISTOK1 & | listok1 | ) |
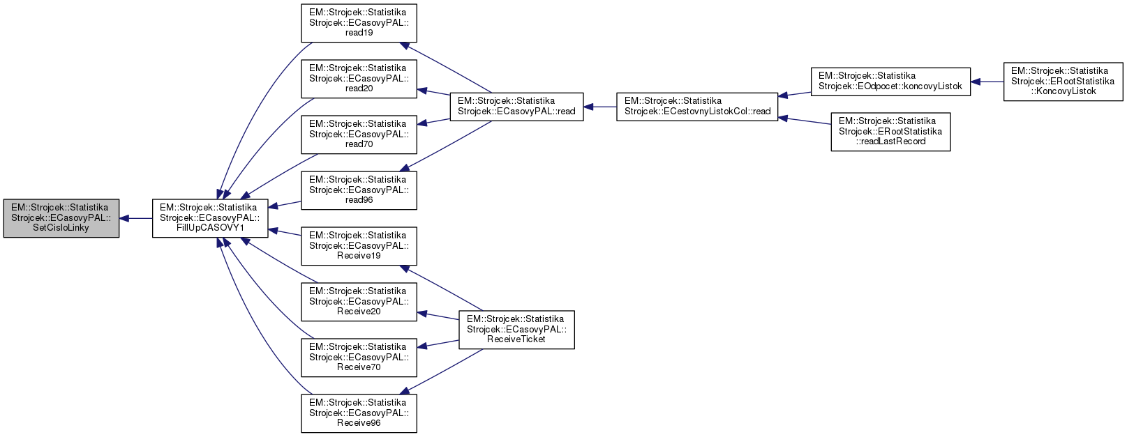
| void ECasovyPAL::fillInSizeAndInterCislo2 | ( | ) |
kvoli checksum
kvoli checksum
kvoli checksum
kvoli checksum


| void EM::Strojcek::StatistikaStrojcek::ECasovyPAL::fillInSizeAndInterCislo2 | ( | ) |
|
virtual |
Reimplemented from EM::Strojcek::StatistikaStrojcek::ECasovyPredaj.


|
virtual |
Reimplemented from EM::Strojcek::StatistikaStrojcek::ECasovyPredaj.
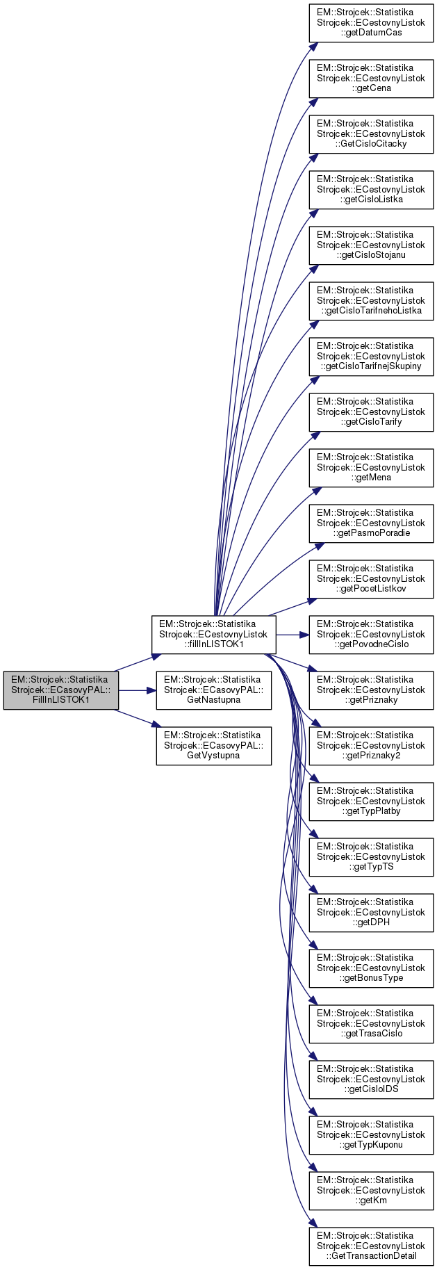
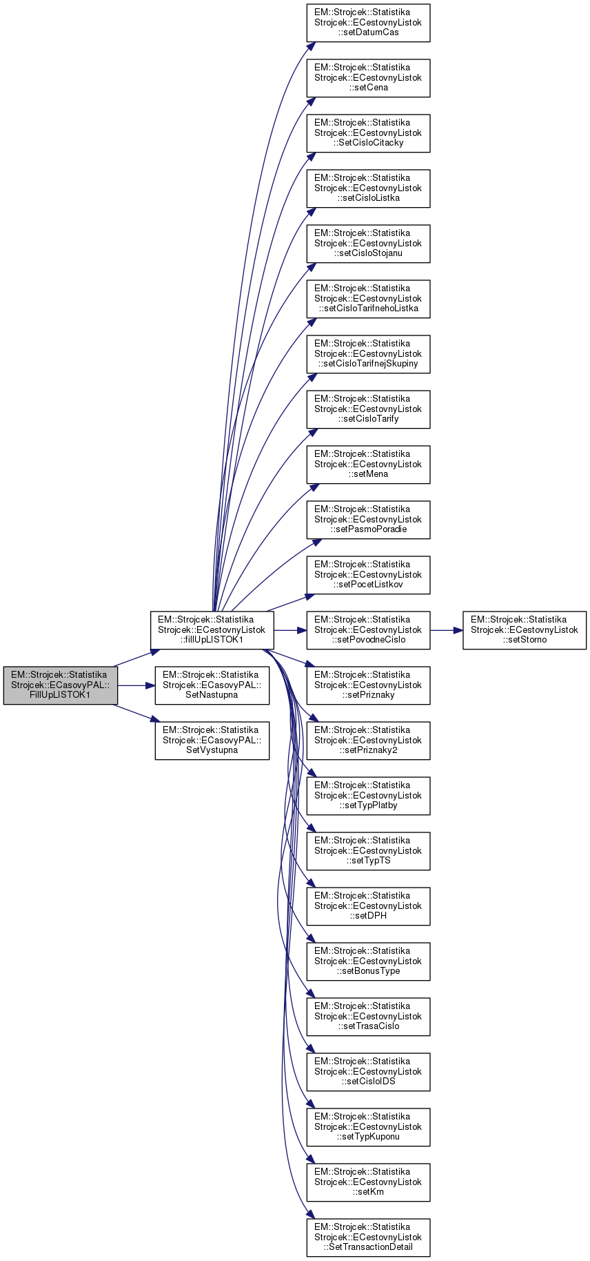
| void ECasovyPAL::FillUpLISTOK1 | ( | LISTOK1 & | listok1 | ) |


| void EM::Strojcek::StatistikaStrojcek::ECasovyPAL::FillUpLISTOK1 | ( | LISTOK1 & | listok1 | ) |
|
virtual |
Reimplemented from EM::Strojcek::StatistikaStrojcek::ECestovnyListok.
|
virtual |
Reimplemented from EM::Strojcek::StatistikaStrojcek::ECestovnyListok.

| unsigned long ECasovyPAL::GetCisloLinky | ( | ) |

| unsigned long EM::Strojcek::StatistikaStrojcek::ECasovyPAL::GetCisloLinky | ( | ) |
| unsigned long EM::Strojcek::StatistikaStrojcek::ECasovyPAL::GetNastupna | ( | ) |
| unsigned long ECasovyPAL::GetNastupna | ( | ) |

| unsigned long ECasovyPAL::GetVystupna | ( | ) |

| unsigned long EM::Strojcek::StatistikaStrojcek::ECasovyPAL::GetVystupna | ( | ) |
| ECasovyPAL & ECasovyPAL::operator= | ( | ECasovyPAL & | listok | ) |

| ECasovyPAL& EM::Strojcek::StatistikaStrojcek::ECasovyPAL::operator= | ( | ECasovyPAL & | listok | ) |
|
virtual |


|
virtual |
| bool EM::Strojcek::StatistikaStrojcek::ECasovyPAL::read19 | ( | ) |
| bool ECasovyPAL::read19 | ( | ) |


| bool EM::Strojcek::StatistikaStrojcek::ECasovyPAL::read20 | ( | ) |
| bool ECasovyPAL::read20 | ( | ) |


| bool EM::Strojcek::StatistikaStrojcek::ECasovyPAL::read70 | ( | ) |
| bool ECasovyPAL::read70 | ( | ) |


| bool EM::Strojcek::StatistikaStrojcek::ECasovyPAL::read96 | ( | ) |
| bool ECasovyPAL::read96 | ( | ) |


| void ECasovyPAL::Receive19 | ( | VystupneData * | vstupnyZaznam | ) |


| void EM::Strojcek::StatistikaStrojcek::ECasovyPAL::Receive19 | ( | VystupneData * | vstupnyZaznam | ) |
| void ECasovyPAL::Receive20 | ( | VystupneData * | vstupnyZaznam | ) |


| void EM::Strojcek::StatistikaStrojcek::ECasovyPAL::Receive20 | ( | VystupneData * | vstupnyZaznam | ) |
| void ECasovyPAL::Receive70 | ( | VystupneData * | vstupnyZaznam | ) |


| void EM::Strojcek::StatistikaStrojcek::ECasovyPAL::Receive70 | ( | VystupneData * | vstupnyZaznam | ) |
| void EM::Strojcek::StatistikaStrojcek::ECasovyPAL::Receive96 | ( | VystupneData * | vstupnyZaznam | ) |
| void ECasovyPAL::Receive96 | ( | VystupneData * | vstupnyZaznam | ) |


|
virtual |
Metoda prijima vstupneData. Sklada sa zo struktury REC_INFO a struktury konktretneho listka ktora sa urci z REC_INFO.
| vstupneData |
Reimplemented from EM::Strojcek::StatistikaStrojcek::ECestovnyListok.
|
virtual |
Metoda prijima vstupneData. Sklada sa zo struktury REC_INFO a struktury konktretneho listka ktora sa urci z REC_INFO.
| vstupneData |
Reimplemented from EM::Strojcek::StatistikaStrojcek::ECestovnyListok.

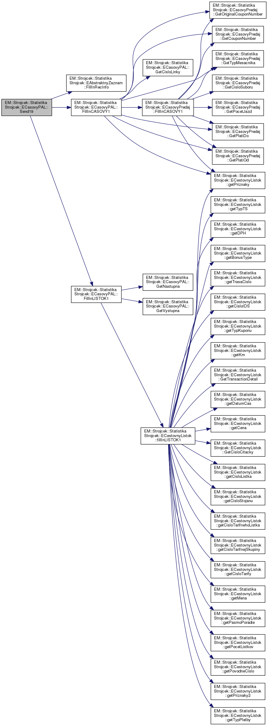
| VystupneData* EM::Strojcek::StatistikaStrojcek::ECasovyPAL::Send19 | ( | VystupneData * | vystupnyZaznam | ) |
| VystupneData * ECasovyPAL::Send19 | ( | VystupneData * | vystupnyZaznam | ) |


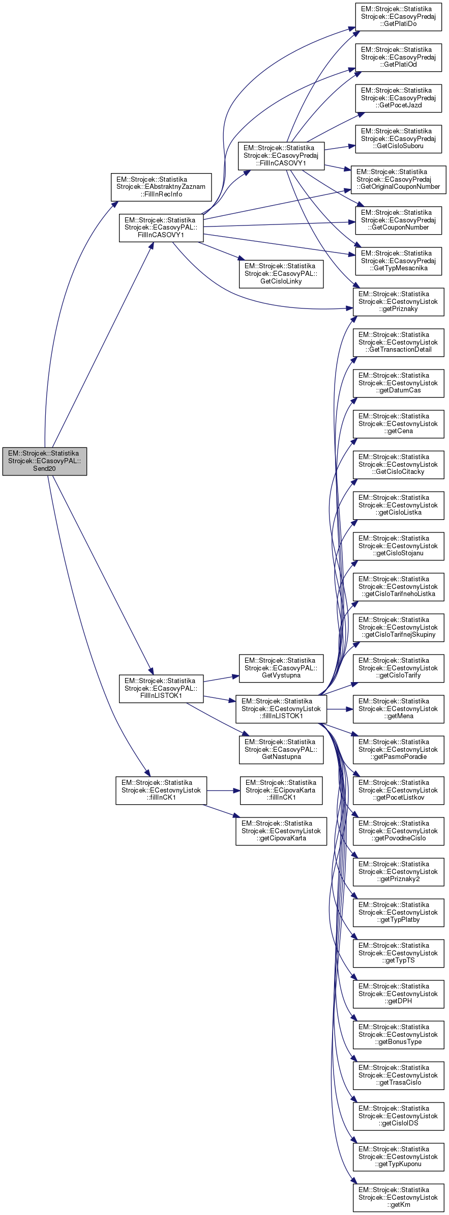
| VystupneData* EM::Strojcek::StatistikaStrojcek::ECasovyPAL::Send20 | ( | VystupneData * | vystupnyZaznam | ) |
| VystupneData * ECasovyPAL::Send20 | ( | VystupneData * | vystupnyZaznam | ) |


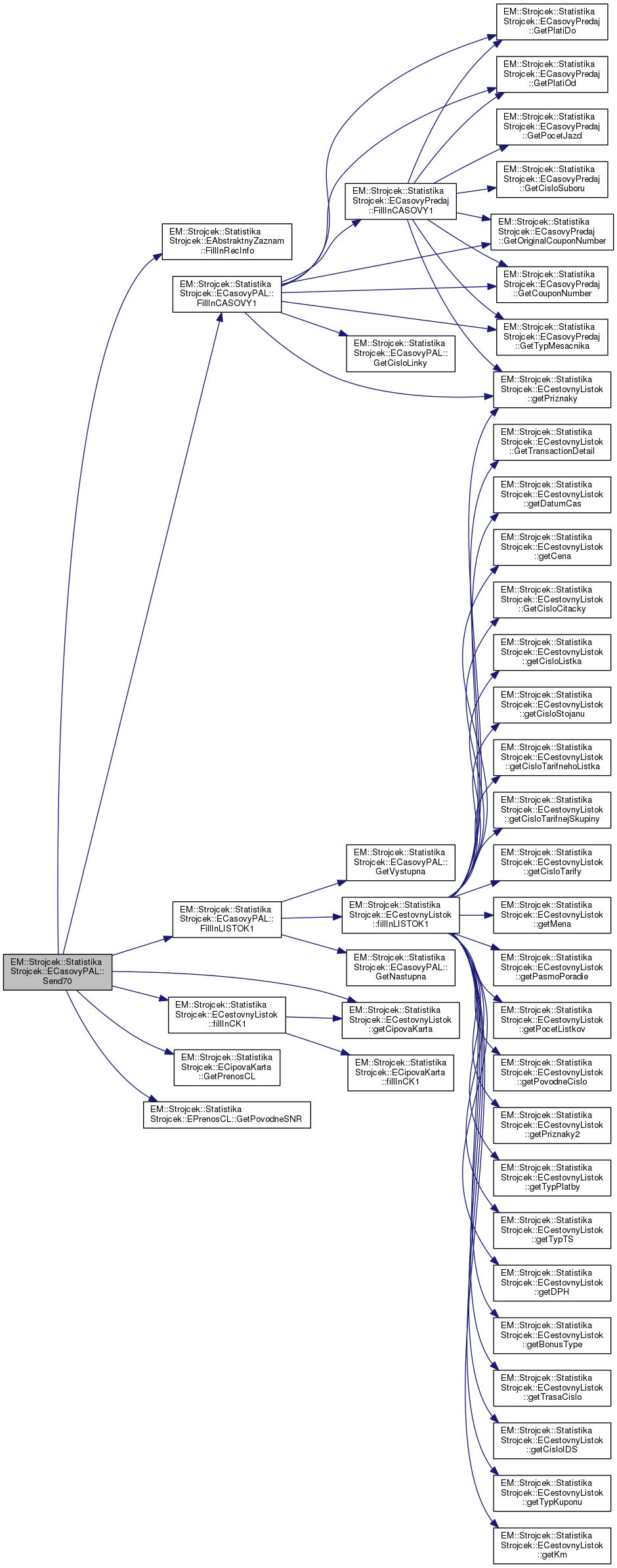
| VystupneData * ECasovyPAL::Send70 | ( | VystupneData * | vystupnyZaznam | ) |


| VystupneData* EM::Strojcek::StatistikaStrojcek::ECasovyPAL::Send70 | ( | VystupneData * | vystupnyZaznam | ) |
| VystupneData * ECasovyPAL::Send96 | ( | VystupneData * | vystupnyZaznam | ) |


| VystupneData* EM::Strojcek::StatistikaStrojcek::ECasovyPAL::Send96 | ( | VystupneData * | vystupnyZaznam | ) |
|
virtual |
Metoda obaluje listok do struktury. Stroktura je zlozena z dvoch poli prve je dlzka dat a druhe pole zlozene z REC_INFO struktury a struktury pre zapis uz konkretneho listka.
nastavujem velkost zaznamu ktory neskor naplnim
Reimplemented from EM::Strojcek::StatistikaStrojcek::ECestovnyListok.


|
virtual |
Metoda obaluje listok do struktury. Stroktura je zlozena z dvoch poli prve je dlzka dat a druhe pole zlozene z REC_INFO struktury a struktury pre zapis uz konkretneho listka.
Reimplemented from EM::Strojcek::StatistikaStrojcek::ECestovnyListok.
| void EM::Strojcek::StatistikaStrojcek::ECasovyPAL::SetCisloLinky | ( | unsigned long | newVal | ) |
| void ECasovyPAL::SetCisloLinky | ( | unsigned long | newVal | ) |

| void EM::Strojcek::StatistikaStrojcek::ECasovyPAL::SetNastupna | ( | unsigned long | newVal | ) |
| void ECasovyPAL::SetNastupna | ( | unsigned long | newVal | ) |

| void ECasovyPAL::SetVystupna | ( | unsigned long | newVal | ) |

| void EM::Strojcek::StatistikaStrojcek::ECasovyPAL::SetVystupna | ( | unsigned long | newVal | ) |
| long ECasovyPAL::typStruct | ( | ) |


| long EM::Strojcek::StatistikaStrojcek::ECasovyPAL::typStruct | ( | ) |
|
virtual |
Reimplemented from EM::Strojcek::StatistikaStrojcek::EAbstraktnyZaznam.

|
virtual |
Reimplemented from EM::Strojcek::StatistikaStrojcek::EAbstraktnyZaznam.
1.8.8