|
DataIO
|
#include <ECasovyUsek.h>


Classes | |
| class | DataClass |
Public Member Functions | |
| ECasovyUsek () | |
| ECasovyUsek (ECasovyUsek &listok) | |
| virtual | ~ECasovyUsek () |
| ECasovyUsek & | operator= (ECasovyUsek &listok) |
| unsigned long | GetNastupnaZastavka1 () |
| unsigned long | GetVystupnaZastavka1 () |
| unsigned long | GetNastupnaZastavka2 () |
| unsigned long | GetVystupnaZastavka2 () |
| unsigned long | GetNastupnaZastavka3 () |
| unsigned long | GetVystupnaZastavka3 () |
| unsigned long | GetNastupnaZastavka4 () |
| unsigned long | GetVystupnaZastavka4 () |
| unsigned char | GetDruhLinky () |
| void | SetNastupnaZastavka1 (unsigned long newVal) |
| void | SetVystupnaZastavka1 (unsigned long newVal) |
| void | SetNastupnaZastavka2 (unsigned long newVal) |
| void | SetVystupnaZastavka2 (unsigned long newVal) |
| void | SetNastupnaZastavka3 (unsigned long newVal) |
| void | SetVystupnaZastavka3 (unsigned long newVal) |
| void | SetNastupnaZastavka4 (unsigned long newVal) |
| void | SetVystupnaZastavka4 (unsigned long newVal) |
| void | SetDruhLinky (unsigned char newVal) |
| virtual short | getChksum () |
| virtual bool | read (REC_INFO *zaznam) |
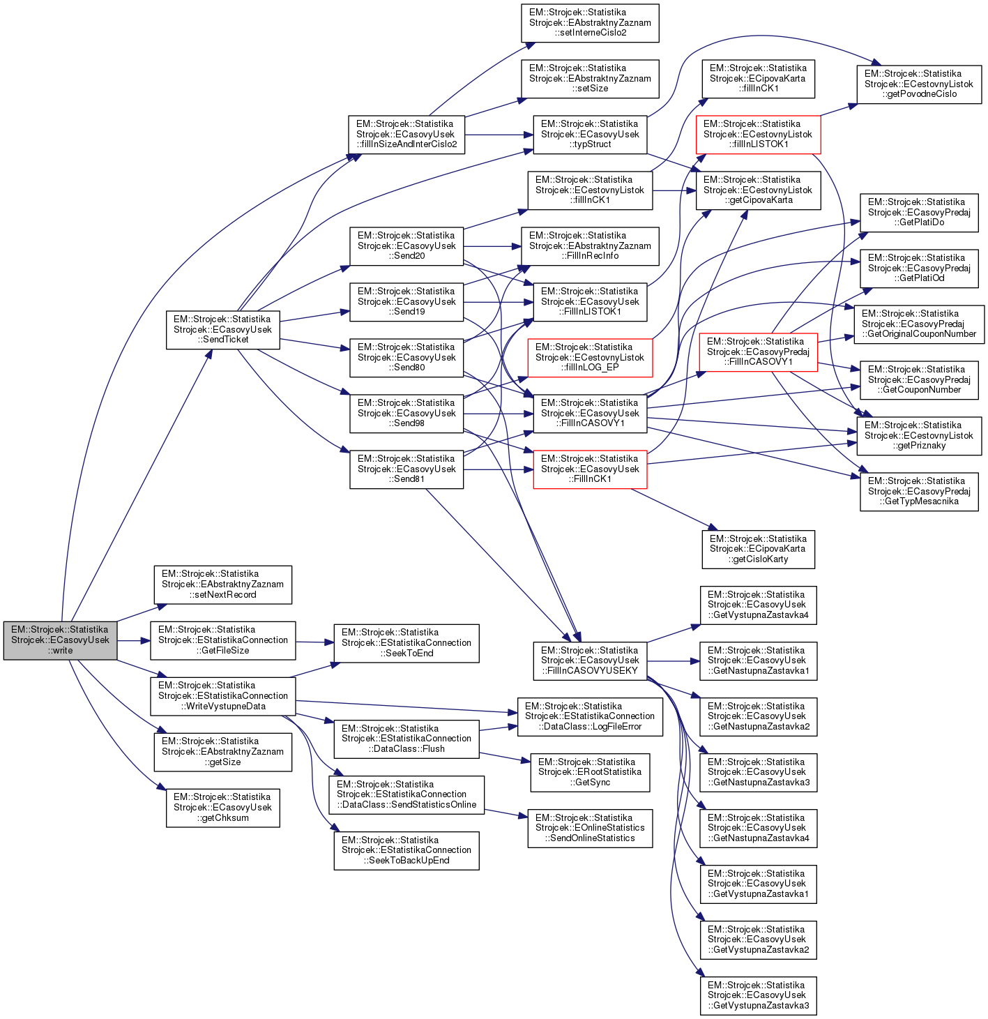
| virtual bool | write () |
| bool | read20 () |
| bool | read19 () |
| bool | read80 () |
| bool | read81 () |
| bool | read98 () |
| void | FillInCASOVYUSEKY (CASOVYUSEKY &casovyUseky) |
| void | FillInLISTOK1 (LISTOK1 &listok1) |
| virtual void | FillInCASOVY1 (CASOVY1 &casovy1) |
| void | FillInCK1 (CK1 &ck1) |
| void | FillUpCASOVYUSEKY (CASOVYUSEKY &casovyUseky) |
| void | FillUpLISTOK1 (LISTOK1 &listok1) |
| virtual void | FillUpCASOVY1 (CASOVY1 &casovy1) |
| void | FillUpCK1 (CK1 &ck1) |
| void | fillInSizeAndInterCislo2 () |
| long | typStruct () |
| virtual VystupneData * | SendTicket () |
| Metoda obaluje listok do struktury. Stroktura je zlozena z dvoch poli prve je dlzka dat a druhe pole zlozene z REC_INFO struktury a struktury pre zapis uz konkretneho listka. More... | |
| VystupneData * | Send20 (VystupneData *vystupnyZaznam) |
| VystupneData * | Send19 (VystupneData *vystupnyZaznam) |
| VystupneData * | Send80 (VystupneData *vystupnyZaznam) |
| VystupneData * | Send81 (VystupneData *vystupnyZaznam) |
| VystupneData * | Send98 (VystupneData *vystupnyZaznam) |
| void | ReceiveTicket (VystupneData *vstupneData) |
| Metoda prijima vstupneData. Sklada sa zo struktury REC_INFO a struktury konktretneho listka ktora sa urci z REC_INFO. More... | |
| void | Receive20 (VystupneData *vstupnyZaznam) |
| void | Receive19 (VystupneData *vstupnyZaznam) |
| void | Receive80 (VystupneData *vstupnyZaznam) |
| void | Receive81 (VystupneData *vstupnyZaznam) |
| void | Receive98 (VystupneData *vstupnyZaznam) |
| ECasovyUsek () | |
| ECasovyUsek (ECasovyUsek &listok) | |
| virtual | ~ECasovyUsek () |
| ECasovyUsek & | operator= (ECasovyUsek &listok) |
| unsigned long | GetNastupnaZastavka1 () |
| unsigned long | GetVystupnaZastavka1 () |
| unsigned long | GetNastupnaZastavka2 () |
| unsigned long | GetVystupnaZastavka2 () |
| unsigned long | GetNastupnaZastavka3 () |
| unsigned long | GetVystupnaZastavka3 () |
| unsigned long | GetNastupnaZastavka4 () |
| unsigned long | GetVystupnaZastavka4 () |
| unsigned char | GetDruhLinky () |
| void | SetNastupnaZastavka1 (unsigned long newVal) |
| void | SetVystupnaZastavka1 (unsigned long newVal) |
| void | SetNastupnaZastavka2 (unsigned long newVal) |
| void | SetVystupnaZastavka2 (unsigned long newVal) |
| void | SetNastupnaZastavka3 (unsigned long newVal) |
| void | SetVystupnaZastavka3 (unsigned long newVal) |
| void | SetNastupnaZastavka4 (unsigned long newVal) |
| void | SetVystupnaZastavka4 (unsigned long newVal) |
| void | SetDruhLinky (unsigned char newVal) |
| virtual short | getChksum () |
| virtual bool | read (REC_INFO *zaznam) |
| virtual bool | write () |
| bool | read20 () |
| bool | read19 () |
| bool | read80 () |
| bool | read81 () |
| bool | read98 () |
| void | FillInCASOVYUSEKY (CASOVYUSEKY &casovyUseky) |
| void | FillInLISTOK1 (LISTOK1 &listok1) |
| virtual void | FillInCASOVY1 (CASOVY1 &casovy1) |
| void | FillInCK1 (CK1 &ck1) |
| void | FillUpCASOVYUSEKY (CASOVYUSEKY &casovyUseky) |
| void | FillUpLISTOK1 (LISTOK1 &listok1) |
| virtual void | FillUpCASOVY1 (CASOVY1 &casovy1) |
| void | FillUpCK1 (CK1 &ck1) |
| void | fillInSizeAndInterCislo2 () |
| long | typStruct () |
| virtual VystupneData * | SendTicket () |
| Metoda obaluje listok do struktury. Stroktura je zlozena z dvoch poli prve je dlzka dat a druhe pole zlozene z REC_INFO struktury a struktury pre zapis uz konkretneho listka. More... | |
| VystupneData * | Send20 (VystupneData *vystupnyZaznam) |
| VystupneData * | Send19 (VystupneData *vystupnyZaznam) |
| VystupneData * | Send80 (VystupneData *vystupnyZaznam) |
| VystupneData * | Send81 (VystupneData *vystupnyZaznam) |
| VystupneData * | Send98 (VystupneData *vystupnyZaznam) |
| void | ReceiveTicket (VystupneData *vstupneData) |
| Metoda prijima vstupneData. Sklada sa zo struktury REC_INFO a struktury konktretneho listka ktora sa urci z REC_INFO. More... | |
| void | Receive20 (VystupneData *vstupnyZaznam) |
| void | Receive19 (VystupneData *vstupnyZaznam) |
| void | Receive80 (VystupneData *vstupnyZaznam) |
| void | Receive81 (VystupneData *vstupnyZaznam) |
| void | Receive98 (VystupneData *vstupnyZaznam) |
Public Member Functions inherited from EM::Strojcek::StatistikaStrojcek::ECasovyPredaj | |
| ECasovyPredaj () | |
| ECasovyPredaj (ECasovyPredaj &listok) | |
| virtual | ~ECasovyPredaj () |
| ECasovyPredaj & | operator= (ECasovyPredaj &listok) |
| unsigned short | GetCouponNumber () |
| unsigned char | GetTypMesacnika () |
| unsigned short | GetPocetJazd () |
| unsigned char | GetCisloSuboru () |
| unsigned long | GetPlatiOd () |
| unsigned long | GetPlatiDo () |
| unsigned short | GetOriginalCouponNumber () |
| void | SetCouponNumber (unsigned short couponNumber) |
| void | SetTypMesacnika (unsigned char newVal) |
| void | SetPocetJazd (unsigned short newVal) |
| void | SetCisloSuboru (unsigned char cisloSuboru) |
| void | SetPlatiOd (unsigned long newVal) |
| void | SetPlatiDo (unsigned long newVal) |
| void | SetOriginalCouponNumber (unsigned short originalCouponNumber) |
| ECasovyPredaj () | |
| ECasovyPredaj (ECasovyPredaj &listok) | |
| virtual | ~ECasovyPredaj () |
| ECasovyPredaj & | operator= (ECasovyPredaj &listok) |
| unsigned short | GetCouponNumber () |
| unsigned char | GetTypMesacnika () |
| unsigned short | GetPocetJazd () |
| unsigned char | GetCisloSuboru () |
| unsigned long | GetPlatiOd () |
| unsigned long | GetPlatiDo () |
| unsigned short | GetOriginalCouponNumber () |
| void | SetCouponNumber (unsigned short couponNumber) |
| void | SetTypMesacnika (unsigned char newVal) |
| void | SetPocetJazd (unsigned short newVal) |
| void | SetCisloSuboru (unsigned char cisloSuboru) |
| void | SetPlatiOd (unsigned long newVal) |
| void | SetPlatiDo (unsigned long newVal) |
| void | SetOriginalCouponNumber (unsigned short originalCouponNumber) |
Public Member Functions inherited from EM::Strojcek::StatistikaStrojcek::ECestovnyListok | |
| ECestovnyListok () | |
| ECestovnyListok (ECestovnyListok &listok) | |
| virtual | ~ECestovnyListok () |
| ECestovnyListok & | operator= (ECestovnyListok &listok) |
| long | getCena () |
| unsigned long | getCisloListka () |
| unsigned short | getCisloTarifnehoListka () |
| unsigned char | getCisloTarifnejSkupiny () |
| unsigned short | getCisloTarify () |
| unsigned long | getDatumCas () |
| unsigned short | getKontrola () |
| unsigned char | getMena () |
| unsigned char | getTypPlatby () |
| unsigned char | getPasmoPoradie () |
| unsigned short | getPocetListkov () |
| unsigned char | getPriznaky (ECestovnyListok::Priznaky priznaky) |
| unsigned char | getPriznaky () |
| unsigned char | getPriznaky2 () |
| unsigned long | getPovodneCislo () |
| long | getCenaHromadnehoListka () |
| unsigned long | GetCisloCitacky () |
| unsigned char | getCisloStojanu () |
| bool | getStorno () |
| unsigned char | getTypTS () |
| long | getDPH () |
| bool | getSpolucestujuci () |
| bool | getIsCityCard () |
| bool | getIsBankCard () |
| bool | getIsNetworkTicket () |
| bool | getIsWithoutDPH () |
| unsigned char | getBonusType () |
| unsigned char | getTrasaCislo () |
| unsigned char | getCisloIDS () |
| unsigned char | getTypKuponu () |
| bool | getIsLinkaSpoj () |
| unsigned short | getKm () |
| bool | GetNoAddressTicket () |
| bool | GetCappingFlag () const |
| long long | GetTransactionDetail () |
| void | setCena (long newVal) |
| void | setCisloListka (unsigned long newVal) |
| void | setCisloTarifnehoListka (unsigned short newVal) |
| void | setCisloTarifnejSkupiny (unsigned char newVal) |
| void | setCisloTarify (unsigned short newVal) |
| void | setDatumCas (unsigned long newVal) |
| void | setKontrola (unsigned short newVal) |
| void | setMena (unsigned char newVal) |
| void | setTypPlatby (unsigned char newVal) |
| void | setPasmoPoradie (unsigned char newVal) |
| void | setPocetListkov (unsigned short newVal) |
| void | setPriznaky (ECestovnyListok::Priznaky priznaky, unsigned char newVal) |
| void | setPriznaky (unsigned char newVal) |
| void | setPriznaky2 (ECestovnyListok::Priznaky2 priznaky2, unsigned char newVal) |
| void | setPriznaky2 (unsigned char newVal) |
| void | setPovodneCislo (unsigned long newVal) |
| void | SetCisloCitacky (unsigned long newVal) |
| void | setCisloStojanu (unsigned char newVal) |
| void | setStorno (bool newVal) |
| void | setTypTS (unsigned char newVal) |
| void | setSpolucestujuci (bool newVal) |
| void | setDPH (long newVal) |
| void | setIsCityCard (bool isCityCard) |
| void | setIsBankCard (bool isBankCard) |
| void | setIsNetworkTicket (bool isNetworkTicket) |
| void | setIsWithoutDPH (bool isWithoutDPH) |
| void | setCisloIDS (unsigned char newVal) |
| void | setTypKuponu (unsigned char newVal) |
| void | setIsLinkaSpoj (bool newVal) |
| void | setKm (unsigned short km) |
| void | SetNoAddressTicket (bool noAddressTicket) |
| void | SetTransactionDetail (long long transactionDetail) |
| void | setBonusType (unsigned char bonusType) |
| void | setTrasaCislo (unsigned char trasaCislo) |
| ECipovaKarta * | getCipovaKarta () |
| ELinkaSpoj * | getLinkaSpoj () |
| ECestovnyListokCol * | getOwner () |
| void | setOwner (ECestovnyListokCol *newVal) |
| virtual void | fillInLISTOK1 (LISTOK1 &listok1) |
| virtual void | fillUpLISTOK1 (LISTOK1 &listok1) |
| void | addCipovaKarta (ECipovaKarta *newVal) |
| void | addLinkaSpoj (ELinkaSpoj *newVal) |
| virtual void | fillInCK1 (CK1 &ck1) |
| virtual void | fillUpCK1 (CK1 &ck1) |
| void | fillInLOG_EP (LOG_EP &logEP) |
| void | fillUpLOG_EP (LOG_EP &logEP) |
| bool | writeLinkaSpoj () |
| bool | readLinkaSpoj () |
| bool | GetLinkaSpojData (unsigned char *&data, unsigned short &dataSize) |
| bool | IsPrepaidTicketSell () |
| ECestovnyListok () | |
| ECestovnyListok (ECestovnyListok &listok) | |
| virtual | ~ECestovnyListok () |
| ECestovnyListok & | operator= (ECestovnyListok &listok) |
| long | getCena () |
| unsigned long | getCisloListka () |
| unsigned short | getCisloTarifnehoListka () |
| unsigned char | getCisloTarifnejSkupiny () |
| unsigned short | getCisloTarify () |
| unsigned long | getDatumCas () |
| unsigned short | getKontrola () |
| unsigned char | getMena () |
| unsigned char | getTypPlatby () |
| unsigned char | getPasmoPoradie () |
| unsigned short | getPocetListkov () |
| unsigned char | getPriznaky (ECestovnyListok::Priznaky priznaky) |
| unsigned char | getPriznaky () |
| unsigned char | getPriznaky2 () |
| unsigned long | getPovodneCislo () |
| long | getCenaHromadnehoListka () |
| unsigned long | GetCisloCitacky () |
| unsigned char | getCisloStojanu () |
| bool | getStorno () |
| unsigned char | getTypTS () |
| long | getDPH () |
| bool | getSpolucestujuci () |
| bool | getIsCityCard () |
| bool | getIsBankCard () |
| bool | getIsNetworkTicket () |
| bool | getIsWithoutDPH () |
| unsigned char | getBonusType () |
| unsigned char | getTrasaCislo () |
| unsigned char | getCisloIDS () |
| unsigned char | getTypKuponu () |
| bool | getIsLinkaSpoj () |
| unsigned short | getKm () |
| bool | GetNoAddressTicket () |
| bool | GetCappingFlag () const |
| long long | GetTransactionDetail () |
| void | setCena (long newVal) |
| void | setCisloListka (unsigned long newVal) |
| void | setCisloTarifnehoListka (unsigned short newVal) |
| void | setCisloTarifnejSkupiny (unsigned char newVal) |
| void | setCisloTarify (unsigned short newVal) |
| void | setDatumCas (unsigned long newVal) |
| void | setKontrola (unsigned short newVal) |
| void | setMena (unsigned char newVal) |
| void | setTypPlatby (unsigned char newVal) |
| void | setPasmoPoradie (unsigned char newVal) |
| void | setPocetListkov (unsigned short newVal) |
| void | setPriznaky (ECestovnyListok::Priznaky priznaky, unsigned char newVal) |
| void | setPriznaky (unsigned char newVal) |
| void | setPriznaky2 (ECestovnyListok::Priznaky2 priznaky2, unsigned char newVal) |
| void | setPriznaky2 (unsigned char newVal) |
| void | setPovodneCislo (unsigned long newVal) |
| void | SetCisloCitacky (unsigned long newVal) |
| void | setCisloStojanu (unsigned char newVal) |
| void | setStorno (bool newVal) |
| void | setTypTS (unsigned char newVal) |
| void | setSpolucestujuci (bool newVal) |
| void | setDPH (long newVal) |
| void | setIsCityCard (bool isCityCard) |
| void | setIsBankCard (bool isBankCard) |
| void | setIsNetworkTicket (bool isNetworkTicket) |
| void | setIsWithoutDPH (bool isWithoutDPH) |
| void | setCisloIDS (unsigned char newVal) |
| void | setTypKuponu (unsigned char newVal) |
| void | setIsLinkaSpoj (bool newVal) |
| void | setKm (unsigned short km) |
| void | SetNoAddressTicket (bool noAddressTicket) |
| void | SetTransactionDetail (long long transactionDetail) |
| void | setBonusType (unsigned char bonusType) |
| void | setTrasaCislo (unsigned char trasaCislo) |
| ECipovaKarta * | getCipovaKarta () |
| ELinkaSpoj * | getLinkaSpoj () |
| ECestovnyListokCol * | getOwner () |
| void | setOwner (ECestovnyListokCol *newVal) |
| virtual void | fillInLISTOK1 (LISTOK1 &listok1) |
| virtual void | fillUpLISTOK1 (LISTOK1 &listok1) |
| void | addCipovaKarta (ECipovaKarta *newVal) |
| void | addLinkaSpoj (ELinkaSpoj *newVal) |
| virtual void | fillInCK1 (CK1 &ck1) |
| virtual void | fillUpCK1 (CK1 &ck1) |
| void | fillInLOG_EP (LOG_EP &logEP) |
| void | fillUpLOG_EP (LOG_EP &logEP) |
| bool | writeLinkaSpoj () |
| bool | readLinkaSpoj () |
| bool | GetLinkaSpojData (unsigned char *&data, unsigned short &dataSize) |
| bool | IsPrepaidTicketSell () |
Public Member Functions inherited from EM::Strojcek::StatistikaStrojcek::EAbstraktnyZaznam | |
| EAbstraktnyZaznam () | |
| EAbstraktnyZaznam (EAbstraktnyZaznam &abstraktnyZaznam) | |
| virtual | ~EAbstraktnyZaznam () |
| unsigned long | getNextRecord () |
| unsigned char | getInterneCislo1 () |
| unsigned char | getInterneCislo2 () |
| short | getTypZaznamu () |
| long | getSize () |
| void | setNextRecord (unsigned long newVal) |
| void | setInterneCislo1 (unsigned char newVal) |
| void | setInterneCislo2 (unsigned char newVal) |
| void | setTypZaznamu (short newVal) |
| void | setSize (long newVal) |
| void | FillInRecInfo (REC_INFO &rec_info) |
| bool | CheckData () |
| EAbstraktnyZaznam * | GetLeft () |
| EAbstraktnyZaznam * | GetRight () |
| EAbstraktnyZaznam () | |
| EAbstraktnyZaznam (EAbstraktnyZaznam &abstraktnyZaznam) | |
| virtual | ~EAbstraktnyZaznam () |
| unsigned long | getNextRecord () |
| unsigned char | getInterneCislo1 () |
| unsigned char | getInterneCislo2 () |
| short | getTypZaznamu () |
| long | getSize () |
| void | setNextRecord (unsigned long newVal) |
| void | setInterneCislo1 (unsigned char newVal) |
| void | setInterneCislo2 (unsigned char newVal) |
| void | setTypZaznamu (short newVal) |
| void | setSize (long newVal) |
| void | FillInRecInfo (REC_INFO &rec_info) |
| bool | CheckData () |
| EAbstraktnyZaznam * | GetLeft () |
| EAbstraktnyZaznam * | GetRight () |
| ECasovyUsek::ECasovyUsek | ( | ) |

| ECasovyUsek::ECasovyUsek | ( | ECasovyUsek & | listok | ) |

|
virtual |
| EM::Strojcek::StatistikaStrojcek::ECasovyUsek::ECasovyUsek | ( | ) |
| EM::Strojcek::StatistikaStrojcek::ECasovyUsek::ECasovyUsek | ( | ECasovyUsek & | listok | ) |
|
virtual |
|
virtual |
Reimplemented from EM::Strojcek::StatistikaStrojcek::ECasovyPredaj.


|
virtual |
Reimplemented from EM::Strojcek::StatistikaStrojcek::ECasovyPredaj.
| void EM::Strojcek::StatistikaStrojcek::ECasovyUsek::FillInCASOVYUSEKY | ( | CASOVYUSEKY & | casovyUseky | ) |
| void ECasovyUsek::FillInCASOVYUSEKY | ( | CASOVYUSEKY & | casovyUseky | ) |


| void EM::Strojcek::StatistikaStrojcek::ECasovyUsek::FillInCK1 | ( | CK1 & | ck1 | ) |
| void ECasovyUsek::FillInCK1 | ( | CK1 & | ck1 | ) |


| void EM::Strojcek::StatistikaStrojcek::ECasovyUsek::FillInLISTOK1 | ( | LISTOK1 & | listok1 | ) |
| void ECasovyUsek::FillInLISTOK1 | ( | LISTOK1 & | listok1 | ) |


| void ECasovyUsek::fillInSizeAndInterCislo2 | ( | ) |
kvoli checksum
kvoli checksum
kvoli checksum
kvoli checksum
kvoli checksum


| void EM::Strojcek::StatistikaStrojcek::ECasovyUsek::fillInSizeAndInterCislo2 | ( | ) |
|
virtual |
Reimplemented from EM::Strojcek::StatistikaStrojcek::ECasovyPredaj.


|
virtual |
Reimplemented from EM::Strojcek::StatistikaStrojcek::ECasovyPredaj.
| void ECasovyUsek::FillUpCASOVYUSEKY | ( | CASOVYUSEKY & | casovyUseky | ) |


| void EM::Strojcek::StatistikaStrojcek::ECasovyUsek::FillUpCASOVYUSEKY | ( | CASOVYUSEKY & | casovyUseky | ) |
| void ECasovyUsek::FillUpCK1 | ( | CK1 & | ck1 | ) |


| void EM::Strojcek::StatistikaStrojcek::ECasovyUsek::FillUpCK1 | ( | CK1 & | ck1 | ) |
| void ECasovyUsek::FillUpLISTOK1 | ( | LISTOK1 & | listok1 | ) |


| void EM::Strojcek::StatistikaStrojcek::ECasovyUsek::FillUpLISTOK1 | ( | LISTOK1 & | listok1 | ) |
|
virtual |
Reimplemented from EM::Strojcek::StatistikaStrojcek::ECestovnyListok.
|
virtual |
Reimplemented from EM::Strojcek::StatistikaStrojcek::ECestovnyListok.

| unsigned char ECasovyUsek::GetDruhLinky | ( | ) |
| unsigned char EM::Strojcek::StatistikaStrojcek::ECasovyUsek::GetDruhLinky | ( | ) |
| unsigned long ECasovyUsek::GetNastupnaZastavka1 | ( | ) |

| unsigned long EM::Strojcek::StatistikaStrojcek::ECasovyUsek::GetNastupnaZastavka1 | ( | ) |
| unsigned long ECasovyUsek::GetNastupnaZastavka2 | ( | ) |

| unsigned long EM::Strojcek::StatistikaStrojcek::ECasovyUsek::GetNastupnaZastavka2 | ( | ) |
| unsigned long EM::Strojcek::StatistikaStrojcek::ECasovyUsek::GetNastupnaZastavka3 | ( | ) |
| unsigned long ECasovyUsek::GetNastupnaZastavka3 | ( | ) |

| unsigned long ECasovyUsek::GetNastupnaZastavka4 | ( | ) |

| unsigned long EM::Strojcek::StatistikaStrojcek::ECasovyUsek::GetNastupnaZastavka4 | ( | ) |
| unsigned long ECasovyUsek::GetVystupnaZastavka1 | ( | ) |

| unsigned long EM::Strojcek::StatistikaStrojcek::ECasovyUsek::GetVystupnaZastavka1 | ( | ) |
| unsigned long ECasovyUsek::GetVystupnaZastavka2 | ( | ) |

| unsigned long EM::Strojcek::StatistikaStrojcek::ECasovyUsek::GetVystupnaZastavka2 | ( | ) |
| unsigned long EM::Strojcek::StatistikaStrojcek::ECasovyUsek::GetVystupnaZastavka3 | ( | ) |
| unsigned long ECasovyUsek::GetVystupnaZastavka3 | ( | ) |

| unsigned long ECasovyUsek::GetVystupnaZastavka4 | ( | ) |

| unsigned long EM::Strojcek::StatistikaStrojcek::ECasovyUsek::GetVystupnaZastavka4 | ( | ) |
| ECasovyUsek & ECasovyUsek::operator= | ( | ECasovyUsek & | listok | ) |

| ECasovyUsek& EM::Strojcek::StatistikaStrojcek::ECasovyUsek::operator= | ( | ECasovyUsek & | listok | ) |
|
virtual |
|
virtual |


| bool EM::Strojcek::StatistikaStrojcek::ECasovyUsek::read19 | ( | ) |
| bool ECasovyUsek::read19 | ( | ) |


| bool EM::Strojcek::StatistikaStrojcek::ECasovyUsek::read20 | ( | ) |
| bool ECasovyUsek::read20 | ( | ) |


| bool EM::Strojcek::StatistikaStrojcek::ECasovyUsek::read80 | ( | ) |
| bool ECasovyUsek::read80 | ( | ) |
FIXME tento humus je tu kvoli ID domacej meny, lebo v niektorych listkoch sa neuklada


| bool EM::Strojcek::StatistikaStrojcek::ECasovyUsek::read81 | ( | ) |
| bool ECasovyUsek::read81 | ( | ) |
FIXME tento humus je tu kvoli ID domacej meny, lebo v niektorych listkoch sa neuklada


| bool EM::Strojcek::StatistikaStrojcek::ECasovyUsek::read98 | ( | ) |
| bool ECasovyUsek::read98 | ( | ) |
FIXME tento humus je tu kvoli ID domacej meny, lebo v niektorych listkoch sa neuklada


| void ECasovyUsek::Receive19 | ( | VystupneData * | vstupnyZaznam | ) |


| void EM::Strojcek::StatistikaStrojcek::ECasovyUsek::Receive19 | ( | VystupneData * | vstupnyZaznam | ) |
| void EM::Strojcek::StatistikaStrojcek::ECasovyUsek::Receive20 | ( | VystupneData * | vstupnyZaznam | ) |
| void ECasovyUsek::Receive20 | ( | VystupneData * | vstupnyZaznam | ) |


| void EM::Strojcek::StatistikaStrojcek::ECasovyUsek::Receive80 | ( | VystupneData * | vstupnyZaznam | ) |
| void ECasovyUsek::Receive80 | ( | VystupneData * | vstupnyZaznam | ) |


| void EM::Strojcek::StatistikaStrojcek::ECasovyUsek::Receive81 | ( | VystupneData * | vstupnyZaznam | ) |
| void ECasovyUsek::Receive81 | ( | VystupneData * | vstupnyZaznam | ) |


| void EM::Strojcek::StatistikaStrojcek::ECasovyUsek::Receive98 | ( | VystupneData * | vstupnyZaznam | ) |
| void ECasovyUsek::Receive98 | ( | VystupneData * | vstupnyZaznam | ) |


|
virtual |
Metoda prijima vstupneData. Sklada sa zo struktury REC_INFO a struktury konktretneho listka ktora sa urci z REC_INFO.
| vstupneData |
Reimplemented from EM::Strojcek::StatistikaStrojcek::ECestovnyListok.

|
virtual |
Metoda prijima vstupneData. Sklada sa zo struktury REC_INFO a struktury konktretneho listka ktora sa urci z REC_INFO.
| vstupneData |
Reimplemented from EM::Strojcek::StatistikaStrojcek::ECestovnyListok.
| VystupneData * ECasovyUsek::Send19 | ( | VystupneData * | vystupnyZaznam | ) |


| VystupneData* EM::Strojcek::StatistikaStrojcek::ECasovyUsek::Send19 | ( | VystupneData * | vystupnyZaznam | ) |
| VystupneData* EM::Strojcek::StatistikaStrojcek::ECasovyUsek::Send20 | ( | VystupneData * | vystupnyZaznam | ) |
| VystupneData * ECasovyUsek::Send20 | ( | VystupneData * | vystupnyZaznam | ) |


| VystupneData * ECasovyUsek::Send80 | ( | VystupneData * | vystupnyZaznam | ) |


| VystupneData* EM::Strojcek::StatistikaStrojcek::ECasovyUsek::Send80 | ( | VystupneData * | vystupnyZaznam | ) |
| VystupneData * ECasovyUsek::Send81 | ( | VystupneData * | vystupnyZaznam | ) |


| VystupneData* EM::Strojcek::StatistikaStrojcek::ECasovyUsek::Send81 | ( | VystupneData * | vystupnyZaznam | ) |
| VystupneData* EM::Strojcek::StatistikaStrojcek::ECasovyUsek::Send98 | ( | VystupneData * | vystupnyZaznam | ) |
| VystupneData * ECasovyUsek::Send98 | ( | VystupneData * | vystupnyZaznam | ) |


|
virtual |
Metoda obaluje listok do struktury. Stroktura je zlozena z dvoch poli prve je dlzka dat a druhe pole zlozene z REC_INFO struktury a struktury pre zapis uz konkretneho listka.
Reimplemented from EM::Strojcek::StatistikaStrojcek::ECestovnyListok.
|
virtual |
Metoda obaluje listok do struktury. Stroktura je zlozena z dvoch poli prve je dlzka dat a druhe pole zlozene z REC_INFO struktury a struktury pre zapis uz konkretneho listka.
Reimplemented from EM::Strojcek::StatistikaStrojcek::ECestovnyListok.


| void EM::Strojcek::StatistikaStrojcek::ECasovyUsek::SetDruhLinky | ( | unsigned char | newVal | ) |
| void ECasovyUsek::SetDruhLinky | ( | unsigned char | newVal | ) |
| void ECasovyUsek::SetNastupnaZastavka1 | ( | unsigned long | newVal | ) |

| void EM::Strojcek::StatistikaStrojcek::ECasovyUsek::SetNastupnaZastavka1 | ( | unsigned long | newVal | ) |
| void ECasovyUsek::SetNastupnaZastavka2 | ( | unsigned long | newVal | ) |

| void EM::Strojcek::StatistikaStrojcek::ECasovyUsek::SetNastupnaZastavka2 | ( | unsigned long | newVal | ) |
| void EM::Strojcek::StatistikaStrojcek::ECasovyUsek::SetNastupnaZastavka3 | ( | unsigned long | newVal | ) |
| void ECasovyUsek::SetNastupnaZastavka3 | ( | unsigned long | newVal | ) |

| void EM::Strojcek::StatistikaStrojcek::ECasovyUsek::SetNastupnaZastavka4 | ( | unsigned long | newVal | ) |
| void ECasovyUsek::SetNastupnaZastavka4 | ( | unsigned long | newVal | ) |

| void EM::Strojcek::StatistikaStrojcek::ECasovyUsek::SetVystupnaZastavka1 | ( | unsigned long | newVal | ) |
| void ECasovyUsek::SetVystupnaZastavka1 | ( | unsigned long | newVal | ) |

| void ECasovyUsek::SetVystupnaZastavka2 | ( | unsigned long | newVal | ) |

| void EM::Strojcek::StatistikaStrojcek::ECasovyUsek::SetVystupnaZastavka2 | ( | unsigned long | newVal | ) |
| void EM::Strojcek::StatistikaStrojcek::ECasovyUsek::SetVystupnaZastavka3 | ( | unsigned long | newVal | ) |
| void ECasovyUsek::SetVystupnaZastavka3 | ( | unsigned long | newVal | ) |

| void ECasovyUsek::SetVystupnaZastavka4 | ( | unsigned long | newVal | ) |

| void EM::Strojcek::StatistikaStrojcek::ECasovyUsek::SetVystupnaZastavka4 | ( | unsigned long | newVal | ) |
| long ECasovyUsek::typStruct | ( | ) |


| long EM::Strojcek::StatistikaStrojcek::ECasovyUsek::typStruct | ( | ) |
|
virtual |
Reimplemented from EM::Strojcek::StatistikaStrojcek::EAbstraktnyZaznam.

|
virtual |
Reimplemented from EM::Strojcek::StatistikaStrojcek::EAbstraktnyZaznam.
1.8.8