|
DataIO
|
#include <EJLNastupMHD.h>


Classes | |
| class | DataClass |
Public Member Functions | |
| EJLNastupMHD () | |
| EJLNastupMHD (EJLNastupMHD &listok) | |
| virtual | ~EJLNastupMHD () |
| EJLNastupMHD & | operator= (EJLNastupMHD &listok) |
| unsigned char | getCasPrestup () |
| unsigned char | getCelyPocet () |
| unsigned long | getNastupna () |
| unsigned char | getNastupnaZastavkaPoradie () |
| unsigned char | getPoloPocet () |
| void | setCasPrestup (unsigned char newVal) |
| void | setCelyPocet (unsigned char newVal) |
| void | setNastupna (unsigned long newVal) |
| void | setNastupnaZastavkaPoradie (unsigned char newVal) |
| void | setPoloPocet (unsigned char newVal) |
| virtual short | getChksum () |
| virtual bool | read (REC_INFO *zaznam) |
| virtual bool | write () |
| virtual VystupneData * | SendTicket () |
| Metoda obaluje listok do struktury. Stroktura je zlozena z dvoch poli prve je dlzka dat a druhe pole zlozene z REC_INFO struktury a struktury pre zapis uz konkretneho listka. More... | |
| virtual void | ReceiveTicket (VystupneData *vstupneData) |
| Metoda prijima vstupneData. Sklada sa zo struktury REC_INFO a struktury konktretneho listka ktora sa urci z REC_INFO. More... | |
| bool | Read01 () |
| bool | Read07 () |
| bool | Read93 () |
| VystupneData * | Send01 (VystupneData *vystupnyZaznam) |
| VystupneData * | Send07 (VystupneData *vystupnyZaznam) |
| VystupneData * | Send93 (VystupneData *vystupnyZaznam) |
| void | Receive01 (VystupneData *vstupnyZaznam) |
| void | Receive07 (VystupneData *vstupnyZaznam) |
| void | Receive93 (VystupneData *vstupnyZaznam) |
| void | FillIn01 (LISTOKTYPSTRUCT_01 &zaznam) |
| void | FillIn07 (LISTOKTYPSTRUCT_07 &zaznam) |
| void | FillIn93 (LISTOKTYPSTRUCT_93 &zaznam) |
| void | FillUp01 (LISTOKTYPSTRUCT_01 &zaznam) |
| void | FillUp07 (LISTOKTYPSTRUCT_07 &zaznam) |
| void | FillUp93 (LISTOKTYPSTRUCT_93 &zaznam) |
| void | FillInLISTOK1 (LISTOK1 &listok1) |
| void | FillUpLISTOK1 (LISTOK1 &listok1) |
| void | FillInSizeAndInterCislo2 () |
| long | TypStruct () |
| EJLNastupMHD () | |
| EJLNastupMHD (EJLNastupMHD &listok) | |
| virtual | ~EJLNastupMHD () |
| EJLNastupMHD & | operator= (EJLNastupMHD &listok) |
| unsigned char | getCasPrestup () |
| unsigned char | getCelyPocet () |
| unsigned long | getNastupna () |
| unsigned char | getNastupnaZastavkaPoradie () |
| unsigned char | getPoloPocet () |
| void | setCasPrestup (unsigned char newVal) |
| void | setCelyPocet (unsigned char newVal) |
| void | setNastupna (unsigned long newVal) |
| void | setNastupnaZastavkaPoradie (unsigned char newVal) |
| void | setPoloPocet (unsigned char newVal) |
| virtual short | getChksum () |
| virtual bool | read (REC_INFO *zaznam) |
| virtual bool | write () |
| virtual VystupneData * | SendTicket () |
| Metoda obaluje listok do struktury. Stroktura je zlozena z dvoch poli prve je dlzka dat a druhe pole zlozene z REC_INFO struktury a struktury pre zapis uz konkretneho listka. More... | |
| virtual void | ReceiveTicket (VystupneData *vstupneData) |
| Metoda prijima vstupneData. Sklada sa zo struktury REC_INFO a struktury konktretneho listka ktora sa urci z REC_INFO. More... | |
| bool | Read01 () |
| bool | Read07 () |
| bool | Read93 () |
| VystupneData * | Send01 (VystupneData *vystupnyZaznam) |
| VystupneData * | Send07 (VystupneData *vystupnyZaznam) |
| VystupneData * | Send93 (VystupneData *vystupnyZaznam) |
| void | Receive01 (VystupneData *vstupnyZaznam) |
| void | Receive07 (VystupneData *vstupnyZaznam) |
| void | Receive93 (VystupneData *vstupnyZaznam) |
| void | FillIn01 (LISTOKTYPSTRUCT_01 &zaznam) |
| void | FillIn07 (LISTOKTYPSTRUCT_07 &zaznam) |
| void | FillIn93 (LISTOKTYPSTRUCT_93 &zaznam) |
| void | FillUp01 (LISTOKTYPSTRUCT_01 &zaznam) |
| void | FillUp07 (LISTOKTYPSTRUCT_07 &zaznam) |
| void | FillUp93 (LISTOKTYPSTRUCT_93 &zaznam) |
| void | FillInLISTOK1 (LISTOK1 &listok1) |
| void | FillUpLISTOK1 (LISTOK1 &listok1) |
| void | FillInSizeAndInterCislo2 () |
| long | TypStruct () |
Public Member Functions inherited from EM::Strojcek::StatistikaStrojcek::ECestovnyListok | |
| ECestovnyListok () | |
| ECestovnyListok (ECestovnyListok &listok) | |
| virtual | ~ECestovnyListok () |
| ECestovnyListok & | operator= (ECestovnyListok &listok) |
| long | getCena () |
| unsigned long | getCisloListka () |
| unsigned short | getCisloTarifnehoListka () |
| unsigned char | getCisloTarifnejSkupiny () |
| unsigned short | getCisloTarify () |
| unsigned long | getDatumCas () |
| unsigned short | getKontrola () |
| unsigned char | getMena () |
| unsigned char | getTypPlatby () |
| unsigned char | getPasmoPoradie () |
| unsigned short | getPocetListkov () |
| unsigned char | getPriznaky (ECestovnyListok::Priznaky priznaky) |
| unsigned char | getPriznaky () |
| unsigned char | getPriznaky2 () |
| unsigned long | getPovodneCislo () |
| long | getCenaHromadnehoListka () |
| unsigned long | GetCisloCitacky () |
| unsigned char | getCisloStojanu () |
| bool | getStorno () |
| unsigned char | getTypTS () |
| long | getDPH () |
| bool | getSpolucestujuci () |
| bool | getIsCityCard () |
| bool | getIsBankCard () |
| bool | getIsNetworkTicket () |
| bool | getIsWithoutDPH () |
| unsigned char | getBonusType () |
| unsigned char | getTrasaCislo () |
| unsigned char | getCisloIDS () |
| unsigned char | getTypKuponu () |
| bool | getIsLinkaSpoj () |
| unsigned short | getKm () |
| bool | GetNoAddressTicket () |
| bool | GetCappingFlag () const |
| long long | GetTransactionDetail () |
| void | setCena (long newVal) |
| void | setCisloListka (unsigned long newVal) |
| void | setCisloTarifnehoListka (unsigned short newVal) |
| void | setCisloTarifnejSkupiny (unsigned char newVal) |
| void | setCisloTarify (unsigned short newVal) |
| void | setDatumCas (unsigned long newVal) |
| void | setKontrola (unsigned short newVal) |
| void | setMena (unsigned char newVal) |
| void | setTypPlatby (unsigned char newVal) |
| void | setPasmoPoradie (unsigned char newVal) |
| void | setPocetListkov (unsigned short newVal) |
| void | setPriznaky (ECestovnyListok::Priznaky priznaky, unsigned char newVal) |
| void | setPriznaky (unsigned char newVal) |
| void | setPriznaky2 (ECestovnyListok::Priznaky2 priznaky2, unsigned char newVal) |
| void | setPriznaky2 (unsigned char newVal) |
| void | setPovodneCislo (unsigned long newVal) |
| void | SetCisloCitacky (unsigned long newVal) |
| void | setCisloStojanu (unsigned char newVal) |
| void | setStorno (bool newVal) |
| void | setTypTS (unsigned char newVal) |
| void | setSpolucestujuci (bool newVal) |
| void | setDPH (long newVal) |
| void | setIsCityCard (bool isCityCard) |
| void | setIsBankCard (bool isBankCard) |
| void | setIsNetworkTicket (bool isNetworkTicket) |
| void | setIsWithoutDPH (bool isWithoutDPH) |
| void | setCisloIDS (unsigned char newVal) |
| void | setTypKuponu (unsigned char newVal) |
| void | setIsLinkaSpoj (bool newVal) |
| void | setKm (unsigned short km) |
| void | SetNoAddressTicket (bool noAddressTicket) |
| void | SetTransactionDetail (long long transactionDetail) |
| void | setBonusType (unsigned char bonusType) |
| void | setTrasaCislo (unsigned char trasaCislo) |
| ECipovaKarta * | getCipovaKarta () |
| ELinkaSpoj * | getLinkaSpoj () |
| ECestovnyListokCol * | getOwner () |
| void | setOwner (ECestovnyListokCol *newVal) |
| virtual void | fillInLISTOK1 (LISTOK1 &listok1) |
| virtual void | fillUpLISTOK1 (LISTOK1 &listok1) |
| void | addCipovaKarta (ECipovaKarta *newVal) |
| void | addLinkaSpoj (ELinkaSpoj *newVal) |
| virtual void | fillInCK1 (CK1 &ck1) |
| virtual void | fillUpCK1 (CK1 &ck1) |
| void | fillInLOG_EP (LOG_EP &logEP) |
| void | fillUpLOG_EP (LOG_EP &logEP) |
| bool | writeLinkaSpoj () |
| bool | readLinkaSpoj () |
| bool | GetLinkaSpojData (unsigned char *&data, unsigned short &dataSize) |
| bool | IsPrepaidTicketSell () |
| ECestovnyListok () | |
| ECestovnyListok (ECestovnyListok &listok) | |
| virtual | ~ECestovnyListok () |
| ECestovnyListok & | operator= (ECestovnyListok &listok) |
| long | getCena () |
| unsigned long | getCisloListka () |
| unsigned short | getCisloTarifnehoListka () |
| unsigned char | getCisloTarifnejSkupiny () |
| unsigned short | getCisloTarify () |
| unsigned long | getDatumCas () |
| unsigned short | getKontrola () |
| unsigned char | getMena () |
| unsigned char | getTypPlatby () |
| unsigned char | getPasmoPoradie () |
| unsigned short | getPocetListkov () |
| unsigned char | getPriznaky (ECestovnyListok::Priznaky priznaky) |
| unsigned char | getPriznaky () |
| unsigned char | getPriznaky2 () |
| unsigned long | getPovodneCislo () |
| long | getCenaHromadnehoListka () |
| unsigned long | GetCisloCitacky () |
| unsigned char | getCisloStojanu () |
| bool | getStorno () |
| unsigned char | getTypTS () |
| long | getDPH () |
| bool | getSpolucestujuci () |
| bool | getIsCityCard () |
| bool | getIsBankCard () |
| bool | getIsNetworkTicket () |
| bool | getIsWithoutDPH () |
| unsigned char | getBonusType () |
| unsigned char | getTrasaCislo () |
| unsigned char | getCisloIDS () |
| unsigned char | getTypKuponu () |
| bool | getIsLinkaSpoj () |
| unsigned short | getKm () |
| bool | GetNoAddressTicket () |
| bool | GetCappingFlag () const |
| long long | GetTransactionDetail () |
| void | setCena (long newVal) |
| void | setCisloListka (unsigned long newVal) |
| void | setCisloTarifnehoListka (unsigned short newVal) |
| void | setCisloTarifnejSkupiny (unsigned char newVal) |
| void | setCisloTarify (unsigned short newVal) |
| void | setDatumCas (unsigned long newVal) |
| void | setKontrola (unsigned short newVal) |
| void | setMena (unsigned char newVal) |
| void | setTypPlatby (unsigned char newVal) |
| void | setPasmoPoradie (unsigned char newVal) |
| void | setPocetListkov (unsigned short newVal) |
| void | setPriznaky (ECestovnyListok::Priznaky priznaky, unsigned char newVal) |
| void | setPriznaky (unsigned char newVal) |
| void | setPriznaky2 (ECestovnyListok::Priznaky2 priznaky2, unsigned char newVal) |
| void | setPriznaky2 (unsigned char newVal) |
| void | setPovodneCislo (unsigned long newVal) |
| void | SetCisloCitacky (unsigned long newVal) |
| void | setCisloStojanu (unsigned char newVal) |
| void | setStorno (bool newVal) |
| void | setTypTS (unsigned char newVal) |
| void | setSpolucestujuci (bool newVal) |
| void | setDPH (long newVal) |
| void | setIsCityCard (bool isCityCard) |
| void | setIsBankCard (bool isBankCard) |
| void | setIsNetworkTicket (bool isNetworkTicket) |
| void | setIsWithoutDPH (bool isWithoutDPH) |
| void | setCisloIDS (unsigned char newVal) |
| void | setTypKuponu (unsigned char newVal) |
| void | setIsLinkaSpoj (bool newVal) |
| void | setKm (unsigned short km) |
| void | SetNoAddressTicket (bool noAddressTicket) |
| void | SetTransactionDetail (long long transactionDetail) |
| void | setBonusType (unsigned char bonusType) |
| void | setTrasaCislo (unsigned char trasaCislo) |
| ECipovaKarta * | getCipovaKarta () |
| ELinkaSpoj * | getLinkaSpoj () |
| ECestovnyListokCol * | getOwner () |
| void | setOwner (ECestovnyListokCol *newVal) |
| virtual void | fillInLISTOK1 (LISTOK1 &listok1) |
| virtual void | fillUpLISTOK1 (LISTOK1 &listok1) |
| void | addCipovaKarta (ECipovaKarta *newVal) |
| void | addLinkaSpoj (ELinkaSpoj *newVal) |
| virtual void | fillInCK1 (CK1 &ck1) |
| virtual void | fillUpCK1 (CK1 &ck1) |
| void | fillInLOG_EP (LOG_EP &logEP) |
| void | fillUpLOG_EP (LOG_EP &logEP) |
| bool | writeLinkaSpoj () |
| bool | readLinkaSpoj () |
| bool | GetLinkaSpojData (unsigned char *&data, unsigned short &dataSize) |
| bool | IsPrepaidTicketSell () |
Public Member Functions inherited from EM::Strojcek::StatistikaStrojcek::EAbstraktnyZaznam | |
| EAbstraktnyZaznam () | |
| EAbstraktnyZaznam (EAbstraktnyZaznam &abstraktnyZaznam) | |
| virtual | ~EAbstraktnyZaznam () |
| unsigned long | getNextRecord () |
| unsigned char | getInterneCislo1 () |
| unsigned char | getInterneCislo2 () |
| short | getTypZaznamu () |
| long | getSize () |
| void | setNextRecord (unsigned long newVal) |
| void | setInterneCislo1 (unsigned char newVal) |
| void | setInterneCislo2 (unsigned char newVal) |
| void | setTypZaznamu (short newVal) |
| void | setSize (long newVal) |
| void | FillInRecInfo (REC_INFO &rec_info) |
| bool | CheckData () |
| EAbstraktnyZaznam * | GetLeft () |
| EAbstraktnyZaznam * | GetRight () |
| EAbstraktnyZaznam () | |
| EAbstraktnyZaznam (EAbstraktnyZaznam &abstraktnyZaznam) | |
| virtual | ~EAbstraktnyZaznam () |
| unsigned long | getNextRecord () |
| unsigned char | getInterneCislo1 () |
| unsigned char | getInterneCislo2 () |
| short | getTypZaznamu () |
| long | getSize () |
| void | setNextRecord (unsigned long newVal) |
| void | setInterneCislo1 (unsigned char newVal) |
| void | setInterneCislo2 (unsigned char newVal) |
| void | setTypZaznamu (short newVal) |
| void | setSize (long newVal) |
| void | FillInRecInfo (REC_INFO &rec_info) |
| bool | CheckData () |
| EAbstraktnyZaznam * | GetLeft () |
| EAbstraktnyZaznam * | GetRight () |
| EJLNastupMHD::EJLNastupMHD | ( | ) |
| EJLNastupMHD::EJLNastupMHD | ( | EJLNastupMHD & | listok | ) |

|
virtual |
| EM::Strojcek::StatistikaStrojcek::EJLNastupMHD::EJLNastupMHD | ( | ) |
| EM::Strojcek::StatistikaStrojcek::EJLNastupMHD::EJLNastupMHD | ( | EJLNastupMHD & | listok | ) |
|
virtual |
| void EJLNastupMHD::FillIn01 | ( | LISTOKTYPSTRUCT_01 & | zaznam | ) |


| void EM::Strojcek::StatistikaStrojcek::EJLNastupMHD::FillIn01 | ( | LISTOKTYPSTRUCT_01 & | zaznam | ) |
| void EJLNastupMHD::FillIn07 | ( | LISTOKTYPSTRUCT_07 & | zaznam | ) |


| void EM::Strojcek::StatistikaStrojcek::EJLNastupMHD::FillIn07 | ( | LISTOKTYPSTRUCT_07 & | zaznam | ) |
| void EJLNastupMHD::FillIn93 | ( | LISTOKTYPSTRUCT_93 & | zaznam | ) |


| void EM::Strojcek::StatistikaStrojcek::EJLNastupMHD::FillIn93 | ( | LISTOKTYPSTRUCT_93 & | zaznam | ) |
| void EJLNastupMHD::FillInLISTOK1 | ( | LISTOK1 & | listok1 | ) |


| void EM::Strojcek::StatistikaStrojcek::EJLNastupMHD::FillInLISTOK1 | ( | LISTOK1 & | listok1 | ) |
| void EJLNastupMHD::FillInSizeAndInterCislo2 | ( | ) |
kvoli checksum
kvoli checksum
kvoli checksum
kvoli checksum
kvoli checksum
kvoli checksum


| void EM::Strojcek::StatistikaStrojcek::EJLNastupMHD::FillInSizeAndInterCislo2 | ( | ) |
| void EM::Strojcek::StatistikaStrojcek::EJLNastupMHD::FillUp01 | ( | LISTOKTYPSTRUCT_01 & | zaznam | ) |
| void EJLNastupMHD::FillUp01 | ( | LISTOKTYPSTRUCT_01 & | zaznam | ) |


| void EM::Strojcek::StatistikaStrojcek::EJLNastupMHD::FillUp07 | ( | LISTOKTYPSTRUCT_07 & | zaznam | ) |
| void EJLNastupMHD::FillUp07 | ( | LISTOKTYPSTRUCT_07 & | zaznam | ) |


| void EM::Strojcek::StatistikaStrojcek::EJLNastupMHD::FillUp93 | ( | LISTOKTYPSTRUCT_93 & | zaznam | ) |
| void EJLNastupMHD::FillUp93 | ( | LISTOKTYPSTRUCT_93 & | zaznam | ) |


| void EJLNastupMHD::FillUpLISTOK1 | ( | LISTOK1 & | listok1 | ) |


| void EM::Strojcek::StatistikaStrojcek::EJLNastupMHD::FillUpLISTOK1 | ( | LISTOK1 & | listok1 | ) |
| unsigned char EM::Strojcek::StatistikaStrojcek::EJLNastupMHD::getCasPrestup | ( | ) |
| unsigned char EJLNastupMHD::getCasPrestup | ( | ) |
| unsigned char EM::Strojcek::StatistikaStrojcek::EJLNastupMHD::getCelyPocet | ( | ) |
| unsigned char EJLNastupMHD::getCelyPocet | ( | ) |
|
virtual |
Reimplemented from EM::Strojcek::StatistikaStrojcek::ECestovnyListok.
|
virtual |
Reimplemented from EM::Strojcek::StatistikaStrojcek::ECestovnyListok.

| unsigned long EM::Strojcek::StatistikaStrojcek::EJLNastupMHD::getNastupna | ( | ) |
NastupnaZastavkaID
| unsigned long EJLNastupMHD::getNastupna | ( | ) |
NastupnaZastavkaID

| unsigned char EM::Strojcek::StatistikaStrojcek::EJLNastupMHD::getNastupnaZastavkaPoradie | ( | ) |
| unsigned char EJLNastupMHD::getNastupnaZastavkaPoradie | ( | ) |

| unsigned char EM::Strojcek::StatistikaStrojcek::EJLNastupMHD::getPoloPocet | ( | ) |
| unsigned char EJLNastupMHD::getPoloPocet | ( | ) |
| EJLNastupMHD & EJLNastupMHD::operator= | ( | EJLNastupMHD & | listok | ) |

| EJLNastupMHD& EM::Strojcek::StatistikaStrojcek::EJLNastupMHD::operator= | ( | EJLNastupMHD & | listok | ) |
|
virtual |
|
virtual |


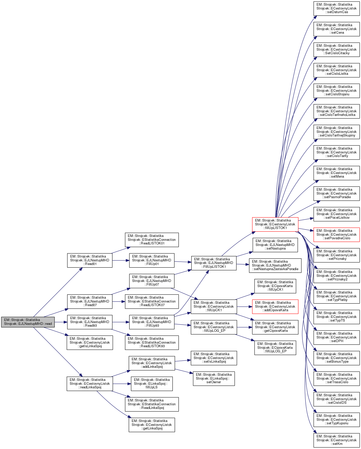
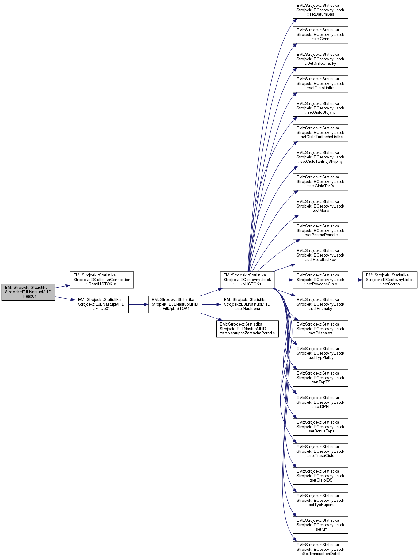
| bool EJLNastupMHD::Read01 | ( | ) |


| bool EM::Strojcek::StatistikaStrojcek::EJLNastupMHD::Read01 | ( | ) |
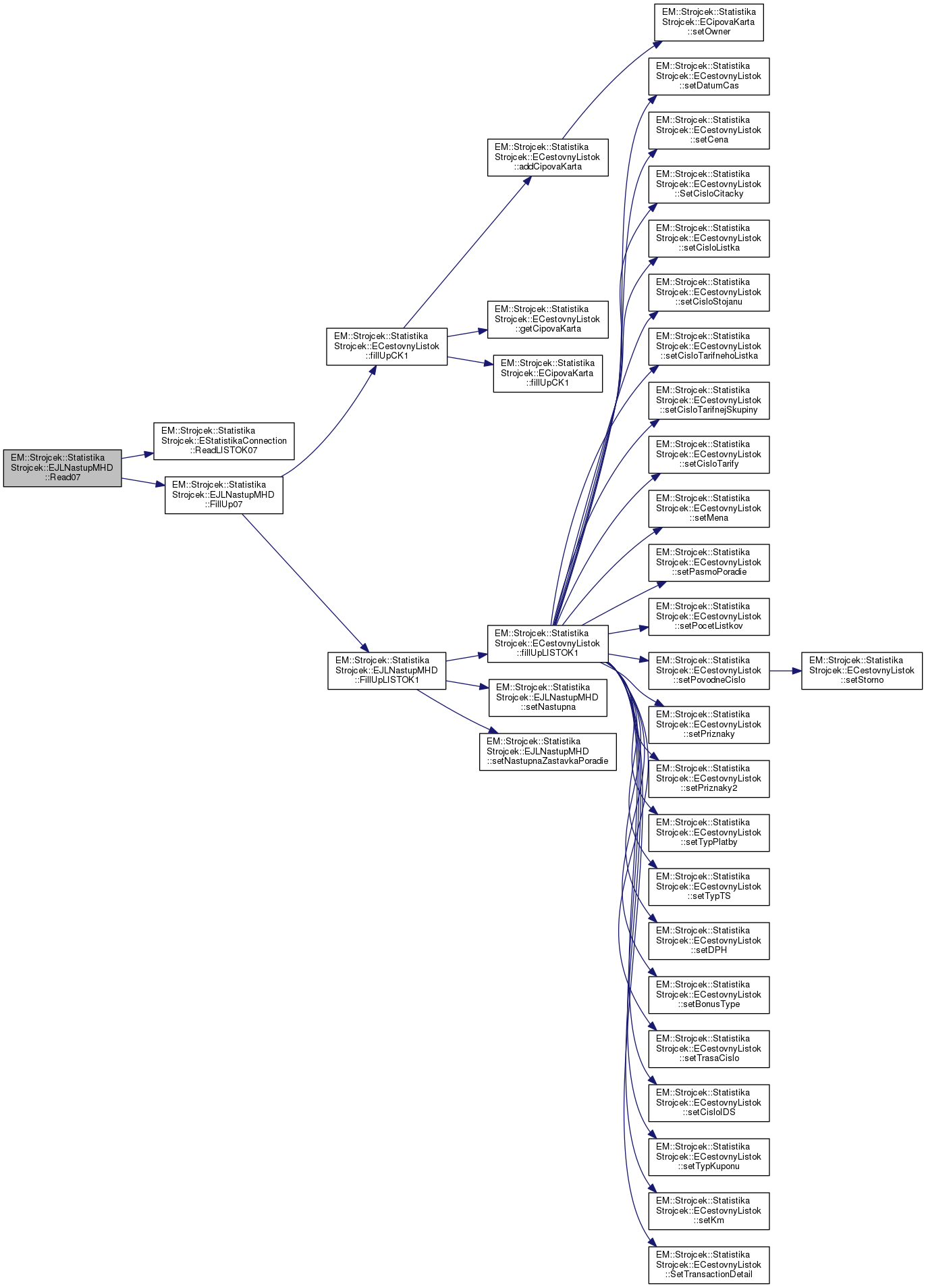
| bool EM::Strojcek::StatistikaStrojcek::EJLNastupMHD::Read07 | ( | ) |
| bool EJLNastupMHD::Read07 | ( | ) |


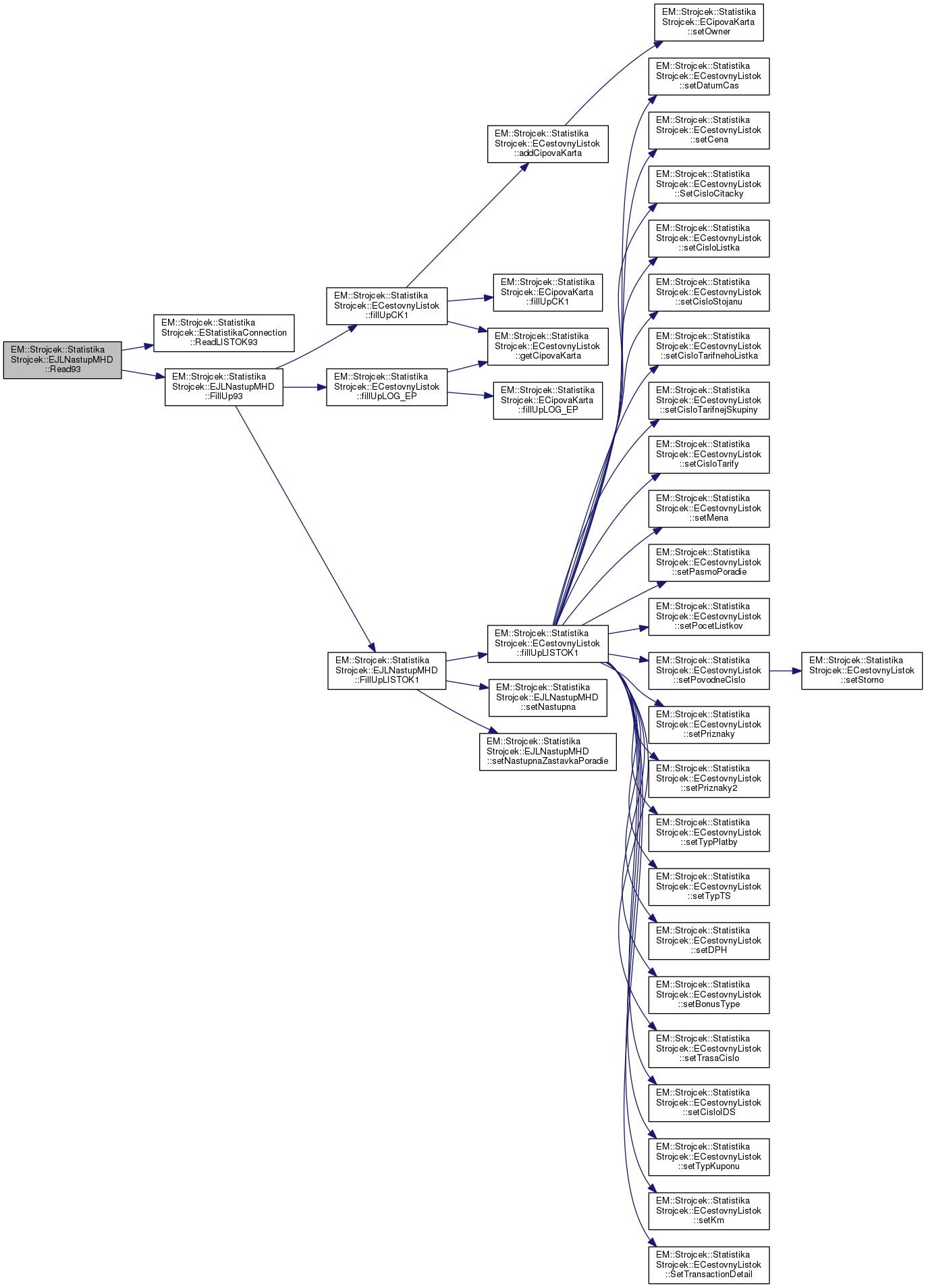
| bool EJLNastupMHD::Read93 | ( | ) |


| bool EM::Strojcek::StatistikaStrojcek::EJLNastupMHD::Read93 | ( | ) |
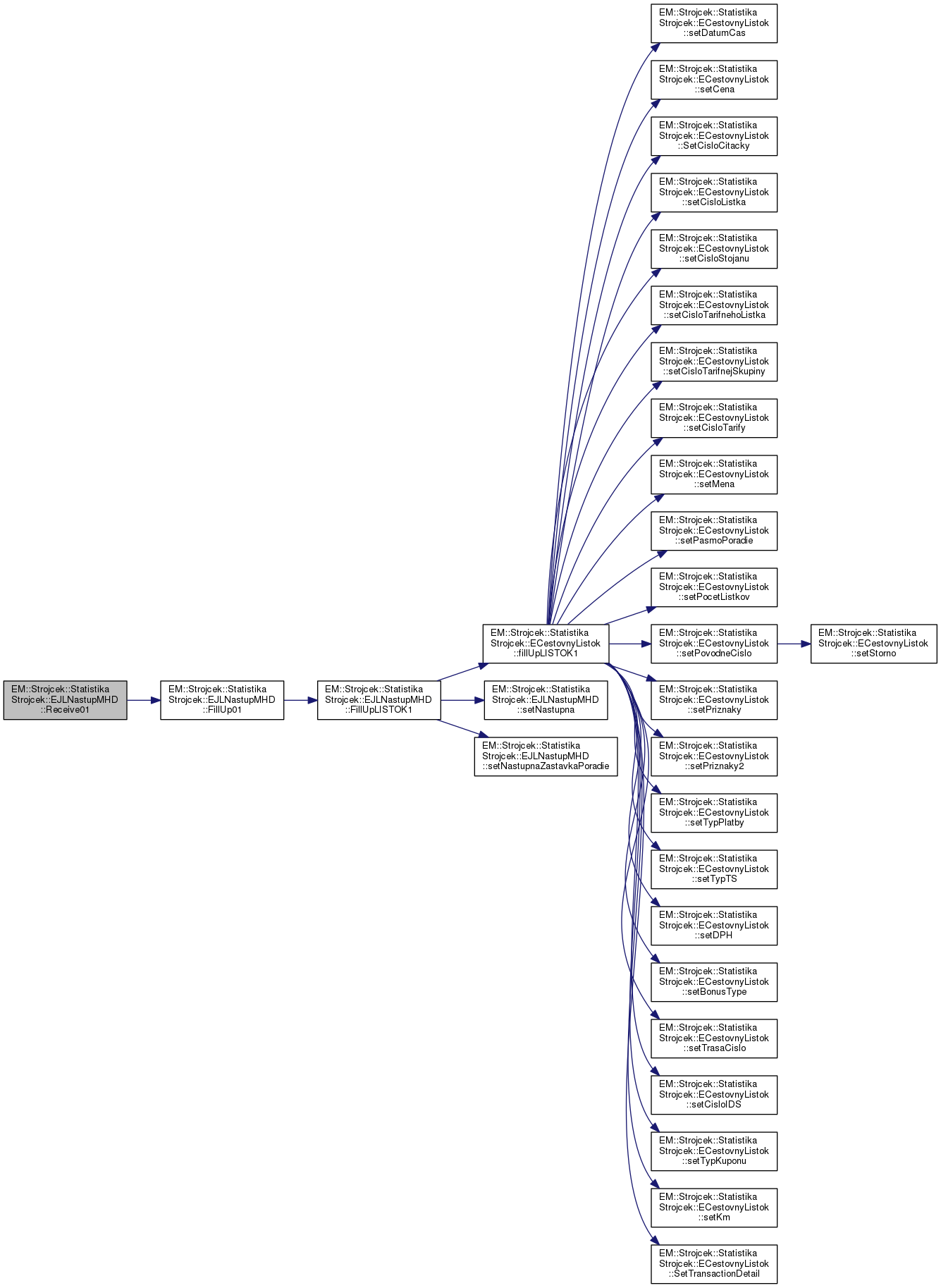
| void EJLNastupMHD::Receive01 | ( | VystupneData * | vstupnyZaznam | ) |


| void EM::Strojcek::StatistikaStrojcek::EJLNastupMHD::Receive01 | ( | VystupneData * | vstupnyZaznam | ) |
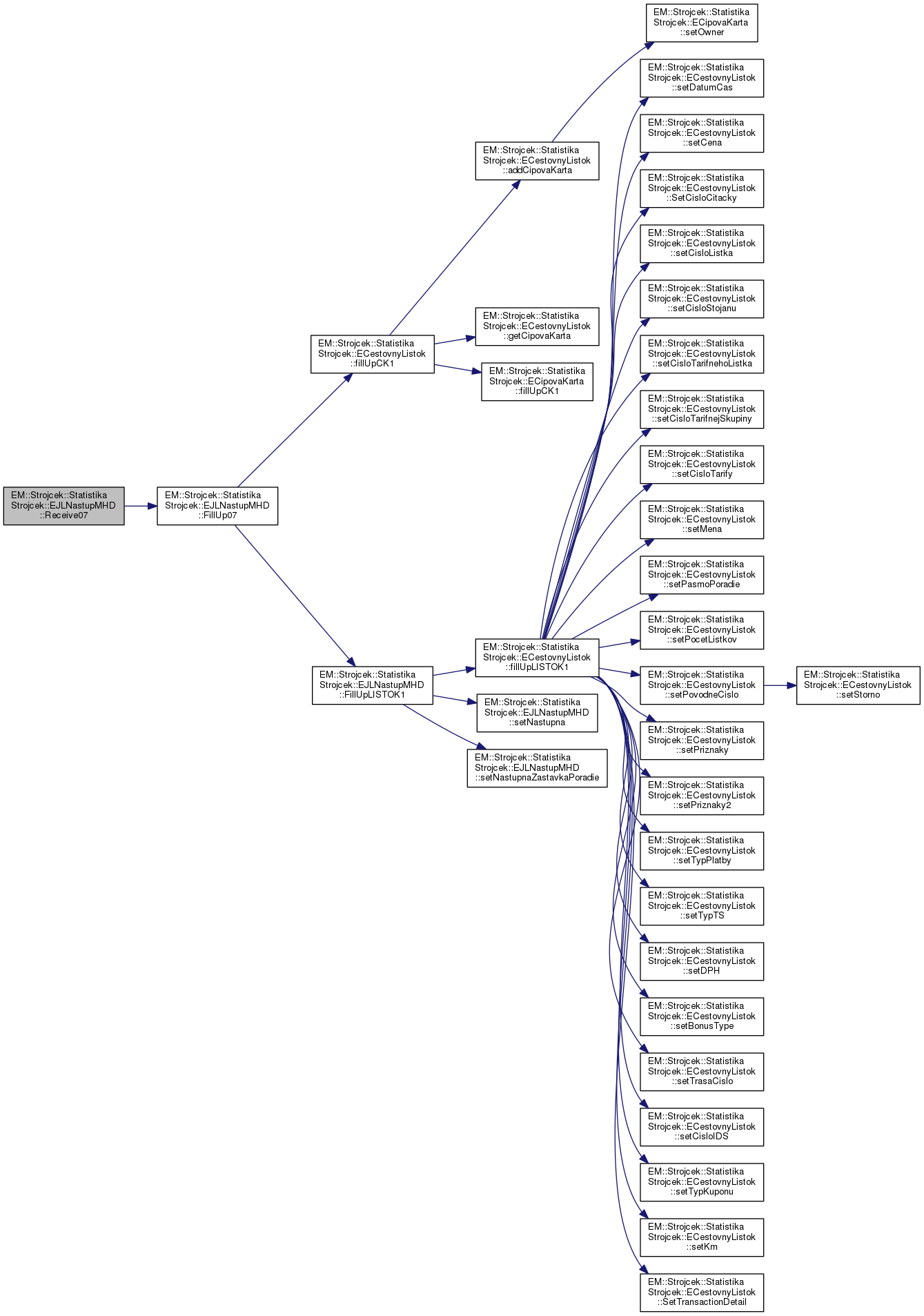
| void EJLNastupMHD::Receive07 | ( | VystupneData * | vstupnyZaznam | ) |


| void EM::Strojcek::StatistikaStrojcek::EJLNastupMHD::Receive07 | ( | VystupneData * | vstupnyZaznam | ) |
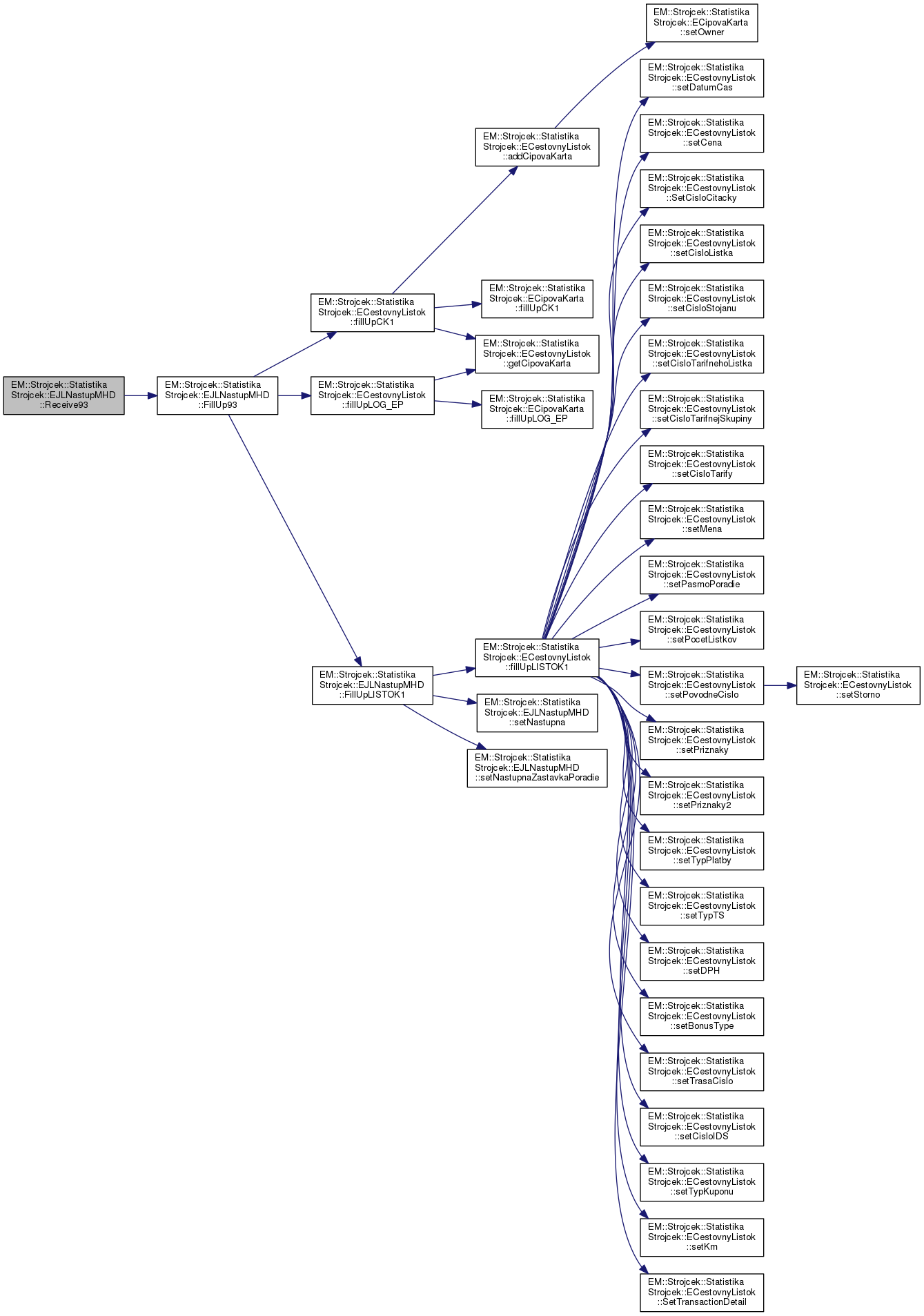
| void EJLNastupMHD::Receive93 | ( | VystupneData * | vstupnyZaznam | ) |


| void EM::Strojcek::StatistikaStrojcek::EJLNastupMHD::Receive93 | ( | VystupneData * | vstupnyZaznam | ) |
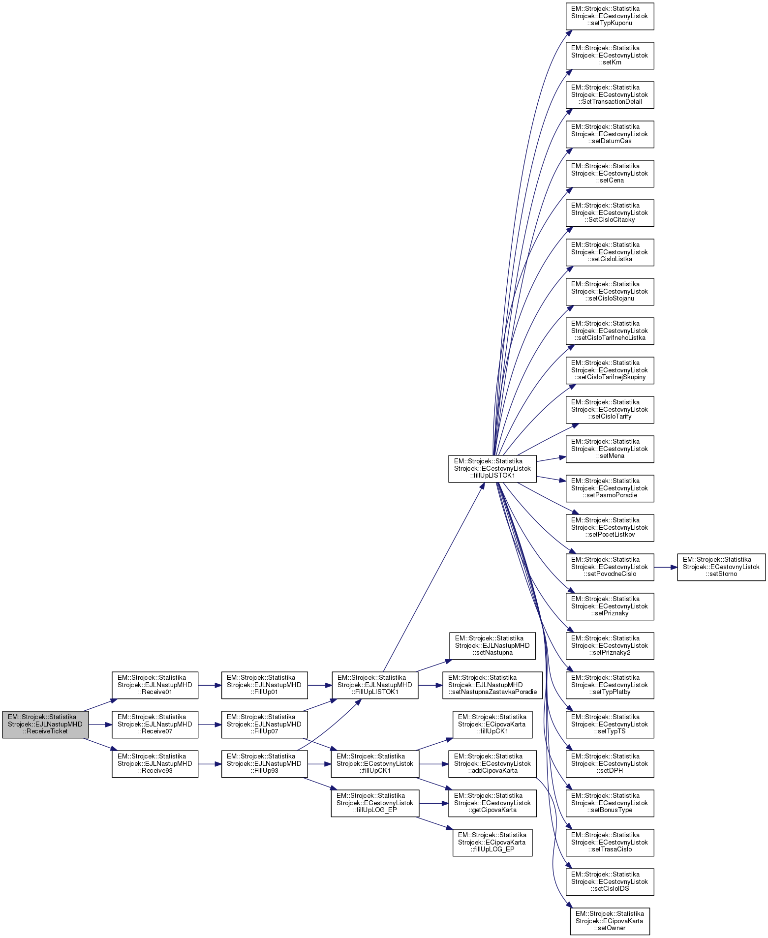
|
virtual |
Metoda prijima vstupneData. Sklada sa zo struktury REC_INFO a struktury konktretneho listka ktora sa urci z REC_INFO.
| vstupneData |
Reimplemented from EM::Strojcek::StatistikaStrojcek::ECestovnyListok.

|
virtual |
Metoda prijima vstupneData. Sklada sa zo struktury REC_INFO a struktury konktretneho listka ktora sa urci z REC_INFO.
| vstupneData |
Reimplemented from EM::Strojcek::StatistikaStrojcek::ECestovnyListok.
| VystupneData * EJLNastupMHD::Send01 | ( | VystupneData * | vystupnyZaznam | ) |


| VystupneData* EM::Strojcek::StatistikaStrojcek::EJLNastupMHD::Send01 | ( | VystupneData * | vystupnyZaznam | ) |
| VystupneData * EJLNastupMHD::Send07 | ( | VystupneData * | vystupnyZaznam | ) |


| VystupneData* EM::Strojcek::StatistikaStrojcek::EJLNastupMHD::Send07 | ( | VystupneData * | vystupnyZaznam | ) |
| VystupneData * EJLNastupMHD::Send93 | ( | VystupneData * | vystupnyZaznam | ) |


| VystupneData* EM::Strojcek::StatistikaStrojcek::EJLNastupMHD::Send93 | ( | VystupneData * | vystupnyZaznam | ) |
|
virtual |
Metoda obaluje listok do struktury. Stroktura je zlozena z dvoch poli prve je dlzka dat a druhe pole zlozene z REC_INFO struktury a struktury pre zapis uz konkretneho listka.
Reimplemented from EM::Strojcek::StatistikaStrojcek::ECestovnyListok.


|
virtual |
Metoda obaluje listok do struktury. Stroktura je zlozena z dvoch poli prve je dlzka dat a druhe pole zlozene z REC_INFO struktury a struktury pre zapis uz konkretneho listka.
Reimplemented from EM::Strojcek::StatistikaStrojcek::ECestovnyListok.
| void EJLNastupMHD::setCasPrestup | ( | unsigned char | newVal | ) |
| void EM::Strojcek::StatistikaStrojcek::EJLNastupMHD::setCasPrestup | ( | unsigned char | newVal | ) |
| void EJLNastupMHD::setCelyPocet | ( | unsigned char | newVal | ) |
| void EM::Strojcek::StatistikaStrojcek::EJLNastupMHD::setCelyPocet | ( | unsigned char | newVal | ) |
| void EM::Strojcek::StatistikaStrojcek::EJLNastupMHD::setNastupna | ( | unsigned long | newVal | ) |
NastupnaZastavkaID
| void EJLNastupMHD::setNastupna | ( | unsigned long | newVal | ) |
NastupnaZastavkaID

| void EM::Strojcek::StatistikaStrojcek::EJLNastupMHD::setNastupnaZastavkaPoradie | ( | unsigned char | newVal | ) |
| void EJLNastupMHD::setNastupnaZastavkaPoradie | ( | unsigned char | newVal | ) |

| void EM::Strojcek::StatistikaStrojcek::EJLNastupMHD::setPoloPocet | ( | unsigned char | newVal | ) |
| void EJLNastupMHD::setPoloPocet | ( | unsigned char | newVal | ) |
| long EJLNastupMHD::TypStruct | ( | ) |


| long EM::Strojcek::StatistikaStrojcek::EJLNastupMHD::TypStruct | ( | ) |
|
virtual |
Reimplemented from EM::Strojcek::StatistikaStrojcek::EAbstraktnyZaznam.

|
virtual |
Reimplemented from EM::Strojcek::StatistikaStrojcek::EAbstraktnyZaznam.
1.8.8