|
DataIO
|
#include <EJLNastupPAL.h>


Classes | |
| class | DataClass |
Public Member Functions | |
| EJLNastupPAL () | |
| EJLNastupPAL (EJLNastupPAL &listok) | |
| virtual | ~EJLNastupPAL () |
| EJLNastupPAL & | operator= (EJLNastupPAL &listok) |
| unsigned long | getNastupna () |
| unsigned char | getNastupnaZastavkaPoradie () |
| unsigned long | getVystupna () |
| unsigned char | getVystupnaZastavkaPoradie () |
| unsigned short | getCisloListkaKarta () |
| unsigned short | getCisloJazdy () |
| void | setNastupna (unsigned long newVal) |
| void | setNastupnaZastavkaPoradie (unsigned char newVal) |
| void | setVystupna (unsigned long newVal) |
| void | setVystupnaZastavkaPoradie (unsigned char newVal) |
| void | setCisloListkaKarta (unsigned short newVal) |
| void | setCisloJazdy (unsigned short newVal) |
| void | AddJazdaKZ (EJazdaKZ *jazdaKZ) |
| EJazdaKZ * | GetJazdaKZ () |
| void | AddJazdaMHD (EJazdaMHD *jazdaMHD) |
| EJazdaMHD * | GetJazdaMHD () |
| void | AddJazdaIDOL (EJazdaIDOL *jazdaIDOL) |
| EJazdaIDOL * | GetJazdaIDOL () |
| virtual short | getChksum () |
| virtual bool | read (REC_INFO *zaznam) |
| virtual bool | write () |
| virtual VystupneData * | SendTicket () |
| Metoda obaluje listok do struktury. Stroktura je zlozena z dvoch poli prve je dlzka dat a druhe pole zlozene z REC_INFO struktury a struktury pre zapis uz konkretneho listka. More... | |
| virtual void | ReceiveTicket (VystupneData *vstupneData) |
| Metoda prijima vstupneData. Sklada sa zo struktury REC_INFO a struktury konktretneho listka ktora sa urci z REC_INFO. More... | |
| VystupneData * | Send01 (VystupneData *vystupnyZaznam) |
| VystupneData * | Send07 (VystupneData *vystupnyZaznam) |
| VystupneData * | Send75 (VystupneData *vystupnyZaznam) |
| VystupneData * | Send77 (VystupneData *vystupnyZaznam) |
| VystupneData * | Send85 (VystupneData *vystupnyZaznam) |
| VystupneData * | Send90 (VystupneData *vystupnyZaznam) |
| VystupneData * | Send93 (VystupneData *vystupnyZaznam) |
| VystupneData * | Send94 (VystupneData *vystupnyZaznam) |
| VystupneData * | Send95 (VystupneData *vystupnyZaznam) |
| VystupneData * | Send100 (VystupneData *vystupnyZaznam) |
| VystupneData * | Send102 (VystupneData *vystupnyZaznam) |
| void | Receive01 (VystupneData *vstupnyZaznam) |
| void | Receive07 (VystupneData *vstupnyZaznam) |
| void | Receive75 (VystupneData *vstupnyZaznam) |
| void | Receive77 (VystupneData *vstupnyZaznam) |
| void | Receive85 (VystupneData *vstupnyZaznam) |
| void | Receive90 (VystupneData *vstupnyZaznam) |
| void | Receive93 (VystupneData *vstupnyZaznam) |
| void | Receive94 (VystupneData *vstupnyZaznam) |
| void | Receive95 (VystupneData *vstupnyZaznam) |
| void | Receive100 (VystupneData *vstupnyZaznam) |
| void | Receive102 (VystupneData *vstupnyZaznam) |
| void | FillIn01 (LISTOKTYPSTRUCT_01 &zaznam) |
| void | FillIn07 (LISTOKTYPSTRUCT_07 &zaznam) |
| void | FillIn75 (LISTOKTYPSTRUCT_75 &zaznam) |
| void | FillIn77 (LISTOKTYPSTRUCT_77 &zaznam) |
| void | FillIn85 (LISTOKTYPSTRUCT_85 &zaznam) |
| void | FillIn90 (LISTOKTYPSTRUCT_90 &zaznam) |
| void | FillIn93 (LISTOKTYPSTRUCT_93 &zaznam) |
| void | FillIn94 (LISTOKTYPSTRUCT_94 &zaznam) |
| void | FillIn95 (LISTOKTYPSTRUCT_95 &zaznam) |
| void | FillIn100 (LISTOKTYPSTRUCT_100 &zaznam) |
| void | FillIn102 (LISTOKTYPSTRUCT_102 &zaznam) |
| void | FillUp01 (LISTOKTYPSTRUCT_01 &zaznam) |
| void | FillUp07 (LISTOKTYPSTRUCT_07 &zaznam) |
| void | FillUp75 (LISTOKTYPSTRUCT_75 &zaznam) |
| void | FillUp77 (LISTOKTYPSTRUCT_77 &zaznam) |
| void | FillUp85 (LISTOKTYPSTRUCT_85 &zaznam) |
| void | FillUp90 (LISTOKTYPSTRUCT_90 &zaznam) |
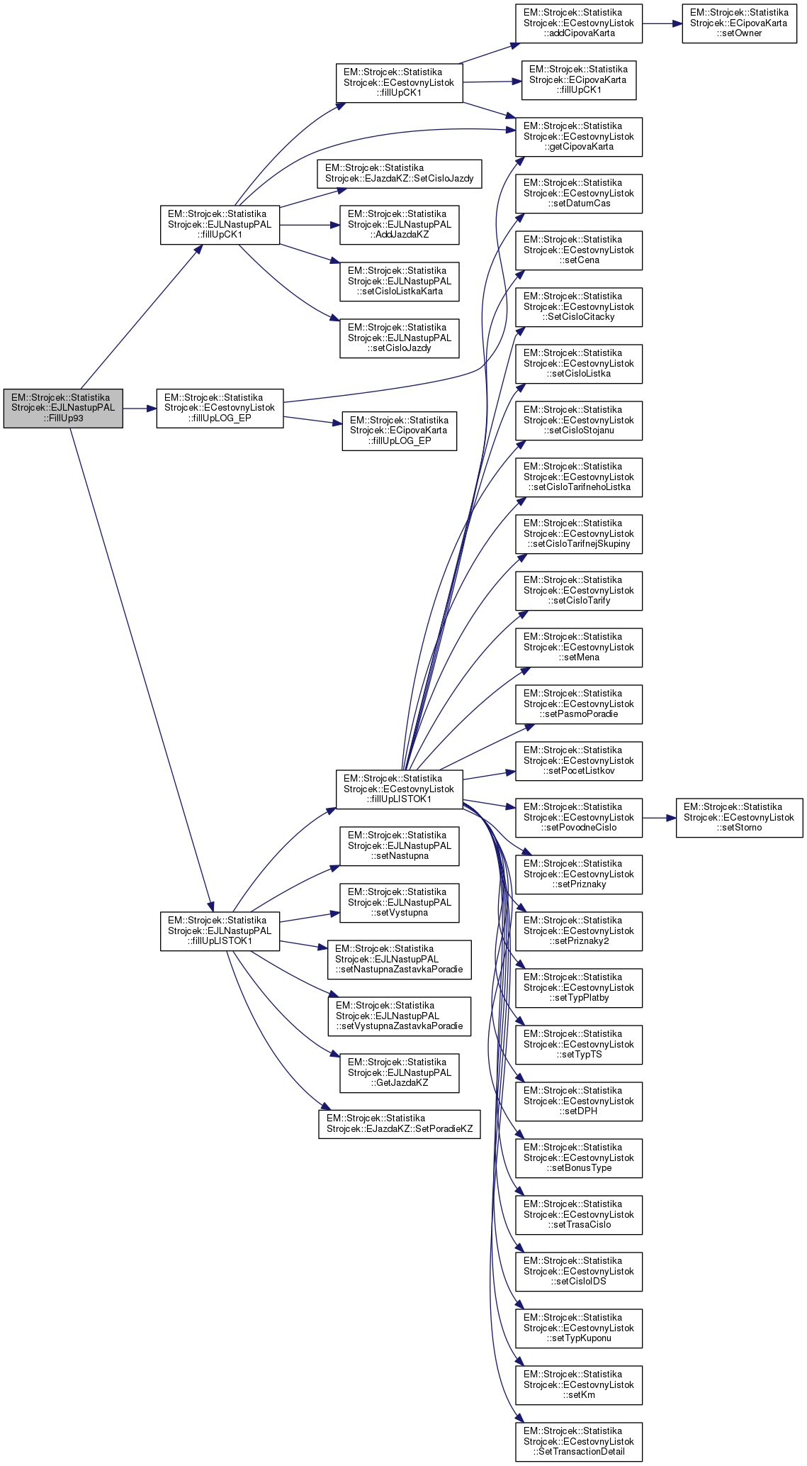
| void | FillUp93 (LISTOKTYPSTRUCT_93 &zaznam) |
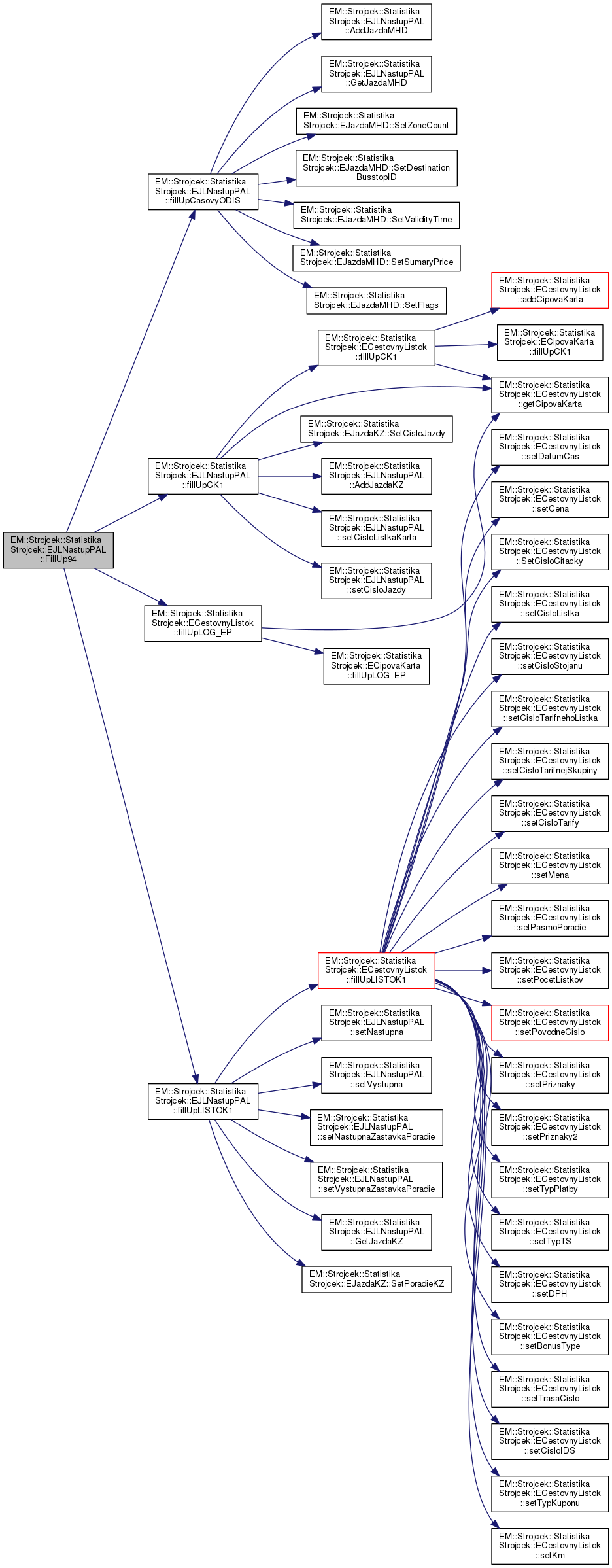
| void | FillUp94 (LISTOKTYPSTRUCT_94 &zaznam) |
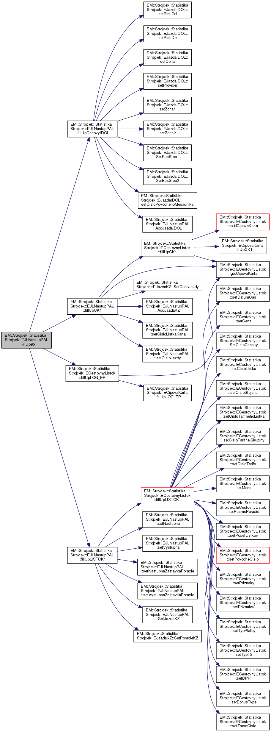
| void | FillUp95 (LISTOKTYPSTRUCT_95 &zaznam) |
| void | FillUp100 (LISTOKTYPSTRUCT_100 &zaznam) |
| void | FillUp102 (LISTOKTYPSTRUCT_102 &zaznam) |
| bool | read01 () |
| bool | read07 () |
| bool | read75 () |
| bool | read77 () |
| bool | read85 () |
| bool | read90 () |
| bool | read93 () |
| bool | read94 () |
| bool | read95 () |
| bool | read100 () |
| bool | read102 () |
| virtual void | fillInLISTOK1 (LISTOK1 &listok1) |
| virtual void | fillInCK1 (CK1 &ck1) |
| virtual void | fillInCasovyODIS (CasovyODIS &casovyODIS) |
| virtual void | fillUpCasovyIDOL (CasovyIDOL &casovyIDOL) |
| virtual void | fillUpLISTOK1 (LISTOK1 &listok1) |
| virtual void | fillUpCK1 (CK1 &ck1) |
| virtual void | fillUpCasovyODIS (CasovyODIS &casovyODIS) |
| virtual void | fillInCasovyIDOL (CasovyIDOL &casovyIDOL) |
| void | fillInSizeAndInterCislo2 () |
| long | typStruct () |
| EJLNastupPAL () | |
| EJLNastupPAL (EJLNastupPAL &listok) | |
| virtual | ~EJLNastupPAL () |
| EJLNastupPAL & | operator= (EJLNastupPAL &listok) |
| unsigned long | getNastupna () |
| unsigned char | getNastupnaZastavkaPoradie () |
| unsigned long | getVystupna () |
| unsigned char | getVystupnaZastavkaPoradie () |
| unsigned short | getCisloListkaKarta () |
| unsigned short | getCisloJazdy () |
| void | setNastupna (unsigned long newVal) |
| void | setNastupnaZastavkaPoradie (unsigned char newVal) |
| void | setVystupna (unsigned long newVal) |
| void | setVystupnaZastavkaPoradie (unsigned char newVal) |
| void | setCisloListkaKarta (unsigned short newVal) |
| void | setCisloJazdy (unsigned short newVal) |
| void | AddJazdaKZ (EJazdaKZ *jazdaKZ) |
| EJazdaKZ * | GetJazdaKZ () |
| void | AddJazdaMHD (EJazdaMHD *jazdaMHD) |
| EJazdaMHD * | GetJazdaMHD () |
| void | AddJazdaIDOL (EJazdaIDOL *jazdaIDOL) |
| EJazdaIDOL * | GetJazdaIDOL () |
| virtual short | getChksum () |
| virtual bool | read (REC_INFO *zaznam) |
| virtual bool | write () |
| virtual VystupneData * | SendTicket () |
| Metoda obaluje listok do struktury. Stroktura je zlozena z dvoch poli prve je dlzka dat a druhe pole zlozene z REC_INFO struktury a struktury pre zapis uz konkretneho listka. More... | |
| virtual void | ReceiveTicket (VystupneData *vstupneData) |
| Metoda prijima vstupneData. Sklada sa zo struktury REC_INFO a struktury konktretneho listka ktora sa urci z REC_INFO. More... | |
| VystupneData * | Send01 (VystupneData *vystupnyZaznam) |
| VystupneData * | Send07 (VystupneData *vystupnyZaznam) |
| VystupneData * | Send75 (VystupneData *vystupnyZaznam) |
| VystupneData * | Send77 (VystupneData *vystupnyZaznam) |
| VystupneData * | Send85 (VystupneData *vystupnyZaznam) |
| VystupneData * | Send90 (VystupneData *vystupnyZaznam) |
| VystupneData * | Send93 (VystupneData *vystupnyZaznam) |
| VystupneData * | Send94 (VystupneData *vystupnyZaznam) |
| VystupneData * | Send95 (VystupneData *vystupnyZaznam) |
| VystupneData * | Send100 (VystupneData *vystupnyZaznam) |
| VystupneData * | Send102 (VystupneData *vystupnyZaznam) |
| void | Receive01 (VystupneData *vstupnyZaznam) |
| void | Receive07 (VystupneData *vstupnyZaznam) |
| void | Receive75 (VystupneData *vstupnyZaznam) |
| void | Receive77 (VystupneData *vstupnyZaznam) |
| void | Receive85 (VystupneData *vstupnyZaznam) |
| void | Receive90 (VystupneData *vstupnyZaznam) |
| void | Receive93 (VystupneData *vstupnyZaznam) |
| void | Receive94 (VystupneData *vstupnyZaznam) |
| void | Receive95 (VystupneData *vstupnyZaznam) |
| void | Receive100 (VystupneData *vstupnyZaznam) |
| void | Receive102 (VystupneData *vstupnyZaznam) |
| void | FillIn01 (LISTOKTYPSTRUCT_01 &zaznam) |
| void | FillIn07 (LISTOKTYPSTRUCT_07 &zaznam) |
| void | FillIn75 (LISTOKTYPSTRUCT_75 &zaznam) |
| void | FillIn77 (LISTOKTYPSTRUCT_77 &zaznam) |
| void | FillIn85 (LISTOKTYPSTRUCT_85 &zaznam) |
| void | FillIn90 (LISTOKTYPSTRUCT_90 &zaznam) |
| void | FillIn93 (LISTOKTYPSTRUCT_93 &zaznam) |
| void | FillIn94 (LISTOKTYPSTRUCT_94 &zaznam) |
| void | FillIn95 (LISTOKTYPSTRUCT_95 &zaznam) |
| void | FillIn100 (LISTOKTYPSTRUCT_100 &zaznam) |
| void | FillIn102 (LISTOKTYPSTRUCT_102 &zaznam) |
| void | FillUp01 (LISTOKTYPSTRUCT_01 &zaznam) |
| void | FillUp07 (LISTOKTYPSTRUCT_07 &zaznam) |
| void | FillUp75 (LISTOKTYPSTRUCT_75 &zaznam) |
| void | FillUp77 (LISTOKTYPSTRUCT_77 &zaznam) |
| void | FillUp85 (LISTOKTYPSTRUCT_85 &zaznam) |
| void | FillUp90 (LISTOKTYPSTRUCT_90 &zaznam) |
| void | FillUp93 (LISTOKTYPSTRUCT_93 &zaznam) |
| void | FillUp94 (LISTOKTYPSTRUCT_94 &zaznam) |
| void | FillUp95 (LISTOKTYPSTRUCT_95 &zaznam) |
| void | FillUp100 (LISTOKTYPSTRUCT_100 &zaznam) |
| void | FillUp102 (LISTOKTYPSTRUCT_102 &zaznam) |
| bool | read01 () |
| bool | read07 () |
| bool | read75 () |
| bool | read77 () |
| bool | read85 () |
| bool | read90 () |
| bool | read93 () |
| bool | read94 () |
| bool | read95 () |
| bool | read100 () |
| bool | read102 () |
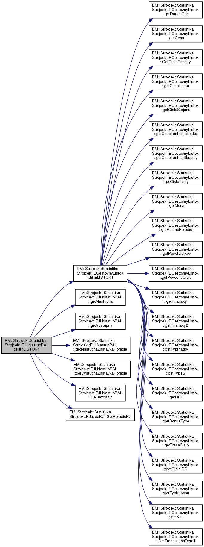
| virtual void | fillInLISTOK1 (LISTOK1 &listok1) |
| virtual void | fillInCK1 (CK1 &ck1) |
| virtual void | fillInCasovyODIS (CasovyODIS &casovyODIS) |
| virtual void | fillUpCasovyIDOL (CasovyIDOL &casovyIDOL) |
| virtual void | fillUpLISTOK1 (LISTOK1 &listok1) |
| virtual void | fillUpCK1 (CK1 &ck1) |
| virtual void | fillUpCasovyODIS (CasovyODIS &casovyODIS) |
| virtual void | fillInCasovyIDOL (CasovyIDOL &casovyIDOL) |
| void | fillInSizeAndInterCislo2 () |
| long | typStruct () |
Public Member Functions inherited from EM::Strojcek::StatistikaStrojcek::ECestovnyListok | |
| ECestovnyListok () | |
| ECestovnyListok (ECestovnyListok &listok) | |
| virtual | ~ECestovnyListok () |
| ECestovnyListok & | operator= (ECestovnyListok &listok) |
| long | getCena () |
| unsigned long | getCisloListka () |
| unsigned short | getCisloTarifnehoListka () |
| unsigned char | getCisloTarifnejSkupiny () |
| unsigned short | getCisloTarify () |
| unsigned long | getDatumCas () |
| unsigned short | getKontrola () |
| unsigned char | getMena () |
| unsigned char | getTypPlatby () |
| unsigned char | getPasmoPoradie () |
| unsigned short | getPocetListkov () |
| unsigned char | getPriznaky (ECestovnyListok::Priznaky priznaky) |
| unsigned char | getPriznaky () |
| unsigned char | getPriznaky2 () |
| unsigned long | getPovodneCislo () |
| long | getCenaHromadnehoListka () |
| unsigned long | GetCisloCitacky () |
| unsigned char | getCisloStojanu () |
| bool | getStorno () |
| unsigned char | getTypTS () |
| long | getDPH () |
| bool | getSpolucestujuci () |
| bool | getIsCityCard () |
| bool | getIsBankCard () |
| bool | getIsNetworkTicket () |
| bool | getIsWithoutDPH () |
| unsigned char | getBonusType () |
| unsigned char | getTrasaCislo () |
| unsigned char | getCisloIDS () |
| unsigned char | getTypKuponu () |
| bool | getIsLinkaSpoj () |
| unsigned short | getKm () |
| bool | GetNoAddressTicket () |
| bool | GetCappingFlag () const |
| long long | GetTransactionDetail () |
| void | setCena (long newVal) |
| void | setCisloListka (unsigned long newVal) |
| void | setCisloTarifnehoListka (unsigned short newVal) |
| void | setCisloTarifnejSkupiny (unsigned char newVal) |
| void | setCisloTarify (unsigned short newVal) |
| void | setDatumCas (unsigned long newVal) |
| void | setKontrola (unsigned short newVal) |
| void | setMena (unsigned char newVal) |
| void | setTypPlatby (unsigned char newVal) |
| void | setPasmoPoradie (unsigned char newVal) |
| void | setPocetListkov (unsigned short newVal) |
| void | setPriznaky (ECestovnyListok::Priznaky priznaky, unsigned char newVal) |
| void | setPriznaky (unsigned char newVal) |
| void | setPriznaky2 (ECestovnyListok::Priznaky2 priznaky2, unsigned char newVal) |
| void | setPriznaky2 (unsigned char newVal) |
| void | setPovodneCislo (unsigned long newVal) |
| void | SetCisloCitacky (unsigned long newVal) |
| void | setCisloStojanu (unsigned char newVal) |
| void | setStorno (bool newVal) |
| void | setTypTS (unsigned char newVal) |
| void | setSpolucestujuci (bool newVal) |
| void | setDPH (long newVal) |
| void | setIsCityCard (bool isCityCard) |
| void | setIsBankCard (bool isBankCard) |
| void | setIsNetworkTicket (bool isNetworkTicket) |
| void | setIsWithoutDPH (bool isWithoutDPH) |
| void | setCisloIDS (unsigned char newVal) |
| void | setTypKuponu (unsigned char newVal) |
| void | setIsLinkaSpoj (bool newVal) |
| void | setKm (unsigned short km) |
| void | SetNoAddressTicket (bool noAddressTicket) |
| void | SetTransactionDetail (long long transactionDetail) |
| void | setBonusType (unsigned char bonusType) |
| void | setTrasaCislo (unsigned char trasaCislo) |
| ECipovaKarta * | getCipovaKarta () |
| ELinkaSpoj * | getLinkaSpoj () |
| ECestovnyListokCol * | getOwner () |
| void | setOwner (ECestovnyListokCol *newVal) |
| void | addCipovaKarta (ECipovaKarta *newVal) |
| void | addLinkaSpoj (ELinkaSpoj *newVal) |
| void | fillInLOG_EP (LOG_EP &logEP) |
| void | fillUpLOG_EP (LOG_EP &logEP) |
| bool | writeLinkaSpoj () |
| bool | readLinkaSpoj () |
| bool | GetLinkaSpojData (unsigned char *&data, unsigned short &dataSize) |
| bool | IsPrepaidTicketSell () |
| ECestovnyListok () | |
| ECestovnyListok (ECestovnyListok &listok) | |
| virtual | ~ECestovnyListok () |
| ECestovnyListok & | operator= (ECestovnyListok &listok) |
| long | getCena () |
| unsigned long | getCisloListka () |
| unsigned short | getCisloTarifnehoListka () |
| unsigned char | getCisloTarifnejSkupiny () |
| unsigned short | getCisloTarify () |
| unsigned long | getDatumCas () |
| unsigned short | getKontrola () |
| unsigned char | getMena () |
| unsigned char | getTypPlatby () |
| unsigned char | getPasmoPoradie () |
| unsigned short | getPocetListkov () |
| unsigned char | getPriznaky (ECestovnyListok::Priznaky priznaky) |
| unsigned char | getPriznaky () |
| unsigned char | getPriznaky2 () |
| unsigned long | getPovodneCislo () |
| long | getCenaHromadnehoListka () |
| unsigned long | GetCisloCitacky () |
| unsigned char | getCisloStojanu () |
| bool | getStorno () |
| unsigned char | getTypTS () |
| long | getDPH () |
| bool | getSpolucestujuci () |
| bool | getIsCityCard () |
| bool | getIsBankCard () |
| bool | getIsNetworkTicket () |
| bool | getIsWithoutDPH () |
| unsigned char | getBonusType () |
| unsigned char | getTrasaCislo () |
| unsigned char | getCisloIDS () |
| unsigned char | getTypKuponu () |
| bool | getIsLinkaSpoj () |
| unsigned short | getKm () |
| bool | GetNoAddressTicket () |
| bool | GetCappingFlag () const |
| long long | GetTransactionDetail () |
| void | setCena (long newVal) |
| void | setCisloListka (unsigned long newVal) |
| void | setCisloTarifnehoListka (unsigned short newVal) |
| void | setCisloTarifnejSkupiny (unsigned char newVal) |
| void | setCisloTarify (unsigned short newVal) |
| void | setDatumCas (unsigned long newVal) |
| void | setKontrola (unsigned short newVal) |
| void | setMena (unsigned char newVal) |
| void | setTypPlatby (unsigned char newVal) |
| void | setPasmoPoradie (unsigned char newVal) |
| void | setPocetListkov (unsigned short newVal) |
| void | setPriznaky (ECestovnyListok::Priznaky priznaky, unsigned char newVal) |
| void | setPriznaky (unsigned char newVal) |
| void | setPriznaky2 (ECestovnyListok::Priznaky2 priznaky2, unsigned char newVal) |
| void | setPriznaky2 (unsigned char newVal) |
| void | setPovodneCislo (unsigned long newVal) |
| void | SetCisloCitacky (unsigned long newVal) |
| void | setCisloStojanu (unsigned char newVal) |
| void | setStorno (bool newVal) |
| void | setTypTS (unsigned char newVal) |
| void | setSpolucestujuci (bool newVal) |
| void | setDPH (long newVal) |
| void | setIsCityCard (bool isCityCard) |
| void | setIsBankCard (bool isBankCard) |
| void | setIsNetworkTicket (bool isNetworkTicket) |
| void | setIsWithoutDPH (bool isWithoutDPH) |
| void | setCisloIDS (unsigned char newVal) |
| void | setTypKuponu (unsigned char newVal) |
| void | setIsLinkaSpoj (bool newVal) |
| void | setKm (unsigned short km) |
| void | SetNoAddressTicket (bool noAddressTicket) |
| void | SetTransactionDetail (long long transactionDetail) |
| void | setBonusType (unsigned char bonusType) |
| void | setTrasaCislo (unsigned char trasaCislo) |
| ECipovaKarta * | getCipovaKarta () |
| ELinkaSpoj * | getLinkaSpoj () |
| ECestovnyListokCol * | getOwner () |
| void | setOwner (ECestovnyListokCol *newVal) |
| void | addCipovaKarta (ECipovaKarta *newVal) |
| void | addLinkaSpoj (ELinkaSpoj *newVal) |
| void | fillInLOG_EP (LOG_EP &logEP) |
| void | fillUpLOG_EP (LOG_EP &logEP) |
| bool | writeLinkaSpoj () |
| bool | readLinkaSpoj () |
| bool | GetLinkaSpojData (unsigned char *&data, unsigned short &dataSize) |
| bool | IsPrepaidTicketSell () |
Public Member Functions inherited from EM::Strojcek::StatistikaStrojcek::EAbstraktnyZaznam | |
| EAbstraktnyZaznam () | |
| EAbstraktnyZaznam (EAbstraktnyZaznam &abstraktnyZaznam) | |
| virtual | ~EAbstraktnyZaznam () |
| unsigned long | getNextRecord () |
| unsigned char | getInterneCislo1 () |
| unsigned char | getInterneCislo2 () |
| short | getTypZaznamu () |
| long | getSize () |
| void | setNextRecord (unsigned long newVal) |
| void | setInterneCislo1 (unsigned char newVal) |
| void | setInterneCislo2 (unsigned char newVal) |
| void | setTypZaznamu (short newVal) |
| void | setSize (long newVal) |
| void | FillInRecInfo (REC_INFO &rec_info) |
| bool | CheckData () |
| EAbstraktnyZaznam * | GetLeft () |
| EAbstraktnyZaznam * | GetRight () |
| EAbstraktnyZaznam () | |
| EAbstraktnyZaznam (EAbstraktnyZaznam &abstraktnyZaznam) | |
| virtual | ~EAbstraktnyZaznam () |
| unsigned long | getNextRecord () |
| unsigned char | getInterneCislo1 () |
| unsigned char | getInterneCislo2 () |
| short | getTypZaznamu () |
| long | getSize () |
| void | setNextRecord (unsigned long newVal) |
| void | setInterneCislo1 (unsigned char newVal) |
| void | setInterneCislo2 (unsigned char newVal) |
| void | setTypZaznamu (short newVal) |
| void | setSize (long newVal) |
| void | FillInRecInfo (REC_INFO &rec_info) |
| bool | CheckData () |
| EAbstraktnyZaznam * | GetLeft () |
| EAbstraktnyZaznam * | GetRight () |
| EJLNastupPAL::EJLNastupPAL | ( | ) |
| EJLNastupPAL::EJLNastupPAL | ( | EJLNastupPAL & | listok | ) |

|
virtual |
| EM::Strojcek::StatistikaStrojcek::EJLNastupPAL::EJLNastupPAL | ( | ) |
| EM::Strojcek::StatistikaStrojcek::EJLNastupPAL::EJLNastupPAL | ( | EJLNastupPAL & | listok | ) |
|
virtual |
| void EJLNastupPAL::AddJazdaIDOL | ( | EJazdaIDOL * | jazdaIDOL | ) |

| void EM::Strojcek::StatistikaStrojcek::EJLNastupPAL::AddJazdaIDOL | ( | EJazdaIDOL * | jazdaIDOL | ) |
| void EJLNastupPAL::AddJazdaKZ | ( | EJazdaKZ * | jazdaKZ | ) |

| void EM::Strojcek::StatistikaStrojcek::EJLNastupPAL::AddJazdaKZ | ( | EJazdaKZ * | jazdaKZ | ) |
| void EJLNastupPAL::AddJazdaMHD | ( | EJazdaMHD * | jazdaMHD | ) |

| void EM::Strojcek::StatistikaStrojcek::EJLNastupPAL::AddJazdaMHD | ( | EJazdaMHD * | jazdaMHD | ) |
| void EM::Strojcek::StatistikaStrojcek::EJLNastupPAL::FillIn01 | ( | LISTOKTYPSTRUCT_01 & | zaznam | ) |
| void EJLNastupPAL::FillIn01 | ( | LISTOKTYPSTRUCT_01 & | zaznam | ) |


| void EM::Strojcek::StatistikaStrojcek::EJLNastupPAL::FillIn07 | ( | LISTOKTYPSTRUCT_07 & | zaznam | ) |
| void EJLNastupPAL::FillIn07 | ( | LISTOKTYPSTRUCT_07 & | zaznam | ) |


| void EM::Strojcek::StatistikaStrojcek::EJLNastupPAL::FillIn100 | ( | LISTOKTYPSTRUCT_100 & | zaznam | ) |
| void EJLNastupPAL::FillIn100 | ( | LISTOKTYPSTRUCT_100 & | zaznam | ) |


| void EM::Strojcek::StatistikaStrojcek::EJLNastupPAL::FillIn102 | ( | LISTOKTYPSTRUCT_102 & | zaznam | ) |
| void EJLNastupPAL::FillIn102 | ( | LISTOKTYPSTRUCT_102 & | zaznam | ) |


| void EM::Strojcek::StatistikaStrojcek::EJLNastupPAL::FillIn75 | ( | LISTOKTYPSTRUCT_75 & | zaznam | ) |
| void EJLNastupPAL::FillIn75 | ( | LISTOKTYPSTRUCT_75 & | zaznam | ) |


| void EM::Strojcek::StatistikaStrojcek::EJLNastupPAL::FillIn77 | ( | LISTOKTYPSTRUCT_77 & | zaznam | ) |
| void EJLNastupPAL::FillIn77 | ( | LISTOKTYPSTRUCT_77 & | zaznam | ) |


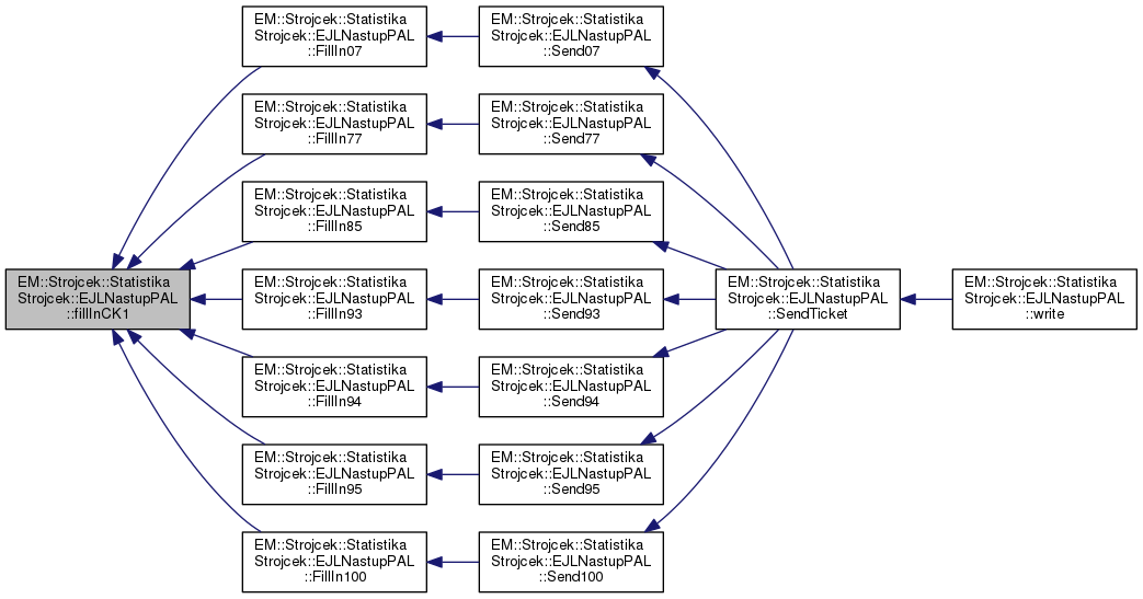
| void EM::Strojcek::StatistikaStrojcek::EJLNastupPAL::FillIn85 | ( | LISTOKTYPSTRUCT_85 & | zaznam | ) |
| void EJLNastupPAL::FillIn85 | ( | LISTOKTYPSTRUCT_85 & | zaznam | ) |


| void EM::Strojcek::StatistikaStrojcek::EJLNastupPAL::FillIn90 | ( | LISTOKTYPSTRUCT_90 & | zaznam | ) |
| void EJLNastupPAL::FillIn90 | ( | LISTOKTYPSTRUCT_90 & | zaznam | ) |


| void EM::Strojcek::StatistikaStrojcek::EJLNastupPAL::FillIn93 | ( | LISTOKTYPSTRUCT_93 & | zaznam | ) |
| void EJLNastupPAL::FillIn93 | ( | LISTOKTYPSTRUCT_93 & | zaznam | ) |


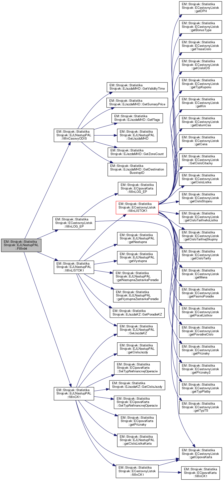
| void EM::Strojcek::StatistikaStrojcek::EJLNastupPAL::FillIn94 | ( | LISTOKTYPSTRUCT_94 & | zaznam | ) |
| void EJLNastupPAL::FillIn94 | ( | LISTOKTYPSTRUCT_94 & | zaznam | ) |


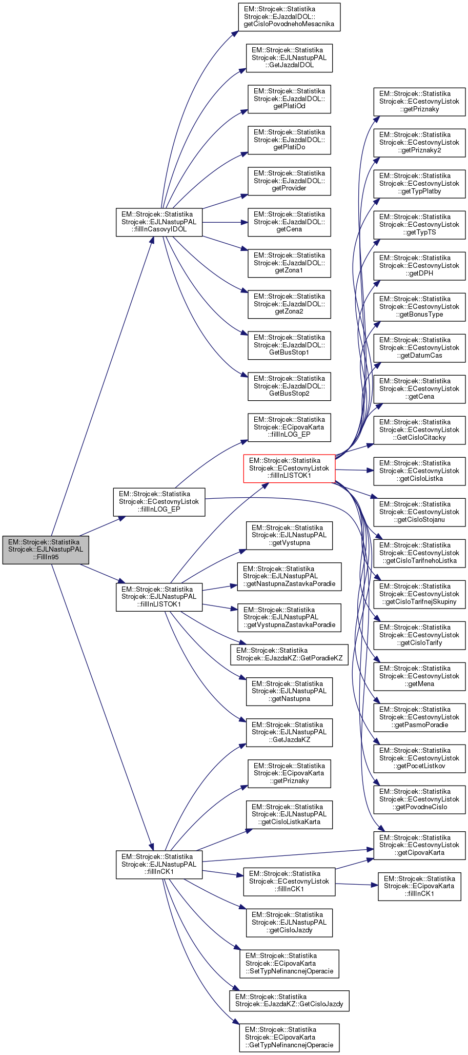
| void EM::Strojcek::StatistikaStrojcek::EJLNastupPAL::FillIn95 | ( | LISTOKTYPSTRUCT_95 & | zaznam | ) |
| void EJLNastupPAL::FillIn95 | ( | LISTOKTYPSTRUCT_95 & | zaznam | ) |


|
virtual |


|
virtual |
|
virtual |


|
virtual |
|
virtual |
Reimplemented from EM::Strojcek::StatistikaStrojcek::ECestovnyListok.


|
virtual |
Reimplemented from EM::Strojcek::StatistikaStrojcek::ECestovnyListok.
|
virtual |
Reimplemented from EM::Strojcek::StatistikaStrojcek::ECestovnyListok.


|
virtual |
Reimplemented from EM::Strojcek::StatistikaStrojcek::ECestovnyListok.
| void EJLNastupPAL::fillInSizeAndInterCislo2 | ( | ) |
kvoli checksum
kvoli checksum
kvoli checksum
kvoli checksum
kvoli checksum
kvoli checksum
kvoli checksum
kvoli checksum
kvoli checksum
kvoli checksum
kvoli checksum
kvoli checksum
kvoli checksum
kvoli checksum
kvoli checksum
kvoli checksum
kvoli checksum
kvoli checksum
kvoli checksum
kvoli checksum
kvoli checksum
kvoli checksum


| void EM::Strojcek::StatistikaStrojcek::EJLNastupPAL::fillInSizeAndInterCislo2 | ( | ) |
| void EM::Strojcek::StatistikaStrojcek::EJLNastupPAL::FillUp01 | ( | LISTOKTYPSTRUCT_01 & | zaznam | ) |
| void EJLNastupPAL::FillUp01 | ( | LISTOKTYPSTRUCT_01 & | zaznam | ) |


| void EM::Strojcek::StatistikaStrojcek::EJLNastupPAL::FillUp07 | ( | LISTOKTYPSTRUCT_07 & | zaznam | ) |
| void EJLNastupPAL::FillUp07 | ( | LISTOKTYPSTRUCT_07 & | zaznam | ) |


| void EJLNastupPAL::FillUp100 | ( | LISTOKTYPSTRUCT_100 & | zaznam | ) |


| void EM::Strojcek::StatistikaStrojcek::EJLNastupPAL::FillUp100 | ( | LISTOKTYPSTRUCT_100 & | zaznam | ) |
| void EJLNastupPAL::FillUp102 | ( | LISTOKTYPSTRUCT_102 & | zaznam | ) |


| void EM::Strojcek::StatistikaStrojcek::EJLNastupPAL::FillUp102 | ( | LISTOKTYPSTRUCT_102 & | zaznam | ) |
| void EM::Strojcek::StatistikaStrojcek::EJLNastupPAL::FillUp75 | ( | LISTOKTYPSTRUCT_75 & | zaznam | ) |
| void EJLNastupPAL::FillUp75 | ( | LISTOKTYPSTRUCT_75 & | zaznam | ) |


| void EM::Strojcek::StatistikaStrojcek::EJLNastupPAL::FillUp77 | ( | LISTOKTYPSTRUCT_77 & | zaznam | ) |
| void EJLNastupPAL::FillUp77 | ( | LISTOKTYPSTRUCT_77 & | zaznam | ) |


| void EM::Strojcek::StatistikaStrojcek::EJLNastupPAL::FillUp85 | ( | LISTOKTYPSTRUCT_85 & | zaznam | ) |
| void EJLNastupPAL::FillUp85 | ( | LISTOKTYPSTRUCT_85 & | zaznam | ) |


| void EM::Strojcek::StatistikaStrojcek::EJLNastupPAL::FillUp90 | ( | LISTOKTYPSTRUCT_90 & | zaznam | ) |
| void EJLNastupPAL::FillUp90 | ( | LISTOKTYPSTRUCT_90 & | zaznam | ) |


| void EJLNastupPAL::FillUp93 | ( | LISTOKTYPSTRUCT_93 & | zaznam | ) |


| void EM::Strojcek::StatistikaStrojcek::EJLNastupPAL::FillUp93 | ( | LISTOKTYPSTRUCT_93 & | zaznam | ) |
| void EJLNastupPAL::FillUp94 | ( | LISTOKTYPSTRUCT_94 & | zaznam | ) |


| void EM::Strojcek::StatistikaStrojcek::EJLNastupPAL::FillUp94 | ( | LISTOKTYPSTRUCT_94 & | zaznam | ) |
| void EJLNastupPAL::FillUp95 | ( | LISTOKTYPSTRUCT_95 & | zaznam | ) |


| void EM::Strojcek::StatistikaStrojcek::EJLNastupPAL::FillUp95 | ( | LISTOKTYPSTRUCT_95 & | zaznam | ) |
|
virtual |


|
virtual |
|
virtual |


|
virtual |
|
virtual |
Reimplemented from EM::Strojcek::StatistikaStrojcek::ECestovnyListok.


|
virtual |
Reimplemented from EM::Strojcek::StatistikaStrojcek::ECestovnyListok.
|
virtual |
Reimplemented from EM::Strojcek::StatistikaStrojcek::ECestovnyListok.
|
virtual |
Reimplemented from EM::Strojcek::StatistikaStrojcek::ECestovnyListok.


|
virtual |
Reimplemented from EM::Strojcek::StatistikaStrojcek::ECestovnyListok.

|
virtual |
Reimplemented from EM::Strojcek::StatistikaStrojcek::ECestovnyListok.
| unsigned short EM::Strojcek::StatistikaStrojcek::EJLNastupPAL::getCisloJazdy | ( | ) |
| unsigned short EJLNastupPAL::getCisloJazdy | ( | ) |

| unsigned short EM::Strojcek::StatistikaStrojcek::EJLNastupPAL::getCisloListkaKarta | ( | ) |
| unsigned short EJLNastupPAL::getCisloListkaKarta | ( | ) |

| EJazdaIDOL * EJLNastupPAL::GetJazdaIDOL | ( | ) |

| EJazdaIDOL* EM::Strojcek::StatistikaStrojcek::EJLNastupPAL::GetJazdaIDOL | ( | ) |
| EJazdaKZ* EM::Strojcek::StatistikaStrojcek::EJLNastupPAL::GetJazdaKZ | ( | ) |
| EJazdaKZ * EJLNastupPAL::GetJazdaKZ | ( | ) |

| EJazdaMHD * EJLNastupPAL::GetJazdaMHD | ( | ) |

| EJazdaMHD* EM::Strojcek::StatistikaStrojcek::EJLNastupPAL::GetJazdaMHD | ( | ) |
| unsigned long EM::Strojcek::StatistikaStrojcek::EJLNastupPAL::getNastupna | ( | ) |
NastupnaZastavkaID
| unsigned long EJLNastupPAL::getNastupna | ( | ) |
NastupnaZastavkaID

| unsigned char EM::Strojcek::StatistikaStrojcek::EJLNastupPAL::getNastupnaZastavkaPoradie | ( | ) |
| unsigned char EJLNastupPAL::getNastupnaZastavkaPoradie | ( | ) |

| unsigned long EJLNastupPAL::getVystupna | ( | ) |
VystupnaZastavkaID

| unsigned long EM::Strojcek::StatistikaStrojcek::EJLNastupPAL::getVystupna | ( | ) |
VystupnaZastavkaID
| unsigned char EJLNastupPAL::getVystupnaZastavkaPoradie | ( | ) |

| unsigned char EM::Strojcek::StatistikaStrojcek::EJLNastupPAL::getVystupnaZastavkaPoradie | ( | ) |
| EJLNastupPAL & EJLNastupPAL::operator= | ( | EJLNastupPAL & | listok | ) |

| EJLNastupPAL& EM::Strojcek::StatistikaStrojcek::EJLNastupPAL::operator= | ( | EJLNastupPAL & | listok | ) |
|
virtual |
|
virtual |


| bool EJLNastupPAL::read01 | ( | ) |


| bool EM::Strojcek::StatistikaStrojcek::EJLNastupPAL::read01 | ( | ) |
| bool EJLNastupPAL::read07 | ( | ) |


| bool EM::Strojcek::StatistikaStrojcek::EJLNastupPAL::read07 | ( | ) |
| bool EM::Strojcek::StatistikaStrojcek::EJLNastupPAL::read100 | ( | ) |
| bool EJLNastupPAL::read100 | ( | ) |


| bool EM::Strojcek::StatistikaStrojcek::EJLNastupPAL::read102 | ( | ) |
| bool EJLNastupPAL::read102 | ( | ) |


| bool EJLNastupPAL::read75 | ( | ) |


| bool EM::Strojcek::StatistikaStrojcek::EJLNastupPAL::read75 | ( | ) |
| bool EM::Strojcek::StatistikaStrojcek::EJLNastupPAL::read77 | ( | ) |
| bool EJLNastupPAL::read77 | ( | ) |


| bool EM::Strojcek::StatistikaStrojcek::EJLNastupPAL::read85 | ( | ) |
| bool EJLNastupPAL::read85 | ( | ) |


| bool EM::Strojcek::StatistikaStrojcek::EJLNastupPAL::read90 | ( | ) |
| bool EJLNastupPAL::read90 | ( | ) |


| bool EM::Strojcek::StatistikaStrojcek::EJLNastupPAL::read93 | ( | ) |
| bool EJLNastupPAL::read93 | ( | ) |


| bool EM::Strojcek::StatistikaStrojcek::EJLNastupPAL::read94 | ( | ) |
| bool EJLNastupPAL::read94 | ( | ) |


| bool EJLNastupPAL::read95 | ( | ) |


| bool EM::Strojcek::StatistikaStrojcek::EJLNastupPAL::read95 | ( | ) |
| void EJLNastupPAL::Receive01 | ( | VystupneData * | vstupnyZaznam | ) |


| void EM::Strojcek::StatistikaStrojcek::EJLNastupPAL::Receive01 | ( | VystupneData * | vstupnyZaznam | ) |
| void EJLNastupPAL::Receive07 | ( | VystupneData * | vstupnyZaznam | ) |


| void EM::Strojcek::StatistikaStrojcek::EJLNastupPAL::Receive07 | ( | VystupneData * | vstupnyZaznam | ) |
| void EM::Strojcek::StatistikaStrojcek::EJLNastupPAL::Receive100 | ( | VystupneData * | vstupnyZaznam | ) |
| void EJLNastupPAL::Receive100 | ( | VystupneData * | vstupnyZaznam | ) |


| void EM::Strojcek::StatistikaStrojcek::EJLNastupPAL::Receive102 | ( | VystupneData * | vstupnyZaznam | ) |
| void EJLNastupPAL::Receive102 | ( | VystupneData * | vstupnyZaznam | ) |


| void EM::Strojcek::StatistikaStrojcek::EJLNastupPAL::Receive75 | ( | VystupneData * | vstupnyZaznam | ) |
| void EJLNastupPAL::Receive75 | ( | VystupneData * | vstupnyZaznam | ) |


| void EM::Strojcek::StatistikaStrojcek::EJLNastupPAL::Receive77 | ( | VystupneData * | vstupnyZaznam | ) |
| void EJLNastupPAL::Receive77 | ( | VystupneData * | vstupnyZaznam | ) |


| void EM::Strojcek::StatistikaStrojcek::EJLNastupPAL::Receive85 | ( | VystupneData * | vstupnyZaznam | ) |
| void EJLNastupPAL::Receive85 | ( | VystupneData * | vstupnyZaznam | ) |


| void EM::Strojcek::StatistikaStrojcek::EJLNastupPAL::Receive90 | ( | VystupneData * | vstupnyZaznam | ) |
| void EJLNastupPAL::Receive90 | ( | VystupneData * | vstupnyZaznam | ) |


| void EM::Strojcek::StatistikaStrojcek::EJLNastupPAL::Receive93 | ( | VystupneData * | vstupnyZaznam | ) |
| void EJLNastupPAL::Receive93 | ( | VystupneData * | vstupnyZaznam | ) |


| void EM::Strojcek::StatistikaStrojcek::EJLNastupPAL::Receive94 | ( | VystupneData * | vstupnyZaznam | ) |
| void EJLNastupPAL::Receive94 | ( | VystupneData * | vstupnyZaznam | ) |


| void EJLNastupPAL::Receive95 | ( | VystupneData * | vstupnyZaznam | ) |


| void EM::Strojcek::StatistikaStrojcek::EJLNastupPAL::Receive95 | ( | VystupneData * | vstupnyZaznam | ) |
|
virtual |
Metoda prijima vstupneData. Sklada sa zo struktury REC_INFO a struktury konktretneho listka ktora sa urci z REC_INFO.
| vstupneData |
Reimplemented from EM::Strojcek::StatistikaStrojcek::ECestovnyListok.

|
virtual |
Metoda prijima vstupneData. Sklada sa zo struktury REC_INFO a struktury konktretneho listka ktora sa urci z REC_INFO.
| vstupneData |
Reimplemented from EM::Strojcek::StatistikaStrojcek::ECestovnyListok.
| VystupneData * EJLNastupPAL::Send01 | ( | VystupneData * | vystupnyZaznam | ) |


| VystupneData* EM::Strojcek::StatistikaStrojcek::EJLNastupPAL::Send01 | ( | VystupneData * | vystupnyZaznam | ) |
| VystupneData* EM::Strojcek::StatistikaStrojcek::EJLNastupPAL::Send07 | ( | VystupneData * | vystupnyZaznam | ) |
| VystupneData * EJLNastupPAL::Send07 | ( | VystupneData * | vystupnyZaznam | ) |


| VystupneData * EJLNastupPAL::Send100 | ( | VystupneData * | vystupnyZaznam | ) |


| VystupneData* EM::Strojcek::StatistikaStrojcek::EJLNastupPAL::Send100 | ( | VystupneData * | vystupnyZaznam | ) |
| VystupneData * EJLNastupPAL::Send102 | ( | VystupneData * | vystupnyZaznam | ) |


| VystupneData* EM::Strojcek::StatistikaStrojcek::EJLNastupPAL::Send102 | ( | VystupneData * | vystupnyZaznam | ) |
| VystupneData* EM::Strojcek::StatistikaStrojcek::EJLNastupPAL::Send75 | ( | VystupneData * | vystupnyZaznam | ) |
| VystupneData * EJLNastupPAL::Send75 | ( | VystupneData * | vystupnyZaznam | ) |


| VystupneData* EM::Strojcek::StatistikaStrojcek::EJLNastupPAL::Send77 | ( | VystupneData * | vystupnyZaznam | ) |
| VystupneData * EJLNastupPAL::Send77 | ( | VystupneData * | vystupnyZaznam | ) |


| VystupneData* EM::Strojcek::StatistikaStrojcek::EJLNastupPAL::Send85 | ( | VystupneData * | vystupnyZaznam | ) |
| VystupneData * EJLNastupPAL::Send85 | ( | VystupneData * | vystupnyZaznam | ) |


| VystupneData * EJLNastupPAL::Send90 | ( | VystupneData * | vystupnyZaznam | ) |


| VystupneData* EM::Strojcek::StatistikaStrojcek::EJLNastupPAL::Send90 | ( | VystupneData * | vystupnyZaznam | ) |
| VystupneData* EM::Strojcek::StatistikaStrojcek::EJLNastupPAL::Send93 | ( | VystupneData * | vystupnyZaznam | ) |
| VystupneData * EJLNastupPAL::Send93 | ( | VystupneData * | vystupnyZaznam | ) |


| VystupneData* EM::Strojcek::StatistikaStrojcek::EJLNastupPAL::Send94 | ( | VystupneData * | vystupnyZaznam | ) |
| VystupneData * EJLNastupPAL::Send94 | ( | VystupneData * | vystupnyZaznam | ) |


| VystupneData* EM::Strojcek::StatistikaStrojcek::EJLNastupPAL::Send95 | ( | VystupneData * | vystupnyZaznam | ) |
| VystupneData * EJLNastupPAL::Send95 | ( | VystupneData * | vystupnyZaznam | ) |


|
virtual |
Metoda obaluje listok do struktury. Stroktura je zlozena z dvoch poli prve je dlzka dat a druhe pole zlozene z REC_INFO struktury a struktury pre zapis uz konkretneho listka.
Reimplemented from EM::Strojcek::StatistikaStrojcek::ECestovnyListok.
|
virtual |
Metoda obaluje listok do struktury. Stroktura je zlozena z dvoch poli prve je dlzka dat a druhe pole zlozene z REC_INFO struktury a struktury pre zapis uz konkretneho listka.
nastavujem velkost zaznamu ktory neskor naplnim
Reimplemented from EM::Strojcek::StatistikaStrojcek::ECestovnyListok.


| void EJLNastupPAL::setCisloJazdy | ( | unsigned short | newVal | ) |

| void EM::Strojcek::StatistikaStrojcek::EJLNastupPAL::setCisloJazdy | ( | unsigned short | newVal | ) |
| void EM::Strojcek::StatistikaStrojcek::EJLNastupPAL::setCisloListkaKarta | ( | unsigned short | newVal | ) |
| void EJLNastupPAL::setCisloListkaKarta | ( | unsigned short | newVal | ) |

| void EJLNastupPAL::setNastupna | ( | unsigned long | newVal | ) |
NastupnaZastavkaID

| void EM::Strojcek::StatistikaStrojcek::EJLNastupPAL::setNastupna | ( | unsigned long | newVal | ) |
NastupnaZastavkaID
| void EJLNastupPAL::setNastupnaZastavkaPoradie | ( | unsigned char | newVal | ) |

| void EM::Strojcek::StatistikaStrojcek::EJLNastupPAL::setNastupnaZastavkaPoradie | ( | unsigned char | newVal | ) |
| void EM::Strojcek::StatistikaStrojcek::EJLNastupPAL::setVystupna | ( | unsigned long | newVal | ) |
VystupnaZastavkaID
| void EJLNastupPAL::setVystupna | ( | unsigned long | newVal | ) |
VystupnaZastavkaID

| void EM::Strojcek::StatistikaStrojcek::EJLNastupPAL::setVystupnaZastavkaPoradie | ( | unsigned char | newVal | ) |
| void EJLNastupPAL::setVystupnaZastavkaPoradie | ( | unsigned char | newVal | ) |

| long EM::Strojcek::StatistikaStrojcek::EJLNastupPAL::typStruct | ( | ) |
| long EJLNastupPAL::typStruct | ( | ) |


|
virtual |
Reimplemented from EM::Strojcek::StatistikaStrojcek::EAbstraktnyZaznam.

|
virtual |
Reimplemented from EM::Strojcek::StatistikaStrojcek::EAbstraktnyZaznam.
1.8.8