|
DataIO
|
#include <EJednorazovyNastup.h>


Classes | |
| class | DataClass |
Public Member Functions | |
| EJednorazovyNastup () | |
| EJednorazovyNastup (EJednorazovyNastup &listok) | |
| ~EJednorazovyNastup () | |
| EJednorazovyNastup & | operator= (EJednorazovyNastup &listok) |
| long | GetNastupnaZastavkaID () |
| unsigned char | GetNastupnaZastavkaPoradie () |
| long | GetVystupnaZastavkaID () |
| unsigned char | GetVystupnaZastavkaPoradie () |
| bool | GetCasovyNastup () |
| void | SetNastupnaZastavkaID (long newVal) |
| void | SetNastupnaZastavkaPoradie (unsigned char newVal) |
| void | SetVystupnaZastavkaID (long newVal) |
| void | SetVystupnaZastavkaPoradie (unsigned char newVal) |
| void | SetCasovyNastup (bool newVal) |
| void | AddJazdaMHD (EJazdaMHD *jazdaMHD) |
| EJazdaMHD * | GetJazdaMHD () |
| virtual short | getChksum () |
| virtual bool | read (REC_INFO *zaznam) |
| virtual bool | write () |
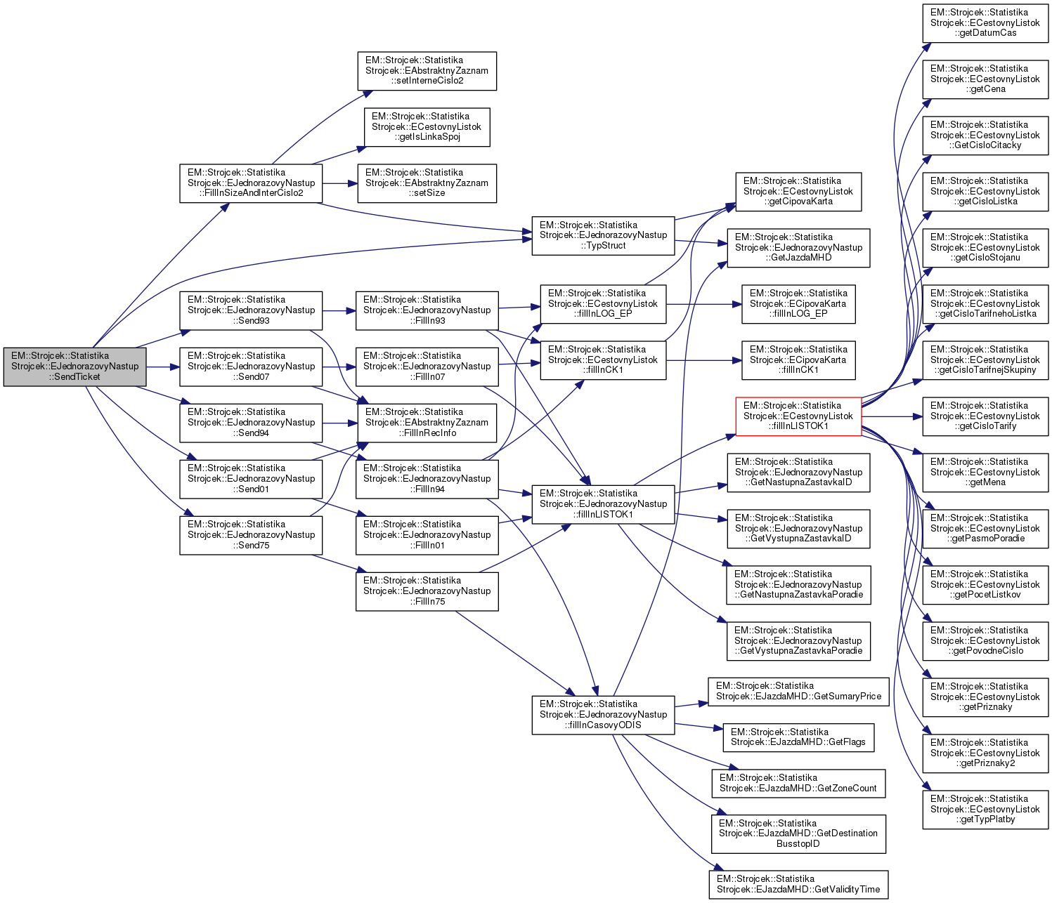
| virtual VystupneData * | SendTicket () |
| Metoda obaluje listok do struktury. Stroktura je zlozena z dvoch poli prve je dlzka dat a druhe pole zlozene z REC_INFO struktury a struktury pre zapis uz konkretneho listka. More... | |
| virtual void | ReceiveTicket (VystupneData *vstupneData) |
| Metoda prijima vstupneData. Sklada sa zo struktury REC_INFO a struktury konktretneho listka ktora sa urci z REC_INFO. More... | |
| bool | Read01 () |
| bool | Read07 () |
| bool | Read75 () |
| bool | Read93 () |
| bool | Read94 () |
| VystupneData * | Send01 (VystupneData *vystupnyZaznam) |
| VystupneData * | Send07 (VystupneData *vystupnyZaznam) |
| VystupneData * | Send75 (VystupneData *vystupnyZaznam) |
| VystupneData * | Send93 (VystupneData *vystupnyZaznam) |
| VystupneData * | Send94 (VystupneData *vystupnyZaznam) |
| void | Receive01 (VystupneData *vstupnyZaznam) |
| void | Receive07 (VystupneData *vstupnyZaznam) |
| void | Receive75 (VystupneData *vstupnyZaznam) |
| void | Receive93 (VystupneData *vstupnyZaznam) |
| void | Receive94 (VystupneData *vstupnyZaznam) |
| void | FillIn01 (LISTOKTYPSTRUCT_01 &zaznam) |
| void | FillIn07 (LISTOKTYPSTRUCT_07 &zaznam) |
| void | FillIn75 (LISTOKTYPSTRUCT_75 &zaznam) |
| void | FillIn93 (LISTOKTYPSTRUCT_93 &zaznam) |
| void | FillIn94 (LISTOKTYPSTRUCT_94 &zaznam) |
| void | FillUp01 (LISTOKTYPSTRUCT_01 &zaznam) |
| void | FillUp07 (LISTOKTYPSTRUCT_07 &zaznam) |
| void | FillUp75 (LISTOKTYPSTRUCT_75 &zaznam) |
| void | FillUp93 (LISTOKTYPSTRUCT_93 &zaznam) |
| void | FillUp94 (LISTOKTYPSTRUCT_94 &zaznam) |
| virtual void | fillInLISTOK1 (LISTOK1 &listok1) |
| void | fillInCasovyODIS (CasovyODIS &casovyODIS) |
| virtual void | fillUpLISTOK1 (LISTOK1 &listok1) |
| void | fillUpCasovyODIS (CasovyODIS &casovyODIS) |
| void | FillInSizeAndInterCislo2 () |
| long | TypStruct () |
| EJednorazovyNastup () | |
| EJednorazovyNastup (EJednorazovyNastup &listok) | |
| ~EJednorazovyNastup () | |
| EJednorazovyNastup & | operator= (EJednorazovyNastup &listok) |
| long | GetNastupnaZastavkaID () |
| unsigned char | GetNastupnaZastavkaPoradie () |
| long | GetVystupnaZastavkaID () |
| unsigned char | GetVystupnaZastavkaPoradie () |
| bool | GetCasovyNastup () |
| void | SetNastupnaZastavkaID (long newVal) |
| void | SetNastupnaZastavkaPoradie (unsigned char newVal) |
| void | SetVystupnaZastavkaID (long newVal) |
| void | SetVystupnaZastavkaPoradie (unsigned char newVal) |
| void | SetCasovyNastup (bool newVal) |
| void | AddJazdaMHD (EJazdaMHD *jazdaMHD) |
| EJazdaMHD * | GetJazdaMHD () |
| virtual short | getChksum () |
| virtual bool | read (REC_INFO *zaznam) |
| virtual bool | write () |
| virtual VystupneData * | SendTicket () |
| Metoda obaluje listok do struktury. Stroktura je zlozena z dvoch poli prve je dlzka dat a druhe pole zlozene z REC_INFO struktury a struktury pre zapis uz konkretneho listka. More... | |
| virtual void | ReceiveTicket (VystupneData *vstupneData) |
| Metoda prijima vstupneData. Sklada sa zo struktury REC_INFO a struktury konktretneho listka ktora sa urci z REC_INFO. More... | |
| bool | Read01 () |
| bool | Read07 () |
| bool | Read75 () |
| bool | Read93 () |
| bool | Read94 () |
| VystupneData * | Send01 (VystupneData *vystupnyZaznam) |
| VystupneData * | Send07 (VystupneData *vystupnyZaznam) |
| VystupneData * | Send75 (VystupneData *vystupnyZaznam) |
| VystupneData * | Send93 (VystupneData *vystupnyZaznam) |
| VystupneData * | Send94 (VystupneData *vystupnyZaznam) |
| void | Receive01 (VystupneData *vstupnyZaznam) |
| void | Receive07 (VystupneData *vstupnyZaznam) |
| void | Receive75 (VystupneData *vstupnyZaznam) |
| void | Receive93 (VystupneData *vstupnyZaznam) |
| void | Receive94 (VystupneData *vstupnyZaznam) |
| void | FillIn01 (LISTOKTYPSTRUCT_01 &zaznam) |
| void | FillIn07 (LISTOKTYPSTRUCT_07 &zaznam) |
| void | FillIn75 (LISTOKTYPSTRUCT_75 &zaznam) |
| void | FillIn93 (LISTOKTYPSTRUCT_93 &zaznam) |
| void | FillIn94 (LISTOKTYPSTRUCT_94 &zaznam) |
| void | FillUp01 (LISTOKTYPSTRUCT_01 &zaznam) |
| void | FillUp07 (LISTOKTYPSTRUCT_07 &zaznam) |
| void | FillUp75 (LISTOKTYPSTRUCT_75 &zaznam) |
| void | FillUp93 (LISTOKTYPSTRUCT_93 &zaznam) |
| void | FillUp94 (LISTOKTYPSTRUCT_94 &zaznam) |
| virtual void | fillInLISTOK1 (LISTOK1 &listok1) |
| void | fillInCasovyODIS (CasovyODIS &casovyODIS) |
| virtual void | fillUpLISTOK1 (LISTOK1 &listok1) |
| void | fillUpCasovyODIS (CasovyODIS &casovyODIS) |
| void | FillInSizeAndInterCislo2 () |
| long | TypStruct () |
Public Member Functions inherited from EM::Strojcek::StatistikaStrojcek::ECestovnyListok | |
| ECestovnyListok () | |
| ECestovnyListok (ECestovnyListok &listok) | |
| virtual | ~ECestovnyListok () |
| ECestovnyListok & | operator= (ECestovnyListok &listok) |
| long | getCena () |
| unsigned long | getCisloListka () |
| unsigned short | getCisloTarifnehoListka () |
| unsigned char | getCisloTarifnejSkupiny () |
| unsigned short | getCisloTarify () |
| unsigned long | getDatumCas () |
| unsigned short | getKontrola () |
| unsigned char | getMena () |
| unsigned char | getTypPlatby () |
| unsigned char | getPasmoPoradie () |
| unsigned short | getPocetListkov () |
| unsigned char | getPriznaky (ECestovnyListok::Priznaky priznaky) |
| unsigned char | getPriznaky () |
| unsigned char | getPriznaky2 () |
| unsigned long | getPovodneCislo () |
| long | getCenaHromadnehoListka () |
| unsigned long | GetCisloCitacky () |
| unsigned char | getCisloStojanu () |
| bool | getStorno () |
| unsigned char | getTypTS () |
| long | getDPH () |
| bool | getSpolucestujuci () |
| bool | getIsCityCard () |
| bool | getIsBankCard () |
| bool | getIsNetworkTicket () |
| bool | getIsWithoutDPH () |
| unsigned char | getBonusType () |
| unsigned char | getTrasaCislo () |
| unsigned char | getCisloIDS () |
| unsigned char | getTypKuponu () |
| bool | getIsLinkaSpoj () |
| unsigned short | getKm () |
| bool | GetNoAddressTicket () |
| bool | GetCappingFlag () const |
| long long | GetTransactionDetail () |
| void | setCena (long newVal) |
| void | setCisloListka (unsigned long newVal) |
| void | setCisloTarifnehoListka (unsigned short newVal) |
| void | setCisloTarifnejSkupiny (unsigned char newVal) |
| void | setCisloTarify (unsigned short newVal) |
| void | setDatumCas (unsigned long newVal) |
| void | setKontrola (unsigned short newVal) |
| void | setMena (unsigned char newVal) |
| void | setTypPlatby (unsigned char newVal) |
| void | setPasmoPoradie (unsigned char newVal) |
| void | setPocetListkov (unsigned short newVal) |
| void | setPriznaky (ECestovnyListok::Priznaky priznaky, unsigned char newVal) |
| void | setPriznaky (unsigned char newVal) |
| void | setPriznaky2 (ECestovnyListok::Priznaky2 priznaky2, unsigned char newVal) |
| void | setPriznaky2 (unsigned char newVal) |
| void | setPovodneCislo (unsigned long newVal) |
| void | SetCisloCitacky (unsigned long newVal) |
| void | setCisloStojanu (unsigned char newVal) |
| void | setStorno (bool newVal) |
| void | setTypTS (unsigned char newVal) |
| void | setSpolucestujuci (bool newVal) |
| void | setDPH (long newVal) |
| void | setIsCityCard (bool isCityCard) |
| void | setIsBankCard (bool isBankCard) |
| void | setIsNetworkTicket (bool isNetworkTicket) |
| void | setIsWithoutDPH (bool isWithoutDPH) |
| void | setCisloIDS (unsigned char newVal) |
| void | setTypKuponu (unsigned char newVal) |
| void | setIsLinkaSpoj (bool newVal) |
| void | setKm (unsigned short km) |
| void | SetNoAddressTicket (bool noAddressTicket) |
| void | SetTransactionDetail (long long transactionDetail) |
| void | setBonusType (unsigned char bonusType) |
| void | setTrasaCislo (unsigned char trasaCislo) |
| ECipovaKarta * | getCipovaKarta () |
| ELinkaSpoj * | getLinkaSpoj () |
| ECestovnyListokCol * | getOwner () |
| void | setOwner (ECestovnyListokCol *newVal) |
| void | addCipovaKarta (ECipovaKarta *newVal) |
| void | addLinkaSpoj (ELinkaSpoj *newVal) |
| virtual void | fillInCK1 (CK1 &ck1) |
| virtual void | fillUpCK1 (CK1 &ck1) |
| void | fillInLOG_EP (LOG_EP &logEP) |
| void | fillUpLOG_EP (LOG_EP &logEP) |
| bool | writeLinkaSpoj () |
| bool | readLinkaSpoj () |
| bool | GetLinkaSpojData (unsigned char *&data, unsigned short &dataSize) |
| bool | IsPrepaidTicketSell () |
| ECestovnyListok () | |
| ECestovnyListok (ECestovnyListok &listok) | |
| virtual | ~ECestovnyListok () |
| ECestovnyListok & | operator= (ECestovnyListok &listok) |
| long | getCena () |
| unsigned long | getCisloListka () |
| unsigned short | getCisloTarifnehoListka () |
| unsigned char | getCisloTarifnejSkupiny () |
| unsigned short | getCisloTarify () |
| unsigned long | getDatumCas () |
| unsigned short | getKontrola () |
| unsigned char | getMena () |
| unsigned char | getTypPlatby () |
| unsigned char | getPasmoPoradie () |
| unsigned short | getPocetListkov () |
| unsigned char | getPriznaky (ECestovnyListok::Priznaky priznaky) |
| unsigned char | getPriznaky () |
| unsigned char | getPriznaky2 () |
| unsigned long | getPovodneCislo () |
| long | getCenaHromadnehoListka () |
| unsigned long | GetCisloCitacky () |
| unsigned char | getCisloStojanu () |
| bool | getStorno () |
| unsigned char | getTypTS () |
| long | getDPH () |
| bool | getSpolucestujuci () |
| bool | getIsCityCard () |
| bool | getIsBankCard () |
| bool | getIsNetworkTicket () |
| bool | getIsWithoutDPH () |
| unsigned char | getBonusType () |
| unsigned char | getTrasaCislo () |
| unsigned char | getCisloIDS () |
| unsigned char | getTypKuponu () |
| bool | getIsLinkaSpoj () |
| unsigned short | getKm () |
| bool | GetNoAddressTicket () |
| bool | GetCappingFlag () const |
| long long | GetTransactionDetail () |
| void | setCena (long newVal) |
| void | setCisloListka (unsigned long newVal) |
| void | setCisloTarifnehoListka (unsigned short newVal) |
| void | setCisloTarifnejSkupiny (unsigned char newVal) |
| void | setCisloTarify (unsigned short newVal) |
| void | setDatumCas (unsigned long newVal) |
| void | setKontrola (unsigned short newVal) |
| void | setMena (unsigned char newVal) |
| void | setTypPlatby (unsigned char newVal) |
| void | setPasmoPoradie (unsigned char newVal) |
| void | setPocetListkov (unsigned short newVal) |
| void | setPriznaky (ECestovnyListok::Priznaky priznaky, unsigned char newVal) |
| void | setPriznaky (unsigned char newVal) |
| void | setPriznaky2 (ECestovnyListok::Priznaky2 priznaky2, unsigned char newVal) |
| void | setPriznaky2 (unsigned char newVal) |
| void | setPovodneCislo (unsigned long newVal) |
| void | SetCisloCitacky (unsigned long newVal) |
| void | setCisloStojanu (unsigned char newVal) |
| void | setStorno (bool newVal) |
| void | setTypTS (unsigned char newVal) |
| void | setSpolucestujuci (bool newVal) |
| void | setDPH (long newVal) |
| void | setIsCityCard (bool isCityCard) |
| void | setIsBankCard (bool isBankCard) |
| void | setIsNetworkTicket (bool isNetworkTicket) |
| void | setIsWithoutDPH (bool isWithoutDPH) |
| void | setCisloIDS (unsigned char newVal) |
| void | setTypKuponu (unsigned char newVal) |
| void | setIsLinkaSpoj (bool newVal) |
| void | setKm (unsigned short km) |
| void | SetNoAddressTicket (bool noAddressTicket) |
| void | SetTransactionDetail (long long transactionDetail) |
| void | setBonusType (unsigned char bonusType) |
| void | setTrasaCislo (unsigned char trasaCislo) |
| ECipovaKarta * | getCipovaKarta () |
| ELinkaSpoj * | getLinkaSpoj () |
| ECestovnyListokCol * | getOwner () |
| void | setOwner (ECestovnyListokCol *newVal) |
| void | addCipovaKarta (ECipovaKarta *newVal) |
| void | addLinkaSpoj (ELinkaSpoj *newVal) |
| virtual void | fillInCK1 (CK1 &ck1) |
| virtual void | fillUpCK1 (CK1 &ck1) |
| void | fillInLOG_EP (LOG_EP &logEP) |
| void | fillUpLOG_EP (LOG_EP &logEP) |
| bool | writeLinkaSpoj () |
| bool | readLinkaSpoj () |
| bool | GetLinkaSpojData (unsigned char *&data, unsigned short &dataSize) |
| bool | IsPrepaidTicketSell () |
Public Member Functions inherited from EM::Strojcek::StatistikaStrojcek::EAbstraktnyZaznam | |
| EAbstraktnyZaznam () | |
| EAbstraktnyZaznam (EAbstraktnyZaznam &abstraktnyZaznam) | |
| virtual | ~EAbstraktnyZaznam () |
| unsigned long | getNextRecord () |
| unsigned char | getInterneCislo1 () |
| unsigned char | getInterneCislo2 () |
| short | getTypZaznamu () |
| long | getSize () |
| void | setNextRecord (unsigned long newVal) |
| void | setInterneCislo1 (unsigned char newVal) |
| void | setInterneCislo2 (unsigned char newVal) |
| void | setTypZaznamu (short newVal) |
| void | setSize (long newVal) |
| void | FillInRecInfo (REC_INFO &rec_info) |
| bool | CheckData () |
| EAbstraktnyZaznam * | GetLeft () |
| EAbstraktnyZaznam * | GetRight () |
| EAbstraktnyZaznam () | |
| EAbstraktnyZaznam (EAbstraktnyZaznam &abstraktnyZaznam) | |
| virtual | ~EAbstraktnyZaznam () |
| unsigned long | getNextRecord () |
| unsigned char | getInterneCislo1 () |
| unsigned char | getInterneCislo2 () |
| short | getTypZaznamu () |
| long | getSize () |
| void | setNextRecord (unsigned long newVal) |
| void | setInterneCislo1 (unsigned char newVal) |
| void | setInterneCislo2 (unsigned char newVal) |
| void | setTypZaznamu (short newVal) |
| void | setSize (long newVal) |
| void | FillInRecInfo (REC_INFO &rec_info) |
| bool | CheckData () |
| EAbstraktnyZaznam * | GetLeft () |
| EAbstraktnyZaznam * | GetRight () |
| EJednorazovyNastup::EJednorazovyNastup | ( | ) |
| EJednorazovyNastup::EJednorazovyNastup | ( | EJednorazovyNastup & | listok | ) |

| EJednorazovyNastup::~EJednorazovyNastup | ( | ) |
| EM::Strojcek::StatistikaStrojcek::EJednorazovyNastup::EJednorazovyNastup | ( | ) |
| EM::Strojcek::StatistikaStrojcek::EJednorazovyNastup::EJednorazovyNastup | ( | EJednorazovyNastup & | listok | ) |
| EM::Strojcek::StatistikaStrojcek::EJednorazovyNastup::~EJednorazovyNastup | ( | ) |
| void EJednorazovyNastup::AddJazdaMHD | ( | EJazdaMHD * | jazdaMHD | ) |

| void EM::Strojcek::StatistikaStrojcek::EJednorazovyNastup::AddJazdaMHD | ( | EJazdaMHD * | jazdaMHD | ) |
| void EJednorazovyNastup::FillIn01 | ( | LISTOKTYPSTRUCT_01 & | zaznam | ) |


| void EM::Strojcek::StatistikaStrojcek::EJednorazovyNastup::FillIn01 | ( | LISTOKTYPSTRUCT_01 & | zaznam | ) |
| void EJednorazovyNastup::FillIn07 | ( | LISTOKTYPSTRUCT_07 & | zaznam | ) |


| void EM::Strojcek::StatistikaStrojcek::EJednorazovyNastup::FillIn07 | ( | LISTOKTYPSTRUCT_07 & | zaznam | ) |
| void EJednorazovyNastup::FillIn75 | ( | LISTOKTYPSTRUCT_75 & | zaznam | ) |


| void EM::Strojcek::StatistikaStrojcek::EJednorazovyNastup::FillIn75 | ( | LISTOKTYPSTRUCT_75 & | zaznam | ) |
| void EJednorazovyNastup::FillIn93 | ( | LISTOKTYPSTRUCT_93 & | zaznam | ) |


| void EM::Strojcek::StatistikaStrojcek::EJednorazovyNastup::FillIn93 | ( | LISTOKTYPSTRUCT_93 & | zaznam | ) |
| void EJednorazovyNastup::FillIn94 | ( | LISTOKTYPSTRUCT_94 & | zaznam | ) |


| void EM::Strojcek::StatistikaStrojcek::EJednorazovyNastup::FillIn94 | ( | LISTOKTYPSTRUCT_94 & | zaznam | ) |
| void EJednorazovyNastup::fillInCasovyODIS | ( | CasovyODIS & | casovyODIS | ) |


| void EM::Strojcek::StatistikaStrojcek::EJednorazovyNastup::fillInCasovyODIS | ( | CasovyODIS & | casovyODIS | ) |
|
virtual |
Reimplemented from EM::Strojcek::StatistikaStrojcek::ECestovnyListok.


|
virtual |
Reimplemented from EM::Strojcek::StatistikaStrojcek::ECestovnyListok.
| void EM::Strojcek::StatistikaStrojcek::EJednorazovyNastup::FillInSizeAndInterCislo2 | ( | ) |
| void EJednorazovyNastup::FillInSizeAndInterCislo2 | ( | ) |
kvoli checksum
kvoli checksum
kvoli checksum
kvoli checksum
kvoli checksum
kvoli checksum
kvoli checksum
kvoli checksum
kvoli checksum
kvoli checksum


| void EJednorazovyNastup::FillUp01 | ( | LISTOKTYPSTRUCT_01 & | zaznam | ) |


| void EM::Strojcek::StatistikaStrojcek::EJednorazovyNastup::FillUp01 | ( | LISTOKTYPSTRUCT_01 & | zaznam | ) |
| void EM::Strojcek::StatistikaStrojcek::EJednorazovyNastup::FillUp07 | ( | LISTOKTYPSTRUCT_07 & | zaznam | ) |
| void EJednorazovyNastup::FillUp07 | ( | LISTOKTYPSTRUCT_07 & | zaznam | ) |


| void EJednorazovyNastup::FillUp75 | ( | LISTOKTYPSTRUCT_75 & | zaznam | ) |


| void EM::Strojcek::StatistikaStrojcek::EJednorazovyNastup::FillUp75 | ( | LISTOKTYPSTRUCT_75 & | zaznam | ) |
| void EM::Strojcek::StatistikaStrojcek::EJednorazovyNastup::FillUp93 | ( | LISTOKTYPSTRUCT_93 & | zaznam | ) |
| void EJednorazovyNastup::FillUp93 | ( | LISTOKTYPSTRUCT_93 & | zaznam | ) |


| void EJednorazovyNastup::FillUp94 | ( | LISTOKTYPSTRUCT_94 & | zaznam | ) |


| void EM::Strojcek::StatistikaStrojcek::EJednorazovyNastup::FillUp94 | ( | LISTOKTYPSTRUCT_94 & | zaznam | ) |
| void EJednorazovyNastup::fillUpCasovyODIS | ( | CasovyODIS & | casovyODIS | ) |


| void EM::Strojcek::StatistikaStrojcek::EJednorazovyNastup::fillUpCasovyODIS | ( | CasovyODIS & | casovyODIS | ) |
|
virtual |
Reimplemented from EM::Strojcek::StatistikaStrojcek::ECestovnyListok.


|
virtual |
Reimplemented from EM::Strojcek::StatistikaStrojcek::ECestovnyListok.
| bool EJednorazovyNastup::GetCasovyNastup | ( | ) |

| bool EM::Strojcek::StatistikaStrojcek::EJednorazovyNastup::GetCasovyNastup | ( | ) |
|
virtual |
Reimplemented from EM::Strojcek::StatistikaStrojcek::ECestovnyListok.

|
virtual |
Reimplemented from EM::Strojcek::StatistikaStrojcek::ECestovnyListok.
| EJazdaMHD * EJednorazovyNastup::GetJazdaMHD | ( | ) |

| EJazdaMHD* EM::Strojcek::StatistikaStrojcek::EJednorazovyNastup::GetJazdaMHD | ( | ) |
| long EM::Strojcek::StatistikaStrojcek::EJednorazovyNastup::GetNastupnaZastavkaID | ( | ) |
| long EJednorazovyNastup::GetNastupnaZastavkaID | ( | ) |

| unsigned char EJednorazovyNastup::GetNastupnaZastavkaPoradie | ( | ) |

| unsigned char EM::Strojcek::StatistikaStrojcek::EJednorazovyNastup::GetNastupnaZastavkaPoradie | ( | ) |
| long EJednorazovyNastup::GetVystupnaZastavkaID | ( | ) |

| long EM::Strojcek::StatistikaStrojcek::EJednorazovyNastup::GetVystupnaZastavkaID | ( | ) |
| unsigned char EJednorazovyNastup::GetVystupnaZastavkaPoradie | ( | ) |

| unsigned char EM::Strojcek::StatistikaStrojcek::EJednorazovyNastup::GetVystupnaZastavkaPoradie | ( | ) |
| EJednorazovyNastup & EJednorazovyNastup::operator= | ( | EJednorazovyNastup & | listok | ) |

| EJednorazovyNastup& EM::Strojcek::StatistikaStrojcek::EJednorazovyNastup::operator= | ( | EJednorazovyNastup & | listok | ) |
|
virtual |
|
virtual |


| bool EM::Strojcek::StatistikaStrojcek::EJednorazovyNastup::Read01 | ( | ) |
| bool EJednorazovyNastup::Read01 | ( | ) |


| bool EM::Strojcek::StatistikaStrojcek::EJednorazovyNastup::Read07 | ( | ) |
| bool EJednorazovyNastup::Read07 | ( | ) |


| bool EM::Strojcek::StatistikaStrojcek::EJednorazovyNastup::Read75 | ( | ) |
| bool EJednorazovyNastup::Read75 | ( | ) |


| bool EJednorazovyNastup::Read93 | ( | ) |


| bool EM::Strojcek::StatistikaStrojcek::EJednorazovyNastup::Read93 | ( | ) |
| bool EM::Strojcek::StatistikaStrojcek::EJednorazovyNastup::Read94 | ( | ) |
| bool EJednorazovyNastup::Read94 | ( | ) |


| void EM::Strojcek::StatistikaStrojcek::EJednorazovyNastup::Receive01 | ( | VystupneData * | vstupnyZaznam | ) |
| void EJednorazovyNastup::Receive01 | ( | VystupneData * | vstupnyZaznam | ) |


| void EM::Strojcek::StatistikaStrojcek::EJednorazovyNastup::Receive07 | ( | VystupneData * | vstupnyZaznam | ) |
| void EJednorazovyNastup::Receive07 | ( | VystupneData * | vstupnyZaznam | ) |


| void EM::Strojcek::StatistikaStrojcek::EJednorazovyNastup::Receive75 | ( | VystupneData * | vstupnyZaznam | ) |
| void EJednorazovyNastup::Receive75 | ( | VystupneData * | vstupnyZaznam | ) |


| void EM::Strojcek::StatistikaStrojcek::EJednorazovyNastup::Receive93 | ( | VystupneData * | vstupnyZaznam | ) |
| void EJednorazovyNastup::Receive93 | ( | VystupneData * | vstupnyZaznam | ) |


| void EJednorazovyNastup::Receive94 | ( | VystupneData * | vstupnyZaznam | ) |


| void EM::Strojcek::StatistikaStrojcek::EJednorazovyNastup::Receive94 | ( | VystupneData * | vstupnyZaznam | ) |
|
virtual |
Metoda prijima vstupneData. Sklada sa zo struktury REC_INFO a struktury konktretneho listka ktora sa urci z REC_INFO.
| vstupneData |
Reimplemented from EM::Strojcek::StatistikaStrojcek::ECestovnyListok.
|
virtual |
Metoda prijima vstupneData. Sklada sa zo struktury REC_INFO a struktury konktretneho listka ktora sa urci z REC_INFO.
| vstupneData |
Reimplemented from EM::Strojcek::StatistikaStrojcek::ECestovnyListok.

| VystupneData * EJednorazovyNastup::Send01 | ( | VystupneData * | vystupnyZaznam | ) |


| VystupneData* EM::Strojcek::StatistikaStrojcek::EJednorazovyNastup::Send01 | ( | VystupneData * | vystupnyZaznam | ) |
| VystupneData* EM::Strojcek::StatistikaStrojcek::EJednorazovyNastup::Send07 | ( | VystupneData * | vystupnyZaznam | ) |
| VystupneData * EJednorazovyNastup::Send07 | ( | VystupneData * | vystupnyZaznam | ) |


| VystupneData* EM::Strojcek::StatistikaStrojcek::EJednorazovyNastup::Send75 | ( | VystupneData * | vystupnyZaznam | ) |
| VystupneData * EJednorazovyNastup::Send75 | ( | VystupneData * | vystupnyZaznam | ) |


| VystupneData* EM::Strojcek::StatistikaStrojcek::EJednorazovyNastup::Send93 | ( | VystupneData * | vystupnyZaznam | ) |
| VystupneData * EJednorazovyNastup::Send93 | ( | VystupneData * | vystupnyZaznam | ) |


| VystupneData* EM::Strojcek::StatistikaStrojcek::EJednorazovyNastup::Send94 | ( | VystupneData * | vystupnyZaznam | ) |
| VystupneData * EJednorazovyNastup::Send94 | ( | VystupneData * | vystupnyZaznam | ) |


|
virtual |
Metoda obaluje listok do struktury. Stroktura je zlozena z dvoch poli prve je dlzka dat a druhe pole zlozene z REC_INFO struktury a struktury pre zapis uz konkretneho listka.
Reimplemented from EM::Strojcek::StatistikaStrojcek::ECestovnyListok.
|
virtual |
Metoda obaluje listok do struktury. Stroktura je zlozena z dvoch poli prve je dlzka dat a druhe pole zlozene z REC_INFO struktury a struktury pre zapis uz konkretneho listka.
Reimplemented from EM::Strojcek::StatistikaStrojcek::ECestovnyListok.


| void EJednorazovyNastup::SetCasovyNastup | ( | bool | newVal | ) |

| void EM::Strojcek::StatistikaStrojcek::EJednorazovyNastup::SetCasovyNastup | ( | bool | newVal | ) |
| void EJednorazovyNastup::SetNastupnaZastavkaID | ( | long | newVal | ) |

| void EM::Strojcek::StatistikaStrojcek::EJednorazovyNastup::SetNastupnaZastavkaID | ( | long | newVal | ) |
| void EJednorazovyNastup::SetNastupnaZastavkaPoradie | ( | unsigned char | newVal | ) |

| void EM::Strojcek::StatistikaStrojcek::EJednorazovyNastup::SetNastupnaZastavkaPoradie | ( | unsigned char | newVal | ) |
| void EM::Strojcek::StatistikaStrojcek::EJednorazovyNastup::SetVystupnaZastavkaID | ( | long | newVal | ) |
| void EJednorazovyNastup::SetVystupnaZastavkaID | ( | long | newVal | ) |

| void EM::Strojcek::StatistikaStrojcek::EJednorazovyNastup::SetVystupnaZastavkaPoradie | ( | unsigned char | newVal | ) |
| void EJednorazovyNastup::SetVystupnaZastavkaPoradie | ( | unsigned char | newVal | ) |

| long EJednorazovyNastup::TypStruct | ( | ) |


| long EM::Strojcek::StatistikaStrojcek::EJednorazovyNastup::TypStruct | ( | ) |
|
virtual |
Reimplemented from EM::Strojcek::StatistikaStrojcek::EAbstraktnyZaznam.
|
virtual |
Reimplemented from EM::Strojcek::StatistikaStrojcek::EAbstraktnyZaznam.

1.8.8