|
DataIO
|

Classes | |
| struct | TariffCombinations |
Public Member Functions | |
| DataClass (ERootDataIO *owner, EVypocetCeny *internalStructOwner) | |
| ~DataClass () | |
| unsigned short | GetXMLAttribValue (EXMLNode *node, string attribName) |
| unsigned short | GetCisloTarifnehoListka () |
| long | GetCenu () |
| unsigned char | GetPasmoPoradie (unsigned char typCennika, ECennik *cennik, ETarifa *tarifa) |
| int | GetCasPlatnosti (ETarifnePasmo *tarifnePasmo, ETarifa *tarifa, bool bezPrestupuNaSablone=false) |
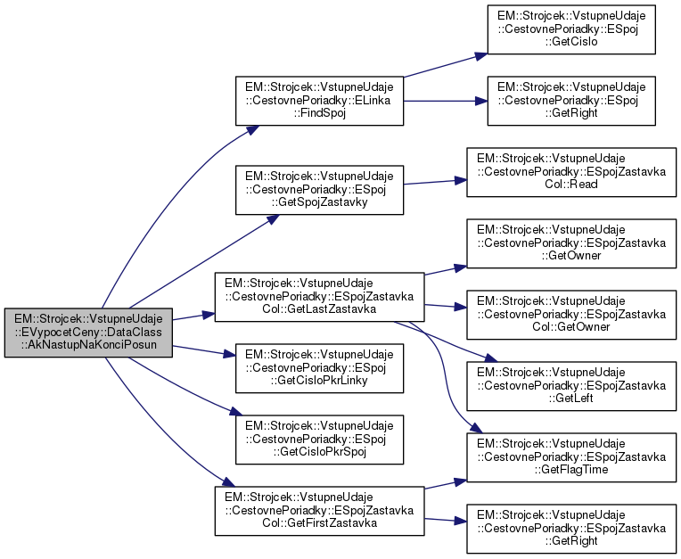
| void | AkNastupNaKonciPosun (_VSTUPNA_STRUKTURA *vstupy) |
| void | PosunNaPokrSpoj (_VSTUPNA_STRUKTURA *vstupy) |
| void | UpravPreCrossTransfer (EHead *listokTarifaCol, long &cena) |
| EHead * | VytvorListkyTarifaKm (EArray *vstupyRozdel, long Cena, unsigned char pasmo, ETarifa *tarifa) |
| EArray * | RozdelVstupy (_VSTUPNA_STRUKTURA *vstupy) |
| EListokTarifa * | VlozListkyTarifa (EHead *ListokTarifaCol, EVstupy *vstup, long cena, unsigned char pasmo, short int casPlatnosti, unsigned char menaID, ETarifa *tarifa, short poradieZast1VPokrSpoji=0, short poradieZast2VPokrSpoji=0) |
| enumChyby | VypocitajCenuPreTS (_VSTUPNA_STRUKTURA *vstupy, long &cena, EHead *&ListkyTarifaKm, short &cisloTS) |
| enumChyby | VypocitajCenuPreTSPreCenu2 (_VSTUPNA_STRUKTURA *vstupy, long &cena, EHead *&ListkyTarifaKm, short &cisloTS, int cisloTarListkaCeny2) |
| bool | SpecVypocetCien (ETarifa *tariff, long &price, _VSTUPNA_STRUKTURA *vstupy) |
| bool | GetValidZones (_VSTUPNA_STRUKTURA *vstupy, OUT vector< unsigned short > &outValidZones, OUT bool &isNetworkWide) |
| bool | ReadXML () |
| bool | IsAdvanceSalePadEmtestTariffCombination (unsigned short tariffNumberUnitCount, unsigned short tariffNumber) |
| bool | IsAdvanceSaleEmtestCdTariffCombination (unsigned short tariffNumberUnitCount, unsigned short tariffNumber) |
| bool | IsBusPadEmtestTariffCombination (unsigned short tariffNumberUnitCount, unsigned short tariffNumber) |
| bool | IsBusMhdEmtestTariffCombination (unsigned short tariffNumberUnitCount, unsigned short tariffNumber) |
| bool | IsFreeTicketByAgeCondition (_VSTUPNA_STRUKTURA *vstupy) |
| Checks age of card holder with current date. In case that age of card holder is bigger than age specified in tariff system, price of ticket will be have value 0. More... | |
| bool | IDOL (ETarifa *tarifa, long &cena, _VSTUPNA_STRUKTURA *vstupy) |
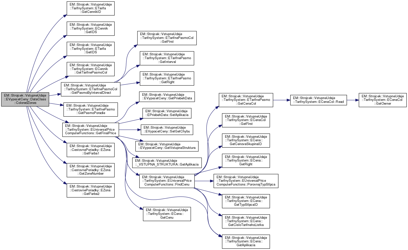
| bool | ColoredZones (ETarifa *tariff, long &price, unsigned short zoneList[20], EDate validityDate) |
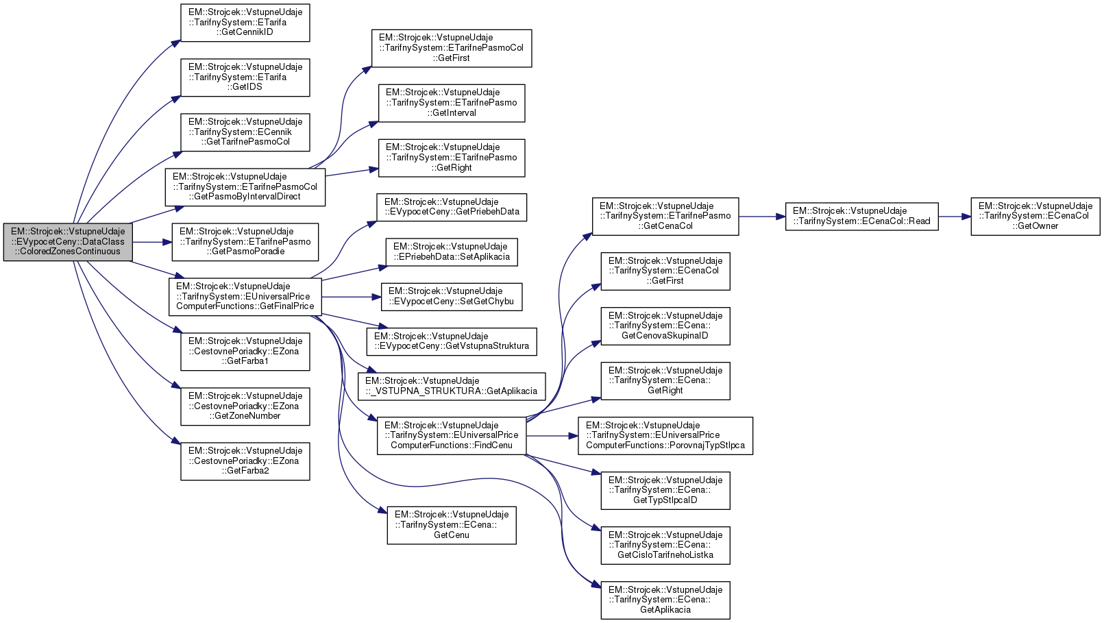
| bool | ColoredZonesContinuous (ETarifa *tariff, long &price, unsigned short zoneList[20], EDate validityDate) |
| bool | DEPriceCompute (long &cena, _VSTUPNA_STRUKTURA *vstupy) |
| void | TransformZoneArrayToZoneVector (unsigned short zoneArray[20], vector< short > &zoneVector) |
| void | TransformZoneVectorToZoneArray (vector< short > &zoneVector, unsigned short zoneArray[20]) |
Public Attributes | |
| ERootDataIO * | mOwner |
| EVstupy * | mVstupy |
| EVypocetCeny * | mInternalStructOwner |
| EVlastnostTarifyHodnotaCol * | mVlastnostiTarify_Hodnoty |
| ETarifnePasmo * | mPasmo |
| EPriebehData * | mPriebehData |
| ETarifa * | mCurrentTarifa |
| EPriceComputerDE * | mPriceComputerDE |
| EVypocetCeny::enumChyby | mGetChybu |
| _VSTUPNA_STRUKTURA | mVstupnaStruct |
| bool | mIsXMLConfigOpen |
| bool | mCezPrestupy |
| long | mPocetSpojov |
| int | mPrvyPokracujuciSpojIdx |
| short | mCasPlatnosti |
| short | mCurrentTarifnaSkupina |
| vector< TariffCombinations > | mAdvanceSalePadEmtest |
| vector< TariffCombinations > | mAdvanceSaleEmtestCd |
| vector< TariffCombinations > | mBusPadEmtest |
| vector< TariffCombinations > | mBusMhdEmtest |
| EM::Strojcek::VstupneUdaje::EVypocetCeny::DataClass::DataClass | ( | ERootDataIO * | owner, |
| EVypocetCeny * | internalStructOwner | ||
| ) |
| EM::Strojcek::VstupneUdaje::EVypocetCeny::DataClass::~DataClass | ( | ) |
| void EM::Strojcek::VstupneUdaje::EVypocetCeny::DataClass::AkNastupNaKonciPosun | ( | _VSTUPNA_STRUKTURA * | vstupy | ) |

| bool EM::Strojcek::VstupneUdaje::EVypocetCeny::DataClass::ColoredZones | ( | ETarifa * | tariff, |
| long & | price, | ||
| unsigned short | zoneList[20], | ||
| EDate | validityDate | ||
| ) |

| bool EM::Strojcek::VstupneUdaje::EVypocetCeny::DataClass::ColoredZonesContinuous | ( | ETarifa * | tariff, |
| long & | price, | ||
| unsigned short | zoneList[20], | ||
| EDate | validityDate | ||
| ) |

| bool EM::Strojcek::VstupneUdaje::EVypocetCeny::DataClass::DEPriceCompute | ( | long & | cena, |
| _VSTUPNA_STRUKTURA * | vstupy | ||
| ) |

| int EM::Strojcek::VstupneUdaje::EVypocetCeny::DataClass::GetCasPlatnosti | ( | ETarifnePasmo * | tarifnePasmo, |
| ETarifa * | tarifa, | ||
| bool | bezPrestupuNaSablone = false |
||
| ) |

| long EM::Strojcek::VstupneUdaje::EVypocetCeny::DataClass::GetCenu | ( | ) |

| unsigned short EM::Strojcek::VstupneUdaje::EVypocetCeny::DataClass::GetCisloTarifnehoListka | ( | ) |

| unsigned char EM::Strojcek::VstupneUdaje::EVypocetCeny::DataClass::GetPasmoPoradie | ( | unsigned char | typCennika, |
| ECennik * | cennik, | ||
| ETarifa * | tarifa | ||
| ) |

| bool EM::Strojcek::VstupneUdaje::EVypocetCeny::DataClass::GetValidZones | ( | _VSTUPNA_STRUKTURA * | vstupy, |
| OUT vector< unsigned short > & | outValidZones, | ||
| OUT bool & | isNetworkWide | ||
| ) |

| unsigned short EM::Strojcek::VstupneUdaje::EVypocetCeny::DataClass::GetXMLAttribValue | ( | EXMLNode * | node, |
| string | attribName | ||
| ) |
| bool EM::Strojcek::VstupneUdaje::EVypocetCeny::DataClass::IDOL | ( | ETarifa * | tarifa, |
| long & | cena, | ||
| _VSTUPNA_STRUKTURA * | vstupy | ||
| ) |

| bool EM::Strojcek::VstupneUdaje::EVypocetCeny::DataClass::IsAdvanceSaleEmtestCdTariffCombination | ( | unsigned short | tariffNumberUnitCount, |
| unsigned short | tariffNumber | ||
| ) |
| bool EM::Strojcek::VstupneUdaje::EVypocetCeny::DataClass::IsAdvanceSalePadEmtestTariffCombination | ( | unsigned short | tariffNumberUnitCount, |
| unsigned short | tariffNumber | ||
| ) |
| bool EM::Strojcek::VstupneUdaje::EVypocetCeny::DataClass::IsBusMhdEmtestTariffCombination | ( | unsigned short | tariffNumberUnitCount, |
| unsigned short | tariffNumber | ||
| ) |
| bool EM::Strojcek::VstupneUdaje::EVypocetCeny::DataClass::IsBusPadEmtestTariffCombination | ( | unsigned short | tariffNumberUnitCount, |
| unsigned short | tariffNumber | ||
| ) |
| bool EM::Strojcek::VstupneUdaje::EVypocetCeny::DataClass::IsFreeTicketByAgeCondition | ( | _VSTUPNA_STRUKTURA * | vstupy | ) |
Checks age of card holder with current date. In case that age of card holder is bigger than age specified in tariff system, price of ticket will be have value 0.
| vstupy | - input data structure from application for price calculation |

| void EM::Strojcek::VstupneUdaje::EVypocetCeny::DataClass::PosunNaPokrSpoj | ( | _VSTUPNA_STRUKTURA * | vstupy | ) |

| bool EM::Strojcek::VstupneUdaje::EVypocetCeny::DataClass::ReadXML | ( | ) |
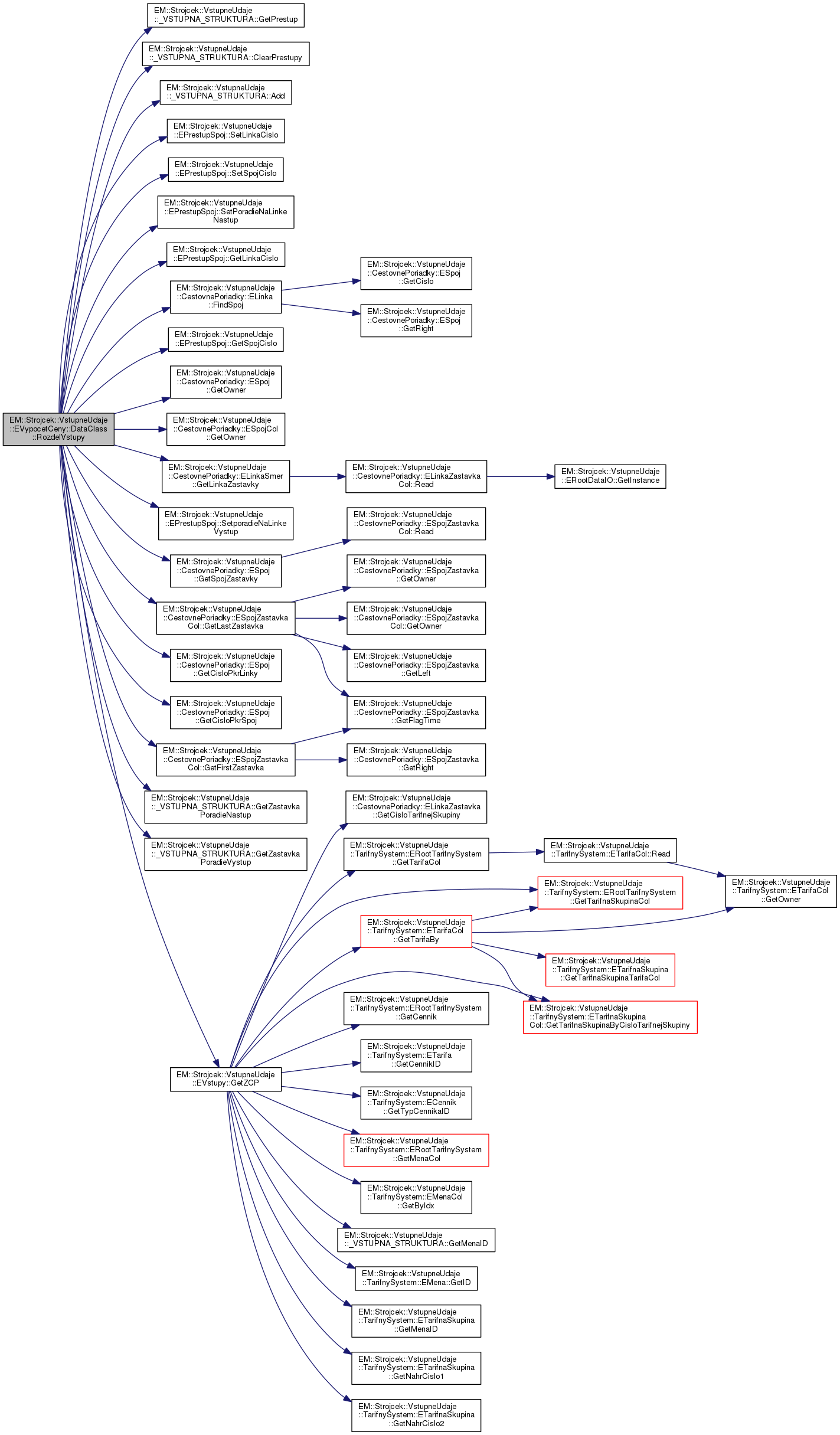
| EArray * EM::Strojcek::VstupneUdaje::EVypocetCeny::DataClass::RozdelVstupy | ( | _VSTUPNA_STRUKTURA * | vstupy | ) |

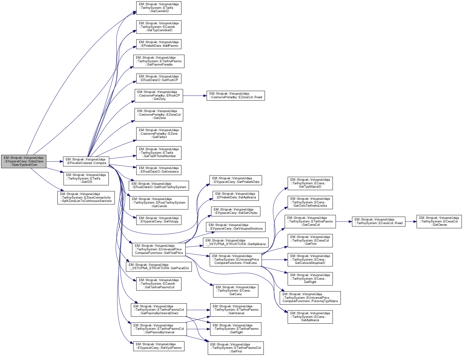
| bool EM::Strojcek::VstupneUdaje::EVypocetCeny::DataClass::SpecVypocetCien | ( | ETarifa * | tariff, |
| long & | price, | ||
| _VSTUPNA_STRUKTURA * | vstupy | ||
| ) |

| void EM::Strojcek::VstupneUdaje::EVypocetCeny::DataClass::TransformZoneArrayToZoneVector | ( | unsigned short | zoneArray[20], |
| vector< short > & | zoneVector | ||
| ) |
| void EM::Strojcek::VstupneUdaje::EVypocetCeny::DataClass::TransformZoneVectorToZoneArray | ( | vector< short > & | zoneVector, |
| unsigned short | zoneArray[20] | ||
| ) |
| void EM::Strojcek::VstupneUdaje::EVypocetCeny::DataClass::UpravPreCrossTransfer | ( | EHead * | listokTarifaCol, |
| long & | cena | ||
| ) |
| EListokTarifa * EM::Strojcek::VstupneUdaje::EVypocetCeny::DataClass::VlozListkyTarifa | ( | EHead * | ListokTarifaCol, |
| EVstupy * | vstup, | ||
| long | cena, | ||
| unsigned char | pasmo, | ||
| short int | casPlatnosti, | ||
| unsigned char | menaID, | ||
| ETarifa * | tarifa, | ||
| short | poradieZast1VPokrSpoji = 0, |
||
| short | poradieZast2VPokrSpoji = 0 |
||
| ) |

| EVypocetCeny::enumChyby EM::Strojcek::VstupneUdaje::EVypocetCeny::DataClass::VypocitajCenuPreTS | ( | _VSTUPNA_STRUKTURA * | vstupy, |
| long & | cena, | ||
| EHead *& | ListkyTarifaKm, | ||
| short & | cisloTS | ||
| ) |

| EVypocetCeny::enumChyby EM::Strojcek::VstupneUdaje::EVypocetCeny::DataClass::VypocitajCenuPreTSPreCenu2 | ( | _VSTUPNA_STRUKTURA * | vstupy, |
| long & | cena, | ||
| EHead *& | ListkyTarifaKm, | ||
| short & | cisloTS, | ||
| int | cisloTarListkaCeny2 | ||
| ) |

| EHead * EM::Strojcek::VstupneUdaje::EVypocetCeny::DataClass::VytvorListkyTarifaKm | ( | EArray * | vstupyRozdel, |
| long | Cena, | ||
| unsigned char | pasmo, | ||
| ETarifa * | tarifa | ||
| ) |

| vector<TariffCombinations> EM::Strojcek::VstupneUdaje::EVypocetCeny::DataClass::mAdvanceSaleEmtestCd |
| vector<TariffCombinations> EM::Strojcek::VstupneUdaje::EVypocetCeny::DataClass::mAdvanceSalePadEmtest |
| vector<TariffCombinations> EM::Strojcek::VstupneUdaje::EVypocetCeny::DataClass::mBusMhdEmtest |
| vector<TariffCombinations> EM::Strojcek::VstupneUdaje::EVypocetCeny::DataClass::mBusPadEmtest |
| short EM::Strojcek::VstupneUdaje::EVypocetCeny::DataClass::mCasPlatnosti |
| bool EM::Strojcek::VstupneUdaje::EVypocetCeny::DataClass::mCezPrestupy |
| ETarifa* EM::Strojcek::VstupneUdaje::EVypocetCeny::DataClass::mCurrentTarifa |
| short EM::Strojcek::VstupneUdaje::EVypocetCeny::DataClass::mCurrentTarifnaSkupina |
| EVypocetCeny::enumChyby EM::Strojcek::VstupneUdaje::EVypocetCeny::DataClass::mGetChybu |
| EVypocetCeny* EM::Strojcek::VstupneUdaje::EVypocetCeny::DataClass::mInternalStructOwner |
| bool EM::Strojcek::VstupneUdaje::EVypocetCeny::DataClass::mIsXMLConfigOpen |
| ERootDataIO* EM::Strojcek::VstupneUdaje::EVypocetCeny::DataClass::mOwner |
| ETarifnePasmo* EM::Strojcek::VstupneUdaje::EVypocetCeny::DataClass::mPasmo |
| long EM::Strojcek::VstupneUdaje::EVypocetCeny::DataClass::mPocetSpojov |
| EPriceComputerDE* EM::Strojcek::VstupneUdaje::EVypocetCeny::DataClass::mPriceComputerDE |
| EPriebehData* EM::Strojcek::VstupneUdaje::EVypocetCeny::DataClass::mPriebehData |
| int EM::Strojcek::VstupneUdaje::EVypocetCeny::DataClass::mPrvyPokracujuciSpojIdx |
| EVlastnostTarifyHodnotaCol* EM::Strojcek::VstupneUdaje::EVypocetCeny::DataClass::mVlastnostiTarify_Hodnoty |
| _VSTUPNA_STRUKTURA EM::Strojcek::VstupneUdaje::EVypocetCeny::DataClass::mVstupnaStruct |
| EVstupy* EM::Strojcek::VstupneUdaje::EVypocetCeny::DataClass::mVstupy |
1.8.8