|
Vesna
|
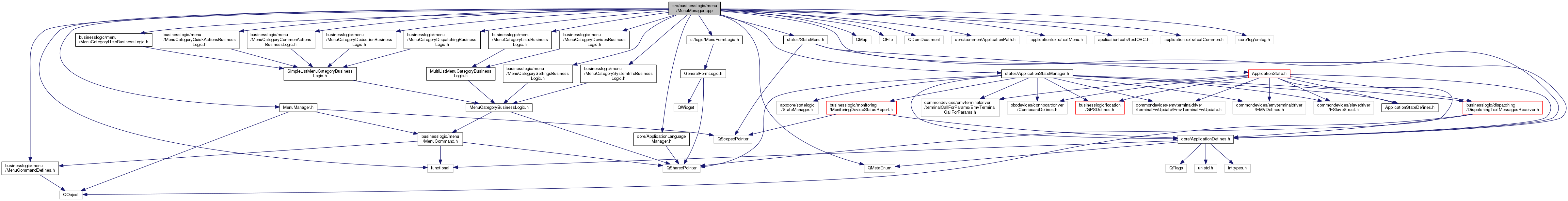
#include "MenuManager.h"#include <functional>#include <QMap>#include <QFile>#include <QDomDocument>#include <QMetaEnum>#include "ui/logic/MenuFormLogic.h"#include "core/ApplicationDefines.h"#include "core/common/ApplicationPath.h"#include "core/ApplicationLanguageManager.h"#include "states/ApplicationStateManager.h"#include "states/StateMenu.h"#include "businesslogic/menu/MenuCategoryCommonActionsBusinessLogic.h"#include "businesslogic/menu/MenuCategoryDeductionBusinessLogic.h"#include "businesslogic/menu/MenuCategoryDevicesBusinessLogic.h"#include "businesslogic/menu/MenuCategoryDispatchingBusinessLogic.h"#include "businesslogic/menu/MenuCategoryHelpBusinessLogic.h"#include "businesslogic/menu/MenuCategoryListsBusinessLogic.h"#include "businesslogic/menu/MenuCategoryQuickActionsBusinessLogic.h"#include "businesslogic/menu/MenuCategorySettingsBusinessLogic.h"#include "businesslogic/menu/MenuCategorySystemInfoBusinessLogic.h"#include "businesslogic/menu/MenuCommandDefines.h"#include "applicationtexts/textMenu.h"#include "applicationtexts/textOBC.h"#include "applicationtexts/textCommon.h"#include "core/log/emlog.h"
Classes | |
| class | MenuManager::DataClass |
Macros | |
| #define | __USE_LOG__ |
| #define | XML_MENU_BASE "Menu" |
| #define | XML_MENU_ISSUE "MenuIssue" |
| #define | XML_MENU_COMMON "MenuCommon" |
| #define | XML_MENU_TAB_INDEX "tabIndex" |
| #define | XML_MENU_DISPATCHER_ONLY "visibleOnlyForDispatcher" |
| #define __USE_LOG__ |
| #define XML_MENU_BASE "Menu" |
| #define XML_MENU_COMMON "MenuCommon" |
| #define XML_MENU_DISPATCHER_ONLY "visibleOnlyForDispatcher" |
| #define XML_MENU_ISSUE "MenuIssue" |
| #define XML_MENU_TAB_INDEX "tabIndex" |
1.8.8