Vesna
 All Classes Namespaces Files Functions Variables Typedefs Enumerations Enumerator Friends Macros
Classes | Public Member Functions | Static Public Member Functions | List of all members
DatabaseService Class Reference

#include <DatabaseService.h>

Inheritance diagram for DatabaseService:
Inheritance graph
[legend]

Classes

class  DataClass
 

Public Member Functions

 DatabaseService ()
 
virtual ~DatabaseService ()
 
ApplicationDefines::DatabaseServiceType GetDatabaseServiceType ()
 

Static Public Member Functions

static bool Vacuum ()
 Vacuum - rebuilds the entire database file, reclaiming unused space and defragmenting data What Actually Happens: More...
 
static bool BeginTransaction ()
 
static bool CommitTransaction ()
 
static bool RollbackTransaction ()
 
static
ApplicationDefines::ResultValue 
Insert (Model &model, QVariant &id)
 
static
ApplicationDefines::ResultValue 
GetID (const Model &model, QVariant &id)
 
static bool PrepareQuery (QSqlQuery &query, const QString &queryContent)
 
static bool ExecQuery (QSqlQuery &query)
 
static
ApplicationDefines::ResultValue 
PrepareAndExecQuery (QSqlQuery &query, const QString &queryContent, const bool doRollbackTransactionOnError)
 
static
ApplicationDefines::ResultValue 
CheckIfTableContainsColumn (const QString &tableName, const QString &columnName, bool &wantedColumnExists)
 

Constructor & Destructor Documentation

DatabaseService::DatabaseService ( )
DatabaseService::~DatabaseService ( )
virtual

Member Function Documentation

bool DatabaseService::BeginTransaction ( )
static

Here is the caller graph for this function:

ApplicationDefines::ResultValue DatabaseService::CheckIfTableContainsColumn ( const QString &  tableName,
const QString &  columnName,
bool &  wantedColumnExists 
)
static

Here is the call graph for this function:

Here is the caller graph for this function:

bool DatabaseService::CommitTransaction ( )
static

Here is the caller graph for this function:

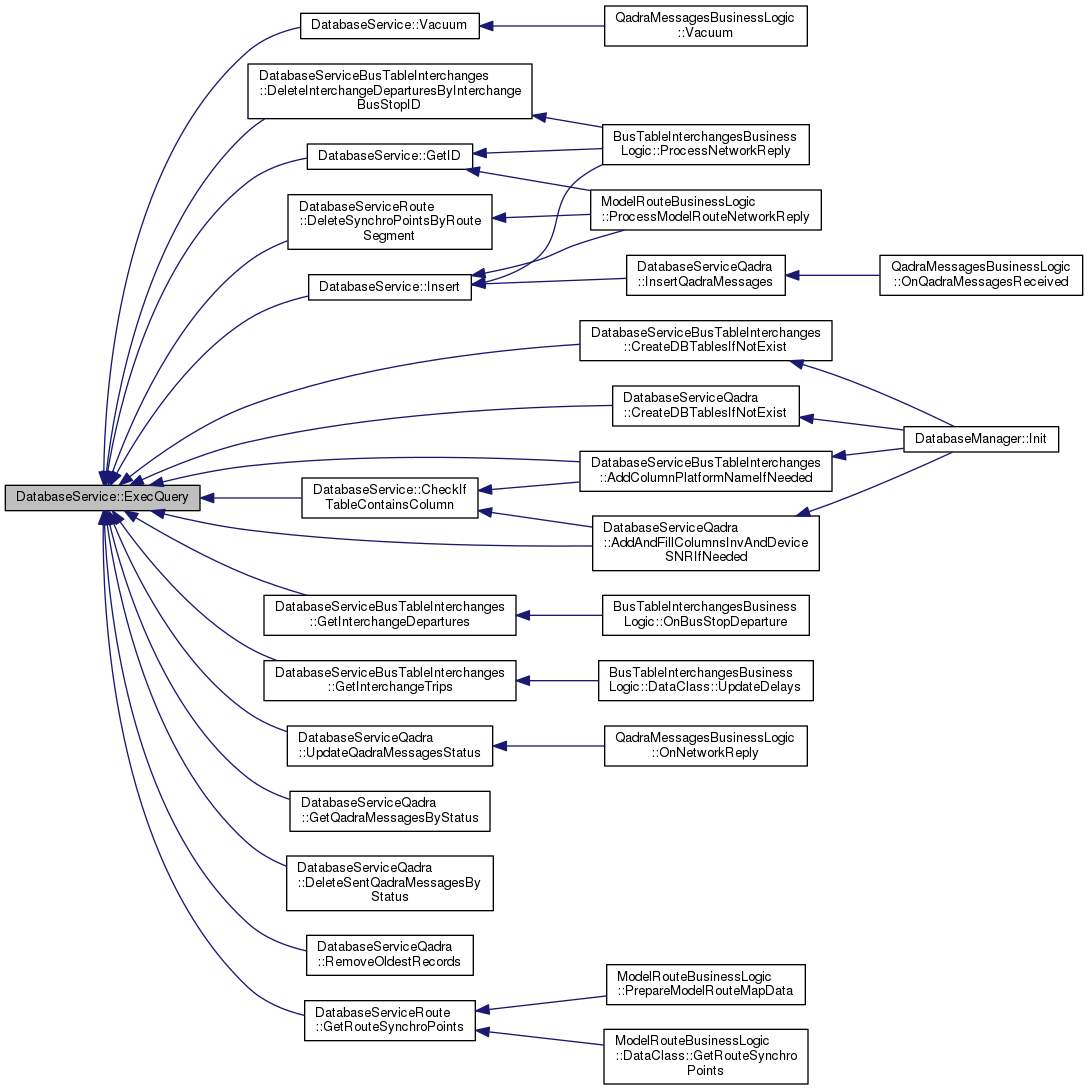
bool DatabaseService::ExecQuery ( QSqlQuery &  query)
static

Here is the caller graph for this function:

ApplicationDefines::DatabaseServiceType DatabaseService::GetDatabaseServiceType ( )
ApplicationDefines::ResultValue DatabaseService::GetID ( const Model model,
QVariant &  id 
)
static

Here is the call graph for this function:

Here is the caller graph for this function:

ApplicationDefines::ResultValue DatabaseService::Insert ( Model model,
QVariant &  id 
)
static

Here is the call graph for this function:

Here is the caller graph for this function:

ApplicationDefines::ResultValue DatabaseService::PrepareAndExecQuery ( QSqlQuery &  query,
const QString &  queryContent,
const bool  doRollbackTransactionOnError 
)
static

Here is the call graph for this function:

Here is the caller graph for this function:

bool DatabaseService::PrepareQuery ( QSqlQuery &  query,
const QString &  queryContent 
)
static

Here is the caller graph for this function:

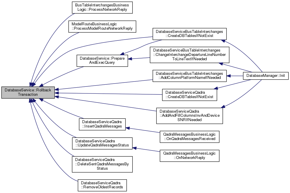
bool DatabaseService::RollbackTransaction ( )
static

Here is the caller graph for this function:

bool DatabaseService::Vacuum ( )
static

Vacuum - rebuilds the entire database file, reclaiming unused space and defragmenting data What Actually Happens:

  • SQLite creates a new temporary database file.
  • It copies all the valid data from the old file into the new one.
  • The old file is then replaced with the new, optimized version.
    Returns
    true on success, false on failure

Here is the call graph for this function:

Here is the caller graph for this function:


The documentation for this class was generated from the following files: