Vesna
 All Classes Namespaces Files Functions Variables Typedefs Enumerations Enumerator Friends Macros
Classes | Public Member Functions | Static Public Attributes | Protected Member Functions | List of all members
GPSBusinessLogic Class Reference

#include <GPSBusinessLogic.h>

Inheritance diagram for GPSBusinessLogic:
Inheritance graph
[legend]
Collaboration diagram for GPSBusinessLogic:
Collaboration graph
[legend]

Classes

class  DataClass
 

Public Member Functions

 GPSBusinessLogic ()
 
virtual ~GPSBusinessLogic ()
 
void IssueIn (const QList< RouteBusStop > &modelRoute, const int32_t actualTripBusStopindex)
 
void IssueOut ()
 
void UpdateModelRoute (const QList< RouteBusStop > &modelRoute)
 
void SetDelayRefreshTimeout (const long delayRefreshTimeoutSeconds)
 
long CalculateDistance (long lonX1, long latY1, long lonX2, long latY2)
 Calculates distance between two points in meters. More...
 
void OnRequestManualBusStopChange (unsigned long requestedTripBusStopIndex)
 
void OnPositionChanged (long latitude, long longitude, double altitude, double speed, SGPSTimePal time)
 
void OnBusStopArrival (const int busStopTripIndex, const GPSDefines::BusStopChangeType busStopChangeType)
 
void OnBusStopDeparture (const int busStopTripIndex, const GPSDefines::BusStopChangeType busStopChangeType)
 
bool IsOnBusStop ()
 
void ResetDelayTimeout ()
 
int GetGPSBearingDegrees ()
 
void GetLastKnownPosition (long &latitude, long &longitude)
 GetLastKnownPosition - returns last known GPS coordinates. More...
 
ApplicationDefines::ResultValue CalculateDelayAccordingToBusStop (const int tripBusStopIndex, int &delay)
 CalculateDelayOnBusStop - calculates delay by tariff time by defined trip bus stop order tripBusStopIndex. More...
 
void OnManualBusStopSynchronization ()
 
- Public Member Functions inherited from BusinessLogic
 BusinessLogic (ApplicationDefines::BusinessLogicType businessLogicType, ApplicationDefines::BusinessLogicLifeTimeType businessLogicLifeTimeType)
 
virtual ~BusinessLogic ()
 
ApplicationDefines::BusinessLogicType GetBusinessLogicType () const
 
ApplicationDefines::BusinessLogicLifeTimeType GetBusinessLogicLifeTimeType () const
 

Static Public Attributes

static const
ApplicationDefines::BusinessLogicType 
mBusinessLogicType = ApplicationDefines::GPSBusinessLogic
 

Protected Member Functions

virtual void ChangeAlgorithm (GPSDefines::GPSAlgorithmType gpsAlgorithmType)
 
virtual void PostApplicationEvent (long eventType, BusStopChangeEvent *event)
 
virtual void PostApplicationEvent (long eventType, SynchroPointEvent *event)
 
virtual void OnSynchronizationOnBusStopFinished (const int actualTripBusStopOrder)
 
virtual void OnSynchronizationOnRoutePointFinished (const int actualTripBusStopOrder, const RouteSynchroPoint &routeSynchroPoint)
 

Constructor & Destructor Documentation

GPSBusinessLogic::GPSBusinessLogic ( )

Here is the call graph for this function:

GPSBusinessLogic::~GPSBusinessLogic ( )
virtual

Member Function Documentation

ApplicationDefines::ResultValue GPSBusinessLogic::CalculateDelayAccordingToBusStop ( const int  tripBusStopIndex,
int &  delay 
)

CalculateDelayOnBusStop - calculates delay by tariff time by defined trip bus stop order tripBusStopIndex.

Parameters
delay- output param
Returns
ApplicationDefines::ResultValue

Here is the call graph for this function:

long GPSBusinessLogic::CalculateDistance ( long  lonX1,
long  latY1,
long  lonX2,
long  latY2 
)

Calculates distance between two points in meters.

Parameters
lonX1and
latY1- point one
lonX2and
latY2- point two
Returns
distance in meters

Here is the caller graph for this function:

void GPSBusinessLogic::ChangeAlgorithm ( GPSDefines::GPSAlgorithmType  gpsAlgorithmType)
protectedvirtual

Reimplemented in GPSBusinessLogicTestWrapper.

Here is the call graph for this function:

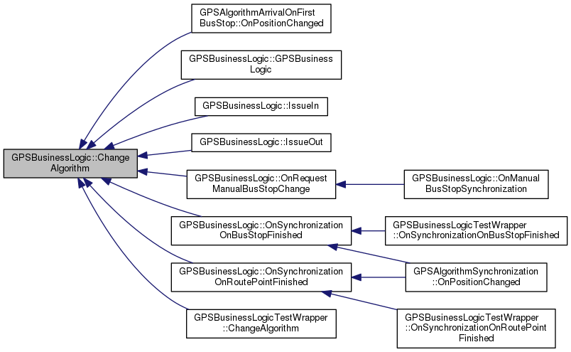
Here is the caller graph for this function:

int GPSBusinessLogic::GetGPSBearingDegrees ( )

Here is the caller graph for this function:

void GPSBusinessLogic::GetLastKnownPosition ( long &  latitude,
long &  longitude 
)

GetLastKnownPosition - returns last known GPS coordinates.

Parameters
latitude- last known latitude
longitude- last known longitude
bool GPSBusinessLogic::IsOnBusStop ( )

Here is the caller graph for this function:

void GPSBusinessLogic::IssueIn ( const QList< RouteBusStop > &  modelRoute,
const int32_t  actualTripBusStopindex 
)

Here is the call graph for this function:

void GPSBusinessLogic::IssueOut ( )

Here is the call graph for this function:

void GPSBusinessLogic::OnBusStopArrival ( const int  busStopTripIndex,
const GPSDefines::BusStopChangeType  busStopChangeType 
)

Here is the caller graph for this function:

void GPSBusinessLogic::OnBusStopDeparture ( const int  busStopTripIndex,
const GPSDefines::BusStopChangeType  busStopChangeType 
)
void GPSBusinessLogic::OnManualBusStopSynchronization ( )

Here is the call graph for this function:

void GPSBusinessLogic::OnPositionChanged ( long  latitude,
long  longitude,
double  altitude,
double  speed,
SGPSTimePal  time 
)

Here is the caller graph for this function:

void GPSBusinessLogic::OnRequestManualBusStopChange ( unsigned long  requestedTripBusStopIndex)

Here is the call graph for this function:

Here is the caller graph for this function:

void GPSBusinessLogic::OnSynchronizationOnBusStopFinished ( const int  actualTripBusStopOrder)
protectedvirtual

Reimplemented in GPSBusinessLogicTestWrapper.

Here is the call graph for this function:

Here is the caller graph for this function:

void GPSBusinessLogic::OnSynchronizationOnRoutePointFinished ( const int  actualTripBusStopOrder,
const RouteSynchroPoint routeSynchroPoint 
)
protectedvirtual

Reimplemented in GPSBusinessLogicTestWrapper.

Here is the call graph for this function:

Here is the caller graph for this function:

void GPSBusinessLogic::PostApplicationEvent ( long  eventType,
BusStopChangeEvent event 
)
protectedvirtual

Reimplemented in GPSBusinessLogicTestWrapper.

Here is the call graph for this function:

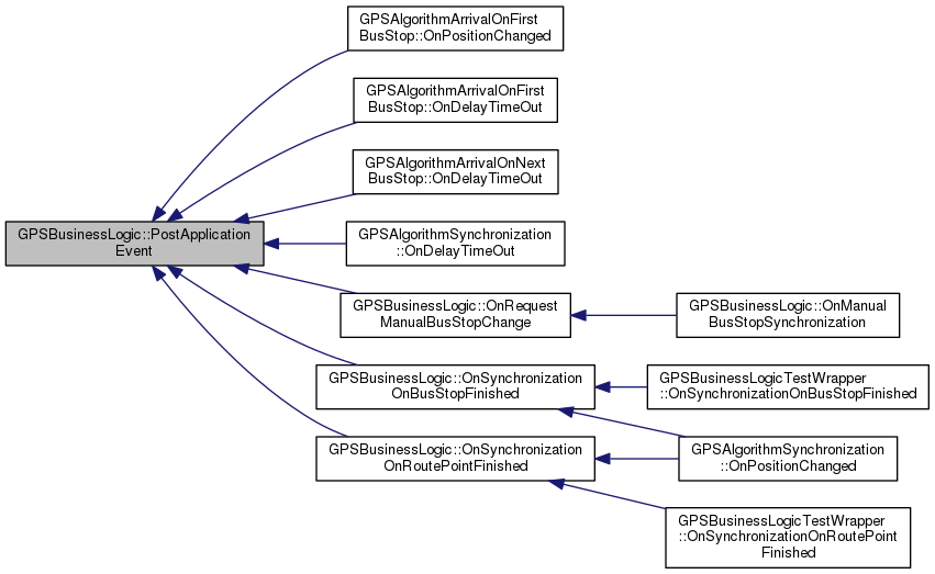
Here is the caller graph for this function:

void GPSBusinessLogic::PostApplicationEvent ( long  eventType,
SynchroPointEvent event 
)
protectedvirtual

Reimplemented in GPSBusinessLogicTestWrapper.

Here is the call graph for this function:

void GPSBusinessLogic::ResetDelayTimeout ( )
void GPSBusinessLogic::SetDelayRefreshTimeout ( const long  delayRefreshTimeoutSeconds)
void GPSBusinessLogic::UpdateModelRoute ( const QList< RouteBusStop > &  modelRoute)

Member Data Documentation

const ApplicationDefines::BusinessLogicType GPSBusinessLogic::mBusinessLogicType = ApplicationDefines::GPSBusinessLogic
static

The documentation for this class was generated from the following files: