|
Vesna
|
#include <ManualPricelistRowBusinessLogic.h>


Public Member Functions | |
| ManualPricelistRowBusinessLogic () | |
| virtual | ~ManualPricelistRowBusinessLogic () |
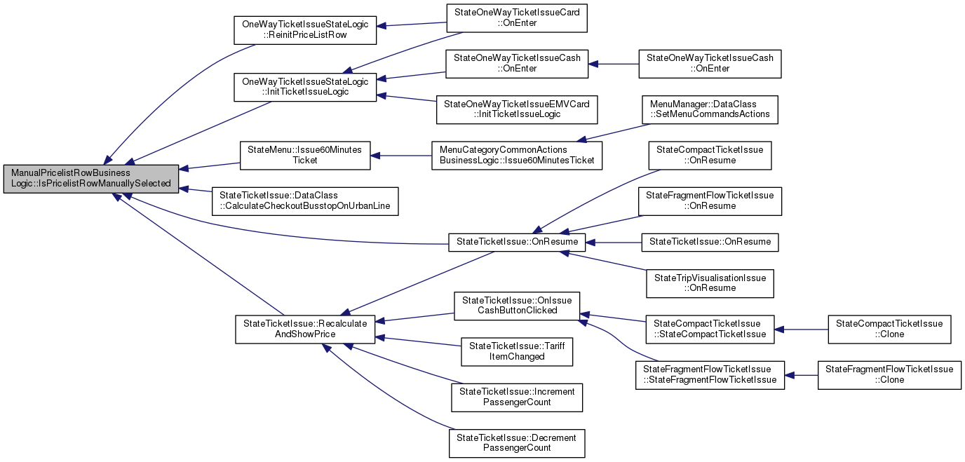
| bool | IsPricelistRowManuallySelected () |
| void | SetPricelistRow (unsigned char pricelistRow) |
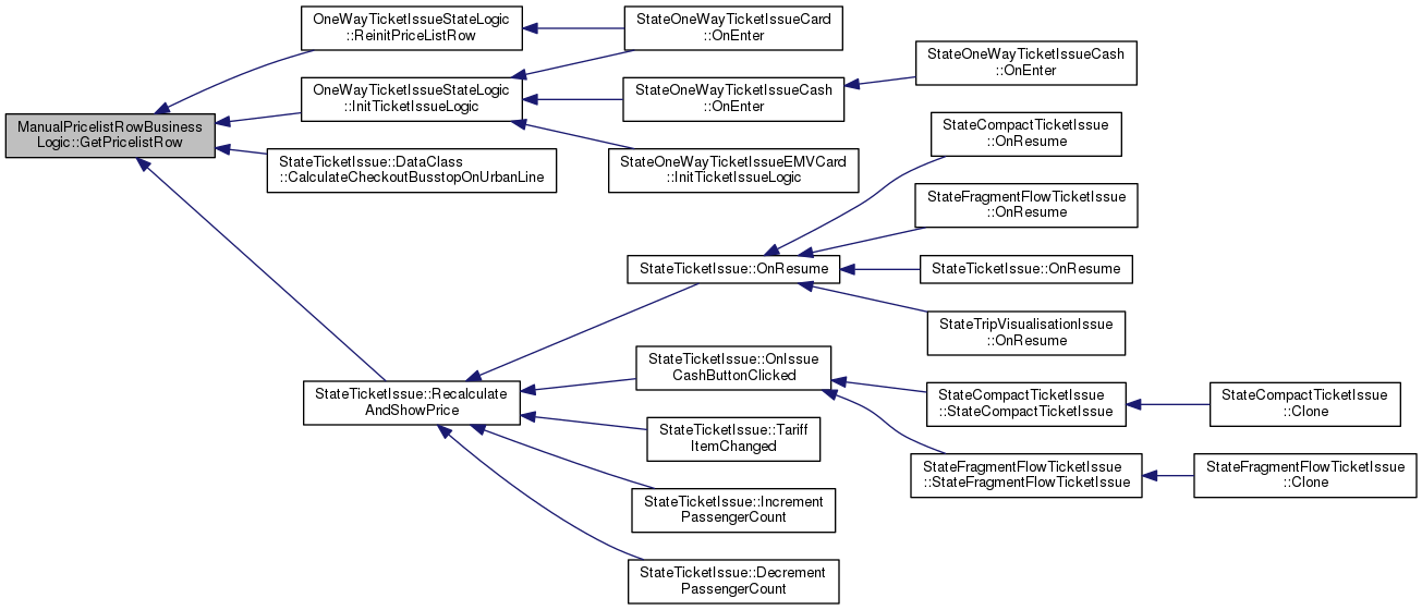
| unsigned char | GetPricelistRow () |
Public Member Functions inherited from BusinessLogic | |
| BusinessLogic (ApplicationDefines::BusinessLogicType businessLogicType, ApplicationDefines::BusinessLogicLifeTimeType businessLogicLifeTimeType) | |
| virtual | ~BusinessLogic () |
| ApplicationDefines::BusinessLogicType | GetBusinessLogicType () const |
| ApplicationDefines::BusinessLogicLifeTimeType | GetBusinessLogicLifeTimeType () const |
Static Public Attributes | |
| static const ApplicationDefines::BusinessLogicType | mBusinessLogicType = ApplicationDefines::ManualPricelistRowBusinessLogic |
| ManualPricelistRowBusinessLogic::ManualPricelistRowBusinessLogic | ( | ) |
|
virtual |
| unsigned char ManualPricelistRowBusinessLogic::GetPricelistRow | ( | ) |

| bool ManualPricelistRowBusinessLogic::IsPricelistRowManuallySelected | ( | ) |

| void ManualPricelistRowBusinessLogic::SetPricelistRow | ( | unsigned char | pricelistRow | ) |

|
static |
1.8.8