Vesna
 All Classes Namespaces Files Functions Variables Typedefs Enumerations Enumerator Friends Macros
Classes | Public Member Functions | Static Public Attributes | List of all members
PrinterBusinessLogic Class Reference

#include <PrinterBusinessLogic.h>

Inheritance diagram for PrinterBusinessLogic:
Inheritance graph
[legend]
Collaboration diagram for PrinterBusinessLogic:
Collaboration graph
[legend]

Classes

class  DataClass
 

Public Member Functions

 PrinterBusinessLogic ()
 
virtual ~PrinterBusinessLogic ()
 
void LoadTemplates ()
 
void PreparePrinterTest ()
 
bool IsPrinterPresent () const
 
bool CheckPrinterPresent ()
 
bool PrintPreparedTicket (const QString &backupCopyFileName=QString())
 
bool PrinterCheck (QString &errorString)
 
bool CheckPrinterStateAndShowError (const QString &errorMessageTitle="")
 
QString GetPreparedTicketTemplateName () const
 
EM::PrinterTemplate::EPrinterTemplate * PrepareTicket (const QString &templateName, bool fillTicketHeader=true, bool fillTicketNumberToHeader=true)
 
bool IsPaperLow () const
 
bool PrintFinalTicketCopyFromFile ()
 PrintFinalTicketCopyFromFile - prints final ticket from final ticket copy file. More...
 
bool EraseFinalTicketCopyFile ()
 EraseFinalTicketCopyFile - deletes final ticket copy file. More...
 
bool PrintRefuellingTicket (const unsigned dailyIdentificationRecordNumber)
 
- Public Member Functions inherited from BusinessLogic
 BusinessLogic (ApplicationDefines::BusinessLogicType businessLogicType, ApplicationDefines::BusinessLogicLifeTimeType businessLogicLifeTimeType)
 
virtual ~BusinessLogic ()
 
ApplicationDefines::BusinessLogicType GetBusinessLogicType () const
 
ApplicationDefines::BusinessLogicLifeTimeType GetBusinessLogicLifeTimeType () const
 

Static Public Attributes

static const
ApplicationDefines::BusinessLogicType 
mBusinessLogicType = ApplicationDefines::PrinterBusinessLogic
 

Constructor & Destructor Documentation

PrinterBusinessLogic::PrinterBusinessLogic ( )
PrinterBusinessLogic::~PrinterBusinessLogic ( )
virtual

Member Function Documentation

bool PrinterBusinessLogic::CheckPrinterPresent ( )

Here is the caller graph for this function:

bool PrinterBusinessLogic::CheckPrinterStateAndShowError ( const QString &  errorMessageTitle = "")

Here is the call graph for this function:

Here is the caller graph for this function:

bool PrinterBusinessLogic::EraseFinalTicketCopyFile ( )

EraseFinalTicketCopyFile - deletes final ticket copy file.

Returns
true if file was removed/does not exist, false if there was error removing file
QString PrinterBusinessLogic::GetPreparedTicketTemplateName ( ) const
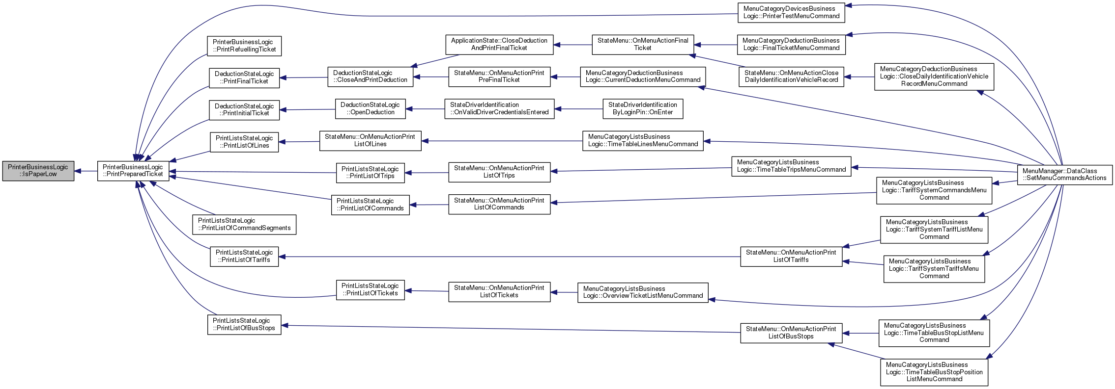
bool PrinterBusinessLogic::IsPaperLow ( ) const

Here is the caller graph for this function:

bool PrinterBusinessLogic::IsPrinterPresent ( ) const

Here is the caller graph for this function:

void PrinterBusinessLogic::LoadTemplates ( )
void PrinterBusinessLogic::PreparePrinterTest ( )

Here is the call graph for this function:

Here is the caller graph for this function:

EPrinterTemplate * PrinterBusinessLogic::PrepareTicket ( const QString &  templateName,
bool  fillTicketHeader = true,
bool  fillTicketNumberToHeader = true 
)

Here is the caller graph for this function:

bool PrinterBusinessLogic::PrinterCheck ( QString &  errorString)

Here is the caller graph for this function:

bool PrinterBusinessLogic::PrintFinalTicketCopyFromFile ( )

PrintFinalTicketCopyFromFile - prints final ticket from final ticket copy file.

Returns
true if printing was successful, false otherwise (file does not exists/cannot be opened, wrong bitmap size, error printer, ...)
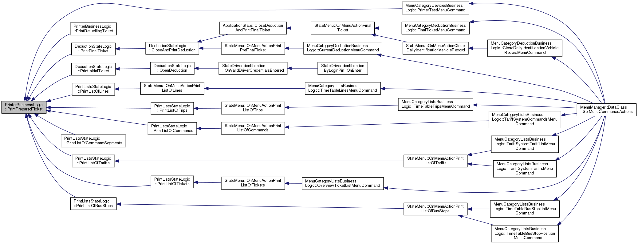
bool PrinterBusinessLogic::PrintPreparedTicket ( const QString &  backupCopyFileName = QString())

Here is the call graph for this function:

Here is the caller graph for this function:

bool PrinterBusinessLogic::PrintRefuellingTicket ( const unsigned  dailyIdentificationRecordNumber)

Here is the call graph for this function:

Member Data Documentation

const ApplicationDefines::BusinessLogicType PrinterBusinessLogic::mBusinessLogicType = ApplicationDefines::PrinterBusinessLogic
static

The documentation for this class was generated from the following files: