|
AppCore
|
class represent common functionality for all ticket issue logic More...
#include <ECommonFunctionalityModule.h>


Public Member Functions | |
| ECommonFunctionalityModule (ETicketIssueLogic *ticketIssueLogic, ETicketIssueLogicDataStorage *dataStorage, std::string moduleName=E_COMMON_FUNCTIONALITY_MODUL_NAME) | |
| standard c++ constructor, Create data class More... | |
| virtual | ~ECommonFunctionalityModule () |
| standard c++ destructor, destroy data class More... | |
| virtual EIssueLogicDefines::ReturnValues | Init () |
| Saves required modules into members. More... | |
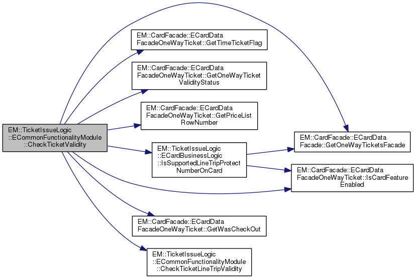
| virtual EIssueLogicDefines::ReturnValues | CheckTicketValidity (bool &isTicketValid, bool &ticketOnTimeTicket, signed char ticketIndex=0) |
| Check ticket validity on card on ticketIndex. More... | |
| virtual EIssueLogicDefines::ReturnValues | CheckCashIssueConditions () |
| Check conditions to issue a ticket. More... | |
| virtual EIssueLogicDefines::ReturnValues | IsStayOnLastBusStop (bool &stayOnLastBusStop) |
| Function check if actual bus stop is last on trip. More... | |
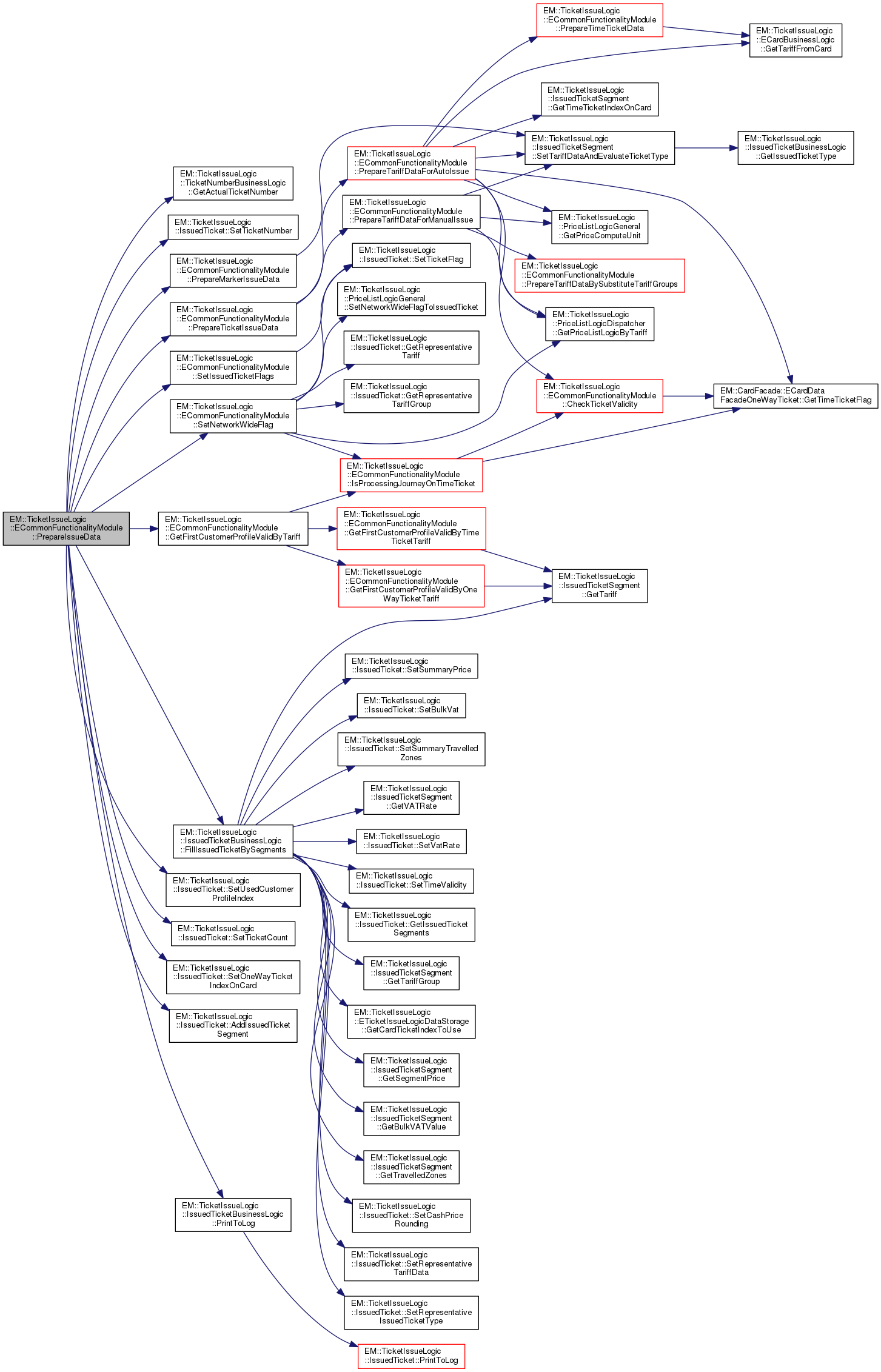
| virtual EIssueLogicDefines::ReturnValues | PrepareIssueData () |
| Function prepare common data to issue ticket. More... | |
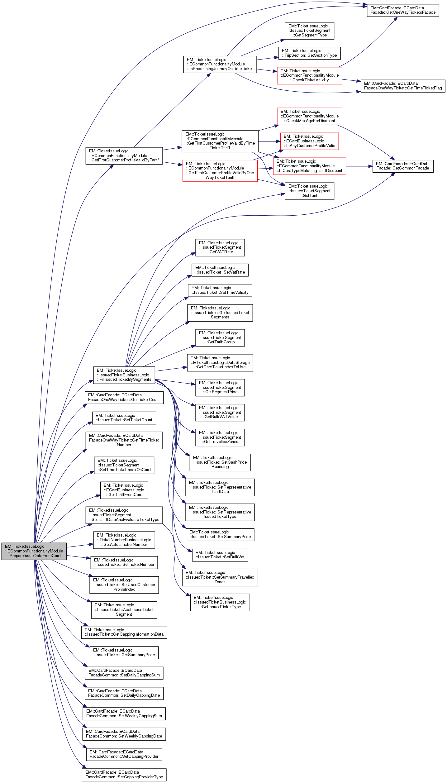
| virtual EIssueLogicDefines::ReturnValues | PrepareIssueDataFromCard (unsigned char ticketIndex) |
| PrepareIssueDataFromCard - Function create IssuedTicket, Prepare Tariff from one way ticket facade. More... | |
| virtual EIssueLogicDefines::ReturnValues | PrepareAutoIssueCommonData (Strojcek::VstupneUdaje::TarifnySystem::ETarifa *tariff, Strojcek::VstupneUdaje::TarifnySystem::ETarifnaSkupina *&tariffGroup) |
| Function save common data( tariff, tariffGroup, tariffGroupTariff ) by tariffGroupNumber to data storage. More... | |
| virtual EIssueLogicDefines::ReturnValues | ClearFlagsWasPurchased (unsigned char startingTicketIndex) |
| Function flaqs was purchased from starting ticket index on card cleared flags: More... | |
| virtual EIssueLogicDefines::ReturnValues | ClearOneWayTickets (unsigned char ticketIndex) |
| Function clears one way ticket flags on card cleared flags: More... | |
| virtual EIssueLogicDefines::ReturnValues | ClearOneWayTicketsTimeValidity () |
| Function clears one way ticket time validity (shared attribute for all one way tickets) More... | |
| virtual EIssueLogicDefines::ReturnValues | CheckTicketCount (long ticketIndex=-1) |
| Function check setting in tariff system "max ticket count" on every ticket position on card and than check setting "global maximal ticket" with summary ticket count on card. More... | |
| EIssueLogicDefines::ReturnValues | GetBusStopID (unsigned long &checkInBusStopID, unsigned long &checkOutBusStopID) |
| Function prepare bus stop ID by priceList type. More... | |
| virtual EIssueLogicDefines::ReturnValues | OwnerHasFellowTravelers (bool &ownerHasFellowTravelers) |
| virtual EIssueLogicDefines::ReturnValues | GetNumberOfUsedFellowTravellersIndexesOnCard (unsigned char &ticketCont) |
| virtual EIssueLogicDefines::ReturnValues | GetFellowTravelersCount (unsigned long &fellowTravelerCount) |
| GetFellowTravelersCount - Returns count of fellow travelers. More... | |
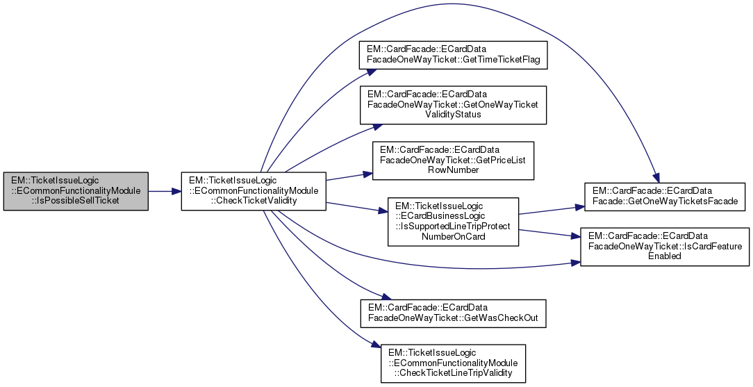
| virtual EIssueLogicDefines::ReturnValues | IsPossibleSellTicket (bool &isTicketValid) |
| IsPossibleSellTicket - function check ticket validity and owner ticket validity. More... | |
| virtual EIssueLogicDefines::ReturnValues | PrepareCardTicketIndex () |
| PrepareCardTicketIndex - function calculate free card ticket index and set it to data storage. More... | |
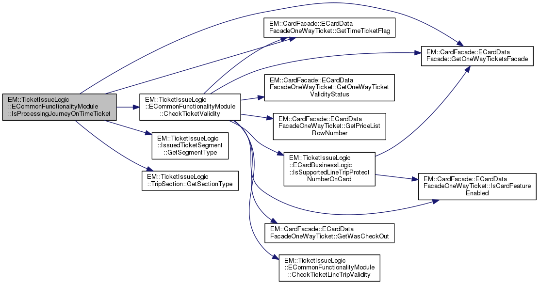
| EIssueLogicDefines::ReturnValues | IsProcessingJourneyOnTimeTicket (bool &journeyOnTimeTicket, IssuedTicketSegment *issuedTicketSegment=NULL) |
| IsProcessingJourneyOnTimeTicket. Function checks time ticket collection validity and flag in oneWayTicket facade. More... | |
| virtual EIssueLogicDefines::ReturnValues | IsCardTypeMatchingTariffDiscount (Strojcek::VstupneUdaje::TarifnySystem::ETarifa *tariff, bool &cardTypeMatching, bool checkTimeTicketDiscount, unsigned char customerProfileIndex) |
| Function compare discount type on tariff and discount type on card. More... | |
| virtual EIssueLogicDefines::ReturnValues | FillAdditionalDataCalculatePrice (const DataForPriceCalculation &dataForPriceCalculation, Strojcek::VstupneUdaje::_VSTUPNA_STRUKTURA &inputDataCalculatePrice) |
| Function set to inputDataCalculatePrice nothing. More... | |
| EIssueLogicDefines::ReturnValues | IsCardCompanyNumberAccepted (std::vector< short > acceptedCompanyNumbers, bool &isAccepted) const |
| Retrieves card company number from read facade and chcecks whether it's contained in the accepted company numbers. More... | |
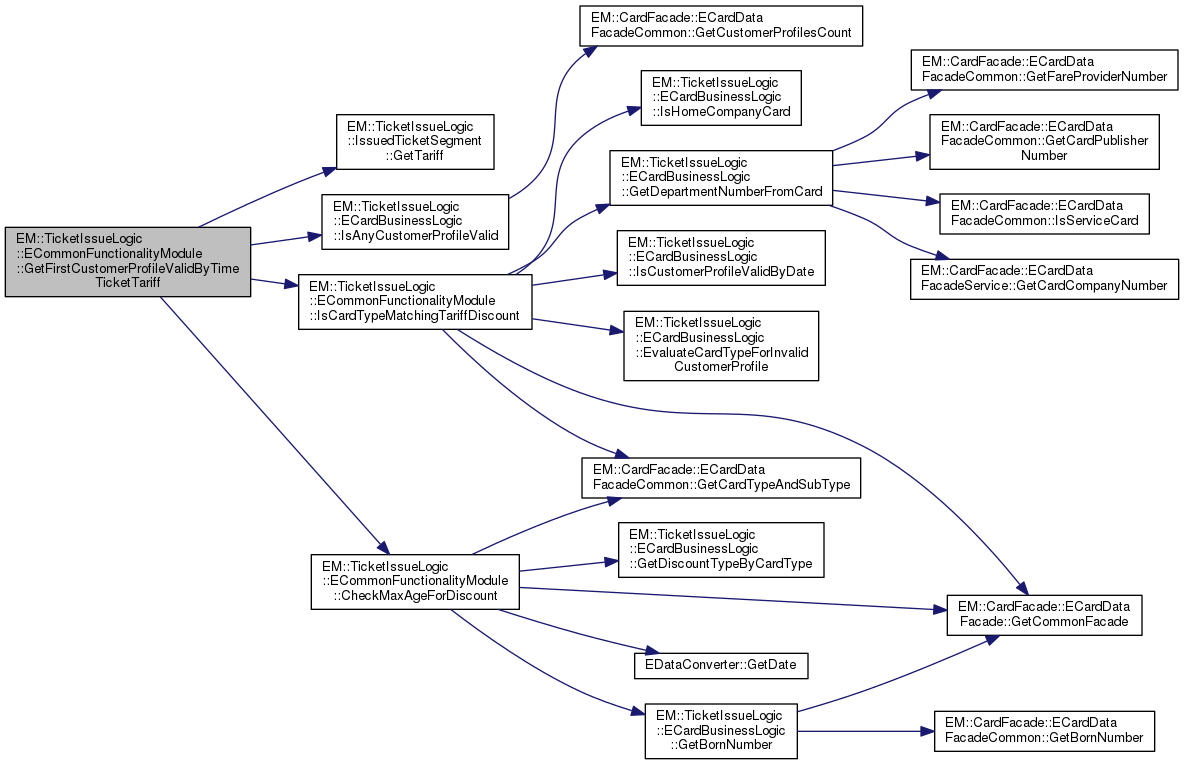
| virtual bool | CheckMaxAgeForDiscount (unsigned char customerProfileIndex, bool timeTicket, bool &isDiscountAllowed) |
| Function checks if age is within given discount. More... | |
| EIssueLogicDefines::ReturnValues | EvaluateCardNetworkWithTariffNetwork (bool &matchingNetwork) |
| EIssueLogicDefines::ReturnValues | CheckTicketLineTripValidity (unsigned char ticketIndex, bool &isTicketValid) |
| CheckTicketLineTripValidity - checks if ticket on card has same line, trip, protect number. More... | |
| EIssueLogicDefines::ReturnValues | CheckTicketLineTripBusStopValidity (unsigned char ticketIndex, bool &isTicketValid) |
| CheckTicketLineTripBusStopValidity - checks if ticket on card has same line, trip, protect number and check-in bus stop. More... | |
Public Member Functions inherited from EM::TicketIssueLogic::ETicketIssueModule | |
| ETicketIssueModule (const std::string &name, EIssueLogicDefines::ModuleFamily moduleFamily) | |
| virtual | ~ETicketIssueModule () |
| bool | GetName (std::string &moduleName) |
| unique module identificator More... | |
| bool | GetModuleFamily (EIssueLogicDefines::ModuleFamily &moduleFamily) |
| return by reference module family More... | |
Protected Member Functions | |
| virtual EIssueLogicDefines::ReturnValues | PrepareTicketIssueData (IssuedTicketSegment *issuedTicketSegment) |
| Function prepare common data ( tariff, tariffGroup, tariffGroupTariff ) by card type and set to data storage. More... | |
| virtual EIssueLogicDefines::ReturnValues | PrepareTimeTicketData (Strojcek::VstupneUdaje::TarifnySystem::ETarifa *&tariff, short validTimeTicketIndex) |
| Prepare time ticket common data by time ticket tariff ticket number. This function is called from PrepareTicketAutoIssueData. More... | |
| virtual EIssueLogicDefines::ReturnValues | PrepareCashTicketData (Strojcek::VstupneUdaje::TarifnySystem::ETarifa *&tariff, unsigned char customerProfileIndex) |
| Function prepare common data( tariff. tariffGroup, tariffGroupTariff ) by card type. This function is called from PrepareTicketAutoIssueData. More... | |
| virtual EIssueLogicDefines::ReturnValues | PrepareMarkerIssueData (IssuedTicketSegment *IssuedTicketSegment) |
| Function sets tariff by tariff group from data storage for marker issue. More... | |
| virtual EIssueLogicDefines::ReturnValues | PrepareTariffDataForAutoIssue (IssuedTicketSegment *issuedTicketSegment) |
| Function prepares data for auto issue. More... | |
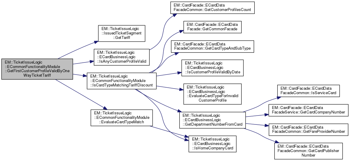
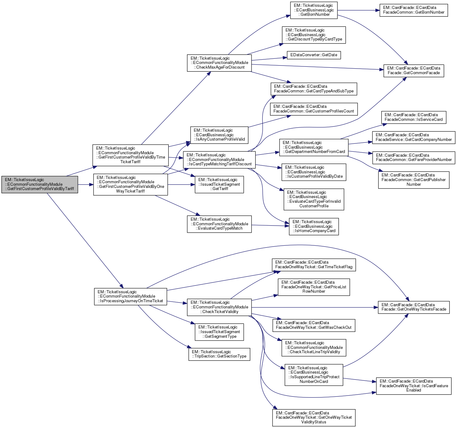
| virtual EIssueLogicDefines::ReturnValues | GetFirstCustomerProfileValidByTariff (IssuedTicketSegment *issuedTicketSegment, unsigned char &usedCustomerProfile) |
| Function checks tariff discount type with issuing tariff discount. Calls IsAllowedTimeTicketTariffToCard (when selling time ticket) or IsAllowedOneWayTicketTariffToCard (when selling one way ticket) More... | |
| virtual EIssueLogicDefines::ReturnValues | GetFirstCustomerProfileValidByTimeTicketTariff (IssuedTicketSegment *issuedTicketSegment, unsigned char &usedCustomerProfile) |
| Function checks tariff discount type with issuing tariff discount. More... | |
| virtual EIssueLogicDefines::ReturnValues | GetFirstCustomerProfileValidByOneWayTicketTariff (IssuedTicketSegment *issuedTicketSegment, unsigned char &usedCustomerProfile) |
| Function checks tariff discount type with issuing tariff discount. More... | |
| virtual EIssueLogicDefines::ReturnValues | EvaluateCardTypeMatch (bool cardTypeMatching) |
| Evaluates information about matching card type. Application behaves different to not-matching card type according to setting in TS 121. More... | |
| virtual EIssueLogicDefines::ReturnValues | PrepareTariffDataBySubstituteTariffGroups (IssuedTicketSegment *issuedTicketSegment) |
| PrepareSubstituteTariffGroup - Function prepare substitute tariff from actual tariffGroup. More... | |
| virtual EIssueLogicDefines::ReturnValues | PrepareSubstituteTariffGroup (IssuedTicketSegment *issuedTicketSegment, Strojcek::VstupneUdaje::TarifnySystem::ETarifa *tariff, Strojcek::VstupneUdaje::TarifnySystem::ETarifnaSkupina *tariffGroup) |
| PrepareSubstituteTariffGroupTariff - Function finds substitute tariff group by selected tariff ticket number. If some matches, store it into data storage. More... | |
| virtual EIssueLogicDefines::ReturnValues | PrepareTariffDataFromSubstituteTariffGroup (IssuedTicketSegment *issuedTicketSegment, Strojcek::VstupneUdaje::TarifnySystem::ETarifnaSkupina *tariffGroup, Strojcek::VstupneUdaje::TarifnySystem::ETarifa *manualSelectedtariff) |
| PrepareTariffFromSubstituteTariffGroup - Function finds substitute tariff group by domestic currency ID. More... | |
| EIssueLogicDefines::ReturnValues | PrepareTariffDataForManualIssue (IssuedTicketSegment *issuedTicketSegment) |
| EIssueLogicDefines::ReturnValues | SetNetworkWideFlag (IssuedTicket *issuedTicket) |
| Sets network wide flag by price list type. More... | |
| EIssueLogicDefines::ReturnValues | SetIssuedTicketFlags (IssuedTicket *issuedTicket) |
| SetIssuedTicketFlags Evaluate and set flags to issued ticket. More... | |
| EIssueLogicDefines::ReturnValues | FillIssuedTicketSegmentSpatialUnits (const EIssueLogicDefines::PriceComputeUnit priceComputeUnit, IssuedTicketSegment *issuedTicketSegment) |
class represent common functionality for all ticket issue logic
| INTERNAL ECommonFunctionalityModule::ECommonFunctionalityModule | ( | ETicketIssueLogic * | ticketIssueLogic, |
| ETicketIssueLogicDataStorage * | dataStorage, | ||
| std::string | moduleName = E_COMMON_FUNCTIONALITY_MODUL_NAME |
||
| ) |
standard c++ constructor, Create data class
| ticketIssueLogic | - owner |
| dataStorage | - pointer to data storage |
| moduleName | - module identification name |
|
virtual |
standard c++ destructor, destroy data class
|
virtual |
Check conditions to issue a ticket.
|
virtual |
Function checks if age is within given discount.
| customerProfileIndex | - profile to be checked |
| isDiscountAllowed | - return information about discount |


|
virtual |
Function check setting in tariff system "max ticket count" on every ticket position on card and than check setting "global maximal ticket" with summary ticket count on card.
| ticketIndex | - free ticket index |

| EIssueLogicDefines::ReturnValues EM::TicketIssueLogic::ECommonFunctionalityModule::CheckTicketLineTripBusStopValidity | ( | unsigned char | ticketIndex, |
| bool & | isTicketValid | ||
| ) |
CheckTicketLineTripBusStopValidity - checks if ticket on card has same line, trip, protect number and check-in bus stop.
| ticketIndex | - index of ticket to check |
| isTicketValid | - output parameter set to true if ticket has same line, trip, protect number and check-in bus stop as in data storage |
| EIssueLogicDefines::ReturnValues EM::TicketIssueLogic::ECommonFunctionalityModule::CheckTicketLineTripValidity | ( | unsigned char | ticketIndex, |
| bool & | isTicketValid | ||
| ) |
CheckTicketLineTripValidity - checks if ticket on card has same line, trip, protect number.
| ticketIndex | - index of ticket to check |
| isTicketValid | - output parameter set to true if ticket has same line, trip, protect number as in data storage |

|
virtual |
Check ticket validity on card on ticketIndex.
| isTicketValid | - output value - true valid ticket, false otherwise |
| ticketIndex | - ticket indentificator on card |
flag Line, Trip, ProtectNumber - shared flags


|
virtual |
Function flaqs was purchased from starting ticket index on card cleared flags:

|
virtual |
Function clears one way ticket flags on card cleared flags:

|
virtual |
Function clears one way ticket time validity (shared attribute for all one way tickets)

| EIssueLogicDefines::ReturnValues EM::TicketIssueLogic::ECommonFunctionalityModule::EvaluateCardNetworkWithTariffNetwork | ( | bool & | matchingNetwork | ) |
| matchingNetwork | - output parameter - matching card network adn tariff network |

|
protectedvirtual |
Evaluates information about matching card type. Application behaves different to not-matching card type according to setting in TS 121.
| cardTypeMatching | - tells if card type is matching discount type of tariff |
allow portable EP setting may have value:


|
virtual |
Function set to inputDataCalculatePrice nothing.
| inputDataCalculatePrice | - input data to calculate price |
Implements EM::TicketIssueLogic::ECalculatePriceModuleInterface.
Reimplemented in EM::TicketIssueLogic::ECommonFunctionalityModuleCombinedTicket.


|
protected |

| EIssueLogicDefines::ReturnValues ECommonFunctionalityModule::GetBusStopID | ( | unsigned long & | checkInBusStopID, |
| unsigned long & | checkOutBusStopID | ||
| ) |
Function prepare bus stop ID by priceList type.
|
virtual |
GetFellowTravelersCount - Returns count of fellow travelers.
| fellowTravelerCount | - output parameter fellow travelers count |

|
protectedvirtual |
Function checks tariff discount type with issuing tariff discount.
| issuedTicketSegment | - from issued ticket is gained issuing tariff |
| usedCustomerProfile | - output param, customer profile on card that matches selected tariff from oneWayTicket |


|
protectedvirtual |
Function checks tariff discount type with issuing tariff discount. Calls IsAllowedTimeTicketTariffToCard (when selling time ticket) or IsAllowedOneWayTicketTariffToCard (when selling one way ticket)
| issuedTicket | - from issued ticket is gained issuing tariff |
| usedCustomerProfile | - output param, customer profile on card that matches selected tariff |


|
protectedvirtual |
Function checks tariff discount type with issuing tariff discount.
| issuedTicketSegment | - from issued ticket is gained issuing tariff |
| usedCustomerProfile | - output param, customer profile on card that matches selected tariff from timeTicket |


|
virtual |
Returns number of occupuied indexes on card


|
virtual |
Saves required modules into members.
Reimplemented from EM::TicketIssueLogic::ETicketIssueModule.
Reimplemented in EM::TicketIssueLogic::ECommonFunctionalityModuleCombinedTicket.


| EIssueLogicDefines::ReturnValues ECommonFunctionalityModule::IsCardCompanyNumberAccepted | ( | std::vector< short > | acceptedCompanyNumbers, |
| bool & | isAccepted | ||
| ) | const |
Retrieves card company number from read facade and chcecks whether it's contained in the accepted company numbers.
| acceptedCompanyNumbers | list of accepted company numbers |
| isAccepted |

|
virtual |
Function compare discount type on tariff and discount type on card.
Function get corporate number from companies config ( documentation:
| tariff | - checked tariff, from which i get discount type |
| cardTypeMatching | - output parameter where will be stored information if card type is matching or not |
| checkTimeTicketDiscount | - when true, discount type of tariff will be checked against discount type of TT by card type (otherwise against OWT discount type) |


|
virtual |
IsPossibleSellTicket - function check ticket validity and owner ticket validity.

| EIssueLogicDefines::ReturnValues ECommonFunctionalityModule::IsProcessingJourneyOnTimeTicket | ( | bool & | journeyOnTimeTicket, |
| IssuedTicketSegment * | issuedTicketSegment = NULL |
||
| ) |
IsProcessingJourneyOnTimeTicket. Function checks time ticket collection validity and flag in oneWayTicket facade.
| journeyOnTimeTicket | - output parameter - actual journey (alle trip sections or desired issued ticket segment) is or isn't journey on time ticket |
| issuedTicketSegment | - optional input parameter - if parameter is set, only this trip segment will be checked if it is time ticket type |


|
virtual |
Function check if actual bus stop is last on trip.
| stayOnLastBusStop | - if value is true, actual bus stop is last on trip, false otherwise |
|
virtual |
Checks if there are also tickets for fellow travelers wirtten on card

|
virtual |
Function save common data( tariff, tariffGroup, tariffGroupTariff ) by tariffGroupNumber to data storage.
| tariff | - actual tariff - saveto data storage |

|
virtual |
PrepareCardTicketIndex - function calculate free card ticket index and set it to data storage.

|
protectedvirtual |
Function prepare common data( tariff. tariffGroup, tariffGroupTariff ) by card type. This function is called from PrepareTicketAutoIssueData.
| tariff | - output param represent actual calculated tariff by card type |
| customerProfileIndex | - index of customerProfile to be used for calculations |


|
virtual |
Function prepare common data to issue ticket.
In function is created IssuedTicket and set to him common flags. If sucessfully init issued ticket call CalculatePrice and set calculated price to issued ticket.
issueType is :
Reimplemented in EM::TicketIssueLogic::ECommonFunctionalityModuleCombinedTicket.


|
virtual |
PrepareIssueDataFromCard - Function create IssuedTicket, Prepare Tariff from one way ticket facade.
| ticketIndex | - ticket indentificator on card |

|
protectedvirtual |
Function sets tariff by tariff group from data storage for marker issue.
| issueTicket | - actual issued ticket structure |


|
protectedvirtual |
PrepareSubstituteTariffGroupTariff - Function finds substitute tariff group by selected tariff ticket number. If some matches, store it into data storage.
| issuedTicket | - actual issued ticket structure |
| tariff | - selected tariff |
| tariffGroup | - actualtariff group |


|
protectedvirtual |
PrepareSubstituteTariffGroup - Function prepare substitute tariff from actual tariffGroup.
| issuedTicket | - actual issued ticket structure |


|
protectedvirtual |
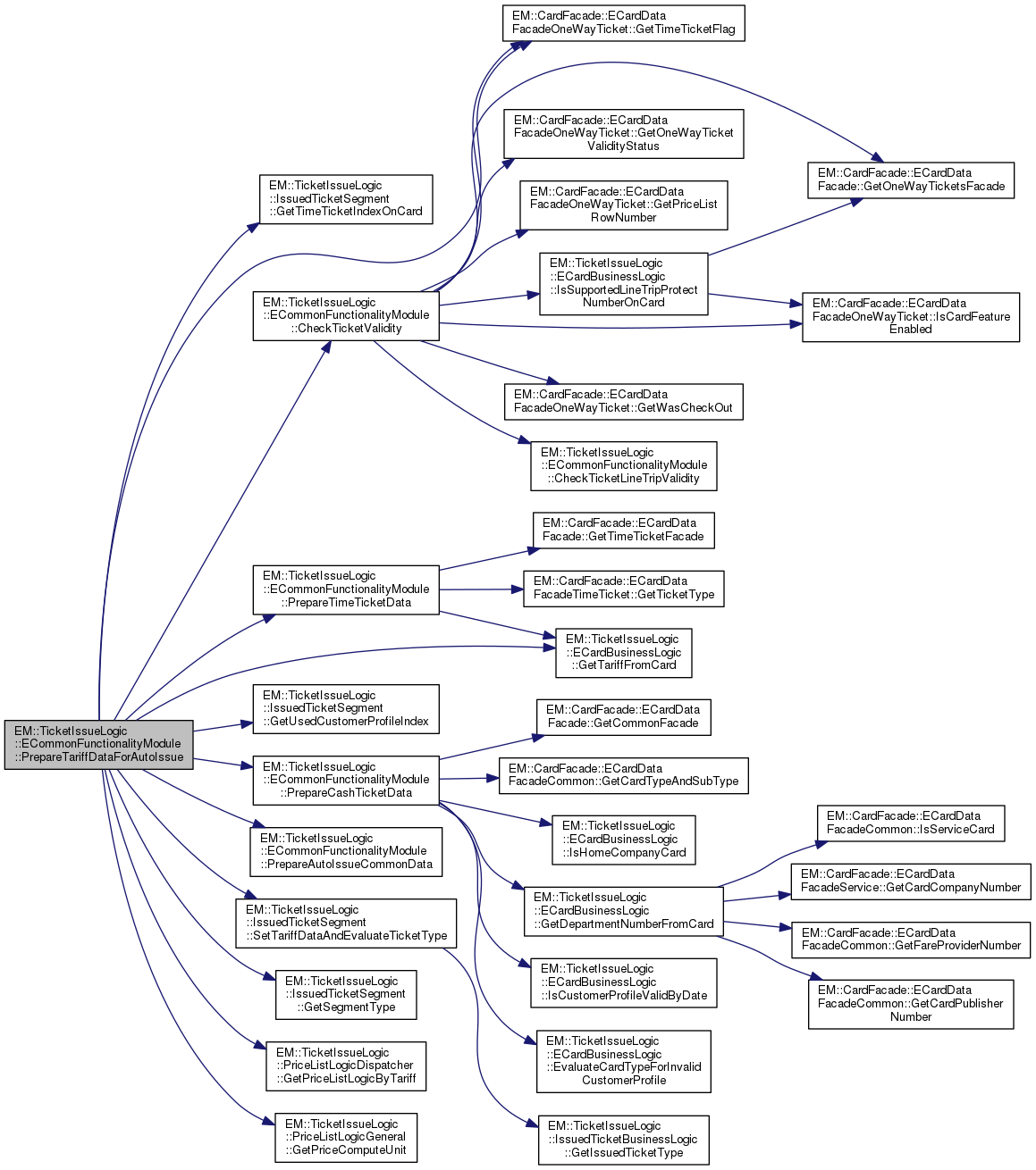
Function prepares data for auto issue.
| issueTicket | - actual issued ticket structure |


|
protected |


|
protectedvirtual |
PrepareTariffFromSubstituteTariffGroup - Function finds substitute tariff group by domestic currency ID.
Function prepare: tariff, tariffGroup and tariffGroupTariff from substitute tariffGroupNumber
| issuedTicket | - actual issued ticket structure |
| tariffGroup | - actualtariff group |


|
protectedvirtual |
Function prepare common data ( tariff, tariffGroup, tariffGroupTariff ) by card type and set to data storage.
| issueTicket | - actual issued ticket structure |


|
protectedvirtual |
Prepare time ticket common data by time ticket tariff ticket number. This function is called from PrepareTicketAutoIssueData.
| tariff | - output param tariff - this tariff get from input data by time ticket tariff ticket number |
| validTimeTicketIndex | - indicate valid timeticket index on card |


|
protected |
SetIssuedTicketFlags Evaluate and set flags to issued ticket.


|
protected |
Sets network wide flag by price list type.


1.8.8