|
AppCore
|
#include <ECommonFunctionalityModuleCombinedTicket.h>


Public Member Functions | |
| ECommonFunctionalityModuleCombinedTicket (ETicketIssueLogic *ticketIssueLogic, ETicketIssueLogicDataStorage *dataStorage, std::string moduleName=E_COMMON_FUNCTIONALITY_MODUL_COMBINED_TICKET_NAME) | |
| virtual | ~ECommonFunctionalityModuleCombinedTicket () |
| virtual EIssueLogicDefines::ReturnValues | Init () |
| Saves required modules into members. More... | |
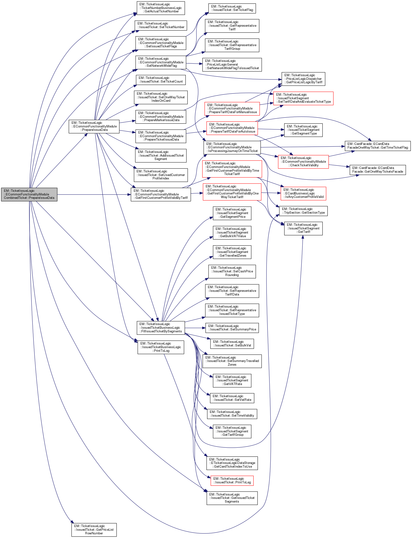
| virtual EIssueLogicDefines::ReturnValues | PrepareIssueData () |
| Function prepare common data to issue ticket. More... | |
| virtual EIssueLogicDefines::ReturnValues | FillAdditionalDataCalculatePrice (const DataForPriceCalculation &dataForPriceCalculation, Strojcek::VstupneUdaje::_VSTUPNA_STRUKTURA &inputDataCalculatePrice) |
| Function set to inputDataCalculatePrice nothing. More... | |
| void | Clear () |
Public Member Functions inherited from EM::TicketIssueLogic::ECommonFunctionalityModule | |
| ECommonFunctionalityModule (ETicketIssueLogic *ticketIssueLogic, ETicketIssueLogicDataStorage *dataStorage, std::string moduleName=E_COMMON_FUNCTIONALITY_MODUL_NAME) | |
| standard c++ constructor, Create data class More... | |
| virtual | ~ECommonFunctionalityModule () |
| standard c++ destructor, destroy data class More... | |
| virtual EIssueLogicDefines::ReturnValues | CheckTicketValidity (bool &isTicketValid, bool &ticketOnTimeTicket, signed char ticketIndex=0) |
| Check ticket validity on card on ticketIndex. More... | |
| virtual EIssueLogicDefines::ReturnValues | CheckCashIssueConditions () |
| Check conditions to issue a ticket. More... | |
| virtual EIssueLogicDefines::ReturnValues | IsStayOnLastBusStop (bool &stayOnLastBusStop) |
| Function check if actual bus stop is last on trip. More... | |
| virtual EIssueLogicDefines::ReturnValues | PrepareIssueDataFromCard (unsigned char ticketIndex) |
| PrepareIssueDataFromCard - Function create IssuedTicket, Prepare Tariff from one way ticket facade. More... | |
| virtual EIssueLogicDefines::ReturnValues | PrepareAutoIssueCommonData (Strojcek::VstupneUdaje::TarifnySystem::ETarifa *tariff, Strojcek::VstupneUdaje::TarifnySystem::ETarifnaSkupina *&tariffGroup) |
| Function save common data( tariff, tariffGroup, tariffGroupTariff ) by tariffGroupNumber to data storage. More... | |
| virtual EIssueLogicDefines::ReturnValues | ClearFlagsWasPurchased (unsigned char startingTicketIndex) |
| Function flaqs was purchased from starting ticket index on card cleared flags: More... | |
| virtual EIssueLogicDefines::ReturnValues | ClearOneWayTickets (unsigned char ticketIndex) |
| Function clears one way ticket flags on card cleared flags: More... | |
| virtual EIssueLogicDefines::ReturnValues | ClearOneWayTicketsTimeValidity () |
| Function clears one way ticket time validity (shared attribute for all one way tickets) More... | |
| virtual EIssueLogicDefines::ReturnValues | CheckTicketCount (long ticketIndex=-1) |
| Function check setting in tariff system "max ticket count" on every ticket position on card and than check setting "global maximal ticket" with summary ticket count on card. More... | |
| EIssueLogicDefines::ReturnValues | GetBusStopID (unsigned long &checkInBusStopID, unsigned long &checkOutBusStopID) |
| Function prepare bus stop ID by priceList type. More... | |
| virtual EIssueLogicDefines::ReturnValues | OwnerHasFellowTravelers (bool &ownerHasFellowTravelers) |
| virtual EIssueLogicDefines::ReturnValues | GetNumberOfUsedFellowTravellersIndexesOnCard (unsigned char &ticketCont) |
| virtual EIssueLogicDefines::ReturnValues | GetFellowTravelersCount (unsigned long &fellowTravelerCount) |
| GetFellowTravelersCount - Returns count of fellow travelers. More... | |
| virtual EIssueLogicDefines::ReturnValues | IsPossibleSellTicket (bool &isTicketValid) |
| IsPossibleSellTicket - function check ticket validity and owner ticket validity. More... | |
| virtual EIssueLogicDefines::ReturnValues | PrepareCardTicketIndex () |
| PrepareCardTicketIndex - function calculate free card ticket index and set it to data storage. More... | |
| EIssueLogicDefines::ReturnValues | IsProcessingJourneyOnTimeTicket (bool &journeyOnTimeTicket, IssuedTicketSegment *issuedTicketSegment=NULL) |
| IsProcessingJourneyOnTimeTicket. Function checks time ticket collection validity and flag in oneWayTicket facade. More... | |
| virtual EIssueLogicDefines::ReturnValues | IsCardTypeMatchingTariffDiscount (Strojcek::VstupneUdaje::TarifnySystem::ETarifa *tariff, bool &cardTypeMatching, bool checkTimeTicketDiscount, unsigned char customerProfileIndex) |
| Function compare discount type on tariff and discount type on card. More... | |
| EIssueLogicDefines::ReturnValues | IsCardCompanyNumberAccepted (std::vector< short > acceptedCompanyNumbers, bool &isAccepted) const |
| Retrieves card company number from read facade and chcecks whether it's contained in the accepted company numbers. More... | |
| virtual bool | CheckMaxAgeForDiscount (unsigned char customerProfileIndex, bool timeTicket, bool &isDiscountAllowed) |
| Function checks if age is within given discount. More... | |
| EIssueLogicDefines::ReturnValues | EvaluateCardNetworkWithTariffNetwork (bool &matchingNetwork) |
| EIssueLogicDefines::ReturnValues | CheckTicketLineTripValidity (unsigned char ticketIndex, bool &isTicketValid) |
| CheckTicketLineTripValidity - checks if ticket on card has same line, trip, protect number. More... | |
| EIssueLogicDefines::ReturnValues | CheckTicketLineTripBusStopValidity (unsigned char ticketIndex, bool &isTicketValid) |
| CheckTicketLineTripBusStopValidity - checks if ticket on card has same line, trip, protect number and check-in bus stop. More... | |
Public Member Functions inherited from EM::TicketIssueLogic::ETicketIssueModule | |
| ETicketIssueModule (const std::string &name, EIssueLogicDefines::ModuleFamily moduleFamily) | |
| virtual | ~ETicketIssueModule () |
| bool | GetName (std::string &moduleName) |
| unique module identificator More... | |
| bool | GetModuleFamily (EIssueLogicDefines::ModuleFamily &moduleFamily) |
| return by reference module family More... | |
Additional Inherited Members | |
Protected Member Functions inherited from EM::TicketIssueLogic::ECommonFunctionalityModule | |
| virtual EIssueLogicDefines::ReturnValues | PrepareTicketIssueData (IssuedTicketSegment *issuedTicketSegment) |
| Function prepare common data ( tariff, tariffGroup, tariffGroupTariff ) by card type and set to data storage. More... | |
| virtual EIssueLogicDefines::ReturnValues | PrepareTimeTicketData (Strojcek::VstupneUdaje::TarifnySystem::ETarifa *&tariff, short validTimeTicketIndex) |
| Prepare time ticket common data by time ticket tariff ticket number. This function is called from PrepareTicketAutoIssueData. More... | |
| virtual EIssueLogicDefines::ReturnValues | PrepareCashTicketData (Strojcek::VstupneUdaje::TarifnySystem::ETarifa *&tariff, unsigned char customerProfileIndex) |
| Function prepare common data( tariff. tariffGroup, tariffGroupTariff ) by card type. This function is called from PrepareTicketAutoIssueData. More... | |
| virtual EIssueLogicDefines::ReturnValues | PrepareMarkerIssueData (IssuedTicketSegment *IssuedTicketSegment) |
| Function sets tariff by tariff group from data storage for marker issue. More... | |
| virtual EIssueLogicDefines::ReturnValues | PrepareTariffDataForAutoIssue (IssuedTicketSegment *issuedTicketSegment) |
| Function prepares data for auto issue. More... | |
| virtual EIssueLogicDefines::ReturnValues | GetFirstCustomerProfileValidByTariff (IssuedTicketSegment *issuedTicketSegment, unsigned char &usedCustomerProfile) |
| Function checks tariff discount type with issuing tariff discount. Calls IsAllowedTimeTicketTariffToCard (when selling time ticket) or IsAllowedOneWayTicketTariffToCard (when selling one way ticket) More... | |
| virtual EIssueLogicDefines::ReturnValues | GetFirstCustomerProfileValidByTimeTicketTariff (IssuedTicketSegment *issuedTicketSegment, unsigned char &usedCustomerProfile) |
| Function checks tariff discount type with issuing tariff discount. More... | |
| virtual EIssueLogicDefines::ReturnValues | GetFirstCustomerProfileValidByOneWayTicketTariff (IssuedTicketSegment *issuedTicketSegment, unsigned char &usedCustomerProfile) |
| Function checks tariff discount type with issuing tariff discount. More... | |
| virtual EIssueLogicDefines::ReturnValues | EvaluateCardTypeMatch (bool cardTypeMatching) |
| Evaluates information about matching card type. Application behaves different to not-matching card type according to setting in TS 121. More... | |
| virtual EIssueLogicDefines::ReturnValues | PrepareTariffDataBySubstituteTariffGroups (IssuedTicketSegment *issuedTicketSegment) |
| PrepareSubstituteTariffGroup - Function prepare substitute tariff from actual tariffGroup. More... | |
| virtual EIssueLogicDefines::ReturnValues | PrepareSubstituteTariffGroup (IssuedTicketSegment *issuedTicketSegment, Strojcek::VstupneUdaje::TarifnySystem::ETarifa *tariff, Strojcek::VstupneUdaje::TarifnySystem::ETarifnaSkupina *tariffGroup) |
| PrepareSubstituteTariffGroupTariff - Function finds substitute tariff group by selected tariff ticket number. If some matches, store it into data storage. More... | |
| virtual EIssueLogicDefines::ReturnValues | PrepareTariffDataFromSubstituteTariffGroup (IssuedTicketSegment *issuedTicketSegment, Strojcek::VstupneUdaje::TarifnySystem::ETarifnaSkupina *tariffGroup, Strojcek::VstupneUdaje::TarifnySystem::ETarifa *manualSelectedtariff) |
| PrepareTariffFromSubstituteTariffGroup - Function finds substitute tariff group by domestic currency ID. More... | |
| EIssueLogicDefines::ReturnValues | PrepareTariffDataForManualIssue (IssuedTicketSegment *issuedTicketSegment) |
| EIssueLogicDefines::ReturnValues | SetNetworkWideFlag (IssuedTicket *issuedTicket) |
| Sets network wide flag by price list type. More... | |
| EIssueLogicDefines::ReturnValues | SetIssuedTicketFlags (IssuedTicket *issuedTicket) |
| SetIssuedTicketFlags Evaluate and set flags to issued ticket. More... | |
| EIssueLogicDefines::ReturnValues | FillIssuedTicketSegmentSpatialUnits (const EIssueLogicDefines::PriceComputeUnit priceComputeUnit, IssuedTicketSegment *issuedTicketSegment) |
| INTERNAL ECommonFunctionalityModuleCombinedTicket::ECommonFunctionalityModuleCombinedTicket | ( | ETicketIssueLogic * | ticketIssueLogic, |
| ETicketIssueLogicDataStorage * | dataStorage, | ||
| std::string | moduleName = E_COMMON_FUNCTIONALITY_MODUL_COMBINED_TICKET_NAME |
||
| ) |
|
virtual |
| void ECommonFunctionalityModuleCombinedTicket::Clear | ( | ) |

|
virtual |
Function set to inputDataCalculatePrice nothing.
| inputDataCalculatePrice | - input data to calculate price |
Reimplemented from EM::TicketIssueLogic::ECommonFunctionalityModule.

|
virtual |
Saves required modules into members.
Reimplemented from EM::TicketIssueLogic::ECommonFunctionalityModule.

|
virtual |
Function prepare common data to issue ticket.
In function is created IssuedTicket and set to him common flags. If sucessfully init issued ticket call CalculatePrice and set calculated price to issued ticket.
issueType is :
Reimplemented from EM::TicketIssueLogic::ECommonFunctionalityModule.

1.8.8