AppCore
Loading...
Searching...
No Matches
Public Member Functions | Protected Member Functions | List of all members
EM::TicketIssueLogic::EPrintModule Class Reference

#include <EPrintModule.h>

Inheritance diagram for EM::TicketIssueLogic::EPrintModule:
Inheritance graph
[legend]
Collaboration diagram for EM::TicketIssueLogic::EPrintModule:
Collaboration graph
[legend]

Public Member Functions

 EPrintModule (ETicketIssueLogic *ticketIssueLogic, ETicketIssueLogicDataStorage *datastorage, std::string moduleName=E_PRINT_MODULE_NAME)
 
virtual ~EPrintModule ()
 
virtual EIssueLogicDefines::ReturnValues PreparePrintData (EM::TicketIssueLogic::EIssueLogicDefines::PreparePrintType prepareType=EIssueLogicDefines::ProcessLastTicket)
 Function fills collection with printData.
 
virtual EIssueLogicDefines::ReturnValues Print (const bool asynchronousPrinting)
 
  • function print all ticket created in printertemplate

 
virtual EIssueLogicDefines::ReturnValues AddAnswerDataToTicketBitmap ()
 
virtual EIssueLogicDefines::ReturnValues Init ()
 
- Public Member Functions inherited from EM::TicketIssueLogic::ETicketIssueModule
 ETicketIssueModule (const std::string &name, EIssueLogicDefines::ModuleFamily moduleFamily)
 
virtual ~ETicketIssueModule ()
 
bool GetName (std::string &moduleName)
 unique module identificator
 
bool GetModuleFamily (EIssueLogicDefines::ModuleFamily &moduleFamily)
 return by reference module family
 

Protected Member Functions

virtual EIssueLogicDefines::ReturnValues IsJourneyOnTimeTicket (bool &journeyOnTimeTicket, IssuedTicket *issuedTicket)
 
virtual EIssueLogicDefines::ReturnValues PrepareTemplateID (long &templateID, const IssuedTicket *issuedTicket, bool journeyOnTT)
 
virtual EIssueLogicDefines::ReturnValues PrepareHeader (Common::EDataCol &superDataCol)
 
virtual EIssueLogicDefines::ReturnValues PrepareBody (Common::EDataCol &superDataCol, const EPrintInputData *printInputData)
 
virtual EIssueLogicDefines::ReturnValues PrepareMultipleBody (Common::EDataCol &superDataCol)
 
virtual EIssueLogicDefines::ReturnValues PrepareFooter (Common::EDataCol &superDataCol, const EPrintInputData *printInputData)
 
virtual EIssueLogicDefines::ReturnValues PrepareCardData (Common::EDataCol &superDataCol)
 
virtual EIssueLogicDefines::ReturnValues PrepareTraveledPaidZonesData (Common::EDataCol &superDataCol)
 
virtual EIssueLogicDefines::ReturnValues PreparePurseDataFromAnswer (Common::EDataCol *superDataCol)
 PreparePurseDataFromAnswer - Default behavior.
 
virtual EIssueLogicDefines::ReturnValues PrepareTimeTicketData (Common::EDataCol &superDataCol, Strojcek::VstupneUdaje::TarifnySystem::ETarifa *tariff, const short validTimeTicketIndex)
 
virtual EIssueLogicDefines::ReturnValues PrepareTimeTicketSellData (Common::EDataCol &superDataCol, const EPrintInputData *printInputData)
 
virtual EIssueLogicDefines::ReturnValues PrepareTimeTicketSellWithRegionalDiscountData (Common::EDataRow *dataRow, const EPrintInputData *printInputData, const long totalPrice)
 
virtual EIssueLogicDefines::ReturnValues PrepareCashTicketData (Common::EDataCol &superDataCol, const EPrintInputData *printInputData)
 
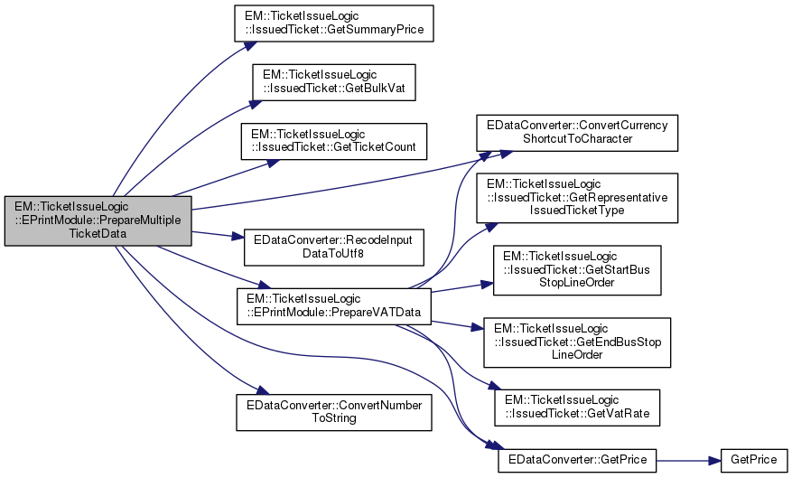
virtual EIssueLogicDefines::ReturnValues PrepareMultipleTicketData (Common::EDataCol &superDataCol, const EPrintInputData *printInputData)
 
virtual EIssueLogicDefines::ReturnValues PrepareSumaryTicketsData (Common::EDataCol &superDataCol, const EPrintInputData *printInputData)
 
virtual EIssueLogicDefines::ReturnValues PrepareVATData (Common::EDataCol *dataCol, const EPrintInputData *printInputData, const long totalPrice, const long totalVatInCents)
 
virtual EIssueLogicDefines::ReturnValues PrepareSpecificCancelData (Common::EDataCol &superDataCol)
 
virtual EIssueLogicDefines::ReturnValues PrepareUnpaidExpenseData (Common::EDataCol &superDataCol, const EPrintInputData *printInputData)
 
virtual EIssueLogicDefines::ReturnValues PrepareBusStopsData (Common::EDataCol &superDataCol, const EPrintInputData *printInputData)
 
virtual EIssueLogicDefines::ReturnValues PrepareStartBusStopData (Common::EDataCol &superDataCol, const EPrintInputData *printInputData)
 
virtual EIssueLogicDefines::ReturnValues PrepareTransferBusStopData (Common::EDataCol &superDataCol)
 
virtual EIssueLogicDefines::ReturnValues PrepareEndBusStopData (Common::EDataCol &superDataCol, const EPrintInputData *printInputData)
 
virtual EIssueLogicDefines::ReturnValues PrepareDestinationBusStopData (Common::EDataCol &superDataCol)
 
virtual EIssueLogicDefines::ReturnValues PrepareCrossTransferData (Common::EDataCol &superDataCol)
 
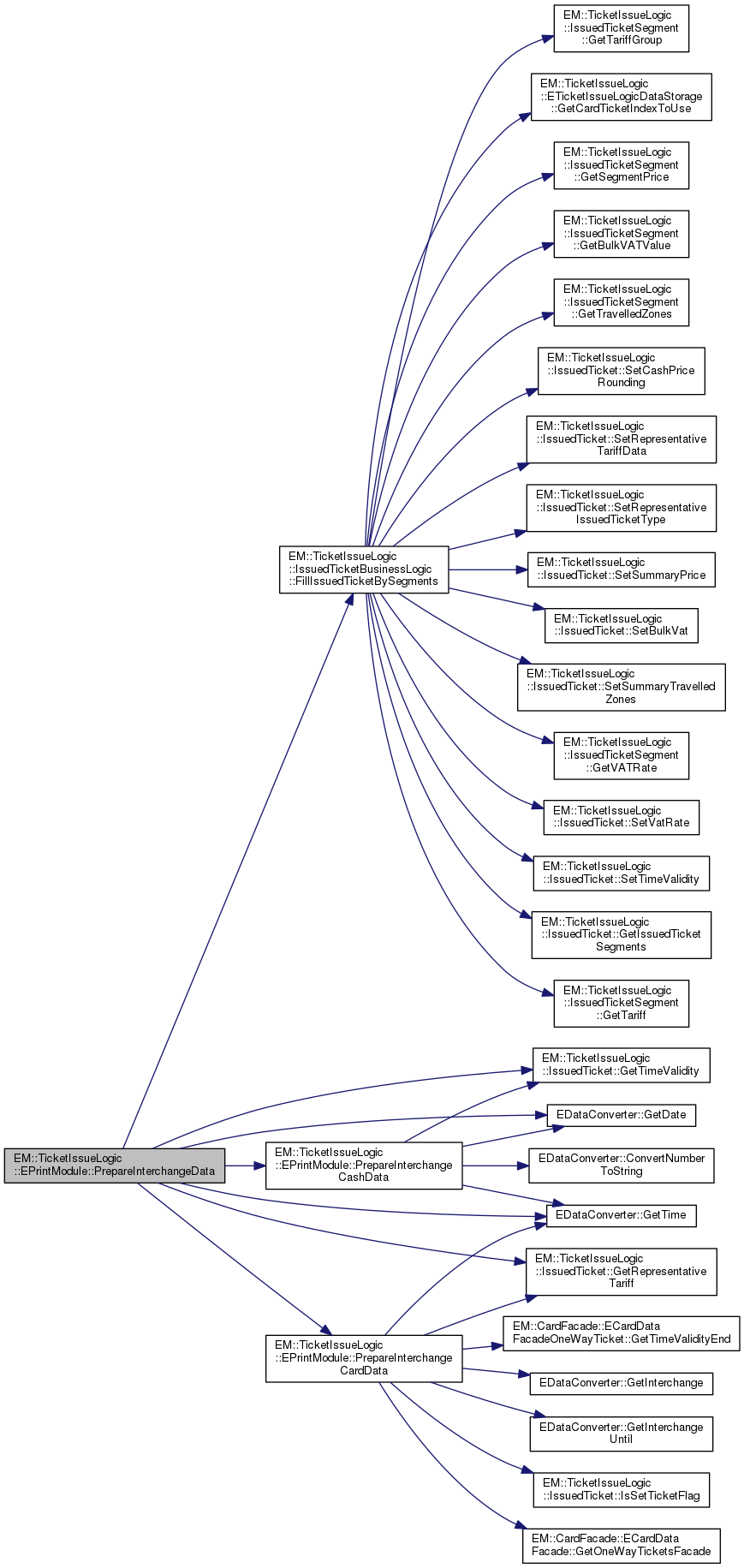
virtual EIssueLogicDefines::ReturnValues PrepareInterchangeData (Common::EDataCol &superDataCol, const EPrintInputData *printInputData)
 
virtual EIssueLogicDefines::ReturnValues PrepareInterchangeCashData (Common::EDataCol &superDataCol, const EPrintInputData *printInputData)
 
virtual EIssueLogicDefines::ReturnValues PrepareInterchangeCardData (Common::EDataCol &superDataCol, const EPrintInputData *printInputData)
 
virtual EIssueLogicDefines::ReturnValues PrepareZoneData (Common::EDataCol &superDataCol, const EPrintInputData *printInputData)
 
virtual EIssueLogicDefines::ReturnValues PrepareViaZoneData (Common::EDataCol &dataColZones)
 
virtual EIssueLogicDefines::ReturnValues PrepareZoneDateTime (Common::EDataCol &superDataCol, const EPrintInputData *printInputData)
 
virtual EIssueLogicDefines::ReturnValues PrepareTicketTypeData (Common::EDataCol &superDataCol, const EPrintInputData *printInputData)
 
virtual EIssueLogicDefines::ReturnValues PrepareQrCode (Common::EDataCol &superDataCol, const EPrintInputData *printInputData)
 
virtual EIssueLogicDefines::ReturnValues AddAdvertisementToTicketBitmap (PrinterTemplate::ETicketBitmap *ticketBitmap, unsigned char *advertisementData, unsigned long &advertisementDataSize, unsigned short &advertisementHeight)
 
virtual EIssueLogicDefines::ReturnValues PrepareAdvertisementData (unsigned char *&advertisementData, unsigned long &advertisementDataSize, unsigned short &advertisementHeight)
 
virtual EIssueLogicDefines::ReturnValues PrepareTicketNumber ()
 
virtual EIssueLogicDefines::ReturnValues PrepareContinuousLineData (Common::EDataCol &superDataCol, const EPrintInputData *printInputData)
 
virtual EIssueLogicDefines::ReturnValues PrepareTicketAdditionalDiscountData (Common::EDataCol *dataColSingleTicket, const EPrintInputData *printInputData)
 
virtual EIssueLogicDefines::ReturnValues PrepareEMVCardData (Common::EDataCol &superDataCol)
 
virtual bool IsPossibleMultipleTemplatePrint ()
 

Constructor & Destructor Documentation

◆ EPrintModule()

EPrintModule::EPrintModule ( ETicketIssueLogic ticketIssueLogic,
ETicketIssueLogicDataStorage datastorage,
std::string  moduleName = E_PRINT_MODULE_NAME 
)

CONSTRUCTOR

◆ ~EPrintModule()

EPrintModule::~EPrintModule ( )
virtual

DESTRUCTOR

Member Function Documentation

◆ AddAdvertisementToTicketBitmap()

EIssueLogicDefines::ReturnValues EPrintModule::AddAdvertisementToTicketBitmap ( PrinterTemplate::ETicketBitmap ticketBitmap,
unsigned char *  advertisementData,
unsigned long &  advertisementDataSize,
unsigned short &  advertisementHeight 
)
protectedvirtual

AddAdvertisementToTicketBitmap

Here is the call graph for this function:
Here is the caller graph for this function:

◆ AddAnswerDataToTicketBitmap()

EIssueLogicDefines::ReturnValues EPrintModule::AddAnswerDataToTicketBitmap ( )
virtual

AddAnswerDataToTicketBitmap

Here is the call graph for this function:

◆ Init()

EIssueLogicDefines::ReturnValues EPrintModule::Init ( )
virtual

Init

Reimplemented from EM::TicketIssueLogic::ETicketIssueModule.

Reimplemented in EM::TicketIssueLogic::EPrintModuleCombinedTicket.

Here is the call graph for this function:
Here is the caller graph for this function:

◆ IsJourneyOnTimeTicket()

EIssueLogicDefines::ReturnValues EPrintModule::IsJourneyOnTimeTicket ( bool &  journeyOnTimeTicket,
IssuedTicket issuedTicket 
)
protectedvirtual

IsJourneyOnTimeTicket

Here is the call graph for this function:
Here is the caller graph for this function:

◆ IsPossibleMultipleTemplatePrint()

bool EPrintModule::IsPossibleMultipleTemplatePrint ( )
protectedvirtual

◆ PrepareAdvertisementData()

EIssueLogicDefines::ReturnValues EPrintModule::PrepareAdvertisementData ( unsigned char *&  advertisementData,
unsigned long &  advertisementDataSize,
unsigned short &  advertisementHeight 
)
protectedvirtual

PrepareAdvertisementData

Reimplemented in EM::TicketIssueLogic::EPrintModuleTestWrapper.

Here is the caller graph for this function:

◆ PrepareBody()

EIssueLogicDefines::ReturnValues EPrintModule::PrepareBody ( Common::EDataCol &  superDataCol,
const EPrintInputData printInputData 
)
protectedvirtual

PrepareBody

Reimplemented in EM::TicketIssueLogic::EPrintModuleCombinedTicket.

Here is the call graph for this function:
Here is the caller graph for this function:

◆ PrepareBusStopsData()

EIssueLogicDefines::ReturnValues EPrintModule::PrepareBusStopsData ( Common::EDataCol &  superDataCol,
const EPrintInputData printInputData 
)
protectedvirtual

PrepareBusStopsData

Here is the call graph for this function:
Here is the caller graph for this function:

◆ PrepareCardData()

EIssueLogicDefines::ReturnValues EPrintModule::PrepareCardData ( Common::EDataCol &  superDataCol)
protectedvirtual

PrepareCardData

Here is the call graph for this function:
Here is the caller graph for this function:

◆ PrepareCashTicketData()

EIssueLogicDefines::ReturnValues EPrintModule::PrepareCashTicketData ( Common::EDataCol &  superDataCol,
const EPrintInputData printInputData 
)
protectedvirtual

PrepareCashTicketData

Here is the call graph for this function:
Here is the caller graph for this function:

◆ PrepareContinuousLineData()

EIssueLogicDefines::ReturnValues EPrintModule::PrepareContinuousLineData ( Common::EDataCol &  superDataCol,
const EPrintInputData printInputData 
)
protectedvirtual

PrepareContinuousLineData

Here is the call graph for this function:
Here is the caller graph for this function:

◆ PrepareCrossTransferData()

EIssueLogicDefines::ReturnValues EPrintModule::PrepareCrossTransferData ( Common::EDataCol &  superDataCol)
protectedvirtual

PrepareCrossTransferData

Here is the call graph for this function:
Here is the caller graph for this function:

◆ PrepareDestinationBusStopData()

EIssueLogicDefines::ReturnValues EPrintModule::PrepareDestinationBusStopData ( Common::EDataCol &  superDataCol)
protectedvirtual
Here is the caller graph for this function:

◆ PrepareEMVCardData()

EIssueLogicDefines::ReturnValues EPrintModule::PrepareEMVCardData ( Common::EDataCol &  superDataCol)
protectedvirtual
Here is the caller graph for this function:

◆ PrepareEndBusStopData()

EIssueLogicDefines::ReturnValues EPrintModule::PrepareEndBusStopData ( Common::EDataCol &  superDataCol,
const EPrintInputData printInputData 
)
protectedvirtual

PrepareEndBusStopData

Here is the call graph for this function:
Here is the caller graph for this function:

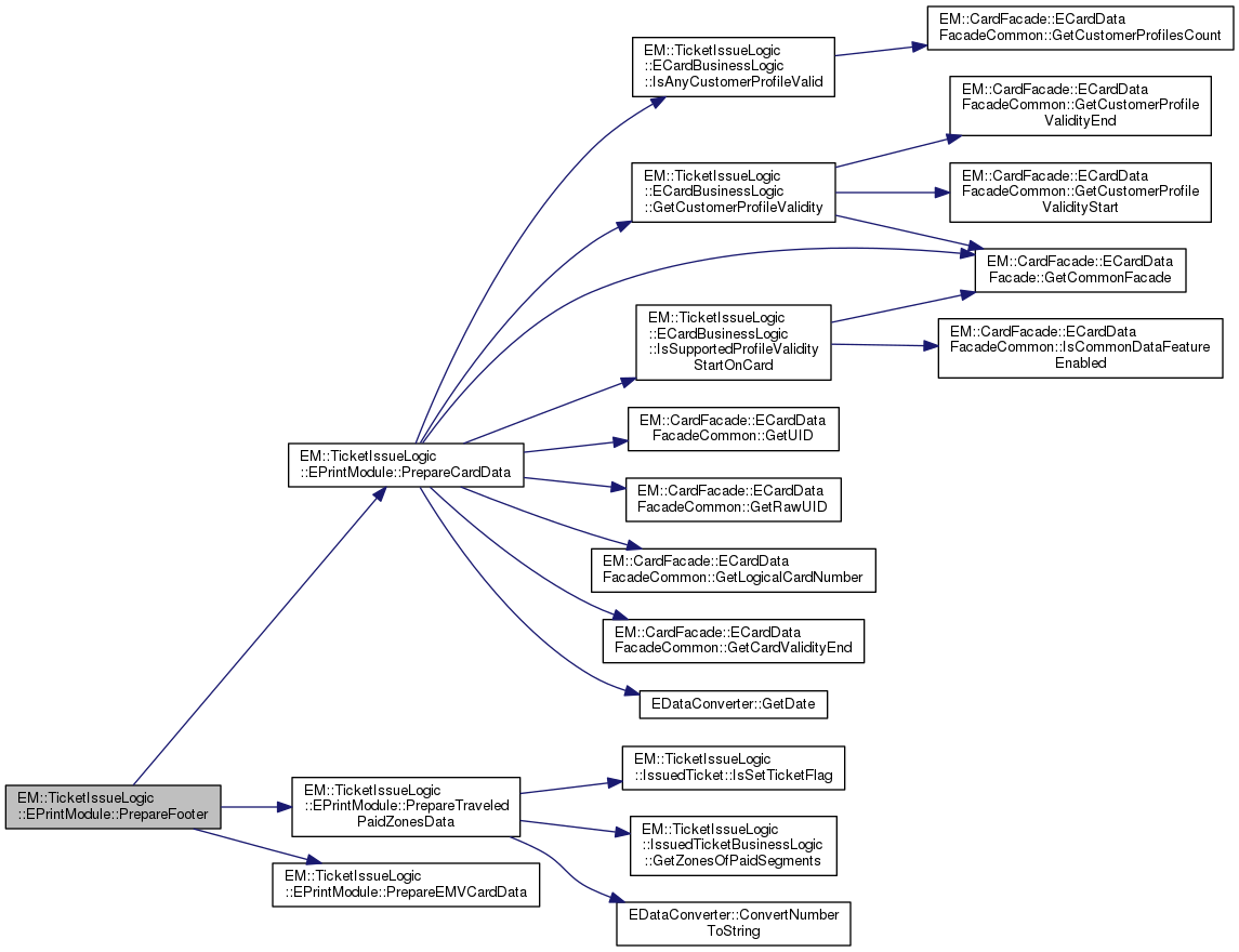
◆ PrepareFooter()

EIssueLogicDefines::ReturnValues EPrintModule::PrepareFooter ( Common::EDataCol &  superDataCol,
const EPrintInputData printInputData 
)
protectedvirtual

PrepareFooter

Here is the call graph for this function:
Here is the caller graph for this function:

◆ PrepareHeader()

EIssueLogicDefines::ReturnValues EPrintModule::PrepareHeader ( Common::EDataCol &  superDataCol)
protectedvirtual

PrepareHeader

Here is the call graph for this function:
Here is the caller graph for this function:

◆ PrepareInterchangeCardData()

EIssueLogicDefines::ReturnValues EPrintModule::PrepareInterchangeCardData ( Common::EDataCol &  superDataCol,
const EPrintInputData printInputData 
)
protectedvirtual

PrepareInterchangeCardData

Here is the call graph for this function:
Here is the caller graph for this function:

◆ PrepareInterchangeCashData()

EIssueLogicDefines::ReturnValues EPrintModule::PrepareInterchangeCashData ( Common::EDataCol &  superDataCol,
const EPrintInputData printInputData 
)
protectedvirtual

PrepareInterchangeCashData

Here is the call graph for this function:
Here is the caller graph for this function:

◆ PrepareInterchangeData()

EIssueLogicDefines::ReturnValues EPrintModule::PrepareInterchangeData ( Common::EDataCol &  superDataCol,
const EPrintInputData printInputData 
)
protectedvirtual

PrepareInterchangeData

Here is the call graph for this function:
Here is the caller graph for this function:

◆ PrepareMultipleBody()

EIssueLogicDefines::ReturnValues EPrintModule::PrepareMultipleBody ( Common::EDataCol &  superDataCol)
protectedvirtual

PrepareMultipleBody

Reimplemented in EM::TicketIssueLogic::EPrintModuleCombinedTicket.

Here is the call graph for this function:
Here is the caller graph for this function:

◆ PrepareMultipleTicketData()

EIssueLogicDefines::ReturnValues EPrintModule::PrepareMultipleTicketData ( Common::EDataCol &  superDataCol,
const EPrintInputData printInputData 
)
protectedvirtual

PrepareMultipleTicketData

Here is the call graph for this function:
Here is the caller graph for this function:

◆ PreparePrintData()

Function fills collection with printData.

Returns
EIssueLogicDefines::Ok when everythings allright

PreparePrintData

Reimplemented in EM::TicketIssueLogic::EPrintModuleCombinedTicket.

Here is the call graph for this function:
Here is the caller graph for this function:

◆ PreparePurseDataFromAnswer()

EIssueLogicDefines::ReturnValues EPrintModule::PreparePurseDataFromAnswer ( Common::EDataCol *  superDataCol)
protectedvirtual

PreparePurseDataFromAnswer - Default behavior.

Returns
EIssueLogicDefines::Ok when everythings allright

PreparePurseDataFromAnswer

Here is the call graph for this function:
Here is the caller graph for this function:

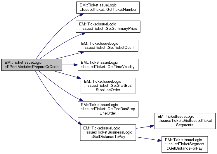
◆ PrepareQrCode()

EIssueLogicDefines::ReturnValues EPrintModule::PrepareQrCode ( Common::EDataCol &  superDataCol,
const EPrintInputData printInputData 
)
protectedvirtual
Here is the call graph for this function:
Here is the caller graph for this function:

◆ PrepareSpecificCancelData()

EIssueLogicDefines::ReturnValues EPrintModule::PrepareSpecificCancelData ( Common::EDataCol &  superDataCol)
protectedvirtual

PrepareSpecificCancelData

Here is the call graph for this function:
Here is the caller graph for this function:

◆ PrepareStartBusStopData()

EIssueLogicDefines::ReturnValues EPrintModule::PrepareStartBusStopData ( Common::EDataCol &  superDataCol,
const EPrintInputData printInputData 
)
protectedvirtual

PrepareStartBusStopData

Here is the call graph for this function:
Here is the caller graph for this function:

◆ PrepareSumaryTicketsData()

EIssueLogicDefines::ReturnValues EPrintModule::PrepareSumaryTicketsData ( Common::EDataCol &  superDataCol,
const EPrintInputData printInputData 
)
protectedvirtual
Here is the call graph for this function:
Here is the caller graph for this function:

◆ PrepareTemplateID()

EIssueLogicDefines::ReturnValues EPrintModule::PrepareTemplateID ( long &  templateID,
const IssuedTicket issuedTicket,
bool  journeyOnTT 
)
protectedvirtual

PrepareTemplateID

pri jazde na CL - podla TyVlastnostiID 66 - ak 1 tlacit tak TypVlastnostiID 76 - 0 nastaveny v strojceku, 1 - 9 cislo vzoru Predaj CL - tlac podla nastavenia VLTarify ID 4 - vzor listka

Here is the call graph for this function:
Here is the caller graph for this function:

◆ PrepareTicketAdditionalDiscountData()

EIssueLogicDefines::ReturnValues EPrintModule::PrepareTicketAdditionalDiscountData ( Common::EDataCol *  dataColSingleTicket,
const EPrintInputData printInputData 
)
protectedvirtual

PrepareTicketAdditionalDiscountData

Here is the call graph for this function:
Here is the caller graph for this function:

◆ PrepareTicketNumber()

EIssueLogicDefines::ReturnValues EPrintModule::PrepareTicketNumber ( )
protectedvirtual

PrepareTicketNumber

Reimplemented in EM::TicketIssueLogic::EPrintModuleTestWrapper.

Here is the call graph for this function:
Here is the caller graph for this function:

◆ PrepareTicketTypeData()

EIssueLogicDefines::ReturnValues EPrintModule::PrepareTicketTypeData ( Common::EDataCol &  superDataCol,
const EPrintInputData printInputData 
)
protectedvirtual

PrepareTicketTypeData

Here is the call graph for this function:
Here is the caller graph for this function:

◆ PrepareTimeTicketData()

EIssueLogicDefines::ReturnValues EPrintModule::PrepareTimeTicketData ( Common::EDataCol &  superDataCol,
Strojcek::VstupneUdaje::TarifnySystem::ETarifa *  tariff,
const short  validTimeTicketIndex 
)
protectedvirtual

PrepareTimetTicketData

Here is the call graph for this function:
Here is the caller graph for this function:

◆ PrepareTimeTicketSellData()

EIssueLogicDefines::ReturnValues EPrintModule::PrepareTimeTicketSellData ( Common::EDataCol &  superDataCol,
const EPrintInputData printInputData 
)
protectedvirtual
Here is the call graph for this function:
Here is the caller graph for this function:

◆ PrepareTimeTicketSellWithRegionalDiscountData()

EIssueLogicDefines::ReturnValues EPrintModule::PrepareTimeTicketSellWithRegionalDiscountData ( Common::EDataRow *  dataRow,
const EPrintInputData printInputData,
const long  totalPrice 
)
protectedvirtual

PrepareTimeTicketSellWithRegionalDiscountData

Here is the call graph for this function:
Here is the caller graph for this function:

◆ PrepareTransferBusStopData()

EIssueLogicDefines::ReturnValues EPrintModule::PrepareTransferBusStopData ( Common::EDataCol &  superDataCol)
protectedvirtual

PrepareTransferBusStopData

Here is the call graph for this function:
Here is the caller graph for this function:

◆ PrepareTraveledPaidZonesData()

EIssueLogicDefines::ReturnValues EPrintModule::PrepareTraveledPaidZonesData ( Common::EDataCol &  superDataCol)
protectedvirtual

PrepareTraveledZonesCardData

Here is the call graph for this function:
Here is the caller graph for this function:

◆ PrepareUnpaidExpenseData()

EIssueLogicDefines::ReturnValues EPrintModule::PrepareUnpaidExpenseData ( Common::EDataCol &  superDataCol,
const EPrintInputData printInputData 
)
protectedvirtual
Here is the call graph for this function:
Here is the caller graph for this function:

◆ PrepareVATData()

EIssueLogicDefines::ReturnValues EPrintModule::PrepareVATData ( Common::EDataCol *  dataCol,
const EPrintInputData printInputData,
const long  totalPrice,
const long  totalVatInCents 
)
protectedvirtual

PrepareVATData

Here is the call graph for this function:
Here is the caller graph for this function:

◆ PrepareViaZoneData()

EIssueLogicDefines::ReturnValues EPrintModule::PrepareViaZoneData ( Common::EDataCol &  dataColZones)
protectedvirtual

PrepareViaZoneData

Here is the call graph for this function:
Here is the caller graph for this function:

◆ PrepareZoneData()

EIssueLogicDefines::ReturnValues EPrintModule::PrepareZoneData ( Common::EDataCol &  superDataCol,
const EPrintInputData printInputData 
)
protectedvirtual

PrepareZoneData

Here is the call graph for this function:
Here is the caller graph for this function:

◆ PrepareZoneDateTime()

EIssueLogicDefines::ReturnValues EPrintModule::PrepareZoneDateTime ( Common::EDataCol &  superDataCol,
const EPrintInputData printInputData 
)
protectedvirtual

PrepareZoneDateTime

Here is the call graph for this function:
Here is the caller graph for this function:

◆ Print()

EIssueLogicDefines::ReturnValues EPrintModule::Print ( const bool  asynchronousPrinting)
virtual

  • function print all ticket created in printertemplate

Returns
EIssueLogicDefines::Ok when everythings allright

Print

Here is the call graph for this function:

The documentation for this class was generated from the following files: